|
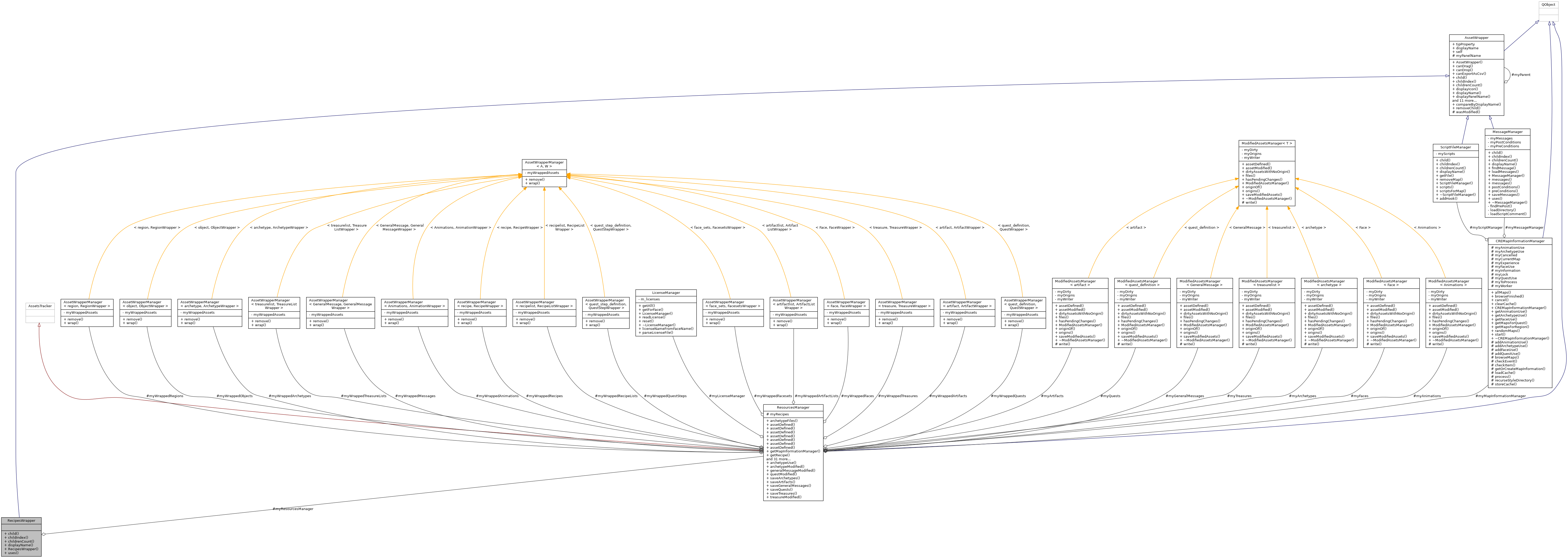
Crossfire Resources Editor
|
#include <RecipesWrapper.h>


Public Member Functions | |
| virtual AssetWrapper * | child (int) override |
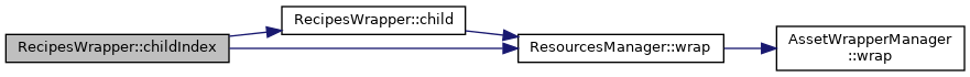
| virtual int | childIndex (AssetWrapper *) override |
| virtual int | childrenCount () const override |
| virtual QString | displayName () const |
| RecipesWrapper (AssetWrapper *parent, ResourcesManager *resourcesManager) | |
| virtual PossibleUse | uses (const AssetWrapper *asset, std::string &) const override |
Public Member Functions inherited from AssetWrapper | |
| AssetWrapper (AssetWrapper *parent, const QString &panelName="empty") | |
| virtual bool | canDrag () const |
| virtual bool | canDrop (const QMimeData *, int) const |
| virtual bool | canExportAsCsv () const |
| virtual QIcon | displayIcon () const |
| virtual QString | displayPanelName () const |
| AssetWrapper * | displayParent () const |
| virtual void | drag (QMimeData *) const |
| virtual void | drop (const QMimeData *, int) |
| virtual void | exportAsCSV (const AssetWrapper *, QString &) const |
| virtual void | fillCsvHeader (QString &) const |
| virtual void | fillMenu (QMenu *) |
| void | markModified (ChangeType change, int extra=0) |
| AssetWrapper * | self () |
| void | setDisplayParent (AssetWrapper *parent) |
| virtual | ~AssetWrapper () override |
Protected Attributes | |
| ResourcesManager * | myResourcesManager |
Protected Attributes inherited from AssetWrapper | |
| QString | myPanelName |
| AssetWrapper * | myParent |
Additional Inherited Members | |
Public Types inherited from AssetWrapper | |
| enum | ChangeType { AssetUpdated, BeforeChildAdd, AfterChildAdd, BeforeChildRemove, AfterChildRemove, BeforeLayoutChange, AfterLayoutChange } |
| enum | PossibleUse { Uses, ChildrenMayUse, DoesntUse } |
Public Slots inherited from AssetWrapper | |
| virtual void | removeChild (AssetWrapper *) |
Signals inherited from AssetWrapper | |
| void | dataModified (AssetWrapper *asset, AssetWrapper::ChangeType type, int extra) |
| void | modified () |
Static Public Member Functions inherited from AssetWrapper | |
| static bool | compareByDisplayName (const AssetWrapper *left, const AssetWrapper *right) |
Static Public Attributes inherited from AssetWrapper | |
| static const char * | tipProperty = "_cre_internal" |
Protected Member Functions inherited from AssetWrapper | |
| virtual void | wasModified (AssetWrapper *asset, ChangeType type, int extra) |
Properties inherited from AssetWrapper | |
| QString | displayName |
| AssetWrapper | self |
Definition at line 24 of file RecipesWrapper.h.
| RecipesWrapper::RecipesWrapper | ( | AssetWrapper * | parent, |
| ResourcesManager * | resourcesManager | ||
| ) |
Definition at line 19 of file RecipesWrapper.cpp.
References AssetWrapper::tipProperty.
|
overridevirtual |
Reimplemented from AssetWrapper.
Definition at line 28 of file RecipesWrapper.cpp.
References myResourcesManager, and ResourcesManager::wrap().
Referenced by childIndex().


|
overridevirtual |
Reimplemented from AssetWrapper.
Definition at line 32 of file RecipesWrapper.cpp.
References child(), myResourcesManager, and ResourcesManager::wrap().

|
overridevirtual |
Reimplemented from AssetWrapper.
Definition at line 24 of file RecipesWrapper.cpp.
References myResourcesManager, and ResourcesManager::recipeMaxIngredients().

|
inlinevirtual |
Implements AssetWrapper.
Definition at line 30 of file RecipesWrapper.h.
|
overridevirtual |
Reimplemented from AssetWrapper.
Definition at line 43 of file RecipesWrapper.cpp.
References AssetWrapper::ChildrenMayUse, and AssetWrapper::DoesntUse.
|
protected |
Definition at line 39 of file RecipesWrapper.h.
Referenced by child(), childIndex(), and childrenCount().
1.8.17