|
Crossfire Resources Editor
|
#include <AssetWrapperPanel.h>


Classes | |
| struct | PropertyLink |
Public Member Functions | |
| ArchetypeComboBox * | addArchetype (const QString &label, const char *property, bool readOnly=false, bool allowNone=true) |
| AssetUseTree * | addAssetUseTree (const QString &label, AssetModel *assets, const char *property) |
| void | addBottomFiller () |
| QCheckBox * | addCheckBox (const QString &label, const char *property, bool readOnly=true) |
| void | addFaceChoice (const QString &label, const char *property, bool readOnly=true, bool allowNone=true) |
| QLabel * | addLabel (const QString &label, const char *property, bool wrapText=false) |
| QLineEdit * | addLineEdit (const QString &label, const char *property, bool readOnly=true) |
| void | addQuestChoice (const QString &label, const char *property, bool readOnly=true, bool allowNone=true) |
| QSpinBox * | addSpinBox (const QString &label, const char *property, int min=0, int max=100, bool readOnly=true) |
| void | addTab (const QString &title) |
| QTextEdit * | addTextEdit (const QString &label, const char *property, bool readOnly=true) |
| TreasureListComboBox * | addTreasureList (const QString &label, const char *property, bool readOnly=true, bool allowNone=true) |
| AssetWrapperPanel (QWidget *parent) | |
| virtual void | setAsset (AssetWrapper *item) |
| virtual | ~AssetWrapperPanel () |
Protected Slots | |
| void | dataChanged () |
| void | itemChanged () |
Protected Member Functions | |
| template<class T > | |
| T * | addWidget (const QString &label, T *widget, bool sideBySide, const char *property, const char *widgetProperty) |
Protected Attributes | |
| AssetWrapper * | myAsset |
| QMetaObject::Connection | myChanged |
| QMetaObject::Connection | myDelete |
| bool | myInhibit |
| QGridLayout * | myLayout |
| QList< PropertyLink > | myLinks |
| QTabWidget * | myTab |
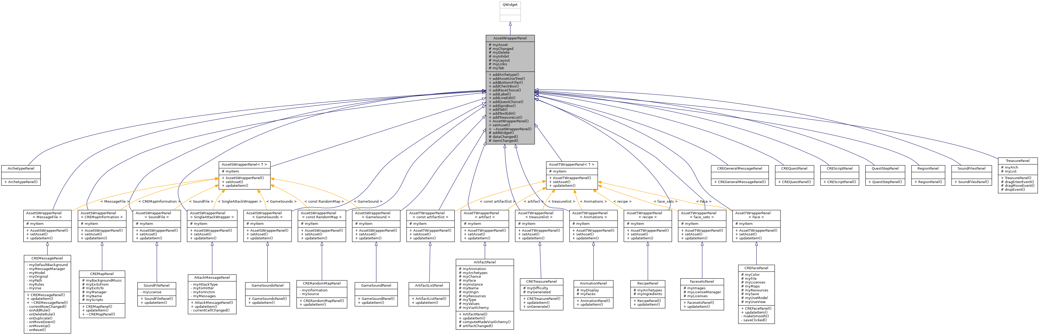
Base class for a panel displaying information about an asset.
Definition at line 29 of file AssetWrapperPanel.h.
| AssetWrapperPanel::AssetWrapperPanel | ( | QWidget * | parent | ) |
Definition at line 23 of file AssetWrapperPanel.cpp.
References myLayout.
|
virtual |
Definition at line 27 of file AssetWrapperPanel.cpp.
| ArchetypeComboBox * AssetWrapperPanel::addArchetype | ( | const QString & | label, |
| const char * | property, | ||
| bool | readOnly = false, |
||
| bool | allowNone = true |
||
| ) |
Definition at line 140 of file AssetWrapperPanel.cpp.
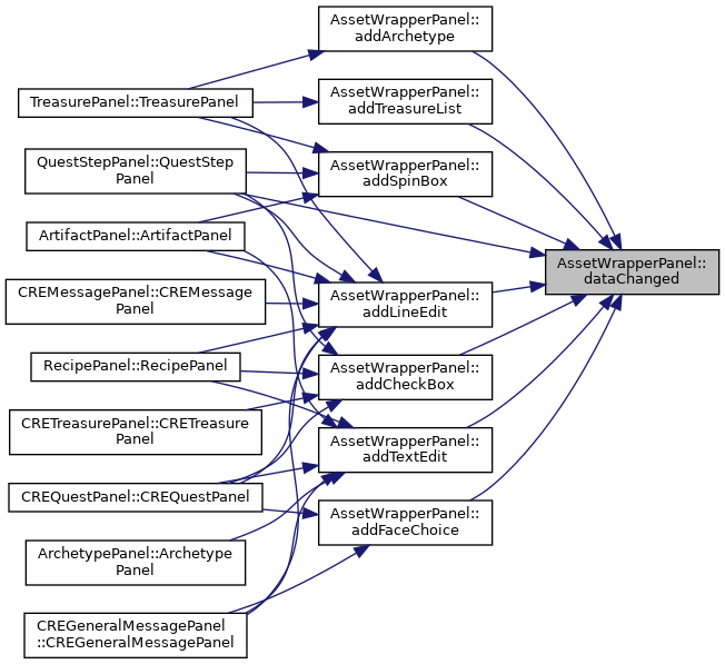
References addWidget(), and dataChanged().
Referenced by TreasurePanel::TreasurePanel().


| AssetUseTree * AssetWrapperPanel::addAssetUseTree | ( | const QString & | label, |
| AssetModel * | assets, | ||
| const char * | property | ||
| ) |
Definition at line 150 of file AssetWrapperPanel.cpp.
References addWidget().
Referenced by AnimationPanel::AnimationPanel(), ArchetypePanel::ArchetypePanel(), CREQuestPanel::CREQuestPanel(), CREScriptPanel::CREScriptPanel(), CRETreasurePanel::CRETreasurePanel(), and SoundFilePanel::SoundFilePanel().


| void AssetWrapperPanel::addBottomFiller | ( | ) |
Definition at line 154 of file AssetWrapperPanel.cpp.
References myLayout.
Referenced by CREQuestPanel::CREQuestPanel(), FacesetsPanel::FacesetsPanel(), GameSoundPanel::GameSoundPanel(), GameSoundsPanel::GameSoundsPanel(), QuestStepPanel::QuestStepPanel(), RegionPanel::RegionPanel(), SoundFilesPanel::SoundFilesPanel(), and TreasurePanel::TreasurePanel().

| QCheckBox * AssetWrapperPanel::addCheckBox | ( | const QString & | label, |
| const char * | property, | ||
| bool | readOnly = true |
||
| ) |
Definition at line 94 of file AssetWrapperPanel.cpp.
References addWidget(), and dataChanged().
Referenced by CREQuestPanel::CREQuestPanel(), CRETreasurePanel::CRETreasurePanel(), QuestStepPanel::QuestStepPanel(), and RecipePanel::RecipePanel().


| void AssetWrapperPanel::addFaceChoice | ( | const QString & | label, |
| const char * | property, | ||
| bool | readOnly = true, |
||
| bool | allowNone = true |
||
| ) |
Definition at line 104 of file AssetWrapperPanel.cpp.
References addWidget(), and dataChanged().
Referenced by CREGeneralMessagePanel::CREGeneralMessagePanel(), and CREQuestPanel::CREQuestPanel().


| QLabel * AssetWrapperPanel::addLabel | ( | const QString & | label, |
| const char * | property, | ||
| bool | wrapText = false |
||
| ) |
Definition at line 68 of file AssetWrapperPanel.cpp.
References addWidget().
Referenced by ArtifactPanel::ArtifactPanel(), AttackMessagePanel::AttackMessagePanel(), CREResourcesWindow::CREResourcesWindow(), FacesetsPanel::FacesetsPanel(), GameSoundPanel::GameSoundPanel(), GameSoundsPanel::GameSoundsPanel(), RegionPanel::RegionPanel(), SoundFilePanel::SoundFilePanel(), and SoundFilesPanel::SoundFilesPanel().


| QLineEdit * AssetWrapperPanel::addLineEdit | ( | const QString & | label, |
| const char * | property, | ||
| bool | readOnly = true |
||
| ) |
Definition at line 74 of file AssetWrapperPanel.cpp.
References addWidget(), and dataChanged().
Referenced by ArtifactPanel::ArtifactPanel(), CREGeneralMessagePanel::CREGeneralMessagePanel(), CREMessagePanel::CREMessagePanel(), CREQuestPanel::CREQuestPanel(), QuestStepPanel::QuestStepPanel(), RecipePanel::RecipePanel(), and TreasurePanel::TreasurePanel().


| void AssetWrapperPanel::addQuestChoice | ( | const QString & | label, |
| const char * | property, | ||
| bool | readOnly = true, |
||
| bool | allowNone = true |
||
| ) |
Definition at line 113 of file AssetWrapperPanel.cpp.
References addWidget().
Referenced by CREQuestPanel::CREQuestPanel().


| QSpinBox * AssetWrapperPanel::addSpinBox | ( | const QString & | label, |
| const char * | property, | ||
| int | min = 0, |
||
| int | max = 100, |
||
| bool | readOnly = true |
||
| ) |
Definition at line 118 of file AssetWrapperPanel.cpp.
References addWidget(), and dataChanged().
Referenced by ArtifactPanel::ArtifactPanel(), QuestStepPanel::QuestStepPanel(), and TreasurePanel::TreasurePanel().


| void AssetWrapperPanel::addTab | ( | const QString & | title | ) |
Definition at line 36 of file AssetWrapperPanel.cpp.
References myLayout, and myTab.
Referenced by CREMessagePanel::CREMessagePanel(), and CREQuestPanel::CREQuestPanel().

| QTextEdit * AssetWrapperPanel::addTextEdit | ( | const QString & | label, |
| const char * | property, | ||
| bool | readOnly = true |
||
| ) |
Definition at line 84 of file AssetWrapperPanel.cpp.
References addWidget(), and dataChanged().
Referenced by ArchetypePanel::ArchetypePanel(), ArtifactPanel::ArtifactPanel(), CREGeneralMessagePanel::CREGeneralMessagePanel(), CREQuestPanel::CREQuestPanel(), and RecipePanel::RecipePanel().


| TreasureListComboBox * AssetWrapperPanel::addTreasureList | ( | const QString & | label, |
| const char * | property, | ||
| bool | readOnly = true, |
||
| bool | allowNone = true |
||
| ) |
Definition at line 130 of file AssetWrapperPanel.cpp.
References addWidget(), and dataChanged().
Referenced by TreasurePanel::TreasurePanel().


|
inlineprotected |
Definition at line 64 of file AssetWrapperPanel.h.
References myLayout, and myLinks.
Referenced by addArchetype(), addAssetUseTree(), addCheckBox(), addFaceChoice(), addLabel(), addLineEdit(), addQuestChoice(), addSpinBox(), addTextEdit(), addTreasureList(), AnimationPanel::AnimationPanel(), ArtifactPanel::ArtifactPanel(), AttackMessagePanel::AttackMessagePanel(), CREMessagePanel::CREMessagePanel(), FacesetsPanel::FacesetsPanel(), QuestStepPanel::QuestStepPanel(), and SoundFilePanel::SoundFilePanel().

|
protectedslot |
Definition at line 160 of file AssetWrapperPanel.cpp.
References myAsset, myInhibit, and myLinks.
Referenced by addArchetype(), addCheckBox(), addFaceChoice(), addLineEdit(), addSpinBox(), addTextEdit(), addTreasureList(), and QuestStepPanel::QuestStepPanel().

|
protectedslot |
Definition at line 59 of file AssetWrapperPanel.cpp.
References myAsset, myInhibit, and myLinks.
Referenced by setAsset().

|
virtual |
Reimplemented in AssetSWrapperPanel< T >, AssetSWrapperPanel< SoundFile >, AssetSWrapperPanel< MessageFile >, AssetSWrapperPanel< CREMapInformation >, AssetSWrapperPanel< GameSound >, AssetSWrapperPanel< const RandomMap >, AssetSWrapperPanel< SingleAttackWrapper >, AssetSWrapperPanel< GameSounds >, AssetTWrapperPanel< T >, AssetTWrapperPanel< treasurelist >, AssetTWrapperPanel< const artifactlist >, AssetTWrapperPanel< artifact >, AssetTWrapperPanel< Face >, AssetTWrapperPanel< face_sets >, AssetTWrapperPanel< Animations >, and AssetTWrapperPanel< recipe >.
Definition at line 46 of file AssetWrapperPanel.cpp.
References itemChanged(), myAsset, myChanged, and myDelete.
Referenced by AssetTWrapperPanel< recipe >::setAsset(), and AssetSWrapperPanel< GameSounds >::setAsset().


|
protected |
Definition at line 58 of file AssetWrapperPanel.h.
Referenced by dataChanged(), itemChanged(), setAsset(), RecipePanel::updateItem(), and CREFacePanel::updateItem().
|
protected |
Definition at line 60 of file AssetWrapperPanel.h.
Referenced by setAsset(), and ~AssetWrapperPanel().
|
protected |
Definition at line 61 of file AssetWrapperPanel.h.
Referenced by setAsset(), and ~AssetWrapperPanel().
|
protected |
Definition at line 59 of file AssetWrapperPanel.h.
Referenced by dataChanged(), and itemChanged().
|
protected |
Definition at line 56 of file AssetWrapperPanel.h.
Referenced by addBottomFiller(), addTab(), addWidget(), AssetWrapperPanel(), CREFacePanel::CREFacePanel(), CREMapPanel::CREMapPanel(), CREMessagePanel::CREMessagePanel(), CRERandomMapPanel::CRERandomMapPanel(), CRETreasurePanel::CRETreasurePanel(), and RecipePanel::RecipePanel().
|
protected |
Definition at line 85 of file AssetWrapperPanel.h.
Referenced by addWidget(), dataChanged(), and itemChanged().
|
protected |
Definition at line 57 of file AssetWrapperPanel.h.
Referenced by addTab().
1.8.17