|
Crossfire Resources Editor
|
#include <QuestsWrapper.h>


Public Member Functions | |
| virtual void | fillMenu (QMenu *menu) override |
| QuestsWrapper (AssetWrapper *parent, ResourcesManager *resources) | |
| virtual PossibleUse | uses (const AssetWrapper *asset, std::string &) const override |
Public Member Functions inherited from AssetsCollectionWrapper< quest_definition > | |
| AssetsCollectionWrapper (AssetWrapper *parent, const QString &name, AssetsCollection< quest_definition > *collection, ResourcesManager *resources, const QString &tip) | |
| virtual bool | canDrop (const QMimeData *, int) const override |
| virtual AssetWrapper * | child (int index) override |
| virtual int | childIndex (AssetWrapper *child) override |
| virtual int | childrenCount () const override |
| virtual QString | displayName () const |
Public Member Functions inherited from AssetWrapper | |
| AssetWrapper (AssetWrapper *parent, const QString &panelName="empty") | |
| virtual bool | canDrag () const |
| virtual bool | canExportAsCsv () const |
| virtual int | childrenCount () const |
| virtual QIcon | displayIcon () const |
| virtual QString | displayName () const =0 |
| virtual QString | displayPanelName () const |
| AssetWrapper * | displayParent () const |
| virtual void | drag (QMimeData *) const |
| virtual void | drop (const QMimeData *, int) |
| virtual void | exportAsCSV (const AssetWrapper *, QString &) const |
| virtual void | fillCsvHeader (QString &) const |
| void | markModified (ChangeType change, int extra=0) |
| AssetWrapper * | self () |
| void | setDisplayParent (AssetWrapper *parent) |
| virtual | ~AssetWrapper () override |
Protected Member Functions | |
| void | addQuest () |
Protected Member Functions inherited from AssetWrapper | |
| virtual void | wasModified (AssetWrapper *asset, ChangeType type, int extra) |
Protected Attributes | |
| ResourcesManager * | myResources |
Protected Attributes inherited from AssetsCollectionWrapper< quest_definition > | |
| QVector< AssetWrapper * > | myAssets |
| QString | myName |
Protected Attributes inherited from AssetWrapper | |
| QString | myPanelName |
| AssetWrapper * | myParent |
Additional Inherited Members | |
Public Types inherited from AssetWrapper | |
| enum | ChangeType { AssetUpdated, BeforeChildAdd, AfterChildAdd, BeforeChildRemove, AfterChildRemove, BeforeLayoutChange, AfterLayoutChange } |
| enum | PossibleUse { Uses, ChildrenMayUse, DoesntUse } |
Public Slots inherited from AssetWrapper | |
| virtual void | removeChild (AssetWrapper *) |
Signals inherited from AssetWrapper | |
| void | dataModified (AssetWrapper *asset, AssetWrapper::ChangeType type, int extra) |
| void | modified () |
Static Public Member Functions inherited from AssetWrapper | |
| static bool | compareByDisplayName (const AssetWrapper *left, const AssetWrapper *right) |
Static Public Attributes inherited from AssetWrapper | |
| static const char * | tipProperty = "_cre_internal" |
Properties inherited from AssetWrapper | |
| QString | displayName |
| AssetWrapper | self |
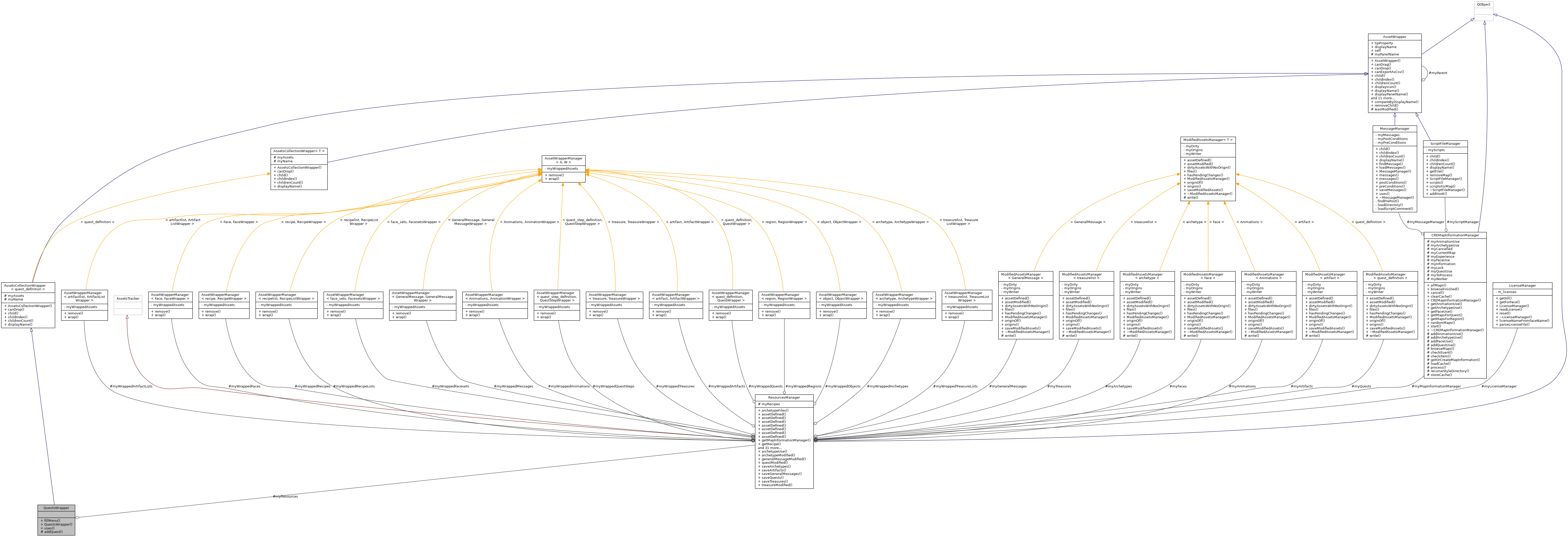
Asset wrapper representing all quests.
Definition at line 23 of file QuestsWrapper.h.
|
inline |
Definition at line 26 of file QuestsWrapper.h.
References myResources.
|
protected |
Helper function to add a new quest.
Definition at line 23 of file QuestsWrapper.cpp.
References AssetWrapper::AfterChildAdd, ResourcesManager::assetDefined(), AssetWrapper::BeforeChildAdd, AssetOriginAndCreationDialog::code(), AssetOriginAndCreationDialog::CreateAsset, AssetOriginAndCreationDialog::file(), AssetWrapper::markModified(), AssetsCollectionWrapper< quest_definition >::myAssets, myResources, AssetOriginAndCreationDialog::Quest, ResourcesManager::questFiles(), ResourcesManager::questModified(), and ResourcesManager::wrap().
Referenced by fillMenu().


|
overridevirtual |
Reimplemented from AssetWrapper.
Definition at line 19 of file QuestsWrapper.cpp.
References addQuest().

|
inlineoverridevirtual |
Reimplemented from AssetWrapper.
Definition at line 30 of file QuestsWrapper.h.
References AssetWrapper::ChildrenMayUse, and AssetWrapper::DoesntUse.
|
protected |
Resources manager, used in quest creation.
Definition at line 40 of file QuestsWrapper.h.
Referenced by addQuest(), and QuestsWrapper().
1.8.17