Gridarta Editor
XYZApp Class Reference
+ Inheritance diagram for XYZApp:
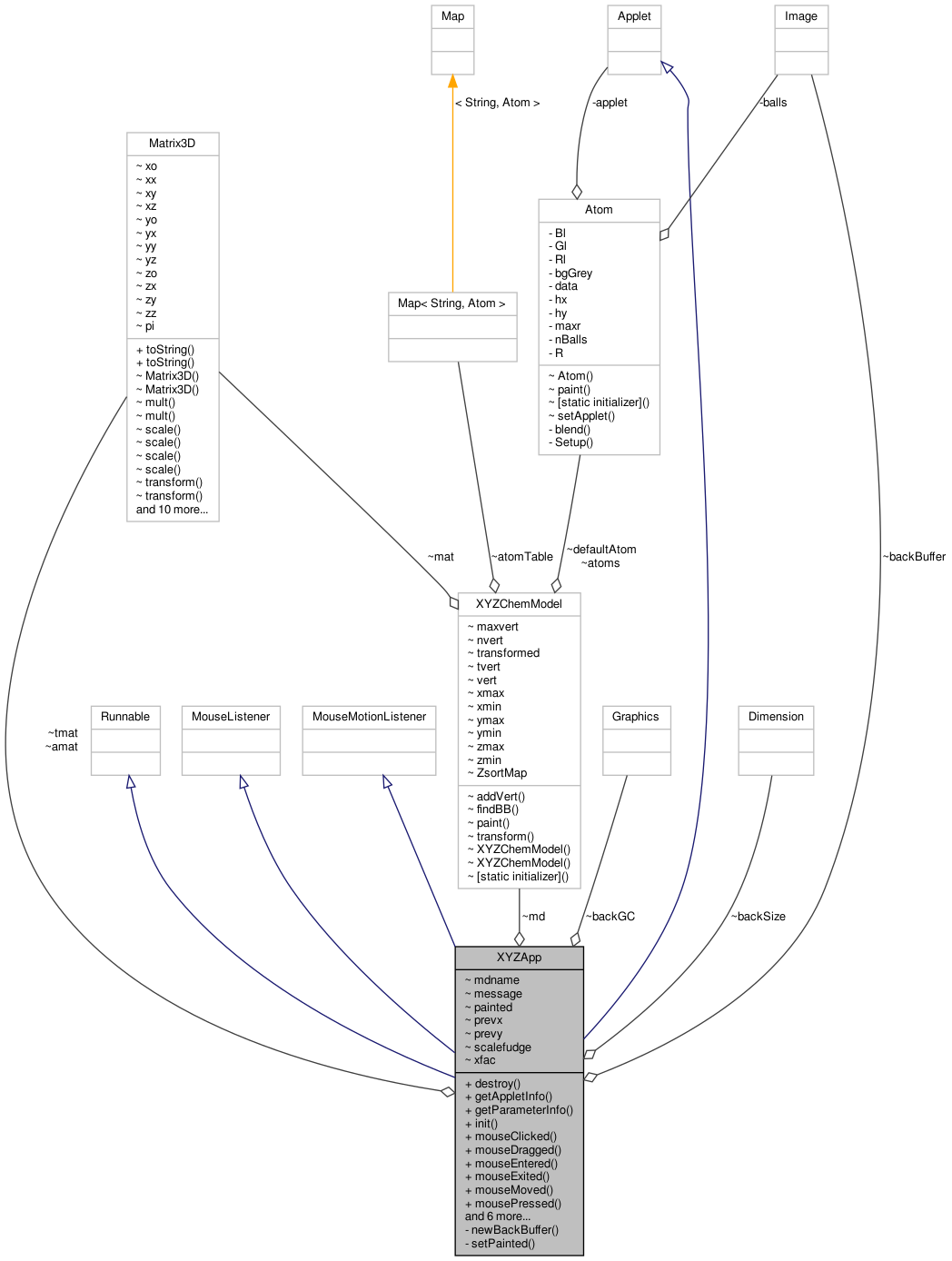
+ Collaboration diagram for XYZApp:

Public Member Functions

void destroy ()
 
String getAppletInfo ()
 
String[][] getParameterInfo ()
 
void init ()
 
void mouseClicked (MouseEvent e)
 
void mouseDragged (MouseEvent e)
 
void mouseEntered (MouseEvent e)
 
void mouseExited (MouseEvent e)
 
void mouseMoved (MouseEvent e)
 
void mousePressed (MouseEvent e)
 
void mouseReleased (MouseEvent e)
 
void paint (Graphics g)
 
void run ()
 
void start ()
 
void stop ()
 
void update (Graphics g)
 

Private Member Functions

synchronized void newBackBuffer ()
 
synchronized void setPainted ()
 

Detailed Description

An applet to put a Chemical model into a page

Definition at line 297 of file XYZApp.java.

Member Function Documentation

◆ destroy()

void XYZApp.destroy ( )

Definition at line 341 of file XYZApp.java.

◆ getAppletInfo()

String XYZApp.getAppletInfo ( )

Definition at line 484 of file XYZApp.java.

◆ getParameterInfo()

String [][] XYZApp.getParameterInfo ( )

Definition at line 490 of file XYZApp.java.

◆ init()

void XYZApp.init ( )

Definition at line 322 of file XYZApp.java.

◆ mouseClicked()

void XYZApp.mouseClicked ( MouseEvent  e)

Definition at line 395 of file XYZApp.java.

◆ mouseDragged()

void XYZApp.mouseDragged ( MouseEvent  e)

Definition at line 418 of file XYZApp.java.

◆ mouseEntered()

void XYZApp.mouseEntered ( MouseEvent  e)

Definition at line 410 of file XYZApp.java.

◆ mouseExited()

void XYZApp.mouseExited ( MouseEvent  e)

Definition at line 414 of file XYZApp.java.

◆ mouseMoved()

void XYZApp.mouseMoved ( MouseEvent  e)

Definition at line 437 of file XYZApp.java.

◆ mousePressed()

void XYZApp.mousePressed ( MouseEvent  e)

Definition at line 399 of file XYZApp.java.

◆ mouseReleased()

void XYZApp.mouseReleased ( MouseEvent  e)

Definition at line 406 of file XYZApp.java.

◆ newBackBuffer()

synchronized void XYZApp.newBackBuffer ( )
private

Definition at line 312 of file XYZApp.java.

◆ paint()

void XYZApp.paint ( Graphics  g)

Definition at line 449 of file XYZApp.java.

◆ run()

void XYZApp.run ( )

Definition at line 347 of file XYZApp.java.

◆ setPainted()

synchronized void XYZApp.setPainted ( )
private

Definition at line 478 of file XYZApp.java.

◆ start()

void XYZApp.start ( )

Definition at line 383 of file XYZApp.java.

◆ stop()

void XYZApp.stop ( )

Definition at line 390 of file XYZApp.java.

◆ update()

void XYZApp.update ( Graphics  g)

Definition at line 441 of file XYZApp.java.


The documentation for this class was generated from the following file: