![]() |
Gridarta Editor
|
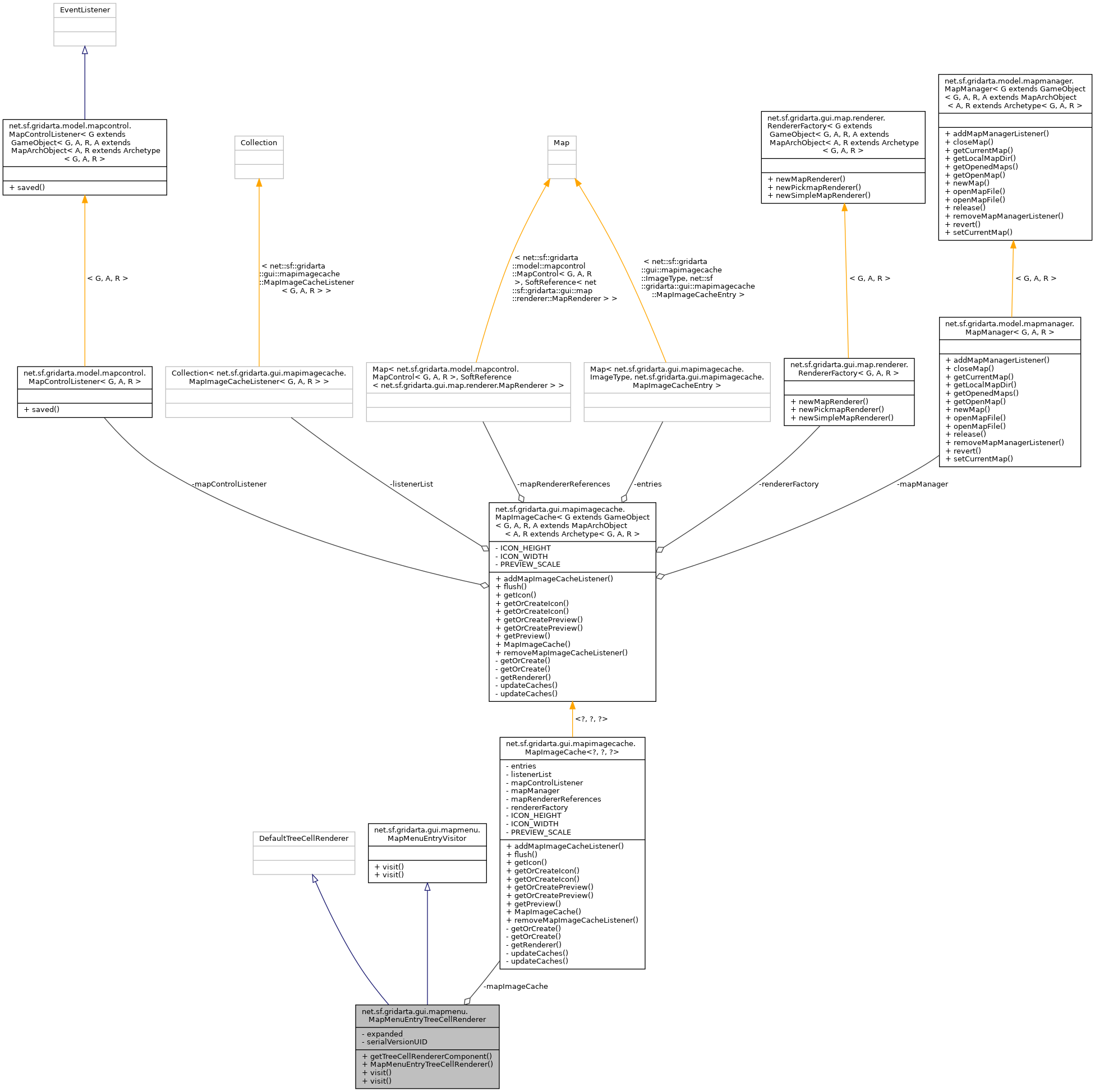
A DefaultTreeCellRenderer for rendering MapMenuEntry instances. More...
Public Member Functions | |
Component | getTreeCellRendererComponent (final JTree tree, final Object value, final boolean sel, final boolean expanded, final boolean leaf, final int row, final boolean hasFocus) |
MapMenuEntryTreeCellRenderer (@NotNull final MapImageCache<?, ?, ?> mapImageCache) | |
Creates a new instance. More... | |
void | visit (@NotNull final MapMenuEntryDir mapMenuEntry) |
Called for MapMenuEntryDir instances. More... | |
void | visit (@NotNull final MapMenuEntryMap mapMenuEntry) |
Called for MapMenuEntryMap instances. More... | |
Private Attributes | |
boolean | expanded |
Parameter for passing the expanded state into the {} function. More... | |
final MapImageCache<?, ?, ?> | mapImageCache |
The MapImageCache queried for icons. More... | |
Static Private Attributes | |
static final long | serialVersionUID = 1L |
The serial version UID. More... | |
A DefaultTreeCellRenderer for rendering MapMenuEntry instances.
Definition at line 37 of file MapMenuEntryTreeCellRenderer.java.
net.sf.gridarta.gui.mapmenu.MapMenuEntryTreeCellRenderer.MapMenuEntryTreeCellRenderer | ( | @NotNull final MapImageCache<?, ?, ?> | mapImageCache | ) |
Creates a new instance.
mapImageCache | the map image cache to query for icons |
Definition at line 60 of file MapMenuEntryTreeCellRenderer.java.
References net.sf.gridarta.gui.mapmenu.MapMenuEntryTreeCellRenderer.mapImageCache.
Component net.sf.gridarta.gui.mapmenu.MapMenuEntryTreeCellRenderer.getTreeCellRendererComponent | ( | final JTree | tree, |
final Object | value, | ||
final boolean | sel, | ||
final boolean | expanded, | ||
final boolean | leaf, | ||
final int | row, | ||
final boolean | hasFocus | ||
) |
Definition at line 65 of file MapMenuEntryTreeCellRenderer.java.
References net.sf.gridarta.gui.mapmenu.MapMenuEntryTreeCellRenderer.expanded, net.sf.gridarta.gui.mapmenu.MapMenuEntry.getTitle(), and net.sf.gridarta.gui.mapmenu.MapMenuEntry.visit().
void net.sf.gridarta.gui.mapmenu.MapMenuEntryTreeCellRenderer.visit | ( | @NotNull final MapMenuEntryDir | mapMenuEntry | ) |
Called for MapMenuEntryDir instances.
mapMenuEntry | the instance |
Implements net.sf.gridarta.gui.mapmenu.MapMenuEntryVisitor.
Definition at line 76 of file MapMenuEntryTreeCellRenderer.java.
References net.sf.gridarta.gui.mapmenu.MapMenuEntryTreeCellRenderer.expanded.
void net.sf.gridarta.gui.mapmenu.MapMenuEntryTreeCellRenderer.visit | ( | @NotNull final MapMenuEntryMap | mapMenuEntry | ) |
Called for MapMenuEntryMap instances.
mapMenuEntry | the instance |
Implements net.sf.gridarta.gui.mapmenu.MapMenuEntryVisitor.
Definition at line 81 of file MapMenuEntryTreeCellRenderer.java.
References net.sf.gridarta.model.mapmodel.MapFile.getFile(), net.sf.gridarta.model.mapmodel.MapFile.getMapPath(), net.sf.gridarta.gui.mapimagecache.MapImageCache< G extends GameObject< G, A, R, A extends MapArchObject< A, R extends Archetype< G, A, R >.getOrCreateIcon(), net.sf.gridarta.gui.mapmenu.MapMenuEntryTreeCellRenderer.mapImageCache, and net.sf.gridarta.model.mapmodel.AbsoluteMapPath.toString().
|
private |
Parameter for passing the expanded state into the {} function.
Definition at line 54 of file MapMenuEntryTreeCellRenderer.java.
Referenced by net.sf.gridarta.gui.mapmenu.MapMenuEntryTreeCellRenderer.getTreeCellRendererComponent(), and net.sf.gridarta.gui.mapmenu.MapMenuEntryTreeCellRenderer.visit().
|
private |
The MapImageCache queried for icons.
Definition at line 48 of file MapMenuEntryTreeCellRenderer.java.
Referenced by net.sf.gridarta.gui.mapmenu.MapMenuEntryTreeCellRenderer.MapMenuEntryTreeCellRenderer(), and net.sf.gridarta.gui.mapmenu.MapMenuEntryTreeCellRenderer.visit().
|
staticprivate |
The serial version UID.
Definition at line 42 of file MapMenuEntryTreeCellRenderer.java.