![]() |
Gridarta Editor
|
Implements undo and redo actions. More...
Public Member Functions | |
void | addDocument (@NotNull final Document document) |
Adds a document. More... | |
void | removeDocument (@NotNull final Document document) |
Removes a document. More... | |
void | resetUndo (@NotNull final Document document) |
Forget all undo-able operations for a document. More... | |
void | scriptEditRedo () |
Action method for "redo". More... | |
void | scriptEditUndo () |
Action method for "undo". More... | |
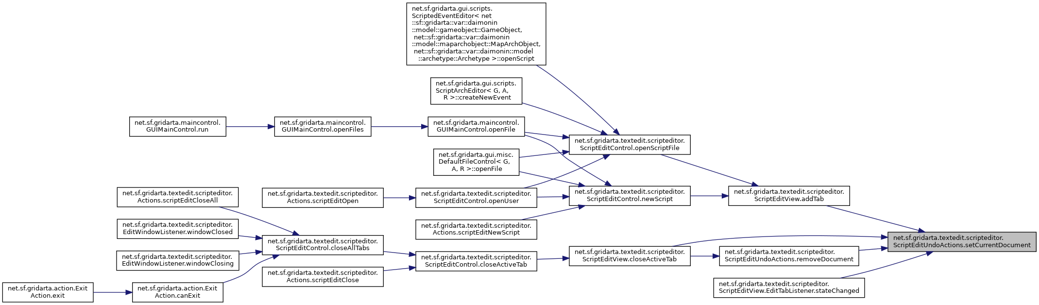
void | setCurrentDocument (@Nullable final Document currentDocument) |
Sets the current document. More... | |
Private Member Functions | |
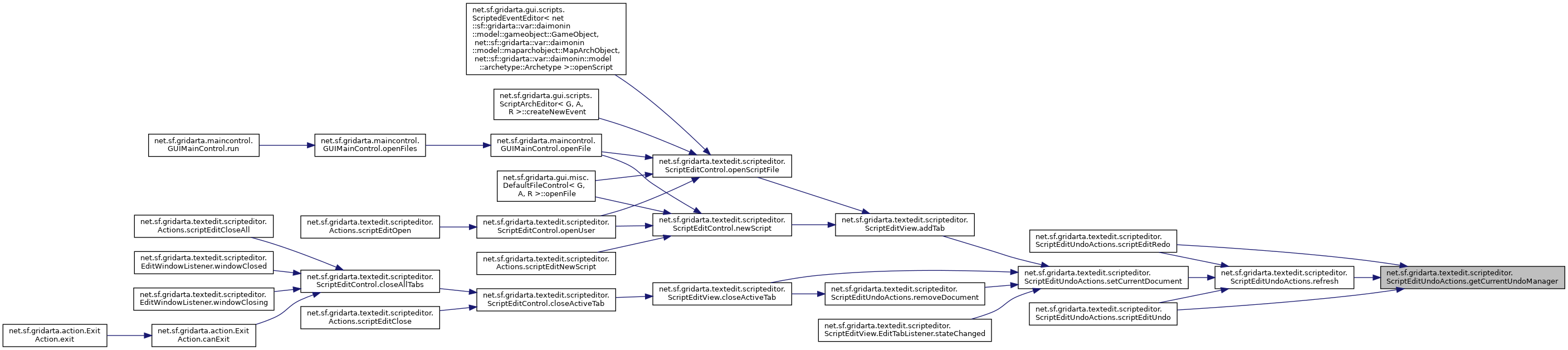
UndoManager | getCurrentUndoManager () |
Returns the undo manager for the current document. More... | |
UndoManager | getUndoManager (@NotNull final Document document) |
Returns the undo manager for a document. More... | |
void | refresh () |
Refreshes menu actions. More... | |
Private Attributes | |
final Action | aRedo = ACTION_BUILDER.createAction(true, "scriptEditRedo", this) |
Action called for "redo". More... | |
final Action | aUndo = ACTION_BUILDER.createAction(true, "scriptEditUndo", this) |
Action called for "undo". More... | |
Document | currentDocument |
The currently active document. More... | |
final Map< Document, UndoManager > | undo = new HashMap<>() |
Records an UndoManager for each known Document. More... | |
final UndoableEditListener | undoableEditListener |
The UndoableEditListener to detect document changes. More... | |
Static Private Attributes | |
static final ActionBuilder | ACTION_BUILDER = ActionBuilderFactory.getInstance().getActionBuilder("net.sf.gridarta") |
Action Builder. More... | |
Implements undo and redo actions.
Definition at line 42 of file ScriptEditUndoActions.java.
void net.sf.gridarta.textedit.scripteditor.ScriptEditUndoActions.addDocument | ( | @NotNull final Document | document | ) |
Adds a document.
document | the document to add |
Definition at line 88 of file ScriptEditUndoActions.java.
References net.sf.gridarta.textedit.scripteditor.ScriptEditUndoActions.undo, and net.sf.gridarta.textedit.scripteditor.ScriptEditUndoActions.undoableEditListener.
Referenced by net.sf.gridarta.textedit.scripteditor.ScriptEditView.addTab().
|
private |
Returns the undo manager for the current document.
Definition at line 198 of file ScriptEditUndoActions.java.
References net.sf.gridarta.textedit.scripteditor.ScriptEditUndoActions.currentDocument, and net.sf.gridarta.textedit.scripteditor.ScriptEditUndoActions.getUndoManager().
Referenced by net.sf.gridarta.textedit.scripteditor.ScriptEditUndoActions.refresh(), net.sf.gridarta.textedit.scripteditor.ScriptEditUndoActions.scriptEditRedo(), and net.sf.gridarta.textedit.scripteditor.ScriptEditUndoActions.scriptEditUndo().
|
private |
Returns the undo manager for a document.
document | the document |
Definition at line 186 of file ScriptEditUndoActions.java.
References net.sf.gridarta.textedit.scripteditor.ScriptEditUndoActions.undo.
Referenced by net.sf.gridarta.textedit.scripteditor.ScriptEditUndoActions.getCurrentUndoManager(), and net.sf.gridarta.textedit.scripteditor.ScriptEditUndoActions.resetUndo().
|
private |
Refreshes menu actions.
Definition at line 149 of file ScriptEditUndoActions.java.
References net.sf.gridarta.textedit.scripteditor.ScriptEditUndoActions.ACTION_BUILDER, net.sf.gridarta.textedit.scripteditor.ScriptEditUndoActions.aRedo, net.sf.gridarta.textedit.scripteditor.ScriptEditUndoActions.aUndo, net.sf.gridarta.textedit.scripteditor.ScriptEditUndoActions.getCurrentUndoManager(), and net.sf.gridarta.utils.ActionBuilderUtils.getString().
Referenced by net.sf.gridarta.textedit.scripteditor.ScriptEditUndoActions.scriptEditRedo(), net.sf.gridarta.textedit.scripteditor.ScriptEditUndoActions.scriptEditUndo(), and net.sf.gridarta.textedit.scripteditor.ScriptEditUndoActions.setCurrentDocument().
void net.sf.gridarta.textedit.scripteditor.ScriptEditUndoActions.removeDocument | ( | @NotNull final Document | document | ) |
Removes a document.
document | the document to remove |
Definition at line 98 of file ScriptEditUndoActions.java.
References net.sf.gridarta.textedit.scripteditor.ScriptEditUndoActions.currentDocument, net.sf.gridarta.textedit.scripteditor.ScriptEditUndoActions.setCurrentDocument(), net.sf.gridarta.textedit.scripteditor.ScriptEditUndoActions.undo, and net.sf.gridarta.textedit.scripteditor.ScriptEditUndoActions.undoableEditListener.
Referenced by net.sf.gridarta.textedit.scripteditor.ScriptEditView.closeActiveTab().
void net.sf.gridarta.textedit.scripteditor.ScriptEditUndoActions.resetUndo | ( | @NotNull final Document | document | ) |
Forget all undo-able operations for a document.
document | the document |
Definition at line 111 of file ScriptEditUndoActions.java.
References net.sf.gridarta.textedit.scripteditor.ScriptEditUndoActions.getUndoManager().
Referenced by net.sf.gridarta.textedit.scripteditor.ScriptEditView.addTab().
void net.sf.gridarta.textedit.scripteditor.ScriptEditUndoActions.scriptEditRedo | ( | ) |
Action method for "redo".
Definition at line 135 of file ScriptEditUndoActions.java.
References net.sf.gridarta.textedit.scripteditor.ScriptEditUndoActions.getCurrentUndoManager(), and net.sf.gridarta.textedit.scripteditor.ScriptEditUndoActions.refresh().
void net.sf.gridarta.textedit.scripteditor.ScriptEditUndoActions.scriptEditUndo | ( | ) |
Action method for "undo".
Definition at line 119 of file ScriptEditUndoActions.java.
References net.sf.gridarta.textedit.scripteditor.ScriptEditUndoActions.getCurrentUndoManager(), and net.sf.gridarta.textedit.scripteditor.ScriptEditUndoActions.refresh().
void net.sf.gridarta.textedit.scripteditor.ScriptEditUndoActions.setCurrentDocument | ( | @Nullable final Document | currentDocument | ) |
Sets the current document.
Undo, redo and menu states use this document.
currentDocument | the current document to set |
Definition at line 173 of file ScriptEditUndoActions.java.
References net.sf.gridarta.textedit.scripteditor.ScriptEditUndoActions.currentDocument, and net.sf.gridarta.textedit.scripteditor.ScriptEditUndoActions.refresh().
Referenced by net.sf.gridarta.textedit.scripteditor.ScriptEditView.addTab(), net.sf.gridarta.textedit.scripteditor.ScriptEditView.closeActiveTab(), net.sf.gridarta.textedit.scripteditor.ScriptEditUndoActions.removeDocument(), and net.sf.gridarta.textedit.scripteditor.ScriptEditView.EditTabListener.stateChanged().
|
staticprivate |
Action Builder.
Definition at line 48 of file ScriptEditUndoActions.java.
Referenced by net.sf.gridarta.textedit.scripteditor.ScriptEditUndoActions.refresh().
|
private |
Action called for "redo".
Definition at line 60 of file ScriptEditUndoActions.java.
Referenced by net.sf.gridarta.textedit.scripteditor.ScriptEditUndoActions.refresh().
|
private |
Action called for "undo".
Definition at line 54 of file ScriptEditUndoActions.java.
Referenced by net.sf.gridarta.textedit.scripteditor.ScriptEditUndoActions.refresh().
|
private |
The currently active document.
Definition at line 72 of file ScriptEditUndoActions.java.
Referenced by net.sf.gridarta.textedit.scripteditor.ScriptEditUndoActions.getCurrentUndoManager(), net.sf.gridarta.textedit.scripteditor.ScriptEditUndoActions.removeDocument(), and net.sf.gridarta.textedit.scripteditor.ScriptEditUndoActions.setCurrentDocument().
|
private |
Records an UndoManager for each known Document.
Definition at line 66 of file ScriptEditUndoActions.java.
Referenced by net.sf.gridarta.textedit.scripteditor.ScriptEditUndoActions.addDocument(), net.sf.gridarta.textedit.scripteditor.ScriptEditUndoActions.getUndoManager(), and net.sf.gridarta.textedit.scripteditor.ScriptEditUndoActions.removeDocument().
|
private |
The UndoableEditListener to detect document changes.
The same instance is used for all documents.
Definition at line 79 of file ScriptEditUndoActions.java.
Referenced by net.sf.gridarta.textedit.scripteditor.ScriptEditUndoActions.addDocument(), and net.sf.gridarta.textedit.scripteditor.ScriptEditUndoActions.removeDocument().