![]() |
Gridarta Editor
|
Public Member Functions | |
void | appendSummary (@NotNull final Document doc, @NotNull final Style style) |
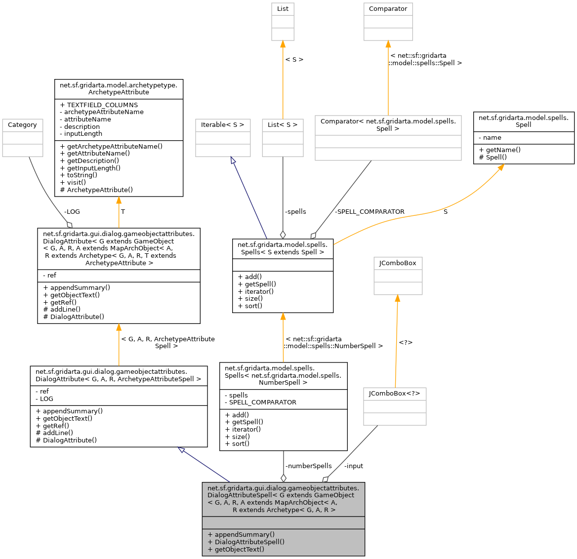
DialogAttributeSpell (@NotNull final ArchetypeAttributeSpell ref, @NotNull final JComboBox<?> input, @NotNull final Spells< NumberSpell > numberSpells) | |
Creates a new instance. More... | |
String | getObjectText (@NotNull final G gameObject, @NotNull final Archetype< G, A, R > archetype, @NotNull final String @NotNull[] newMsg, @NotNull final ArchetypeType archetypeType) |
![]() | |
abstract void | appendSummary ( @NotNull Document doc, @NotNull Style style) |
Appends a summary line for this attribute to a Document. More... | |
abstract String | getObjectText ( @NotNull G gameObject, @NotNull Archetype< G, A, R > archetype, @NotNull String @NotNull[] newMsg, @NotNull ArchetypeType archetypeType) throws InvalidAttributeException |
Returns the attribute text for this attribute. More... | |
T | getRef () |
Returns the attribute data. More... | |
Private Attributes | |
final JComboBox<?> | input |
The input ui component for editing the value. More... | |
final Spells< NumberSpell > | numberSpells |
The number spells to display. More... | |
Additional Inherited Members | |
![]() | |
void | addLine ( @NotNull final Document doc, @NotNull final AttributeSet style, @NotNull final String prefix, @NotNull final String postfix) |
Appends a line to a Document. More... | |
DialogAttribute ( @NotNull final T ref) | |
Creates a new instance. More... | |
Definition at line 34 of file DialogAttributeSpell.java.
net.sf.gridarta.gui.dialog.gameobjectattributes.DialogAttributeSpell< G extends GameObject< G, A, R, A extends MapArchObject< A, R extends Archetype< G, A, R >.DialogAttributeSpell | ( | @NotNull final ArchetypeAttributeSpell | ref, |
@NotNull final JComboBox<?> | input, | ||
@NotNull final Spells< NumberSpell > | numberSpells | ||
) |
Creates a new instance.
ref | reference to the attribute data |
input | the input ui component for editing the value |
numberSpells | the number spells to display |
Definition at line 54 of file DialogAttributeSpell.java.
References net.sf.gridarta.gui.dialog.gameobjectattributes.DialogAttributeSpell< G extends GameObject< G, A, R, A extends MapArchObject< A, R extends Archetype< G, A, R >.input, net.sf.gridarta.gui.dialog.gameobjectattributes.DialogAttributeSpell< G extends GameObject< G, A, R, A extends MapArchObject< A, R extends Archetype< G, A, R >.numberSpells, and net.sf.gridarta.gui.dialog.gameobjectattributes.DialogAttribute< G, A, R, ArchetypeAttributeSpell >.ref.
void net.sf.gridarta.gui.dialog.gameobjectattributes.DialogAttributeSpell< G extends GameObject< G, A, R, A extends MapArchObject< A, R extends Archetype< G, A, R >.appendSummary | ( | @NotNull final Document | doc, |
@NotNull final Style | style | ||
) |
Definition at line 70 of file DialogAttributeSpell.java.
References net.sf.gridarta.gui.dialog.gameobjectattributes.DialogAttribute< G, A, R, ArchetypeAttributeSpell >.addLine(), and net.sf.gridarta.gui.dialog.gameobjectattributes.DialogAttributeSpell< G extends GameObject< G, A, R, A extends MapArchObject< A, R extends Archetype< G, A, R >.input.
String net.sf.gridarta.gui.dialog.gameobjectattributes.DialogAttributeSpell< G extends GameObject< G, A, R, A extends MapArchObject< A, R extends Archetype< G, A, R >.getObjectText | ( | @NotNull final G | gameObject, |
@NotNull final Archetype< G, A, R > | archetype, | ||
@NotNull final String @NotNull[] | newMsg, | ||
@NotNull final ArchetypeType | archetypeType | ||
) |
Definition at line 62 of file DialogAttributeSpell.java.
References net.sf.gridarta.gui.dialog.gameobjectattributes.DialogAttribute< G, A, R, ArchetypeAttributeSpell >.getRef(), net.sf.gridarta.gui.dialog.gameobjectattributes.DialogAttributeSpell< G extends GameObject< G, A, R, A extends MapArchObject< A, R extends Archetype< G, A, R >.input, and net.sf.gridarta.gui.dialog.gameobjectattributes.DialogAttributeSpell< G extends GameObject< G, A, R, A extends MapArchObject< A, R extends Archetype< G, A, R >.numberSpells.
|
private |
The input ui component for editing the value.
Definition at line 40 of file DialogAttributeSpell.java.
Referenced by net.sf.gridarta.gui.dialog.gameobjectattributes.DialogAttributeSpell< G extends GameObject< G, A, R, A extends MapArchObject< A, R extends Archetype< G, A, R >.appendSummary(), net.sf.gridarta.gui.dialog.gameobjectattributes.DialogAttributeSpell< G extends GameObject< G, A, R, A extends MapArchObject< A, R extends Archetype< G, A, R >.DialogAttributeSpell(), and net.sf.gridarta.gui.dialog.gameobjectattributes.DialogAttributeSpell< G extends GameObject< G, A, R, A extends MapArchObject< A, R extends Archetype< G, A, R >.getObjectText().
|
private |
The number spells to display.
Definition at line 46 of file DialogAttributeSpell.java.
Referenced by net.sf.gridarta.gui.dialog.gameobjectattributes.DialogAttributeSpell< G extends GameObject< G, A, R, A extends MapArchObject< A, R extends Archetype< G, A, R >.DialogAttributeSpell(), and net.sf.gridarta.gui.dialog.gameobjectattributes.DialogAttributeSpell< G extends GameObject< G, A, R, A extends MapArchObject< A, R extends Archetype< G, A, R >.getObjectText().