![]() |
Gridarta Editor
|
ScriptEditControl - Manages events and data flow for the script editor entity. More...
Public Member Functions | |
boolean | closeActiveTab () |
Close the active script-tab. More... | |
boolean | closeAllTabs () |
Close all opened script-tabs. More... | |
void | newScript () |
Open a new empty script document. More... | |
void | openScriptFile (@NotNull final File file) |
Opens a script file. More... | |
void | openUser () |
Open a file which is chosen by the user. More... | |
void | saveActiveTab () |
Save the active script-tab to the stored file path. More... | |
void | saveAsActiveTab () |
Open a file browser and prompt the user for a location/name to store this file. More... | |
ScriptEditControl (@NotNull final FileFilter scriptFileFilter, @NotNull final String scriptSuffix, @NotNull final Frame owner, final File defaultScriptDir, @NotNull final Preferences preferences, @NotNull final Exiter exiter, @NotNull final AppPreferencesModel appPreferencesModel, @NotNull final ScriptEditControlCallback callback) | |
void | setAction (@NotNull final Action action, @NotNull final String name) |
Sets the Action instance for this editor action. More... | |
void | setTextAreaDefaults (@NotNull final TextAreaDefaults textAreaDefaults) |
Static Public Member Functions | |
static void | registerActivePopup (@NotNull final CFPythonPopup activePopup) |
Register last active popup. More... | |
Package Functions | |
String | getActiveFilePath () |
JEditTextArea | getActiveTextArea () |
Private Member Functions | |
JFileChooser | createOpenFileChooser (@NotNull final File defaultScriptDir) |
Creates the JFileChooser for opening a script file. More... | |
boolean | saveTextToFile (@NotNull final File file, @NotNull final String text) |
Write the given text into the specified file. More... | |
Private Attributes | |
final AppPreferencesModel | appPreferencesModel |
The global AppPreferencesModel instance. More... | |
final ScriptEditControlCallback | callback |
The callback function for reporting problems when starting an external editor. More... | |
final JFileChooser | openFileChooser |
JFileChooser for opening script files. More... | |
final FileFilter | scriptFileFilter |
final String | scriptSuffix |
final List< String > | tabs |
final ScriptEditView | view |
Static Private Attributes | |
static final ActionBuilder | ACTION_BUILDER = ActionBuilderFactory.getInstance().getActionBuilder("net.sf.gridarta") |
Action Builder. More... | |
static CFPythonPopup | activePopup |
The currently active popup. More... | |
static final Category | LOG = Logger.getLogger(ScriptEditControl.class) |
The Logger for printing log messages. More... | |
ScriptEditControl - Manages events and data flow for the script editor entity.
There's always at most only one frame open. Additional files get attached to the tab bar.
Definition at line 59 of file ScriptEditControl.java.
net.sf.gridarta.textedit.scripteditor.ScriptEditControl.ScriptEditControl | ( | @NotNull final FileFilter | scriptFileFilter, |
@NotNull final String | scriptSuffix, | ||
@NotNull final Frame | owner, | ||
final File | defaultScriptDir, | ||
@NotNull final Preferences | preferences, | ||
@NotNull final Exiter | exiter, | ||
@NotNull final AppPreferencesModel | appPreferencesModel, | ||
@NotNull final ScriptEditControlCallback | callback | ||
) |
appPreferencesModel | the global AppPreferencesModel
|
callback | the callback function for reporting problems when starting an external editor |
Definition at line 118 of file ScriptEditControl.java.
References net.sf.gridarta.textedit.scripteditor.ScriptEditControl.appPreferencesModel, net.sf.gridarta.textedit.scripteditor.ScriptEditControl.callback, net.sf.gridarta.textedit.scripteditor.ScriptEditControl.createOpenFileChooser(), net.sf.gridarta.textedit.scripteditor.ScriptEditControl.openFileChooser, net.sf.gridarta.textedit.scripteditor.ScriptEditControl.scriptFileFilter, net.sf.gridarta.textedit.scripteditor.ScriptEditControl.scriptSuffix, net.sf.gridarta.textedit.scripteditor.ScriptEditControl.tabs, and net.sf.gridarta.textedit.scripteditor.ScriptEditControl.view.
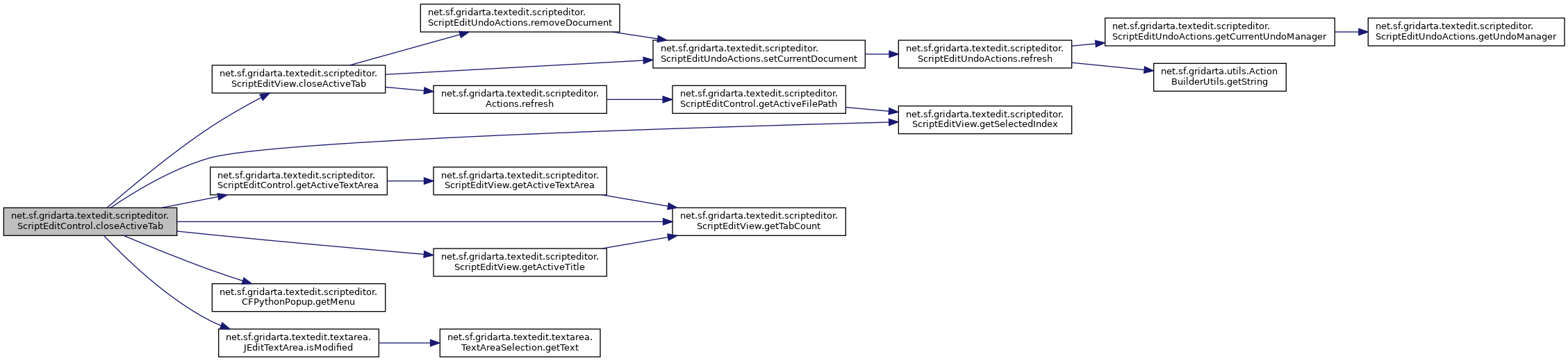
boolean net.sf.gridarta.textedit.scripteditor.ScriptEditControl.closeActiveTab | ( | ) |
Close the active script-tab.
Definition at line 276 of file ScriptEditControl.java.
References net.sf.gridarta.textedit.scripteditor.ScriptEditControl.ACTION_BUILDER, net.sf.gridarta.textedit.scripteditor.ScriptEditControl.activePopup, net.sf.gridarta.textedit.scripteditor.ScriptEditView.closeActiveTab(), net.sf.gridarta.textedit.scripteditor.ScriptEditControl.getActiveTextArea(), net.sf.gridarta.textedit.scripteditor.ScriptEditView.getActiveTitle(), net.sf.gridarta.textedit.scripteditor.CFPythonPopup.getMenu(), net.sf.gridarta.textedit.scripteditor.ScriptEditView.getSelectedIndex(), net.sf.gridarta.textedit.scripteditor.ScriptEditView.getTabCount(), net.sf.gridarta.textedit.textarea.JEditTextArea.isModified(), net.sf.gridarta.textedit.scripteditor.ScriptEditControl.tabs, and net.sf.gridarta.textedit.scripteditor.ScriptEditControl.view.
Referenced by net.sf.gridarta.textedit.scripteditor.ScriptEditControl.closeAllTabs(), and net.sf.gridarta.textedit.scripteditor.Actions.scriptEditClose().
boolean net.sf.gridarta.textedit.scripteditor.ScriptEditControl.closeAllTabs | ( | ) |
Close all opened script-tabs.
Definition at line 307 of file ScriptEditControl.java.
References net.sf.gridarta.textedit.scripteditor.ScriptEditControl.closeActiveTab(), net.sf.gridarta.textedit.scripteditor.ScriptEditView.getSelectedIndex(), net.sf.gridarta.textedit.scripteditor.ScriptEditControl.tabs, and net.sf.gridarta.textedit.scripteditor.ScriptEditControl.view.
Referenced by net.sf.gridarta.action.ExitAction.canExit(), net.sf.gridarta.textedit.scripteditor.Actions.scriptEditCloseAll(), net.sf.gridarta.textedit.scripteditor.EditWindowListener.windowClosed(), and net.sf.gridarta.textedit.scripteditor.EditWindowListener.windowClosing().
|
private |
Creates the JFileChooser for opening a script file.
defaultScriptDir | the initial directory for the file chooser; will be ignored if invalid |
Definition at line 234 of file ScriptEditControl.java.
References net.sf.gridarta.utils.FileChooserUtils.sanitizeCurrentDirectory(), net.sf.gridarta.textedit.scripteditor.ScriptEditControl.scriptFileFilter, and net.sf.gridarta.utils.FileChooserUtils.setCurrentDirectory().
Referenced by net.sf.gridarta.textedit.scripteditor.ScriptEditControl.ScriptEditControl().
|
package |
Definition at line 426 of file ScriptEditControl.java.
References net.sf.gridarta.textedit.scripteditor.ScriptEditView.getSelectedIndex(), net.sf.gridarta.textedit.scripteditor.ScriptEditControl.tabs, and net.sf.gridarta.textedit.scripteditor.ScriptEditControl.view.
Referenced by net.sf.gridarta.textedit.scripteditor.Actions.refresh(), net.sf.gridarta.textedit.scripteditor.ScriptEditControl.saveActiveTab(), and net.sf.gridarta.textedit.scripteditor.ScriptEditControl.saveAsActiveTab().
|
package |
Definition at line 418 of file ScriptEditControl.java.
References net.sf.gridarta.textedit.scripteditor.ScriptEditView.getActiveTextArea(), and net.sf.gridarta.textedit.scripteditor.ScriptEditControl.view.
Referenced by net.sf.gridarta.textedit.scripteditor.CFPythonPopup.MenuActionListener.actionPerformed(), net.sf.gridarta.textedit.scripteditor.ScriptEditControl.closeActiveTab(), net.sf.gridarta.textedit.scripteditor.Actions.executeAction(), net.sf.gridarta.textedit.scripteditor.ScriptEditControl.saveActiveTab(), and net.sf.gridarta.textedit.scripteditor.ScriptEditControl.saveAsActiveTab().
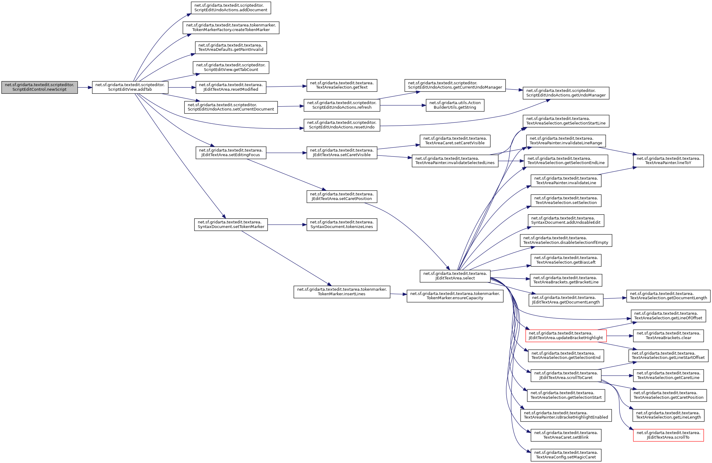
void net.sf.gridarta.textedit.scripteditor.ScriptEditControl.newScript | ( | ) |
Open a new empty script document.
Definition at line 146 of file ScriptEditControl.java.
References net.sf.gridarta.textedit.scripteditor.ScriptEditView.addTab(), net.sf.gridarta.textedit.scripteditor.ScriptEditControl.tabs, and net.sf.gridarta.textedit.scripteditor.ScriptEditControl.view.
Referenced by net.sf.gridarta.gui.misc.DefaultFileControl< G, A, R >.openFile(), net.sf.gridarta.maincontrol.GUIMainControl< G extends GameObject< G, A, R, A extends MapArchObject< A, R extends Archetype< G, A, R >.openFile(), net.sf.gridarta.textedit.scripteditor.ScriptEditControl.openUser(), and net.sf.gridarta.textedit.scripteditor.Actions.scriptEditNewScript().
void net.sf.gridarta.textedit.scripteditor.ScriptEditControl.openScriptFile | ( | @NotNull final File | file | ) |
Opens a script file.
file | the script file to open |
Definition at line 155 of file ScriptEditControl.java.
References net.sf.gridarta.textedit.scripteditor.ScriptEditView.addTab(), net.sf.gridarta.textedit.scripteditor.ScriptEditControl.appPreferencesModel, net.sf.gridarta.textedit.scripteditor.ScriptEditControl.callback, editor, net.sf.gridarta.utils.AppPreferencesModel.getEditor(), net.sf.gridarta.textedit.scripteditor.ScriptEditControl.LOG, net.sf.gridarta.utils.AppPreferencesModel.splitCommand(), net.sf.gridarta.textedit.scripteditor.ScriptEditControlCallback.statusMessage(), net.sf.gridarta.textedit.scripteditor.ScriptEditControl.tabs, and net.sf.gridarta.textedit.scripteditor.ScriptEditControl.view.
Referenced by net.sf.gridarta.gui.scripts.ScriptArchEditor< G, A, R >.createNewEvent(), net.sf.gridarta.gui.misc.DefaultFileControl< G, A, R >.openFile(), net.sf.gridarta.maincontrol.GUIMainControl< G extends GameObject< G, A, R, A extends MapArchObject< A, R extends Archetype< G, A, R >.openFile(), net.sf.gridarta.gui.scripts.ScriptedEventEditor< net.sf.gridarta.var.daimonin.model.gameobject.GameObject, net.sf.gridarta.var.daimonin.model.maparchobject.MapArchObject, net.sf.gridarta.var.daimonin.model.archetype.Archetype >.openScript(), and net.sf.gridarta.textedit.scripteditor.ScriptEditControl.openUser().
void net.sf.gridarta.textedit.scripteditor.ScriptEditControl.openUser | ( | ) |
Open a file which is chosen by the user.
Definition at line 252 of file ScriptEditControl.java.
References net.sf.gridarta.textedit.scripteditor.ScriptEditControl.newScript(), net.sf.gridarta.textedit.scripteditor.ScriptEditControl.openFileChooser, net.sf.gridarta.textedit.scripteditor.ScriptEditControl.openScriptFile(), net.sf.gridarta.utils.FileChooserUtils.sanitizeCurrentDirectory(), and net.sf.gridarta.textedit.scripteditor.ScriptEditControl.view.
Referenced by net.sf.gridarta.textedit.scripteditor.Actions.scriptEditOpen().
|
static |
Register last active popup.
When the script pad frame is hidden, this popup will be closed (if still open).
activePopup | active popup to register |
Definition at line 138 of file ScriptEditControl.java.
References net.sf.gridarta.textedit.scripteditor.ScriptEditControl.activePopup.
Referenced by net.sf.gridarta.textedit.scripteditor.CFPythonPopup.setCaretPosition().
void net.sf.gridarta.textedit.scripteditor.ScriptEditControl.saveActiveTab | ( | ) |
Save the active script-tab to the stored file path.
Definition at line 377 of file ScriptEditControl.java.
References net.sf.gridarta.textedit.scripteditor.ScriptEditControl.getActiveFilePath(), net.sf.gridarta.textedit.scripteditor.ScriptEditControl.getActiveTextArea(), net.sf.gridarta.textedit.textarea.JEditTextArea.getText(), net.sf.gridarta.textedit.scripteditor.ScriptEditControl.LOG, net.sf.gridarta.textedit.textarea.JEditTextArea.resetModified(), net.sf.gridarta.textedit.scripteditor.ScriptEditControl.saveAsActiveTab(), and net.sf.gridarta.textedit.scripteditor.ScriptEditControl.saveTextToFile().
Referenced by net.sf.gridarta.textedit.textarea.actions.Save.actionPerformed(), and net.sf.gridarta.textedit.scripteditor.Actions.scriptEditSave().
void net.sf.gridarta.textedit.scripteditor.ScriptEditControl.saveAsActiveTab | ( | ) |
Open a file browser and prompt the user for a location/name to store this file.
If everything goes fine, the file is saved.
Definition at line 321 of file ScriptEditControl.java.
References net.sf.gridarta.textedit.scripteditor.ScriptEditView.askConfirm(), net.sf.gridarta.textedit.scripteditor.ScriptEditControl.getActiveFilePath(), net.sf.gridarta.textedit.scripteditor.ScriptEditControl.getActiveTextArea(), net.sf.gridarta.textedit.scripteditor.ScriptEditView.getSelectedIndex(), net.sf.gridarta.textedit.textarea.JEditTextArea.getText(), net.sf.gridarta.textedit.scripteditor.ScriptEditControl.openFileChooser, net.sf.gridarta.textedit.textarea.JEditTextArea.resetModified(), net.sf.gridarta.textedit.scripteditor.ScriptEditControl.saveTextToFile(), net.sf.gridarta.textedit.scripteditor.ScriptEditControl.scriptSuffix, net.sf.gridarta.textedit.scripteditor.ScriptEditView.setTitleAt(), net.sf.gridarta.textedit.scripteditor.ScriptEditControl.tabs, and net.sf.gridarta.textedit.scripteditor.ScriptEditControl.view.
Referenced by net.sf.gridarta.textedit.scripteditor.ScriptEditControl.saveActiveTab(), and net.sf.gridarta.textedit.scripteditor.Actions.scriptEditSaveAs().
|
private |
Write the given text into the specified file.
file | text gets saved into this file |
text | text to be saved |
Definition at line 398 of file ScriptEditControl.java.
References net.sf.gridarta.textedit.scripteditor.ScriptEditView.showMessage(), and net.sf.gridarta.textedit.scripteditor.ScriptEditControl.view.
Referenced by net.sf.gridarta.textedit.scripteditor.ScriptEditControl.saveActiveTab(), and net.sf.gridarta.textedit.scripteditor.ScriptEditControl.saveAsActiveTab().
void net.sf.gridarta.textedit.scripteditor.ScriptEditControl.setAction | ( | @NotNull final Action | action, |
@NotNull final String | name | ||
) |
Sets the Action instance for this editor action.
action | the action instance |
name | the name of the action |
Implements net.sf.gridarta.utils.EditorAction.
Definition at line 438 of file ScriptEditControl.java.
void net.sf.gridarta.textedit.scripteditor.ScriptEditControl.setTextAreaDefaults | ( | @NotNull final TextAreaDefaults | textAreaDefaults | ) |
Definition at line 129 of file ScriptEditControl.java.
References net.sf.gridarta.textedit.scripteditor.ScriptEditView.setTextAreaDefaults(), and net.sf.gridarta.textedit.scripteditor.ScriptEditControl.view.
|
staticprivate |
Action Builder.
Definition at line 71 of file ScriptEditControl.java.
Referenced by net.sf.gridarta.textedit.scripteditor.ScriptEditControl.closeActiveTab().
|
staticprivate |
The currently active popup.
Set to
if none has been opened yet.
Definition at line 79 of file ScriptEditControl.java.
Referenced by net.sf.gridarta.textedit.scripteditor.ScriptEditControl.closeActiveTab(), and net.sf.gridarta.textedit.scripteditor.ScriptEditControl.registerActivePopup().
|
private |
The global AppPreferencesModel instance.
Definition at line 103 of file ScriptEditControl.java.
Referenced by net.sf.gridarta.textedit.scripteditor.ScriptEditControl.openScriptFile(), and net.sf.gridarta.textedit.scripteditor.ScriptEditControl.ScriptEditControl().
|
private |
The callback function for reporting problems when starting an external editor.
Definition at line 110 of file ScriptEditControl.java.
Referenced by net.sf.gridarta.textedit.scripteditor.ScriptEditControl.openScriptFile(), and net.sf.gridarta.textedit.scripteditor.ScriptEditControl.ScriptEditControl().
|
staticprivate |
The Logger for printing log messages.
Definition at line 65 of file ScriptEditControl.java.
Referenced by net.sf.gridarta.textedit.scripteditor.ScriptEditControl.openScriptFile(), and net.sf.gridarta.textedit.scripteditor.ScriptEditControl.saveActiveTab().
|
private |
JFileChooser for opening script files.
Definition at line 91 of file ScriptEditControl.java.
Referenced by net.sf.gridarta.textedit.scripteditor.ScriptEditControl.openUser(), net.sf.gridarta.textedit.scripteditor.ScriptEditControl.saveAsActiveTab(), and net.sf.gridarta.textedit.scripteditor.ScriptEditControl.ScriptEditControl().
|
private |
Definition at line 94 of file ScriptEditControl.java.
Referenced by net.sf.gridarta.textedit.scripteditor.ScriptEditControl.createOpenFileChooser(), and net.sf.gridarta.textedit.scripteditor.ScriptEditControl.ScriptEditControl().
|
private |
Definition at line 97 of file ScriptEditControl.java.
Referenced by net.sf.gridarta.textedit.scripteditor.ScriptEditControl.saveAsActiveTab(), and net.sf.gridarta.textedit.scripteditor.ScriptEditControl.ScriptEditControl().
|
private |
Definition at line 85 of file ScriptEditControl.java.
Referenced by net.sf.gridarta.textedit.scripteditor.ScriptEditControl.closeActiveTab(), net.sf.gridarta.textedit.scripteditor.ScriptEditControl.closeAllTabs(), net.sf.gridarta.textedit.scripteditor.ScriptEditControl.getActiveFilePath(), net.sf.gridarta.textedit.scripteditor.ScriptEditControl.newScript(), net.sf.gridarta.textedit.scripteditor.ScriptEditControl.openScriptFile(), net.sf.gridarta.textedit.scripteditor.ScriptEditControl.saveAsActiveTab(), and net.sf.gridarta.textedit.scripteditor.ScriptEditControl.ScriptEditControl().
|
private |
Definition at line 82 of file ScriptEditControl.java.
Referenced by net.sf.gridarta.textedit.scripteditor.ScriptEditControl.closeActiveTab(), net.sf.gridarta.textedit.scripteditor.ScriptEditControl.closeAllTabs(), net.sf.gridarta.textedit.scripteditor.ScriptEditControl.getActiveFilePath(), net.sf.gridarta.textedit.scripteditor.ScriptEditControl.getActiveTextArea(), net.sf.gridarta.textedit.scripteditor.ScriptEditControl.newScript(), net.sf.gridarta.textedit.scripteditor.ScriptEditControl.openScriptFile(), net.sf.gridarta.textedit.scripteditor.ScriptEditControl.openUser(), net.sf.gridarta.textedit.scripteditor.ScriptEditControl.saveAsActiveTab(), net.sf.gridarta.textedit.scripteditor.ScriptEditControl.saveTextToFile(), net.sf.gridarta.textedit.scripteditor.ScriptEditControl.ScriptEditControl(), and net.sf.gridarta.textedit.scripteditor.ScriptEditControl.setTextAreaDefaults().