![]() |
Gridarta Editor
|
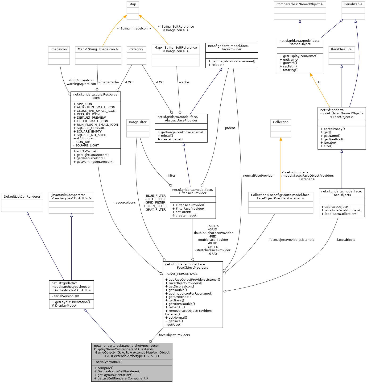
A DisplayMode showing archetypes as images and in-game game object name. More...
Public Member Functions | |
int | compare (final Archetype< G, A, R > o1, final Archetype< G, A, R > o2) |
DisplayNameCellRenderer (@NotNull final FaceObjectProviders faceObjectProviders) | |
Creates a new instance. More... | |
int | getLayoutOrientation () |
Returns the layout orientation. More... | |
Component | getListCellRendererComponent (final JList<?> list, final Object value, final int index, final boolean isSelected, final boolean cellHasFocus) |
Private Attributes | |
final FaceObjectProviders | faceObjectProviders |
The FaceObjectProviders for looking up faces. More... | |
Static Private Attributes | |
static final long | serialVersionUID = 1L |
Serial Version UID. More... | |
Additional Inherited Members | |
![]() | |
DisplayMode () | |
Creates a new instance. More... | |
A DisplayMode showing archetypes as images and in-game game object name.
Definition at line 37 of file DisplayNameCellRenderer.java.
net.sf.gridarta.gui.panel.archetypechooser.DisplayNameCellRenderer< G extends GameObject< G, A, R, A extends MapArchObject< A, R extends Archetype< G, A, R >.DisplayNameCellRenderer | ( | @NotNull final FaceObjectProviders | faceObjectProviders | ) |
Creates a new instance.
faceObjectProviders | the face object providers for looking up faces |
Definition at line 55 of file DisplayNameCellRenderer.java.
int net.sf.gridarta.gui.panel.archetypechooser.DisplayNameCellRenderer< G extends GameObject< G, A, R, A extends MapArchObject< A, R extends Archetype< G, A, R >.compare | ( | final Archetype< G, A, R > | o1, |
final Archetype< G, A, R > | o2 | ||
) |
Definition at line 70 of file DisplayNameCellRenderer.java.
References net.sf.gridarta.model.archetype.Archetype< G extends GameObject< G, A, R, A extends MapArchObject< A, R extends Archetype< G, A, R >.getArchetypeName(), and net.sf.gridarta.model.baseobject.BaseObject< G extends GameObject< G, A, R, A extends MapArchObject< A, R extends Archetype< G, A, R, T extends BaseObject< G, A, R, T >.getBestName().
int net.sf.gridarta.gui.panel.archetypechooser.DisplayNameCellRenderer< G extends GameObject< G, A, R, A extends MapArchObject< A, R extends Archetype< G, A, R >.getLayoutOrientation | ( | ) |
Returns the layout orientation.
See javax.swing.JList#getLayoutOrientation.
Reimplemented from net.sf.gridarta.model.archetypechooser.DisplayMode< G extends GameObject< G, A, R, A extends MapArchObject< A, R extends Archetype< G, A, R >.
Definition at line 76 of file DisplayNameCellRenderer.java.
Component net.sf.gridarta.gui.panel.archetypechooser.DisplayNameCellRenderer< G extends GameObject< G, A, R, A extends MapArchObject< A, R extends Archetype< G, A, R >.getListCellRendererComponent | ( | final JList<?> | list, |
final Object | value, | ||
final int | index, | ||
final boolean | isSelected, | ||
final boolean | cellHasFocus | ||
) |
Definition at line 60 of file DisplayNameCellRenderer.java.
References net.sf.gridarta.gui.panel.archetypechooser.DisplayNameCellRenderer< G extends GameObject< G, A, R, A extends MapArchObject< A, R extends Archetype< G, A, R >.faceObjectProviders, net.sf.gridarta.model.baseobject.BaseObject< G extends GameObject< G, A, R, A extends MapArchObject< A, R extends Archetype< G, A, R, T extends BaseObject< G, A, R, T >.getBestName(), net.sf.gridarta.model.face.FaceObjectProviders.getFace(), and list.
|
private |
The FaceObjectProviders for looking up faces.
Definition at line 48 of file DisplayNameCellRenderer.java.
Referenced by net.sf.gridarta.gui.panel.archetypechooser.DisplayNameCellRenderer< G extends GameObject< G, A, R, A extends MapArchObject< A, R extends Archetype< G, A, R >.DisplayNameCellRenderer(), and net.sf.gridarta.gui.panel.archetypechooser.DisplayNameCellRenderer< G extends GameObject< G, A, R, A extends MapArchObject< A, R extends Archetype< G, A, R >.getListCellRendererComponent().
|
staticprivate |
Serial Version UID.
Definition at line 42 of file DisplayNameCellRenderer.java.