![]() |
Gridarta Editor
|
@noinspection RefusedBequest More...
Public Member Functions | |
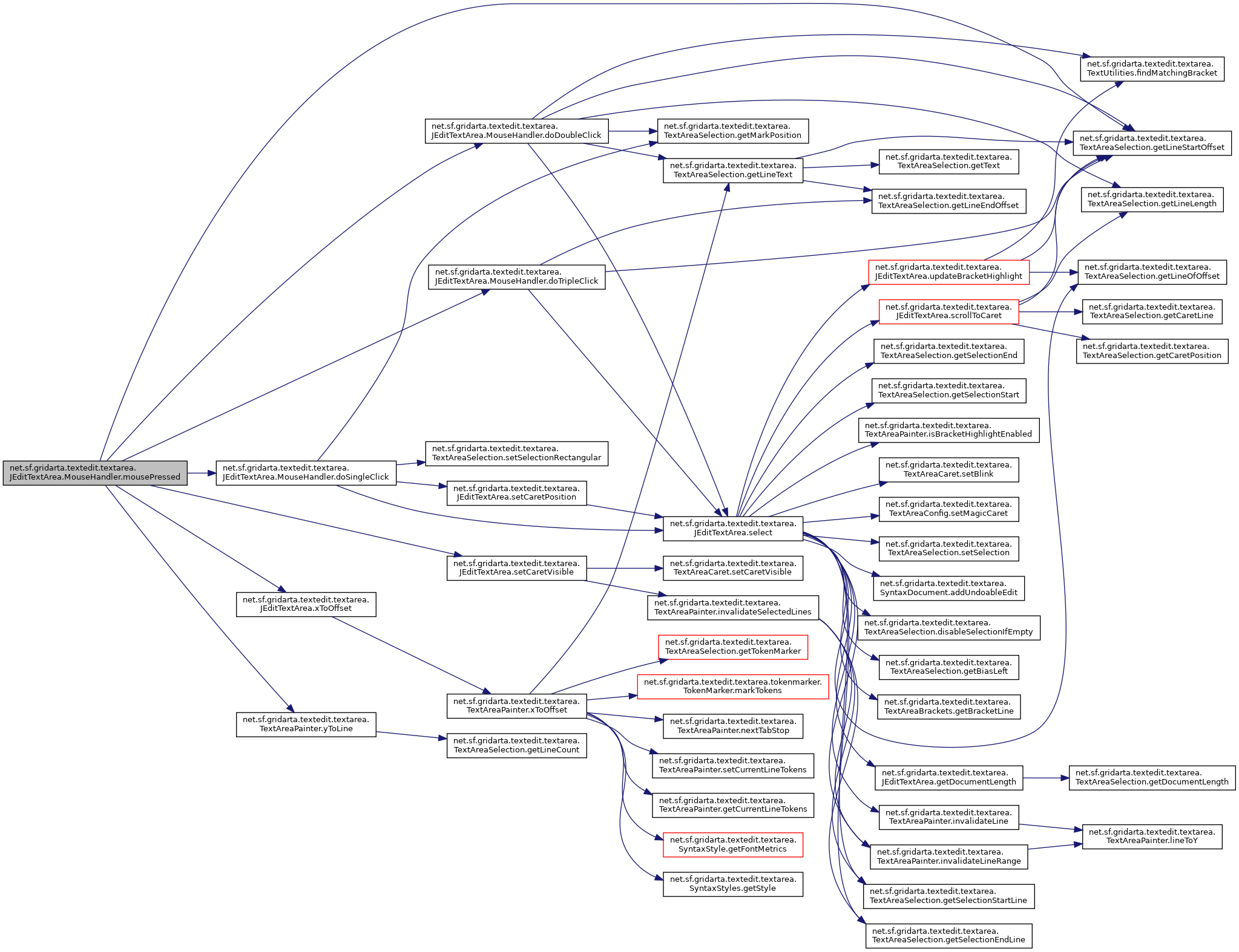
void | mousePressed (@NotNull final MouseEvent e) |
void | mouseWheelMoved (@NotNull final MouseWheelEvent e) |
Private Member Functions | |
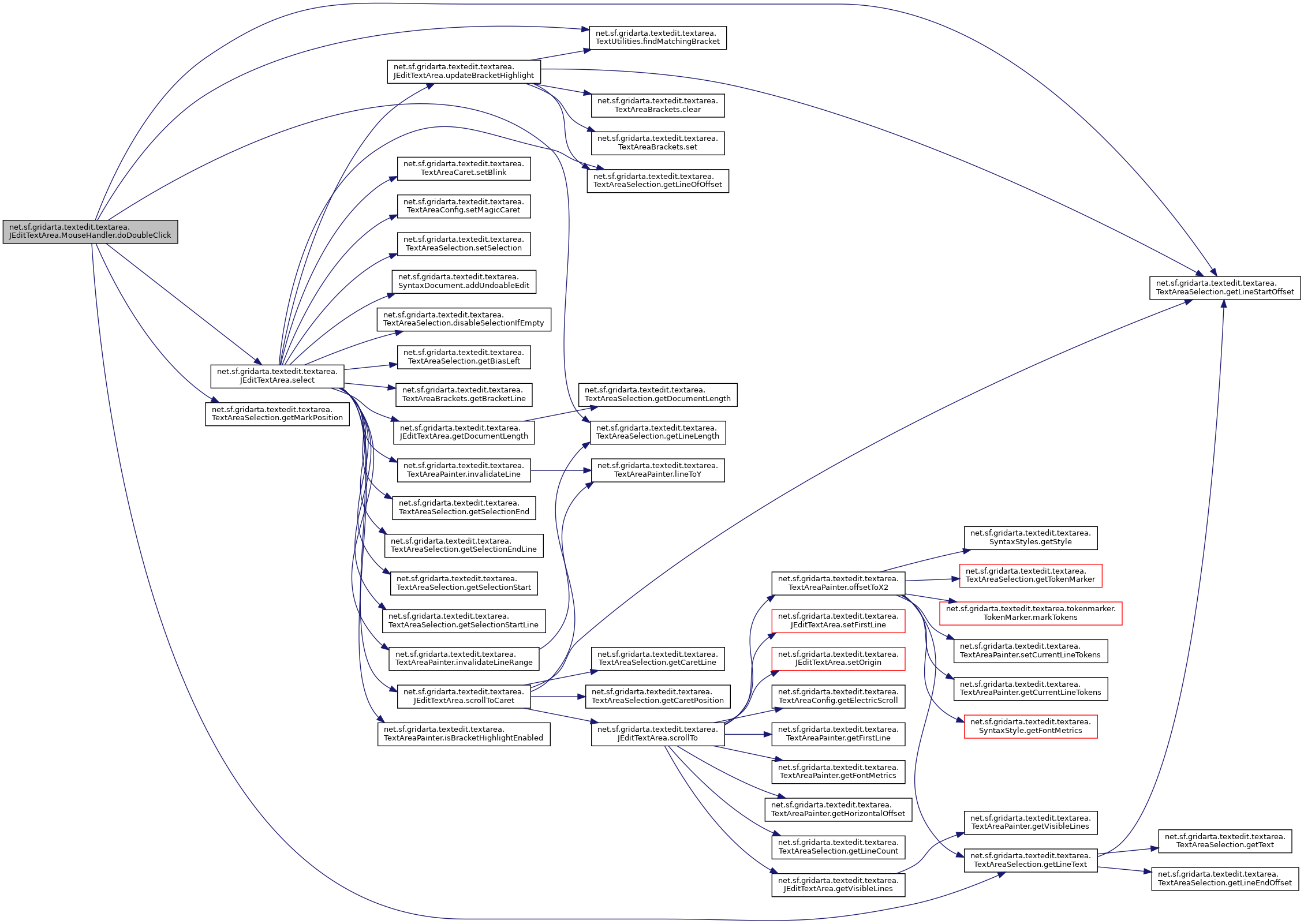
void | doDoubleClick (final int line, final int offset, final int dot) |
void | doSingleClick (@NotNull final InputEvent evt, final int dot) |
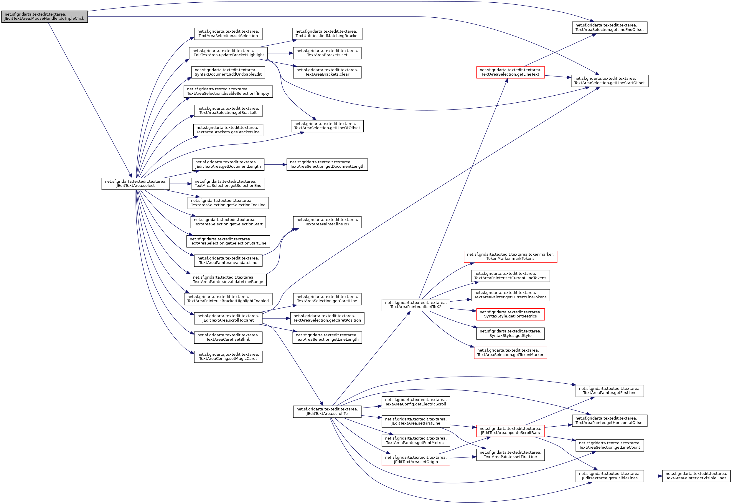
void | doTripleClick (final int line) |
@noinspection RefusedBequest
Definition at line 1114 of file JEditTextArea.java.
|
private |
Definition at line 1166 of file JEditTextArea.java.
References net.sf.gridarta.textedit.textarea.JEditTextArea.document, net.sf.gridarta.textedit.textarea.TextUtilities.findMatchingBracket(), net.sf.gridarta.textedit.textarea.TextAreaSelection.getLineLength(), net.sf.gridarta.textedit.textarea.TextAreaSelection.getLineStartOffset(), net.sf.gridarta.textedit.textarea.TextAreaSelection.getLineText(), net.sf.gridarta.textedit.textarea.TextAreaSelection.getMarkPosition(), net.sf.gridarta.textedit.textarea.JEditTextArea.select(), and net.sf.gridarta.textedit.textarea.JEditTextArea.selection.
Referenced by net.sf.gridarta.textedit.textarea.JEditTextArea.MouseHandler.mousePressed().
|
private |
Definition at line 1157 of file JEditTextArea.java.
References net.sf.gridarta.textedit.textarea.TextAreaSelection.getMarkPosition(), net.sf.gridarta.textedit.textarea.JEditTextArea.select(), net.sf.gridarta.textedit.textarea.JEditTextArea.selection, net.sf.gridarta.textedit.textarea.JEditTextArea.setCaretPosition(), and net.sf.gridarta.textedit.textarea.TextAreaSelection.setSelectionRectangular().
Referenced by net.sf.gridarta.textedit.textarea.JEditTextArea.MouseHandler.mousePressed().
|
private |
Definition at line 1234 of file JEditTextArea.java.
References net.sf.gridarta.textedit.textarea.TextAreaSelection.getLineEndOffset(), net.sf.gridarta.textedit.textarea.TextAreaSelection.getLineStartOffset(), net.sf.gridarta.textedit.textarea.JEditTextArea.select(), and net.sf.gridarta.textedit.textarea.JEditTextArea.selection.
Referenced by net.sf.gridarta.textedit.textarea.JEditTextArea.MouseHandler.mousePressed().
void net.sf.gridarta.textedit.textarea.JEditTextArea.MouseHandler.mousePressed | ( | @NotNull final MouseEvent | e | ) |
Definition at line 1117 of file JEditTextArea.java.
References net.sf.gridarta.textedit.textarea.JEditTextArea.MouseHandler.doDoubleClick(), net.sf.gridarta.textedit.textarea.JEditTextArea.MouseHandler.doSingleClick(), net.sf.gridarta.textedit.textarea.JEditTextArea.MouseHandler.doTripleClick(), net.sf.gridarta.textedit.textarea.JEditTextArea.focusedComponent, net.sf.gridarta.textedit.textarea.TextAreaSelection.getLineStartOffset(), net.sf.gridarta.textedit.textarea.JEditTextArea.painter, net.sf.gridarta.textedit.textarea.JEditTextArea.popup, net.sf.gridarta.textedit.textarea.JEditTextArea.selection, net.sf.gridarta.textedit.textarea.JEditTextArea.setCaretVisible(), net.sf.gridarta.textedit.textarea.JEditTextArea.xToOffset(), and net.sf.gridarta.textedit.textarea.TextAreaPainter.yToLine().
void net.sf.gridarta.textedit.textarea.JEditTextArea.MouseHandler.mouseWheelMoved | ( | @NotNull final MouseWheelEvent | e | ) |
Definition at line 1147 of file JEditTextArea.java.
References net.sf.gridarta.textedit.textarea.JEditTextArea.vertical.