![]() |
Gridarta Editor
|
Public Member Functions | |
void | setValue (@Nullable final Object newValue) |
void | shortcutsDefaults () |
Action method for restore to defaults. More... | |
ShortcutsDialog (@NotNull final Component parentComponent, @NotNull final ShortcutsManager shortcutsManager) | |
Creates a new instance. More... | |
void | shortcutsOkay () |
Action method for okay. More... | |
void | shortcutsSetShortcut () |
The action method for the "set shortcut" button. More... | |
void | shortcutsUnsetShortcut () |
The action method for the "set shortcut" button. More... | |
void | showDialog (@NotNull final Component parentComponent) |
Opens the dialog. More... | |
Private Member Functions | |
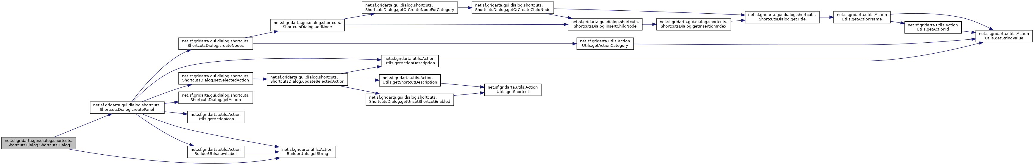
void | createNodes (@NotNull final DefaultMutableTreeNode root) |
Creates nodes for all actions. More... | |
JPanel | createPanel () |
Creates the GUI. More... | |
Action | getUnsetShortcutEnabled () |
Returns whether "unset shortcut" is enabled. More... | |
void | setSelectedAction (@Nullable final Action selectedAction) |
Updates the selected action. More... | |
void | updateSelectedAction () |
Updates the information shown for the selected action. More... | |
Static Private Member Functions | |
static void | addNode (@NotNull final DefaultMutableTreeNode root, @NotNull final CharSequence category, @NotNull final Action action) |
Adds an Action to a branch node. More... | |
static Action | getAction (@Nullable final Object node) |
Returns the Action for a node in the action tree. More... | |
static int | getInsertionIndex (@NotNull final TreeNode parentNode, @NotNull final TreeNode childNode) |
Returns the index to insert a new child node into a parent node. More... | |
static DefaultMutableTreeNode | getOrCreateChildNode (@NotNull final MutableTreeNode root, @NotNull final String subCategory) |
Returns a child node by category name. More... | |
static DefaultMutableTreeNode | getOrCreateNodeForCategory (@NotNull final DefaultMutableTreeNode root, @NotNull final CharSequence category) |
Returns the branch DefaultMutableTreeNode for a given category. More... | |
static String | getTitle (@NotNull final TreeNode node) |
Returns the category for a node in the action tree. More... | |
static void | insertChildNode (@NotNull final MutableTreeNode branchNode, @NotNull final MutableTreeNode childNode) |
Inserts a new child node into a branch node. More... | |
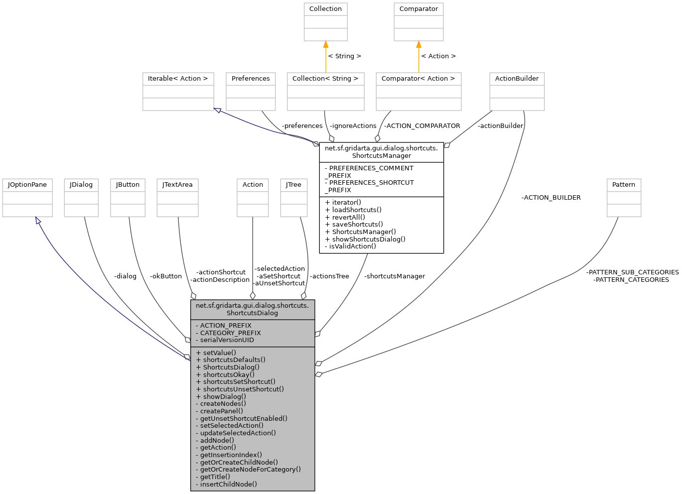
Private Attributes | |
final JTextArea | actionDescription = new JTextArea() |
The description of the selected action. More... | |
final JTextArea | actionShortcut = new JTextArea() |
The shortcut of the selected action. More... | |
final JTree | actionsTree |
The JTree showing all actions. More... | |
final Action | aSetShortcut = ACTION_BUILDER.createAction(false, "shortcutsSetShortcut", this) |
The Action for the "set shortcut" button. More... | |
final Action | aUnsetShortcut = ACTION_BUILDER.createAction(false, "shortcutsUnsetShortcut", this) |
The Action for the "unset shortcut" button. More... | |
final JDialog | dialog |
The JDialog instance. More... | |
final JButton | okButton = new JButton(ACTION_BUILDER.createAction(false, "shortcutsOkay", this)) |
The JButton for ok. More... | |
Action | selectedAction |
The selected Action or. More... | |
final ShortcutsManager | shortcutsManager |
The ShortcutsManager to affect. More... | |
Static Private Attributes | |
static final ActionBuilder | ACTION_BUILDER = ActionBuilderFactory.getInstance().getActionBuilder("net.sf.gridarta") |
The ActionBuilder. More... | |
static final String | ACTION_PREFIX = "2" |
Prefix for internal action names. More... | |
static final String | CATEGORY_PREFIX = "1" |
Prefix for internal category names. More... | |
static final Pattern | PATTERN_CATEGORIES = StringUtils.PATTERN_COMMA |
The Pattern to split a list of action categories. More... | |
static final Pattern | PATTERN_SUB_CATEGORIES = StringUtils.PATTERN_SLASH |
The Pattern to split a category into sub-categories. More... | |
static final long | serialVersionUID = 1L |
The serial Version UID. More... | |
Definition at line 65 of file ShortcutsDialog.java.
net.sf.gridarta.gui.dialog.shortcuts.ShortcutsDialog.ShortcutsDialog | ( | @NotNull final Component | parentComponent, |
@NotNull final ShortcutsManager | shortcutsManager | ||
) |
Creates a new instance.
parentComponent | the parent component for the dialog |
shortcutsManager | the shortcuts manager to affect |
Definition at line 185 of file ShortcutsDialog.java.
References net.sf.gridarta.gui.dialog.shortcuts.ShortcutsDialog.ACTION_BUILDER, net.sf.gridarta.gui.dialog.shortcuts.ShortcutsDialog.createPanel(), net.sf.gridarta.gui.dialog.shortcuts.ShortcutsDialog.dialog, net.sf.gridarta.utils.ActionBuilderUtils.getString(), net.sf.gridarta.gui.dialog.shortcuts.ShortcutsDialog.okButton, and net.sf.gridarta.gui.dialog.shortcuts.ShortcutsDialog.shortcutsManager.
|
staticprivate |
Adds an Action to a branch node.
root | the root node |
category | the category to add to |
action | the action to add |
Definition at line 420 of file ShortcutsDialog.java.
References net.sf.gridarta.gui.dialog.shortcuts.ShortcutsDialog.getOrCreateNodeForCategory(), and net.sf.gridarta.gui.dialog.shortcuts.ShortcutsDialog.insertChildNode().
Referenced by net.sf.gridarta.gui.dialog.shortcuts.ShortcutsDialog.createNodes().
|
private |
Creates nodes for all actions.
root | the root node |
Definition at line 405 of file ShortcutsDialog.java.
References net.sf.gridarta.gui.dialog.shortcuts.ShortcutsDialog.addNode(), net.sf.gridarta.utils.ActionUtils.getActionCategory(), net.sf.gridarta.gui.dialog.shortcuts.ShortcutsDialog.PATTERN_CATEGORIES, and net.sf.gridarta.gui.dialog.shortcuts.ShortcutsDialog.shortcutsManager.
Referenced by net.sf.gridarta.gui.dialog.shortcuts.ShortcutsDialog.createPanel().
|
private |
Creates the GUI.
The serial version UID.
The leaf icon. Set to
to use the default icon.
Definition at line 221 of file ShortcutsDialog.java.
References net.sf.gridarta.gui.dialog.shortcuts.ShortcutsDialog.ACTION_BUILDER, net.sf.gridarta.gui.dialog.shortcuts.ShortcutsDialog.actionDescription, net.sf.gridarta.gui.dialog.shortcuts.ShortcutsDialog.actionShortcut, net.sf.gridarta.gui.dialog.shortcuts.ShortcutsDialog.actionsTree, net.sf.gridarta.gui.dialog.shortcuts.ShortcutsDialog.aSetShortcut, net.sf.gridarta.gui.dialog.shortcuts.ShortcutsDialog.aUnsetShortcut, net.sf.gridarta.gui.dialog.shortcuts.ShortcutsDialog.createNodes(), net.sf.gridarta.gui.utils.GUIConstants.DIALOG_BORDER, net.sf.gridarta.gui.dialog.shortcuts.ShortcutsDialog.getAction(), net.sf.gridarta.utils.ActionUtils.getActionDescription(), net.sf.gridarta.utils.ActionUtils.getActionIcon(), net.sf.gridarta.utils.ActionBuilderUtils.getString(), net.sf.gridarta.utils.ActionBuilderUtils.newLabel(), net.sf.gridarta.gui.dialog.shortcuts.ShortcutsDialog.serialVersionUID, and net.sf.gridarta.gui.dialog.shortcuts.ShortcutsDialog.setSelectedAction().
Referenced by net.sf.gridarta.gui.dialog.shortcuts.ShortcutsDialog.ShortcutsDialog().
|
staticprivate |
Returns the Action for a node in the action tree.
node | the node |
Definition at line 503 of file ShortcutsDialog.java.
Referenced by net.sf.gridarta.gui.dialog.shortcuts.ShortcutsDialog.createPanel().
|
staticprivate |
Returns the index to insert a new child node into a parent node.
parentNode | the parent node |
childNode | the child node |
Definition at line 479 of file ShortcutsDialog.java.
References net.sf.gridarta.gui.dialog.shortcuts.ShortcutsDialog.getTitle().
Referenced by net.sf.gridarta.gui.dialog.shortcuts.ShortcutsDialog.insertChildNode().
|
staticprivate |
Returns a child node by category name.
root | the root node |
subCategory | the node name |
Definition at line 448 of file ShortcutsDialog.java.
References net.sf.gridarta.gui.dialog.shortcuts.ShortcutsDialog.CATEGORY_PREFIX, net.sf.gridarta.gui.dialog.shortcuts.ShortcutsDialog.getTitle(), and net.sf.gridarta.gui.dialog.shortcuts.ShortcutsDialog.insertChildNode().
Referenced by net.sf.gridarta.gui.dialog.shortcuts.ShortcutsDialog.getOrCreateNodeForCategory().
|
staticprivate |
Returns the branch DefaultMutableTreeNode for a given category.
root | the root node to start from |
category | the category |
Definition at line 433 of file ShortcutsDialog.java.
References net.sf.gridarta.gui.dialog.shortcuts.ShortcutsDialog.getOrCreateChildNode(), and net.sf.gridarta.gui.dialog.shortcuts.ShortcutsDialog.PATTERN_SUB_CATEGORIES.
Referenced by net.sf.gridarta.gui.dialog.shortcuts.ShortcutsDialog.addNode().
|
staticprivate |
Returns the category for a node in the action tree.
node | the node |
Definition at line 523 of file ShortcutsDialog.java.
References net.sf.gridarta.gui.dialog.shortcuts.ShortcutsDialog.ACTION_PREFIX, net.sf.gridarta.gui.dialog.shortcuts.ShortcutsDialog.CATEGORY_PREFIX, and net.sf.gridarta.utils.ActionUtils.getActionName().
Referenced by net.sf.gridarta.gui.dialog.shortcuts.ShortcutsDialog.getInsertionIndex(), and net.sf.gridarta.gui.dialog.shortcuts.ShortcutsDialog.getOrCreateChildNode().
|
private |
Returns whether "unset shortcut" is enabled.
Definition at line 573 of file ShortcutsDialog.java.
References net.sf.gridarta.utils.ActionUtils.getShortcut(), and net.sf.gridarta.gui.dialog.shortcuts.ShortcutsDialog.selectedAction.
Referenced by net.sf.gridarta.gui.dialog.shortcuts.ShortcutsDialog.shortcutsUnsetShortcut(), and net.sf.gridarta.gui.dialog.shortcuts.ShortcutsDialog.updateSelectedAction().
|
staticprivate |
Inserts a new child node into a branch node.
branchNode | the branch node |
childNode | the child node |
Definition at line 469 of file ShortcutsDialog.java.
References net.sf.gridarta.gui.dialog.shortcuts.ShortcutsDialog.getInsertionIndex().
Referenced by net.sf.gridarta.gui.dialog.shortcuts.ShortcutsDialog.addNode(), and net.sf.gridarta.gui.dialog.shortcuts.ShortcutsDialog.getOrCreateChildNode().
|
private |
Updates the selected action.
selectedAction | the new selected action |
Definition at line 549 of file ShortcutsDialog.java.
References net.sf.gridarta.gui.dialog.shortcuts.ShortcutsDialog.selectedAction, and net.sf.gridarta.gui.dialog.shortcuts.ShortcutsDialog.updateSelectedAction().
Referenced by net.sf.gridarta.gui.dialog.shortcuts.ShortcutsDialog.createPanel().
void net.sf.gridarta.gui.dialog.shortcuts.ShortcutsDialog.setValue | ( | @Nullable final Object | newValue | ) |
Definition at line 394 of file ShortcutsDialog.java.
References net.sf.gridarta.gui.dialog.shortcuts.ShortcutsDialog.dialog.
Referenced by net.sf.gridarta.gui.dialog.shortcuts.ShortcutsDialog.shortcutsOkay().
void net.sf.gridarta.gui.dialog.shortcuts.ShortcutsDialog.shortcutsDefaults | ( | ) |
Action method for restore to defaults.
Definition at line 385 of file ShortcutsDialog.java.
References net.sf.gridarta.gui.dialog.shortcuts.ShortcutsDialog.ACTION_BUILDER, net.sf.gridarta.gui.dialog.shortcuts.ShortcutsDialog.dialog, net.sf.gridarta.gui.dialog.shortcuts.ShortcutsManager.revertAll(), net.sf.gridarta.gui.dialog.shortcuts.ShortcutsManager.saveShortcuts(), net.sf.gridarta.gui.dialog.shortcuts.ShortcutsDialog.shortcutsManager, and net.sf.gridarta.gui.dialog.shortcuts.ShortcutsDialog.updateSelectedAction().
void net.sf.gridarta.gui.dialog.shortcuts.ShortcutsDialog.shortcutsOkay | ( | ) |
Action method for okay.
Definition at line 377 of file ShortcutsDialog.java.
References net.sf.gridarta.gui.dialog.shortcuts.ShortcutsDialog.okButton, and net.sf.gridarta.gui.dialog.shortcuts.ShortcutsDialog.setValue().
void net.sf.gridarta.gui.dialog.shortcuts.ShortcutsDialog.shortcutsSetShortcut | ( | ) |
The action method for the "set shortcut" button.
Definition at line 582 of file ShortcutsDialog.java.
References net.sf.gridarta.gui.dialog.shortcuts.ShortcutsDialog.dialog, net.sf.gridarta.gui.dialog.shortcuts.KeyStrokeDialog.getKeyStroke(), net.sf.gridarta.gui.dialog.shortcuts.ShortcutsManager.saveShortcuts(), net.sf.gridarta.gui.dialog.shortcuts.ShortcutsDialog.selectedAction, net.sf.gridarta.utils.ActionUtils.setActionShortcut(), net.sf.gridarta.gui.dialog.shortcuts.ShortcutsDialog.shortcutsManager, net.sf.gridarta.gui.dialog.shortcuts.KeyStrokeDialog.showDialog(), and net.sf.gridarta.gui.dialog.shortcuts.ShortcutsDialog.updateSelectedAction().
void net.sf.gridarta.gui.dialog.shortcuts.ShortcutsDialog.shortcutsUnsetShortcut | ( | ) |
The action method for the "set shortcut" button.
Definition at line 600 of file ShortcutsDialog.java.
References net.sf.gridarta.gui.dialog.shortcuts.ShortcutsDialog.getUnsetShortcutEnabled(), net.sf.gridarta.gui.dialog.shortcuts.ShortcutsManager.saveShortcuts(), net.sf.gridarta.utils.ActionUtils.setActionShortcut(), net.sf.gridarta.gui.dialog.shortcuts.ShortcutsDialog.shortcutsManager, and net.sf.gridarta.gui.dialog.shortcuts.ShortcutsDialog.updateSelectedAction().
void net.sf.gridarta.gui.dialog.shortcuts.ShortcutsDialog.showDialog | ( | @NotNull final Component | parentComponent | ) |
Opens the dialog.
Returns when the dialog has been dismissed.
parentComponent | the parent component for the dialog |
Definition at line 208 of file ShortcutsDialog.java.
References net.sf.gridarta.gui.dialog.shortcuts.ShortcutsDialog.actionsTree, net.sf.gridarta.gui.dialog.shortcuts.ShortcutsDialog.dialog, and net.sf.gridarta.gui.dialog.shortcuts.ShortcutsDialog.updateSelectedAction().
Referenced by net.sf.gridarta.gui.dialog.shortcuts.ShortcutsManager.showShortcutsDialog().
|
private |
Updates the information shown for the selected action.
Definition at line 561 of file ShortcutsDialog.java.
References net.sf.gridarta.gui.dialog.shortcuts.ShortcutsDialog.actionDescription, net.sf.gridarta.gui.dialog.shortcuts.ShortcutsDialog.actionShortcut, net.sf.gridarta.gui.dialog.shortcuts.ShortcutsDialog.aSetShortcut, net.sf.gridarta.gui.dialog.shortcuts.ShortcutsDialog.aUnsetShortcut, net.sf.gridarta.utils.ActionUtils.getActionDescription(), net.sf.gridarta.utils.ActionUtils.getShortcutDescription(), net.sf.gridarta.gui.dialog.shortcuts.ShortcutsDialog.getUnsetShortcutEnabled(), and net.sf.gridarta.gui.dialog.shortcuts.ShortcutsDialog.selectedAction.
Referenced by net.sf.gridarta.gui.dialog.shortcuts.ShortcutsDialog.setSelectedAction(), net.sf.gridarta.gui.dialog.shortcuts.ShortcutsDialog.shortcutsDefaults(), net.sf.gridarta.gui.dialog.shortcuts.ShortcutsDialog.shortcutsSetShortcut(), net.sf.gridarta.gui.dialog.shortcuts.ShortcutsDialog.shortcutsUnsetShortcut(), and net.sf.gridarta.gui.dialog.shortcuts.ShortcutsDialog.showDialog().
|
staticprivate |
The ActionBuilder.
Definition at line 94 of file ShortcutsDialog.java.
Referenced by net.sf.gridarta.gui.dialog.shortcuts.ShortcutsDialog.createPanel(), net.sf.gridarta.gui.dialog.shortcuts.ShortcutsDialog.shortcutsDefaults(), and net.sf.gridarta.gui.dialog.shortcuts.ShortcutsDialog.ShortcutsDialog().
|
staticprivate |
Prefix for internal action names.
Used only for sorting tree nodes.
Definition at line 82 of file ShortcutsDialog.java.
Referenced by net.sf.gridarta.gui.dialog.shortcuts.ShortcutsDialog.getTitle().
|
private |
The description of the selected action.
@serial
Definition at line 165 of file ShortcutsDialog.java.
Referenced by net.sf.gridarta.gui.dialog.shortcuts.ShortcutsDialog.createPanel(), and net.sf.gridarta.gui.dialog.shortcuts.ShortcutsDialog.updateSelectedAction().
|
private |
The shortcut of the selected action.
@serial
Definition at line 172 of file ShortcutsDialog.java.
Referenced by net.sf.gridarta.gui.dialog.shortcuts.ShortcutsDialog.createPanel(), and net.sf.gridarta.gui.dialog.shortcuts.ShortcutsDialog.updateSelectedAction().
|
private |
The JTree showing all actions.
@serial
Definition at line 141 of file ShortcutsDialog.java.
Referenced by net.sf.gridarta.gui.dialog.shortcuts.ShortcutsDialog.createPanel(), and net.sf.gridarta.gui.dialog.shortcuts.ShortcutsDialog.showDialog().
|
private |
The Action for the "set shortcut" button.
@serial
Definition at line 120 of file ShortcutsDialog.java.
Referenced by net.sf.gridarta.gui.dialog.shortcuts.ShortcutsDialog.createPanel(), and net.sf.gridarta.gui.dialog.shortcuts.ShortcutsDialog.updateSelectedAction().
|
private |
The Action for the "unset shortcut" button.
@serial
Definition at line 127 of file ShortcutsDialog.java.
Referenced by net.sf.gridarta.gui.dialog.shortcuts.ShortcutsDialog.createPanel(), and net.sf.gridarta.gui.dialog.shortcuts.ShortcutsDialog.updateSelectedAction().
|
staticprivate |
Prefix for internal category names.
Used only for sorting tree nodes.
Definition at line 76 of file ShortcutsDialog.java.
Referenced by net.sf.gridarta.gui.dialog.shortcuts.ShortcutsDialog.getOrCreateChildNode(), and net.sf.gridarta.gui.dialog.shortcuts.ShortcutsDialog.getTitle().
|
private |
The JDialog instance.
@serial
Definition at line 134 of file ShortcutsDialog.java.
Referenced by net.sf.gridarta.gui.dialog.shortcuts.ShortcutsDialog.setValue(), net.sf.gridarta.gui.dialog.shortcuts.ShortcutsDialog.shortcutsDefaults(), net.sf.gridarta.gui.dialog.shortcuts.ShortcutsDialog.ShortcutsDialog(), net.sf.gridarta.gui.dialog.shortcuts.ShortcutsDialog.shortcutsSetShortcut(), and net.sf.gridarta.gui.dialog.shortcuts.ShortcutsDialog.showDialog().
|
private |
The JButton for ok.
@serial
Definition at line 113 of file ShortcutsDialog.java.
Referenced by net.sf.gridarta.gui.dialog.shortcuts.ShortcutsDialog.ShortcutsDialog(), and net.sf.gridarta.gui.dialog.shortcuts.ShortcutsDialog.shortcutsOkay().
|
staticprivate |
The Pattern to split a list of action categories.
Definition at line 100 of file ShortcutsDialog.java.
Referenced by net.sf.gridarta.gui.dialog.shortcuts.ShortcutsDialog.createNodes().
|
staticprivate |
The Pattern to split a category into sub-categories.
Definition at line 106 of file ShortcutsDialog.java.
Referenced by net.sf.gridarta.gui.dialog.shortcuts.ShortcutsDialog.getOrCreateNodeForCategory().
|
private |
The selected Action or.
.
Definition at line 178 of file ShortcutsDialog.java.
Referenced by net.sf.gridarta.gui.dialog.shortcuts.ShortcutsDialog.getUnsetShortcutEnabled(), net.sf.gridarta.gui.dialog.shortcuts.ShortcutsDialog.setSelectedAction(), net.sf.gridarta.gui.dialog.shortcuts.ShortcutsDialog.shortcutsSetShortcut(), and net.sf.gridarta.gui.dialog.shortcuts.ShortcutsDialog.updateSelectedAction().
|
staticprivate |
The serial Version UID.
Definition at line 70 of file ShortcutsDialog.java.
Referenced by net.sf.gridarta.gui.dialog.shortcuts.ShortcutsDialog.createPanel().
|
private |
The ShortcutsManager to affect.
Definition at line 88 of file ShortcutsDialog.java.
Referenced by net.sf.gridarta.gui.dialog.shortcuts.ShortcutsDialog.createNodes(), net.sf.gridarta.gui.dialog.shortcuts.ShortcutsDialog.shortcutsDefaults(), net.sf.gridarta.gui.dialog.shortcuts.ShortcutsDialog.ShortcutsDialog(), net.sf.gridarta.gui.dialog.shortcuts.ShortcutsDialog.shortcutsSetShortcut(), and net.sf.gridarta.gui.dialog.shortcuts.ShortcutsDialog.shortcutsUnsetShortcut().