Gridarta Editor
CORBA::IRObject Interface Reference

import"ir.idl";

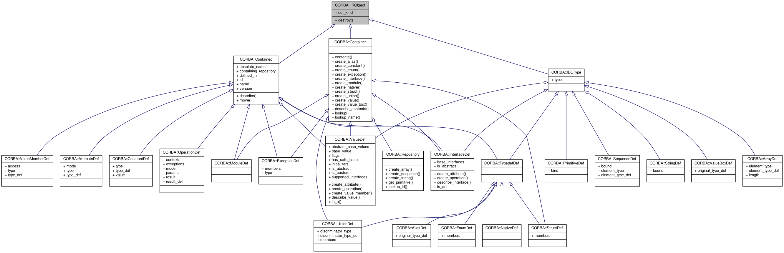
+ Inheritance diagram for CORBA::IRObject:
+ Collaboration diagram for CORBA::IRObject:

Public Member Functions

void destroy ()
 

Public Attributes

readonly attribute DefinitionKind def_kind
 

Detailed Description

An IRObject IDL interface represents the most generic interface from which all other Interface Repository interfaces are derived, even the Repository itself.

Definition at line 51 of file ir.idl.

Member Function Documentation

◆ destroy()

void CORBA::IRObject::destroy ( )

Member Data Documentation

◆ def_kind

readonly attribute DefinitionKind CORBA::IRObject::def_kind

Definition at line 59 of file ir.idl.


The documentation for this interface was generated from the following file: