|
Crossfire Server, Trunk
|
#include <CREUtils.h>

Static Public Member Functions | |
| static QTreeWidgetItem * | archetypeNode (const archetype *arch, QTreeWidgetItem *parent) |
| static QTreeWidgetItem * | faceNode (const Face *face, QTreeWidgetItem *parent) |
| static QTreeWidgetItem * | faceNode (QTreeWidgetItem *parent) |
| static QTreeWidgetItem * | objectNode (const object *op, QTreeWidgetItem *parent) |
Definition at line 21 of file CREUtils.h.
|
static |
Definition at line 24 of file CREUtils.cpp.
References archininventory::arch, CREPixmap::getIcon(), and say::item.
Referenced by addArchetypes(), and RecipePanel::updateItem().


|
static |
Definition at line 50 of file CREUtils.cpp.
References CREPixmap::getIcon(), say::item, Face::name, and Face::number.

|
static |
Definition at line 44 of file CREUtils.cpp.
References say::item.
Referenced by AnimationPanel::updateItem().

|
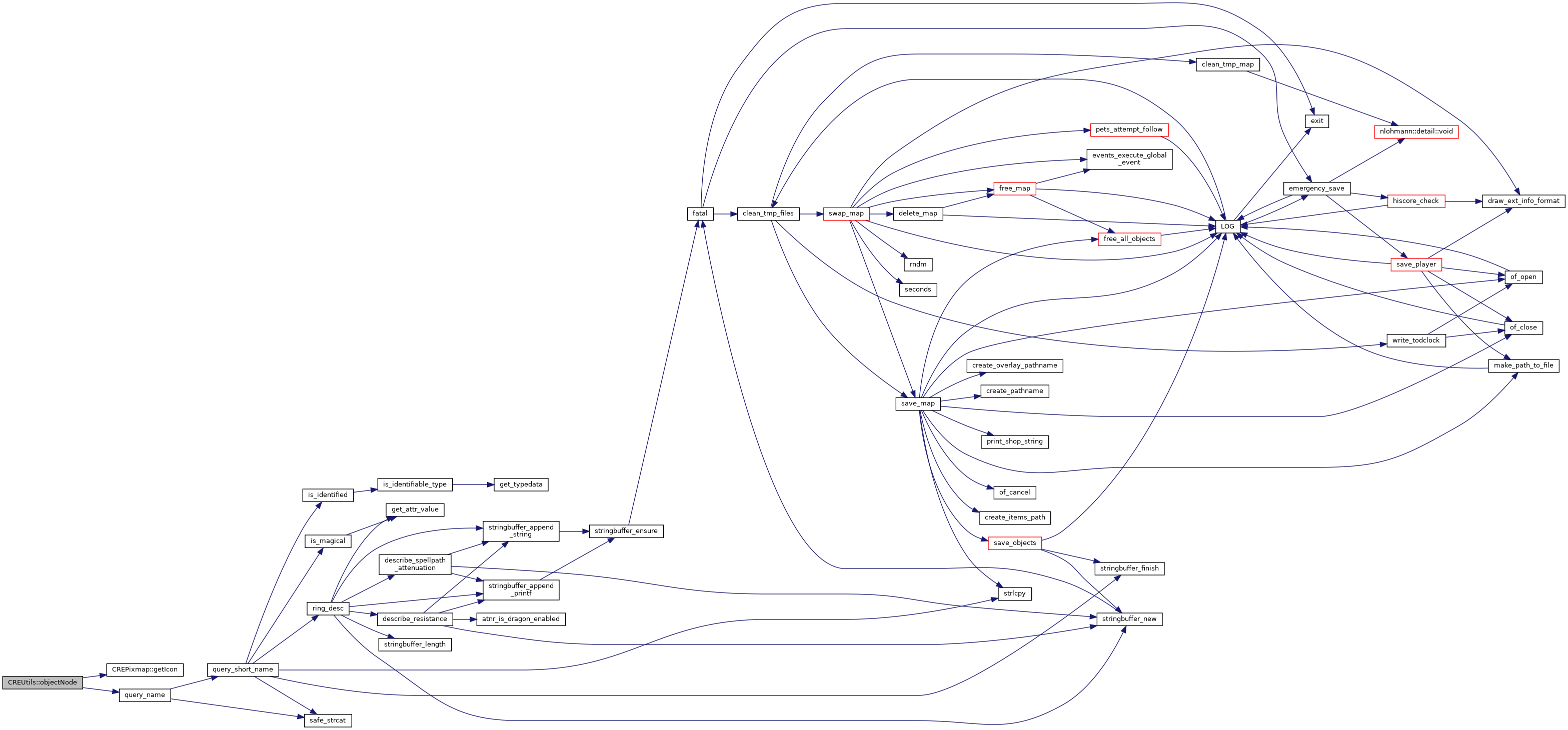
static |
Definition at line 31 of file CREUtils.cpp.
References CREPixmap::getIcon(), say::item, n, name, give::op, and query_name().
Referenced by CRETreasurePanel::onGenerate().

