|
Crossfire Server, Trunk
|
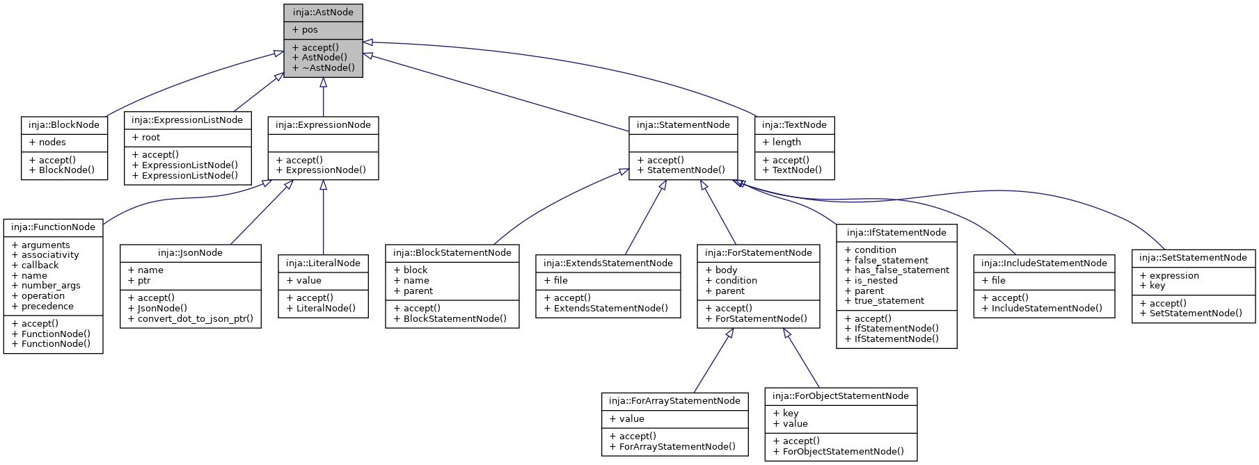
Base node class for the abstract syntax tree (AST). More...
#include <inja.hpp>


Public Member Functions | |
| virtual void | accept (NodeVisitor &v) const =0 |
| AstNode (size_t pos) | |
| virtual | ~AstNode () |
Public Attributes | |
| size_t | pos |
|
pure virtual |
Implemented in inja::ForStatementNode, inja::StatementNode, inja::SetStatementNode, inja::BlockStatementNode, inja::ExtendsStatementNode, inja::IncludeStatementNode, inja::IfStatementNode, inja::ForObjectStatementNode, inja::ForArrayStatementNode, inja::ExpressionListNode, inja::FunctionNode, inja::JsonNode, inja::LiteralNode, inja::ExpressionNode, inja::TextNode, and inja::BlockNode.
| size_t inja::AstNode::pos |
Definition at line 2428 of file inja.hpp.
Referenced by inja::Renderer::throw_renderer_error(), and inja::Renderer::visit().