|
Crossfire Server, Trunk
|
#include <Qt>#include <QtWidgets>#include <memory>#include <CREMainWindow.h>#include <CREResourcesWindow.h>#include "CREMapInformationManager.h"#include "CREExperienceWindow.h"#include "MessageManager.h"#include "CREReportDisplay.h"#include "CREPixmap.h"#include "CRESmoothFaceMaker.h"#include "CREHPBarMaker.h"#include "ResourcesManager.h"#include "CRECombatSimulator.h"#include "scripts/ScriptFileManager.h"#include "FaceMakerDialog.h"#include "EditMonstersDialog.h"#include "random_maps/RandomMap.h"#include "global.h"#include "sproto.h"#include "image.h"#include "assets.h"#include "AssetsManager.h"#include "CRESettings.h"#include "LicenseManager.h"#include "AllAssets.h"#include "assets/AssetModel.h"#include "ChangesDock.h"#include "HelpManager.h"#include "MonsterResistances.h"#include "sounds/SoundsDialog.h"
Go to the source code of this file.
Functions | |
| static QString | alchemyTable (const QString &skill, QStringList &noChance, std::vector< std::pair< QString, int >> &allIngredients) |
| static QString | buildShopReport (const QString &title, const QStringList &types, const QList< CREMapInformation * > &maps, QStringList &items) |
| static void | doIngredients (const std::vector< std::pair< QString, int >> &allIngredients, const QString &criteria, QString &report) |
| static QString | monsterFight (archetype *monster, archetype *skill) |
| static int | monsterFight (archetype *monster, archetype *skill, int level) |
| static int | monsterFight (archetype *monster, archetype *skill, int level, int count) |
| static QString | monsterTable (archetype *monster, QList< archetype * > skills) |
| void | readDirectory (const QString &path, QHash< QString, QHash< QString, bool > > &states) |
| static QString | reportSummon (const archetype *summon, const object *other, QString name) |
| static QString | spellsTable (const QString &skill) |
|
static |
Definition at line 640 of file CREMainWindow.cpp.
References archininventory::arch, recipe::arch_name, recipe::arch_names, recipe::chance, disinfect::count, recipe::diff, recipe::exp, find_archetype(), get_formulalist(), recipe::ingred, recipe::ingred_count, line, guildoracle::list, name, recipe::next, linked_char::next, report::report(), recipe::skill, skill, and recipe::title.
Referenced by CREMainWindow::onReportAlchemy().


|
static |
Definition at line 1338 of file CREMainWindow.cpp.
References say::item, line, disinfect::map, maps, report::report(), and types.
Referenced by CREMainWindow::onReportShops().


|
static |
Definition at line 727 of file CREMainWindow.cpp.
Referenced by CREMainWindow::onReportAlchemy().

Generate a report cell for player versus monster fight. Cell will contain the first level the player could defeat the monster. This level is determined via a kind of dichotomic search, trying levels and using the middle ground for next iteration.
| monster | monster being fighted. |
| skill | what the player uses to fight the monster. |
Definition at line 1064 of file CREMainWindow.cpp.
References disinfect::count, delete_map(), first, has_been_loaded(), mapstruct::in_memory, level, MAP_IN_MEMORY, say::max, Settings::max_level, monster, monsterFight(), mapstruct::reset_time, settings, and skill.

Simulates a fight between a player and a monster. Player is a dwarf, with low statistics, no equipment. A maximum of 50 rounds are fighted (can be changed by modifying 'limit').
| monster | evil guy being fighted. |
| skill | what the player attacks the monster with. |
| level | what skill level to use. |
Definition at line 932 of file CREMainWindow.cpp.
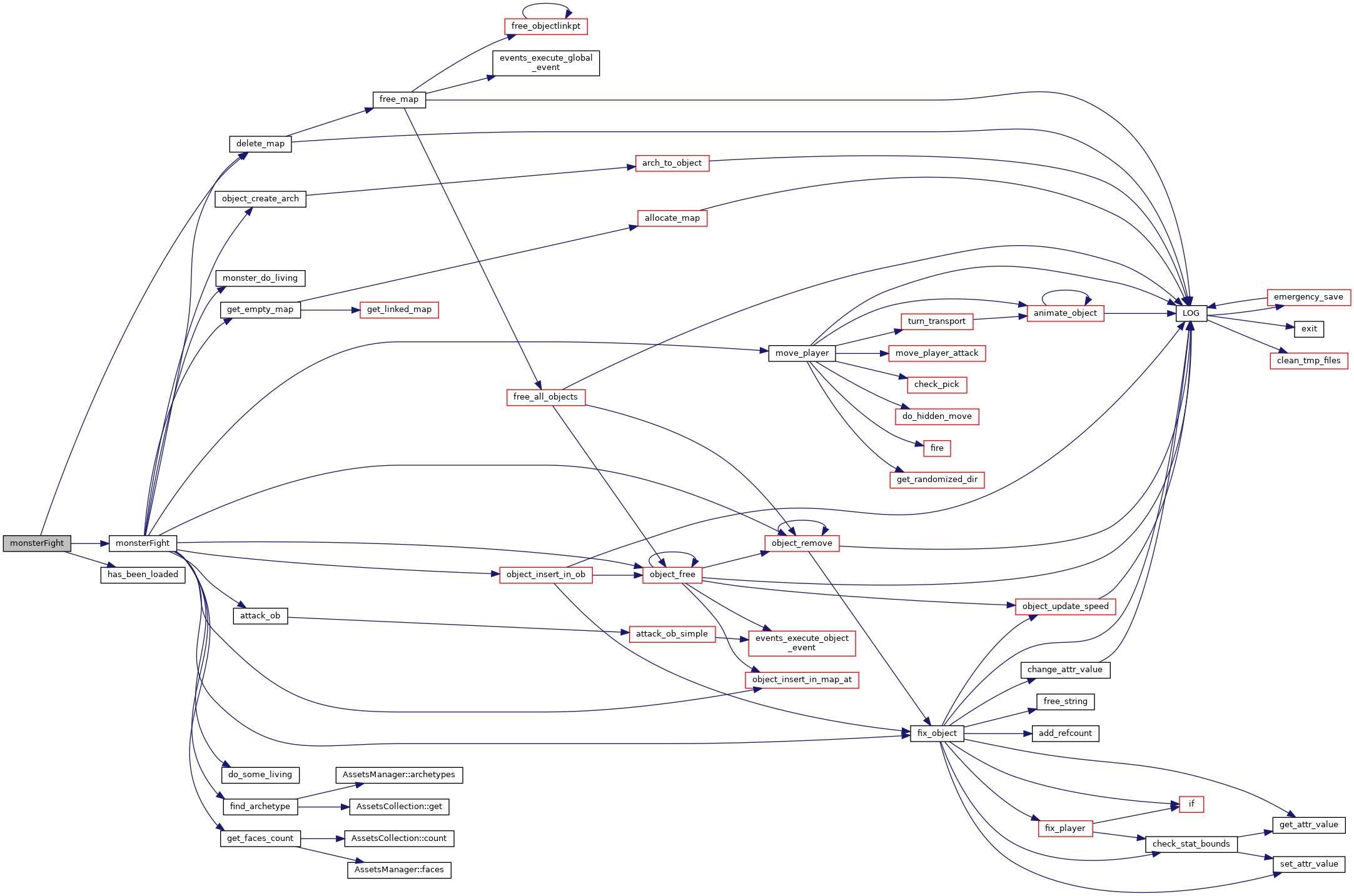
References attack_ob(), object::contr, object::count, delete_map(), do_some_living(), FABS, dragon_attune::faces, socket_struct::faces_sent, find_archetype(), fix_object(), FLAG_APPLIED, FREE_OBJ_FREE_INVENTORY, get_empty_map(), get_faces_count(), living::hp, object::level, level, object::map, MAX_BUF, living::maxhp, monster, monster_do_living(), move_player(), object_create_arch(), object_free(), object_insert_in_map_at(), object_insert_in_ob(), object_remove(), object_was_destroyed, altar_valkyrie::pl, rotate-tower::result, SET_FLAG, SK_TWO_HANDED_WEAPON, skill, object::speed, object::speed_left, object::stats, test_map, object::weapon_speed, and object::weapon_speed_left.
Referenced by monsterFight(), and monsterTable().


Simulates a fight between a player and a monster. Player is a dwarf, with low statistics, no equipment. A maximum of 50 rounds are fighted per round.
| monster | evil guy being fighted. |
| skill | what the player attacks the monster with. |
| level | what skill level to use. |
| count | how many fights to simulate. |
Definition at line 1046 of file CREMainWindow.cpp.
References disinfect::count, monster, monsterFight(), and skill.

Generate an HTML table line for a player versus monster fight statistics.
| monster | what is being attacked. |
| skills | list of skills to fight with. |
Definition at line 1124 of file CREMainWindow.cpp.
References line, monster, monsterFight(), skill, and skills.

| void readDirectory | ( | const QString & | path, |
| QHash< QString, QHash< QString, bool > > & | states | ||
| ) |
Definition at line 1442 of file CREMainWindow.cpp.
References code, mad_mage_user::file, Files, line, name, path(), and quests.
Referenced by CREMainWindow::onReportQuests().


Definition at line 1221 of file CREMainWindow.cpp.
References curse_on_apply::ac, living::ac, archetype::clone, living::dam, FABS, living::hp, level, MIN, name, object_get_value(), report::report(), speed, object::speed, spell, sstring, object::stats, and living::wc.
Referenced by CREMainWindow::onReportSummon().


|
static |
Definition at line 867 of file CREMainWindow.cpp.
References AssetsManager::archetypes(), AssetsCollection< T, Key >::each(), getManager(), level, levels, report::report(), skill, spell, SPELL, and spells.
Referenced by CREMainWindow::onReportSpells().

