|
Crossfire Server, Trunk
|

Go to the source code of this file.
Functions | |
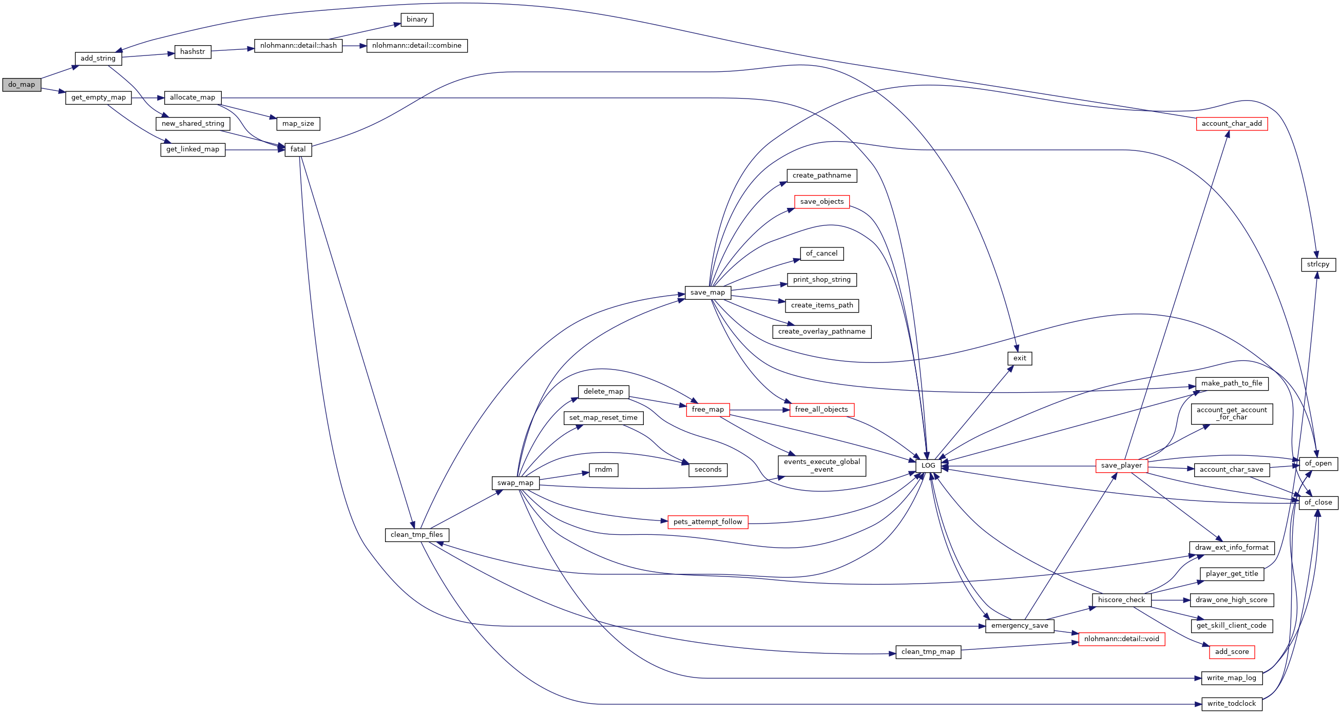
| static mapstruct * | do_map (const char *tmpname, const char *reset_group) |
| int | main (void) |
| void | setup (void) |
| END_TEST | START_TEST (test_reset_group_all) |
| END_TEST | START_TEST (test_reset_group_blocked_not_swapped) |
| END_TEST | START_TEST (test_reset_group_blocked_time) |
| END_TEST | START_TEST (test_reset_group_other) |
| START_TEST (test_simple_reset) | |
| END_TEST | START_TEST (test_simple_reset_group) |
| END_TEST Suite * | swap_suite (void) |
| void | teardown (void) |
|
static |
Definition at line 48 of file check_swap.cpp.
References add_string(), first_map, get_empty_map(), disinfect::map, MAP_SWAPPED, and strdup_local.
Referenced by START_TEST().


| int main | ( | void | ) |
Definition at line 137 of file check_swap.cpp.
References swap_suite().

| void setup | ( | void | ) |
Definition at line 40 of file check_swap.cpp.
Referenced by swap_suite().

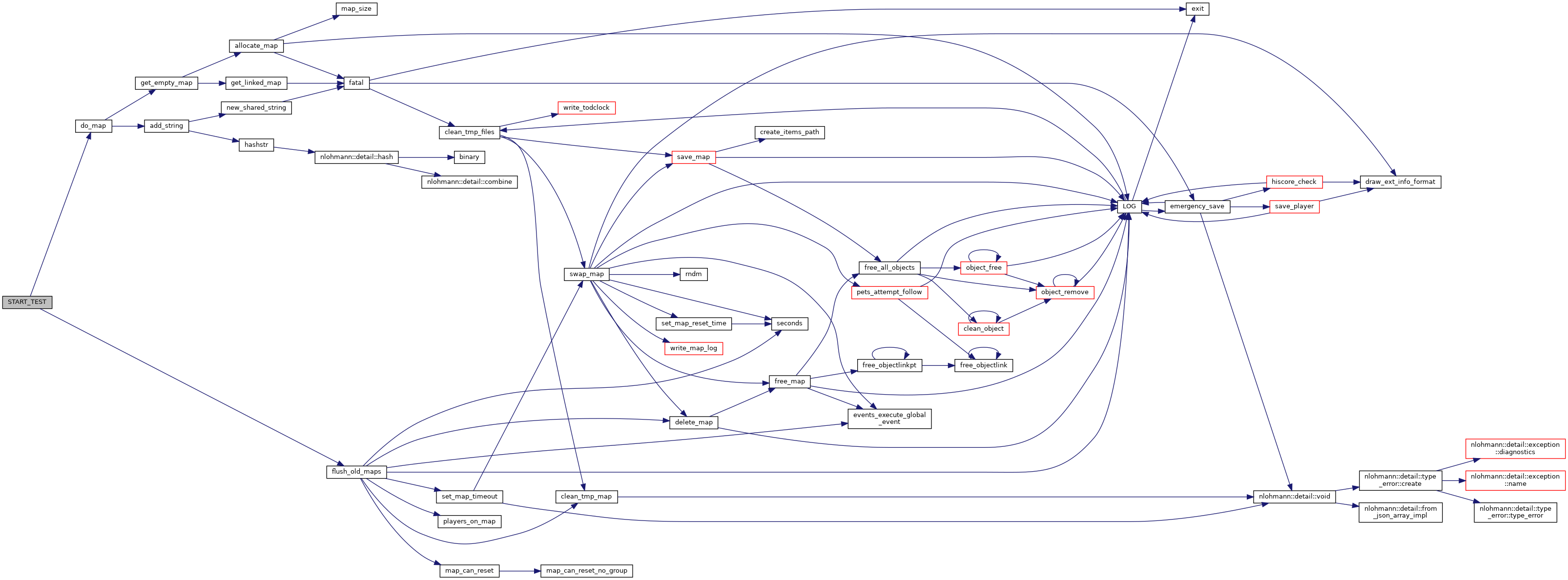
| END_TEST START_TEST | ( | test_reset_group_all | ) |
Definition at line 83 of file check_swap.cpp.
References do_map(), first_map, and flush_old_maps().

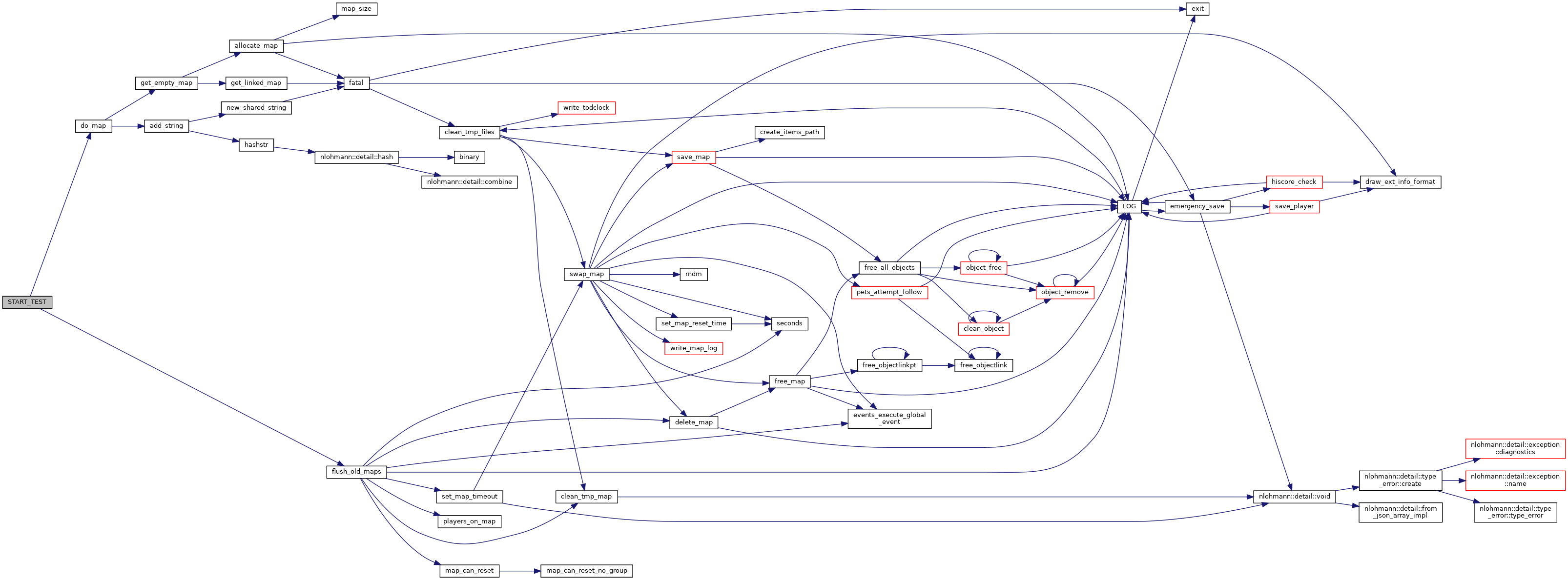
| END_TEST START_TEST | ( | test_reset_group_blocked_not_swapped | ) |
Definition at line 105 of file check_swap.cpp.
References block, do_map(), first_map, flush_old_maps(), MAP_IN_MEMORY, MAP_SWAPPED, and mapstruct::next.

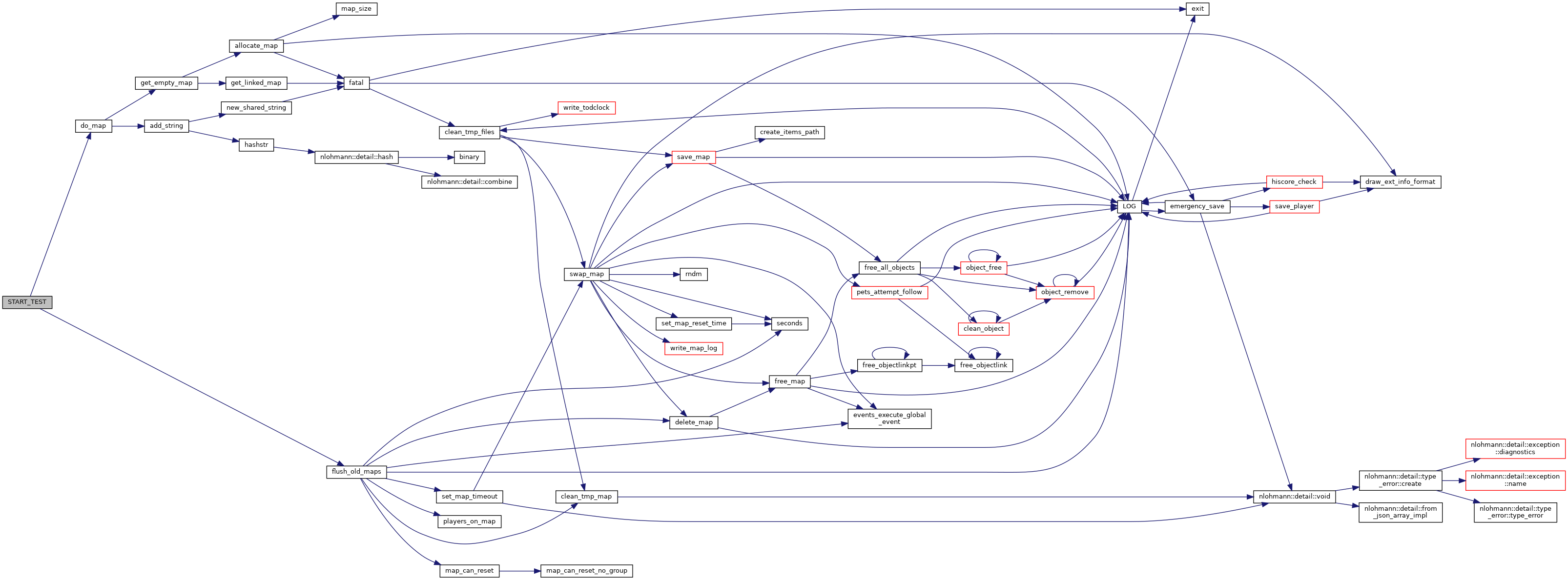
| END_TEST START_TEST | ( | test_reset_group_blocked_time | ) |
Definition at line 91 of file check_swap.cpp.
References block, do_map(), first_map, flush_old_maps(), mapstruct::next, and seconds().

| END_TEST START_TEST | ( | test_reset_group_other | ) |
Definition at line 74 of file check_swap.cpp.
References do_map(), first_map, flush_old_maps(), mapstruct::next, mapstruct::reset_time, and seconds().

| START_TEST | ( | test_simple_reset | ) |
Definition at line 60 of file check_swap.cpp.
References do_map(), first_map, and flush_old_maps().

| END_TEST START_TEST | ( | test_simple_reset_group | ) |
Definition at line 67 of file check_swap.cpp.
References do_map(), first_map, and flush_old_maps().

| END_TEST Suite* swap_suite | ( | void | ) |
Definition at line 119 of file check_swap.cpp.
References setup(), and teardown().
Referenced by main().


| void teardown | ( | void | ) |
Definition at line 44 of file check_swap.cpp.
Referenced by swap_suite().
