|
Crossfire Server, Trunk
|
#include <CREResourcesWindow.h>


Public Slots | |
| void | updateFilters () |
| void | updateReports () |
Signals | |
| void | filtersModified () |
| void | reportsModified () |
Public Member Functions | |
| CREResourcesWindow (CREMapInformationManager *store, MessageManager *messages, ResourcesManager *resources, ScriptFileManager *scripts, AssetModel *model, const QModelIndex &root, QWidget *parent) | |
| int | rootIndex () const |
| virtual | ~CREResourcesWindow () |
Protected Slots | |
| void | addMessage (bool) |
| void | addQuest (bool) |
| void | clearFilter () |
| void | currentRowChanged (const QModelIndex ¤t, const QModelIndex &previous) |
| void | onFilter () |
| void | onFilterChange (QObject *object) |
| void | onQuickFilter () |
| void | onReport () |
| void | onReportChange (QObject *object) |
| void | treeCustomMenu (const QPoint &pos) |
Protected Member Functions | |
| void | addPanel (QString name, AssetWrapperPanel *panel) |
| void | setFilter (const QString &filter, const QString &name) |
Protected Attributes | |
| AssetWrapperPanel * | myCurrentPanel |
| CREScriptEngine | myEngine |
| QPushButton * | myFilterButton |
| CREFilterDefinitionManager | myFilters |
| QSignalMapper | myFiltersMapper |
| QMenu * | myFiltersMenu |
| MessageManager * | myMessages |
| ScriptFilterAssetModel * | myModel |
| QHash< QString, QPointer< AssetWrapperPanel > > | myPanels |
| CREReportDefinitionManager | myReports |
| QSignalMapper | myReportsMapper |
| QMenu * | myReportsMenu |
| ResourcesManager * | myResources |
| ScriptFileManager * | myScripts |
| QStackedLayout * | myStackedPanels |
| CREMapInformationManager * | myStore |
| QTreeView * | myTree |
| QModelIndex | myTreeRoot |
Definition at line 31 of file CREResourcesWindow.h.
| CREResourcesWindow::CREResourcesWindow | ( | CREMapInformationManager * | store, |
| MessageManager * | messages, | ||
| ResourcesManager * | resources, | ||
| ScriptFileManager * | scripts, | ||
| AssetModel * | model, | ||
| const QModelIndex & | root, | ||
| QWidget * | parent | ||
| ) |
Definition at line 73 of file CREResourcesWindow.cpp.
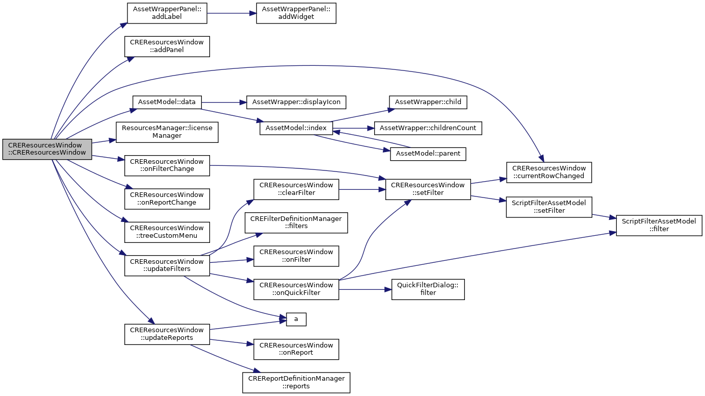
References AssetWrapperPanel::addLabel(), addPanel(), buttons, currentRowChanged(), AssetModel::data(), ResourcesManager::licenseManager(), navar-midane_apply::messages, myCurrentPanel, myEngine, myFilterButton, myFiltersMapper, myFiltersMenu, myMessages, myModel, myReportsMapper, myReportsMenu, myResources, myScripts, myStackedPanels, myStore, myTree, myTreeRoot, onFilterChange(), onReportChange(), root, python_init::scripts, treeCustomMenu(), updateFilters(), and updateReports().

|
virtual |
Definition at line 171 of file CREResourcesWindow.cpp.
References myPanels.
|
protectedslot |
Definition at line 474 of file CREResourcesWindow.cpp.
References mad_mage_user::file, MessageManager::messages(), and myMessages.

|
protected |
Definition at line 203 of file CREResourcesWindow.cpp.
References myPanels, myStackedPanels, and name.
Referenced by CREResourcesWindow().

|
protectedslot |
Definition at line 458 of file CREResourcesWindow.cpp.
References AssetsCollection< T, Key >::define(), AssetsManager::faces(), AssetsCollection< T, Key >::get(), getManager(), name, quest_create(), AssetsManager::quests(), and quests.

|
protectedslot |
Definition at line 279 of file CREResourcesWindow.cpp.
References setFilter().
Referenced by updateFilters().


|
protectedslot |
Definition at line 176 of file CREResourcesWindow.cpp.
References replace::current, myCurrentPanel, myModel, myPanels, and myStackedPanels.
Referenced by CREResourcesWindow(), and setFilter().

|
signal |
|
protectedslot |
Definition at line 210 of file CREResourcesWindow.cpp.
References filtersModified().
Referenced by updateFilters().

|
protectedslot |
Definition at line 264 of file CREResourcesWindow.cpp.
References setFilter().
Referenced by CREResourcesWindow().


|
protectedslot |
Definition at line 271 of file CREResourcesWindow.cpp.
References QuickFilterDialog::filter(), ScriptFilterAssetModel::filter(), myModel, and setFilter().
Referenced by updateFilters().


|
protectedslot |
Definition at line 220 of file CREResourcesWindow.cpp.
References reportsModified().
Referenced by updateReports().

|
protectedslot |
Definition at line 323 of file CREResourcesWindow.cpp.
References disinfect::count, fields, hall_of_fame::header, myModel, myTree, and text.
Referenced by CREResourcesWindow().

|
signal |
|
inline |
Definition at line 39 of file CREResourcesWindow.h.
References myTreeRoot.
|
protected |
Definition at line 283 of file CREResourcesWindow.cpp.
References currentRowChanged(), myFilterButton, myModel, myTree, myTreeRoot, name, root, and ScriptFilterAssetModel::setFilter().
Referenced by clearFilter(), onFilterChange(), and onQuickFilter().


|
protectedslot |
Definition at line 441 of file CREResourcesWindow.cpp.
References npc_dialog::index, myModel, and myTree.
Referenced by CREResourcesWindow().

|
slot |
Definition at line 230 of file CREResourcesWindow.cpp.
References a(), clearFilter(), CREFilterDefinitionManager::filters(), disinfect::map, myFilters, myFiltersMapper, myFiltersMenu, onFilter(), onQuickFilter(), and settings.
Referenced by CREResourcesWindow().


|
slot |
Definition at line 298 of file CREResourcesWindow.cpp.
References a(), disinfect::map, myReports, myReportsMapper, myReportsMenu, onReport(), CREReportDefinitionManager::reports(), and settings.
Referenced by CREResourcesWindow().


|
protected |
Definition at line 53 of file CREResourcesWindow.h.
Referenced by CREResourcesWindow(), and currentRowChanged().
|
protected |
Definition at line 67 of file CREResourcesWindow.h.
Referenced by CREResourcesWindow().
|
protected |
Definition at line 60 of file CREResourcesWindow.h.
Referenced by CREResourcesWindow(), and setFilter().
|
protected |
Definition at line 63 of file CREResourcesWindow.h.
Referenced by updateFilters().
|
protected |
Definition at line 62 of file CREResourcesWindow.h.
Referenced by CREResourcesWindow(), and updateFilters().
|
protected |
Definition at line 61 of file CREResourcesWindow.h.
Referenced by CREResourcesWindow(), and updateFilters().
|
protected |
Definition at line 57 of file CREResourcesWindow.h.
Referenced by addMessage(), and CREResourcesWindow().
|
protected |
Definition at line 50 of file CREResourcesWindow.h.
Referenced by CREResourcesWindow(), currentRowChanged(), onQuickFilter(), onReportChange(), setFilter(), and treeCustomMenu().
|
protected |
Definition at line 54 of file CREResourcesWindow.h.
Referenced by addPanel(), currentRowChanged(), and ~CREResourcesWindow().
|
protected |
Definition at line 66 of file CREResourcesWindow.h.
Referenced by updateReports().
|
protected |
Definition at line 65 of file CREResourcesWindow.h.
Referenced by CREResourcesWindow(), and updateReports().
|
protected |
Definition at line 64 of file CREResourcesWindow.h.
Referenced by CREResourcesWindow(), and updateReports().
|
protected |
Definition at line 58 of file CREResourcesWindow.h.
Referenced by CREResourcesWindow().
|
protected |
Definition at line 59 of file CREResourcesWindow.h.
Referenced by CREResourcesWindow().
|
protected |
Definition at line 55 of file CREResourcesWindow.h.
Referenced by addPanel(), CREResourcesWindow(), and currentRowChanged().
|
protected |
Definition at line 56 of file CREResourcesWindow.h.
Referenced by CREResourcesWindow().
|
protected |
Definition at line 51 of file CREResourcesWindow.h.
Referenced by CREResourcesWindow(), onReportChange(), setFilter(), and treeCustomMenu().
|
protected |
Definition at line 52 of file CREResourcesWindow.h.
Referenced by CREResourcesWindow(), rootIndex(), and setFilter().