Gridarta Editor
net.sf.gridarta.gui.copybuffer.CopyBufferTest Class Reference

Regression tests for CopyBuffer. More...

+ Collaboration diagram for net.sf.gridarta.gui.copybuffer.CopyBufferTest:

Public Member Functions

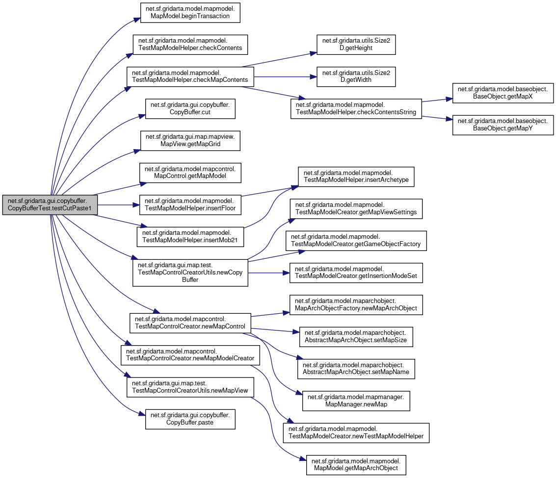
void testCutPaste1 () throws DuplicateArchetypeException
 Checks that CopyBuffer#cut(MapView, Rectangle) followed by CopyBuffer#paste(MapView, Point) does work. More...
 

Static Private Attributes

static final MapFile MAP_FILE1 = new MapFile(new File("a"))
 The first map file. More...
 
static final String MAP_NAME1 = "name1"
 The first map name. More...
 

Detailed Description

Regression tests for CopyBuffer.

Author
Andreas Kirschbaum

Definition at line 44 of file CopyBufferTest.java.

Member Function Documentation

◆ testCutPaste1()

void net.sf.gridarta.gui.copybuffer.CopyBufferTest.testCutPaste1 ( ) throws DuplicateArchetypeException

Checks that CopyBuffer#cut(MapView, Rectangle) followed by CopyBuffer#paste(MapView, Point) does work.

Exceptions
DuplicateArchetypeExceptionif the test fails

Definition at line 62 of file CopyBufferTest.java.

References net.sf.gridarta.model.mapgrid.SelectionMode.ADD, net.sf.gridarta.model.mapmodel.MapModel< G extends GameObject< G, A, R, A extends MapArchObject< A, R extends Archetype< G, A, R >.beginTransaction(), net.sf.gridarta.model.mapmodel.TestMapModelHelper.checkContents(), net.sf.gridarta.model.mapmodel.TestMapModelHelper.checkMapContents(), net.sf.gridarta.gui.copybuffer.CopyBuffer< G extends GameObject< G, A, R, A extends MapArchObject< A, R extends Archetype< G, A, R >.cut(), net.sf.gridarta.gui.map.mapview.MapView< G extends GameObject< G, A, R, A extends MapArchObject< A, R extends Archetype< G, A, R >.getMapGrid(), net.sf.gridarta.model.mapcontrol.MapControl< G extends GameObject< G, A, R, A extends MapArchObject< A, R extends Archetype< G, A, R >.getMapModel(), net.sf.gridarta.model.mapmodel.TestMapModelHelper.insertFloor(), net.sf.gridarta.model.mapmodel.TestMapModelHelper.insertMob21(), net.sf.gridarta.gui.map.test.TestMapControlCreatorUtils.newCopyBuffer(), net.sf.gridarta.model.mapcontrol.TestMapControlCreator.newMapControl(), net.sf.gridarta.model.mapcontrol.TestMapControlCreator.newMapModelCreator(), net.sf.gridarta.gui.map.test.TestMapControlCreatorUtils.newMapView(), and net.sf.gridarta.gui.copybuffer.CopyBuffer< G extends GameObject< G, A, R, A extends MapArchObject< A, R extends Archetype< G, A, R >.paste().

+ Here is the call graph for this function:

Member Data Documentation

◆ MAP_FILE1

final MapFile net.sf.gridarta.gui.copybuffer.CopyBufferTest.MAP_FILE1 = new MapFile(new File("a"))
staticprivate

The first map file.

Definition at line 49 of file CopyBufferTest.java.

◆ MAP_NAME1

final String net.sf.gridarta.gui.copybuffer.CopyBufferTest.MAP_NAME1 = "name1"
staticprivate

The first map name.

Definition at line 54 of file CopyBufferTest.java.


The documentation for this class was generated from the following file: