|
Gridarta Editor
|
An AbstractMapMenuPreferences implementation that manages recent menu entries. More...
Inheritance diagram for net.sf.gridarta.gui.mapmenu.RecentMapMenuPreferences:
Collaboration diagram for net.sf.gridarta.gui.mapmenu.RecentMapMenuPreferences:Public Member Functions | |
| void | addEntry (@NotNull final MapMenuEntryMap mapMenuEntry) |
| Adds a new entry to the menu. More... | |
| RecentMapMenuPreferences (@NotNull final PathManager pathManager) | |
| Creates a new instance. More... | |
Public Member Functions inherited from net.sf.gridarta.gui.mapmenu.AbstractMapMenuPreferences | |
| MapMenu | getMapMenu () |
| Returns the managed MapMenu. More... | |
Static Private Attributes | |
| static final int | RECENT_SIZE = 10 |
| The maximum number of entries in the recent menu. More... | |
Additional Inherited Members | |
Protected Member Functions inherited from net.sf.gridarta.gui.mapmenu.AbstractMapMenuPreferences | |
| AbstractMapMenuPreferences (@NotNull final String key, @NotNull final PathManager pathManager) | |
| Creates a new instance. More... | |
An AbstractMapMenuPreferences implementation that manages recent menu entries.
Definition at line 31 of file RecentMapMenuPreferences.java.
| net.sf.gridarta.gui.mapmenu.RecentMapMenuPreferences.RecentMapMenuPreferences | ( | @NotNull final PathManager | pathManager | ) |
Creates a new instance.
| pathManager | the path manager instance |
Definition at line 42 of file RecentMapMenuPreferences.java.
| void net.sf.gridarta.gui.mapmenu.RecentMapMenuPreferences.addEntry | ( | @NotNull final MapMenuEntryMap | mapMenuEntry | ) |
Adds a new entry to the menu.
| mapMenuEntry | the entry to add |
Implements net.sf.gridarta.gui.mapmenu.MapMenuPreferences.
Definition at line 47 of file RecentMapMenuPreferences.java.
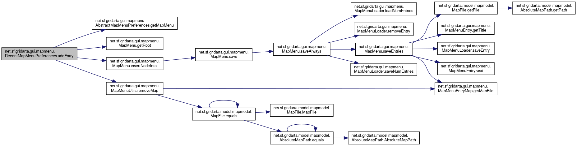
References net.sf.gridarta.gui.mapmenu.AbstractMapMenuPreferences.getMapMenu(), net.sf.gridarta.gui.mapmenu.MapMenu.getRoot(), net.sf.gridarta.gui.mapmenu.MapMenu.insertNodeInto(), net.sf.gridarta.gui.mapmenu.AbstractMapMenuPreferences.mapMenu, net.sf.gridarta.gui.mapmenu.RecentMapMenuPreferences.RECENT_SIZE, and net.sf.gridarta.gui.mapmenu.MapMenuUtils.removeMap().
Here is the call graph for this function:
|
staticprivate |
The maximum number of entries in the recent menu.
Definition at line 36 of file RecentMapMenuPreferences.java.
Referenced by net.sf.gridarta.gui.mapmenu.RecentMapMenuPreferences.addEntry().