Gridarta Editor
net.sf.gridarta.gui.utils.TreeChooseAction Class Reference

Action for choosing a face or animation. More...

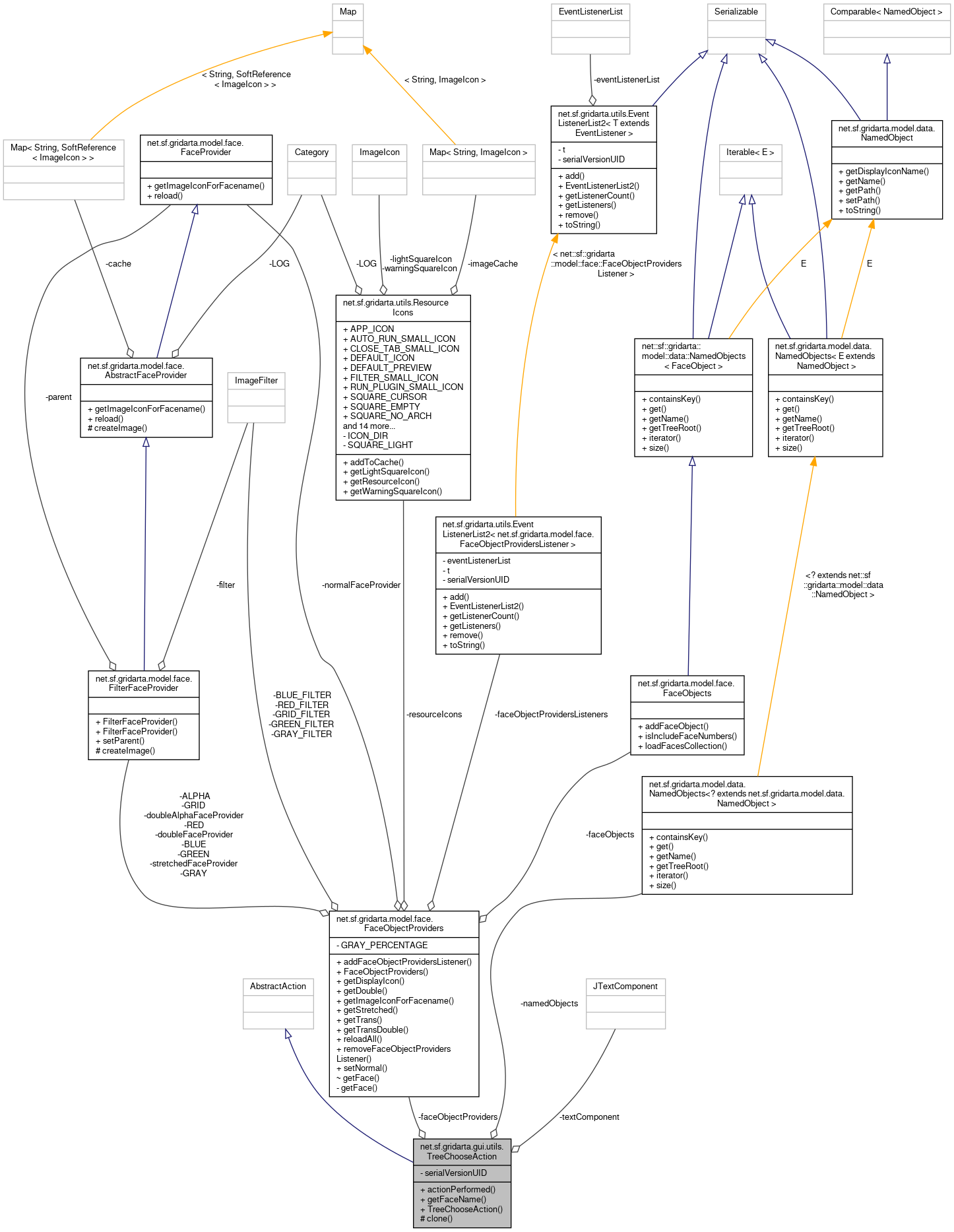
+ Inheritance diagram for net.sf.gridarta.gui.utils.TreeChooseAction:
+ Collaboration diagram for net.sf.gridarta.gui.utils.TreeChooseAction:

Public Member Functions

void actionPerformed (@NotNull final ActionEvent e)
 
String getFaceName ()
 Returns the current face name. More...
 
 TreeChooseAction (@NotNull final String text, @NotNull final JTextComponent textComponent, @NotNull final NamedObjects<? extends NamedObject > namedObjects, @NotNull final FaceObjectProviders faceObjectProviders)
 Create a TreeChooseAction. More...
 

Protected Member Functions

Object clone ()
 

Private Attributes

final FaceObjectProviders faceObjectProviders
 The FaceObjectProviders for looking up faces. More...
 
final NamedObjects<? extends NamedObjectnamedObjects
 The NamedObjects providing the face/animation names tree. More...
 
final JTextComponent textComponent
 The JTextComponent that holds the current face/animation name. More...
 

Static Private Attributes

static final long serialVersionUID = 1L
 The serial version UID. More...
 

Detailed Description

Action for choosing a face or animation.

Author
Christian Hujer

Definition at line 35 of file TreeChooseAction.java.

Constructor & Destructor Documentation

◆ TreeChooseAction()

net.sf.gridarta.gui.utils.TreeChooseAction.TreeChooseAction ( @NotNull final String  text,
@NotNull final JTextComponent  textComponent,
@NotNull final NamedObjects<? extends NamedObject namedObjects,
@NotNull final FaceObjectProviders  faceObjectProviders 
)

Create a TreeChooseAction.

Parameters
textthe text for the button
textComponentthe text component that holds the current face/animation name
namedObjectsthe named objects providing the face/animation names tree
faceObjectProvidersthe face object providers for looking up faces

Definition at line 70 of file TreeChooseAction.java.

References net.sf.gridarta.gui.utils.TreeChooseAction.faceObjectProviders, net.sf.gridarta.gui.utils.TreeChooseAction.namedObjects, and net.sf.gridarta.gui.utils.TreeChooseAction.textComponent.

Member Function Documentation

◆ actionPerformed()

void net.sf.gridarta.gui.utils.TreeChooseAction.actionPerformed ( @NotNull final ActionEvent  e)

◆ clone()

Object net.sf.gridarta.gui.utils.TreeChooseAction.clone ( )
protected

Definition at line 101 of file TreeChooseAction.java.

◆ getFaceName()

String net.sf.gridarta.gui.utils.TreeChooseAction.getFaceName ( )

Returns the current face name.

Returns
the current face name

Definition at line 95 of file TreeChooseAction.java.

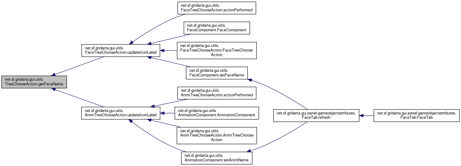
Referenced by net.sf.gridarta.gui.utils.FaceTreeChooseAction.updateIconLabel(), and net.sf.gridarta.gui.utils.AnimTreeChooseAction.updateIconLabel().

+ Here is the caller graph for this function:

Member Data Documentation

◆ faceObjectProviders

final FaceObjectProviders net.sf.gridarta.gui.utils.TreeChooseAction.faceObjectProviders
private

The FaceObjectProviders for looking up faces.

Definition at line 58 of file TreeChooseAction.java.

Referenced by net.sf.gridarta.gui.utils.TreeChooseAction.TreeChooseAction().

◆ namedObjects

final NamedObjects<? extends NamedObject> net.sf.gridarta.gui.utils.TreeChooseAction.namedObjects
private

The NamedObjects providing the face/animation names tree.

Definition at line 52 of file TreeChooseAction.java.

Referenced by net.sf.gridarta.gui.utils.TreeChooseAction.TreeChooseAction().

◆ serialVersionUID

final long net.sf.gridarta.gui.utils.TreeChooseAction.serialVersionUID = 1L
staticprivate

The serial version UID.

Definition at line 40 of file TreeChooseAction.java.

◆ textComponent

final JTextComponent net.sf.gridarta.gui.utils.TreeChooseAction.textComponent
private

The JTextComponent that holds the current face/animation name.

Definition at line 46 of file TreeChooseAction.java.

Referenced by net.sf.gridarta.gui.utils.TreeChooseAction.TreeChooseAction().


The documentation for this class was generated from the following file: