|
Gridarta Editor
|
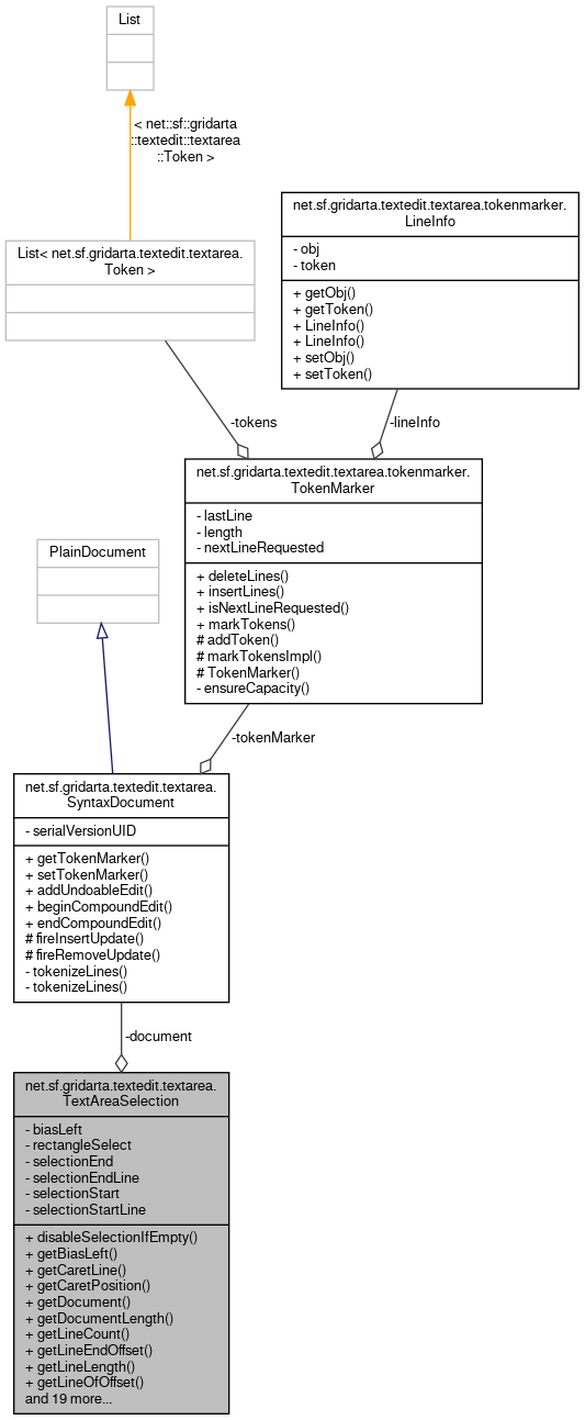
Collaboration diagram for net.sf.gridarta.textedit.textarea.TextAreaSelection:Public Member Functions | |
| void | disableSelectionIfEmpty () |
| boolean | getBiasLeft () |
| int | getCaretLine () |
| Returns the caret line. More... | |
| int | getCaretPosition () |
| Returns the caret position. More... | |
| SyntaxDocument | getDocument () |
| Returns the document this text area is editing. More... | |
| int | getDocumentLength () |
| Returns the length of the document. More... | |
| int | getLineCount () |
| Returns the number of lines in the document. More... | |
| int | getLineEndOffset (final int line) |
| Returns the end offset of the specified line. More... | |
| int | getLineLength (final int line) |
| Returns the length of the specified line. More... | |
| int | getLineOfOffset (final int offset) |
| Returns the line containing the specified offset. More... | |
| int | getLineStartOffset (final int line) |
| Returns the start offset of the specified line. More... | |
| CharSequence | getLineText (final int lineIndex) |
| Returns the text on the specified line. More... | |
| void | getLineText (final int lineIndex, @NotNull final Segment segment) |
| Copies the text on the specified line into a segment. More... | |
| int | getMarkPosition () |
| Returns the mark position. More... | |
| String | getSelectedText () |
| Returns the selected text, or null if no selection is active. More... | |
| int | getSelectionEnd () |
| Returns the selection end offset. More... | |
| int | getSelectionEndLine () |
| Returns the selection end line. More... | |
| int | getSelectionStart () |
| Returns the selection start offset. More... | |
| int | getSelectionStartLine () |
| Returns the selection start line. More... | |
| String | getText (final int start, final int len) |
| Returns the specified substring of the document. More... | |
| void | getText (final int start, final int len, @NotNull final Segment segment) |
| Copies the specified substring of the document into a segment. More... | |
| String | getText () |
| Returns the entire text of this text area. More... | |
| TokenMarker | getTokenMarker () |
| Returns the document's token marker. More... | |
| boolean | isSelectionRectangular () |
| Returns true if the selection is rectangular, false otherwise. More... | |
| void | setSelectedText (@NotNull final String selectedText) |
| Replaces the selection with the specified text. More... | |
| void | setSelection (final int newStart, final int newEnd, final int newStartLine, final int newEndLine, final boolean newBias) |
| void | setSelectionRectangular (final boolean rectangleSelect) |
| Sets if the selection should be rectangular. More... | |
| void | setText (@NotNull final String text) |
| Sets the entire text of this text area. More... | |
| TextAreaSelection (@NotNull final SyntaxDocument document) | |
| Creates a new instance. More... | |
Private Attributes | |
| boolean | biasLeft |
| final SyntaxDocument | document |
| The SyntaxDocument this selection is part of. More... | |
| boolean | rectangleSelect |
| int | selectionEnd |
| int | selectionEndLine |
| int | selectionStart |
| int | selectionStartLine |
Definition at line 29 of file TextAreaSelection.java.
| net.sf.gridarta.textedit.textarea.TextAreaSelection.TextAreaSelection | ( | @NotNull final SyntaxDocument | document | ) |
Creates a new instance.
| document | the document to select in |
Definition at line 53 of file TextAreaSelection.java.
References net.sf.gridarta.textedit.textarea.TextAreaSelection.document.
| void net.sf.gridarta.textedit.textarea.TextAreaSelection.disableSelectionIfEmpty | ( | ) |
Definition at line 171 of file TextAreaSelection.java.
Referenced by net.sf.gridarta.textedit.textarea.JEditTextArea.select().
Here is the caller graph for this function:| boolean net.sf.gridarta.textedit.textarea.TextAreaSelection.getBiasLeft | ( | ) |
Definition at line 85 of file TextAreaSelection.java.
References net.sf.gridarta.textedit.textarea.TextAreaSelection.biasLeft.
Referenced by net.sf.gridarta.textedit.textarea.JEditTextArea.select().
Here is the caller graph for this function:| int net.sf.gridarta.textedit.textarea.TextAreaSelection.getCaretLine | ( | ) |
Returns the caret line.
Definition at line 101 of file TextAreaSelection.java.
References net.sf.gridarta.textedit.textarea.TextAreaSelection.selectionEndLine, and net.sf.gridarta.textedit.textarea.TextAreaSelection.selectionStartLine.
Referenced by net.sf.gridarta.textedit.textarea.JEditTextArea.getCaretLine(), net.sf.gridarta.textedit.textarea.JEditTextArea.overwriteSetSelectedText(), net.sf.gridarta.textedit.textarea.TextAreaPainter.paintHighlight(), and net.sf.gridarta.textedit.textarea.JEditTextArea.scrollToCaret().
Here is the caller graph for this function:| int net.sf.gridarta.textedit.textarea.TextAreaSelection.getCaretPosition | ( | ) |
Returns the caret position.
This will either be the selection start or the selection end, depending on which direction the selection was made in.
Definition at line 94 of file TextAreaSelection.java.
References net.sf.gridarta.textedit.textarea.TextAreaSelection.selectionEnd, and net.sf.gridarta.textedit.textarea.TextAreaSelection.selectionStart.
Referenced by net.sf.gridarta.textedit.textarea.JEditTextArea.getCaretPosition(), net.sf.gridarta.textedit.textarea.JEditTextArea.overwriteSetSelectedText(), net.sf.gridarta.textedit.textarea.TextAreaPainter.paintCaret(), and net.sf.gridarta.textedit.textarea.JEditTextArea.scrollToCaret().
Here is the caller graph for this function:| SyntaxDocument net.sf.gridarta.textedit.textarea.TextAreaSelection.getDocument | ( | ) |
Returns the document this text area is editing.
Definition at line 298 of file TextAreaSelection.java.
References net.sf.gridarta.textedit.textarea.TextAreaSelection.document.
Referenced by net.sf.gridarta.textedit.textarea.JEditTextArea.getDocument(), and net.sf.gridarta.textedit.textarea.TextAreaPainter.paint().
Here is the caller graph for this function:| int net.sf.gridarta.textedit.textarea.TextAreaSelection.getDocumentLength | ( | ) |
Returns the length of the document.
Equivalent to calling
.
Definition at line 315 of file TextAreaSelection.java.
Referenced by net.sf.gridarta.textedit.textarea.JEditTextArea.getDocumentLength().
Here is the caller graph for this function:| int net.sf.gridarta.textedit.textarea.TextAreaSelection.getLineCount | ( | ) |
Returns the number of lines in the document.
Definition at line 322 of file TextAreaSelection.java.
Referenced by net.sf.gridarta.textedit.textarea.JEditTextArea.getLineCount(), net.sf.gridarta.textedit.textarea.TextAreaPainter.paintLine(), net.sf.gridarta.textedit.textarea.JEditTextArea.scrollTo(), net.sf.gridarta.textedit.textarea.JEditTextArea.updateScrollBars(), and net.sf.gridarta.textedit.textarea.TextAreaPainter.yToLine().
Here is the caller graph for this function:| int net.sf.gridarta.textedit.textarea.TextAreaSelection.getLineEndOffset | ( | final int | line | ) |
Returns the end offset of the specified line.
| line | the line |
Definition at line 355 of file TextAreaSelection.java.
Referenced by net.sf.gridarta.textedit.textarea.JEditTextArea.MouseHandler.doTripleClick(), net.sf.gridarta.textedit.textarea.JEditTextArea.getLineEndOffset(), net.sf.gridarta.textedit.textarea.TextAreaSelection.getLineText(), and net.sf.gridarta.textedit.textarea.JEditTextArea.overwriteSetSelectedText().
Here is the caller graph for this function:| int net.sf.gridarta.textedit.textarea.TextAreaSelection.getLineLength | ( | final int | line | ) |
Returns the length of the specified line.
| line | the line |
Definition at line 368 of file TextAreaSelection.java.
Referenced by net.sf.gridarta.textedit.textarea.JEditTextArea.MouseHandler.doDoubleClick(), net.sf.gridarta.textedit.textarea.TextAreaPainter.paintLineHighlight(), and net.sf.gridarta.textedit.textarea.JEditTextArea.scrollToCaret().
Here is the caller graph for this function:| int net.sf.gridarta.textedit.textarea.TextAreaSelection.getLineOfOffset | ( | final int | offset | ) |
Returns the line containing the specified offset.
| offset | the offset |
Definition at line 330 of file TextAreaSelection.java.
Referenced by net.sf.gridarta.textedit.textarea.JEditTextArea.documentChanged(), net.sf.gridarta.textedit.textarea.JEditTextArea.select(), and net.sf.gridarta.textedit.textarea.JEditTextArea.updateBracketHighlight().
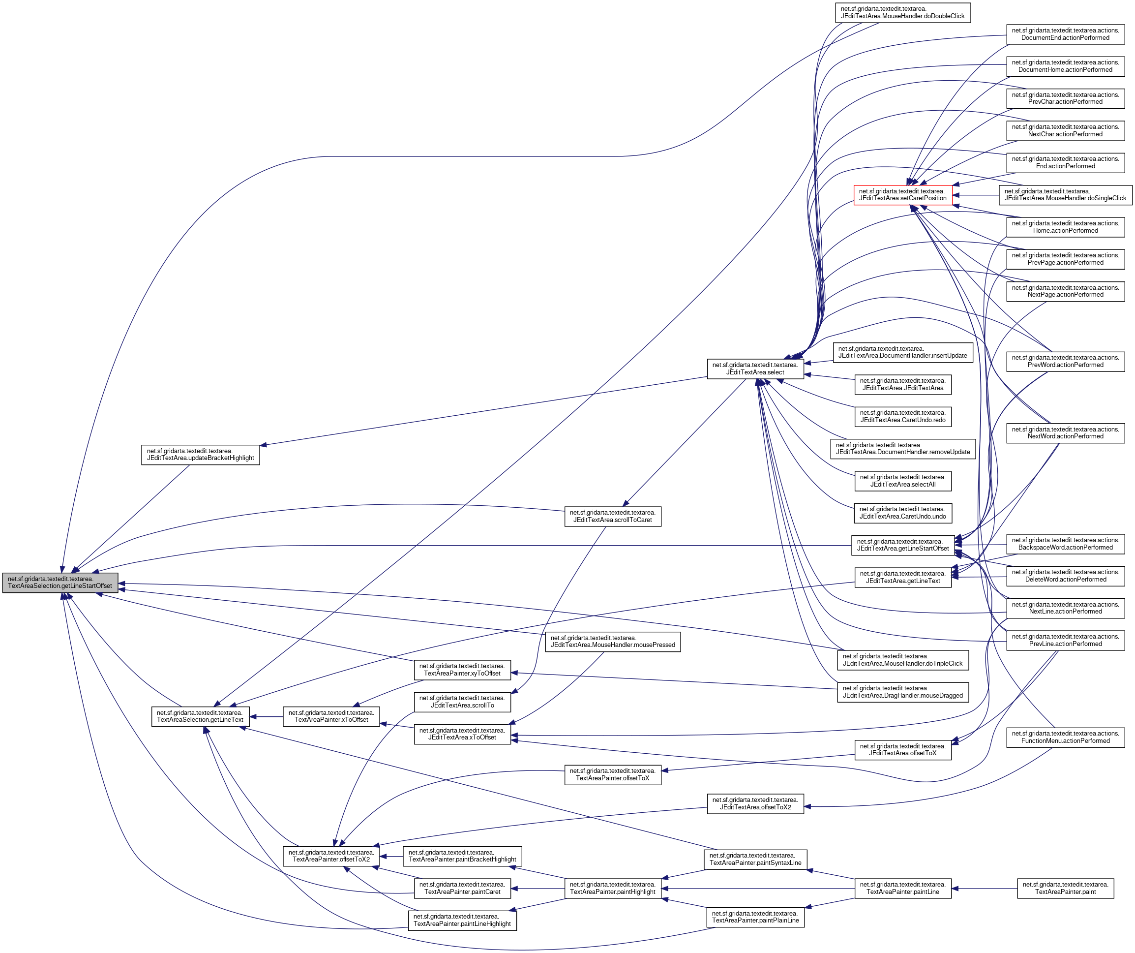
Here is the caller graph for this function:| int net.sf.gridarta.textedit.textarea.TextAreaSelection.getLineStartOffset | ( | final int | line | ) |
Returns the start offset of the specified line.
| line | the line |
Definition at line 340 of file TextAreaSelection.java.
Referenced by net.sf.gridarta.textedit.textarea.JEditTextArea.MouseHandler.doDoubleClick(), net.sf.gridarta.textedit.textarea.JEditTextArea.MouseHandler.doTripleClick(), net.sf.gridarta.textedit.textarea.JEditTextArea.getLineStartOffset(), net.sf.gridarta.textedit.textarea.TextAreaSelection.getLineText(), net.sf.gridarta.textedit.textarea.JEditTextArea.MouseHandler.mousePressed(), net.sf.gridarta.textedit.textarea.TextAreaPainter.paintCaret(), net.sf.gridarta.textedit.textarea.TextAreaPainter.paintLineHighlight(), net.sf.gridarta.textedit.textarea.JEditTextArea.scrollToCaret(), net.sf.gridarta.textedit.textarea.JEditTextArea.updateBracketHighlight(), and net.sf.gridarta.textedit.textarea.TextAreaPainter.xyToOffset().
Here is the caller graph for this function:| CharSequence net.sf.gridarta.textedit.textarea.TextAreaSelection.getLineText | ( | final int | lineIndex | ) |
Returns the text on the specified line.
| lineIndex | the line |
Definition at line 411 of file TextAreaSelection.java.
References net.sf.gridarta.textedit.textarea.TextAreaSelection.getLineEndOffset(), net.sf.gridarta.textedit.textarea.TextAreaSelection.getLineStartOffset(), and net.sf.gridarta.textedit.textarea.TextAreaSelection.getText().
Referenced by net.sf.gridarta.textedit.textarea.JEditTextArea.MouseHandler.doDoubleClick(), net.sf.gridarta.textedit.textarea.JEditTextArea.getLineText(), net.sf.gridarta.textedit.textarea.TextAreaPainter.offsetToX2(), net.sf.gridarta.textedit.textarea.TextAreaPainter.paintPlainLine(), net.sf.gridarta.textedit.textarea.TextAreaPainter.paintSyntaxLine(), and net.sf.gridarta.textedit.textarea.TextAreaPainter.xToOffset().
Here is the call graph for this function:
Here is the caller graph for this function:| void net.sf.gridarta.textedit.textarea.TextAreaSelection.getLineText | ( | final int | lineIndex, |
| @NotNull final Segment | segment | ||
| ) |
Copies the text on the specified line into a segment.
If the line is invalid, the segment will contain a null string.
| lineIndex | the line |
Definition at line 421 of file TextAreaSelection.java.
References net.sf.gridarta.textedit.textarea.TextAreaSelection.getLineEndOffset(), net.sf.gridarta.textedit.textarea.TextAreaSelection.getLineStartOffset(), and net.sf.gridarta.textedit.textarea.TextAreaSelection.getText().
Here is the call graph for this function:| int net.sf.gridarta.textedit.textarea.TextAreaSelection.getMarkPosition | ( | ) |
Returns the mark position.
This will be the opposite selection bound to the caret position.
Definition at line 110 of file TextAreaSelection.java.
References net.sf.gridarta.textedit.textarea.TextAreaSelection.selectionEnd, and net.sf.gridarta.textedit.textarea.TextAreaSelection.selectionStart.
Referenced by net.sf.gridarta.textedit.textarea.JEditTextArea.MouseHandler.doDoubleClick(), net.sf.gridarta.textedit.textarea.JEditTextArea.MouseHandler.doSingleClick(), net.sf.gridarta.textedit.textarea.JEditTextArea.getMarkPosition(), and net.sf.gridarta.textedit.textarea.JEditTextArea.DragHandler.mouseDragged().
Here is the caller graph for this function:| String net.sf.gridarta.textedit.textarea.TextAreaSelection.getSelectedText | ( | ) |
Returns the selected text, or null if no selection is active.
Definition at line 126 of file TextAreaSelection.java.
References net.sf.gridarta.textedit.textarea.TextAreaSelection.getText(), and net.sf.gridarta.textedit.textarea.TextAreaSelection.selectionEndLine.
Referenced by net.sf.gridarta.textedit.textarea.JEditTextArea.copy(), and net.sf.gridarta.textedit.textarea.JEditTextArea.getSelectedText().
Here is the call graph for this function:
Here is the caller graph for this function:| int net.sf.gridarta.textedit.textarea.TextAreaSelection.getSelectionEnd | ( | ) |
Returns the selection end offset.
Definition at line 74 of file TextAreaSelection.java.
References net.sf.gridarta.textedit.textarea.TextAreaSelection.selectionEnd.
Referenced by net.sf.gridarta.textedit.textarea.JEditTextArea.copy(), net.sf.gridarta.textedit.textarea.JEditTextArea.getSelectionEnd(), net.sf.gridarta.textedit.textarea.JEditTextArea.DocumentHandler.insertUpdate(), net.sf.gridarta.textedit.textarea.JEditTextArea.overwriteSetSelectedText(), net.sf.gridarta.textedit.textarea.TextAreaPainter.paintLineHighlight(), net.sf.gridarta.textedit.textarea.JEditTextArea.DocumentHandler.removeUpdate(), net.sf.gridarta.textedit.textarea.JEditTextArea.select(), and net.sf.gridarta.textedit.textarea.JEditTextArea.setSelectedText().
Here is the caller graph for this function:| int net.sf.gridarta.textedit.textarea.TextAreaSelection.getSelectionEndLine | ( | ) |
Returns the selection end line.
Definition at line 81 of file TextAreaSelection.java.
References net.sf.gridarta.textedit.textarea.TextAreaSelection.selectionEndLine.
Referenced by net.sf.gridarta.textedit.textarea.TextAreaPainter.invalidateSelectedLines(), net.sf.gridarta.textedit.textarea.TextAreaPainter.paintHighlight(), net.sf.gridarta.textedit.textarea.TextAreaPainter.paintLineHighlight(), and net.sf.gridarta.textedit.textarea.JEditTextArea.select().
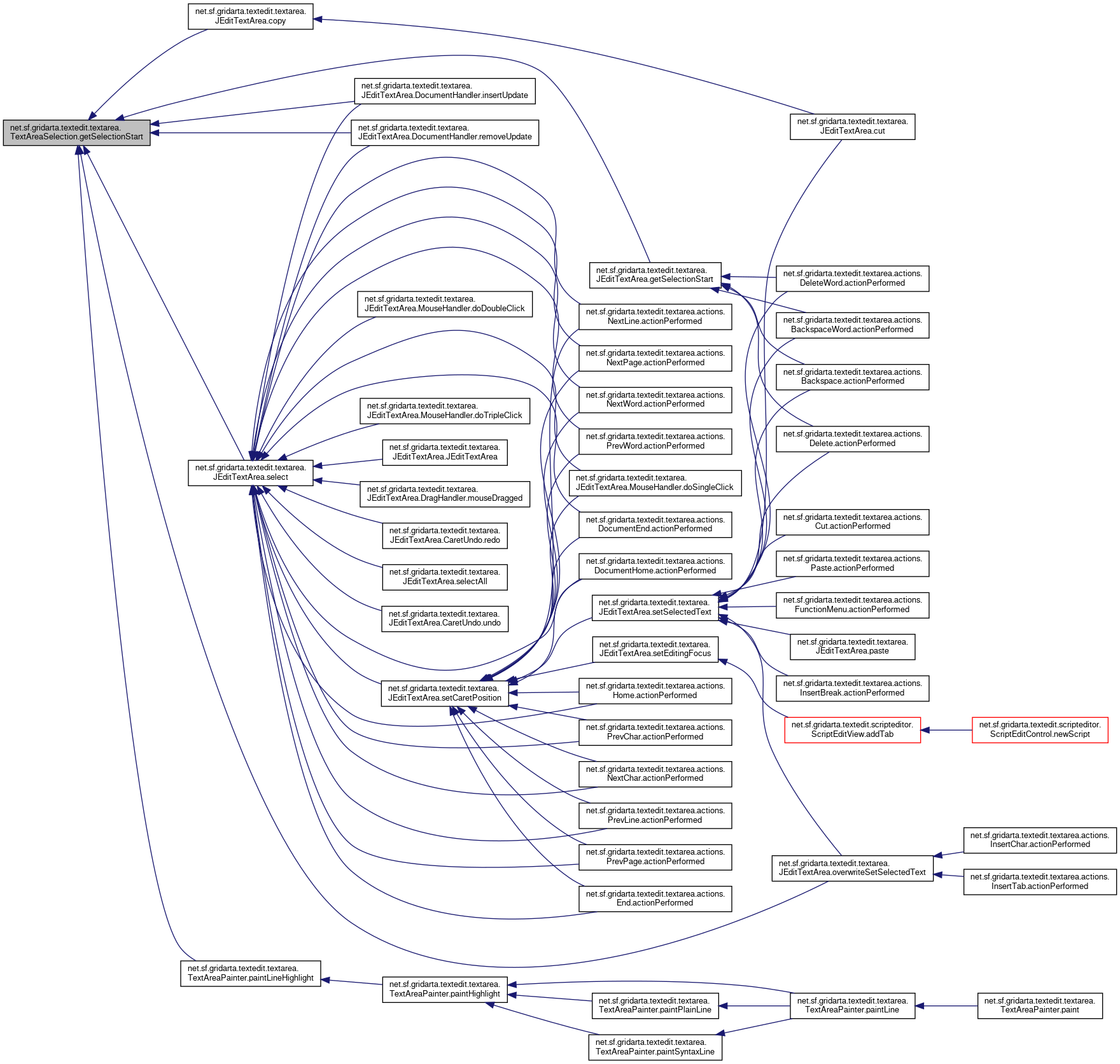
Here is the caller graph for this function:| int net.sf.gridarta.textedit.textarea.TextAreaSelection.getSelectionStart | ( | ) |
Returns the selection start offset.
Definition at line 60 of file TextAreaSelection.java.
References net.sf.gridarta.textedit.textarea.TextAreaSelection.selectionStart.
Referenced by net.sf.gridarta.textedit.textarea.JEditTextArea.copy(), net.sf.gridarta.textedit.textarea.JEditTextArea.getSelectionStart(), net.sf.gridarta.textedit.textarea.JEditTextArea.DocumentHandler.insertUpdate(), net.sf.gridarta.textedit.textarea.JEditTextArea.overwriteSetSelectedText(), net.sf.gridarta.textedit.textarea.TextAreaPainter.paintLineHighlight(), net.sf.gridarta.textedit.textarea.JEditTextArea.DocumentHandler.removeUpdate(), and net.sf.gridarta.textedit.textarea.JEditTextArea.select().
Here is the caller graph for this function:| int net.sf.gridarta.textedit.textarea.TextAreaSelection.getSelectionStartLine | ( | ) |
Returns the selection start line.
Definition at line 67 of file TextAreaSelection.java.
References net.sf.gridarta.textedit.textarea.TextAreaSelection.selectionStartLine.
Referenced by net.sf.gridarta.textedit.textarea.TextAreaPainter.invalidateSelectedLines(), net.sf.gridarta.textedit.textarea.TextAreaPainter.paintHighlight(), net.sf.gridarta.textedit.textarea.TextAreaPainter.paintLineHighlight(), and net.sf.gridarta.textedit.textarea.JEditTextArea.select().
Here is the caller graph for this function:| String net.sf.gridarta.textedit.textarea.TextAreaSelection.getText | ( | final int | start, |
| final int | len | ||
| ) |
Returns the specified substring of the document.
| start | the start offset |
| len | the length of the substring |
Definition at line 185 of file TextAreaSelection.java.
Referenced by net.sf.gridarta.textedit.textarea.JEditTextArea.getText(), net.sf.gridarta.textedit.textarea.JEditTextArea.isModified(), and net.sf.gridarta.textedit.textarea.JEditTextArea.resetModified().
Here is the caller graph for this function:| void net.sf.gridarta.textedit.textarea.TextAreaSelection.getText | ( | final int | start, |
| final int | len, | ||
| @NotNull final Segment | segment | ||
| ) |
Copies the specified substring of the document into a segment.
If the offsets are invalid, the segment will contain a null string.
| start | the start offset |
| len | the length of the substring |
| segment | the segment |
Definition at line 201 of file TextAreaSelection.java.
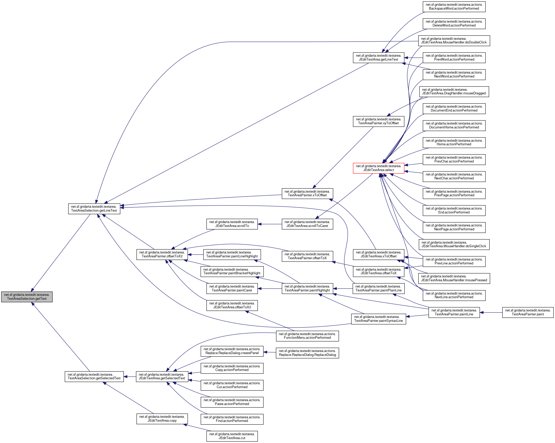
| String net.sf.gridarta.textedit.textarea.TextAreaSelection.getText | ( | ) |
Returns the entire text of this text area.
Definition at line 381 of file TextAreaSelection.java.
Referenced by net.sf.gridarta.textedit.textarea.TextAreaSelection.getLineText(), and net.sf.gridarta.textedit.textarea.TextAreaSelection.getSelectedText().
Here is the caller graph for this function:| TokenMarker net.sf.gridarta.textedit.textarea.TextAreaSelection.getTokenMarker | ( | ) |
Returns the document's token marker.
Equivalent to calling
.
Definition at line 307 of file TextAreaSelection.java.
References net.sf.gridarta.textedit.textarea.SyntaxDocument.getTokenMarker().
Referenced by net.sf.gridarta.textedit.textarea.TextAreaPainter.offsetToX2(), and net.sf.gridarta.textedit.textarea.TextAreaPainter.xToOffset().
Here is the call graph for this function:
Here is the caller graph for this function:| boolean net.sf.gridarta.textedit.textarea.TextAreaSelection.isSelectionRectangular | ( | ) |
Returns true if the selection is rectangular, false otherwise.
Definition at line 281 of file TextAreaSelection.java.
References net.sf.gridarta.textedit.textarea.TextAreaSelection.rectangleSelect.
Referenced by net.sf.gridarta.textedit.textarea.JEditTextArea.isSelectionRectangular(), and net.sf.gridarta.textedit.textarea.TextAreaPainter.paintLineHighlight().
Here is the caller graph for this function:| void net.sf.gridarta.textedit.textarea.TextAreaSelection.setSelectedText | ( | @NotNull final String | selectedText | ) |
Replaces the selection with the specified text.
| selectedText | the replacement text for the selection |
Definition at line 215 of file TextAreaSelection.java.
References net.sf.gridarta.textedit.textarea.SyntaxDocument.beginCompoundEdit(), net.sf.gridarta.textedit.textarea.SyntaxDocument.endCompoundEdit(), and net.sf.gridarta.textedit.textarea.TextAreaSelection.selectionEndLine.
Referenced by net.sf.gridarta.textedit.textarea.JEditTextArea.setSelectedText().
Here is the call graph for this function:
Here is the caller graph for this function:| void net.sf.gridarta.textedit.textarea.TextAreaSelection.setSelection | ( | final int | newStart, |
| final int | newEnd, | ||
| final int | newStartLine, | ||
| final int | newEndLine, | ||
| final boolean | newBias | ||
| ) |
Definition at line 114 of file TextAreaSelection.java.
Referenced by net.sf.gridarta.textedit.textarea.JEditTextArea.select().
Here is the caller graph for this function:| void net.sf.gridarta.textedit.textarea.TextAreaSelection.setSelectionRectangular | ( | final boolean | rectangleSelect | ) |
Sets if the selection should be rectangular.
| rectangleSelect | true if the selection should be rectangular, false otherwise |
Definition at line 290 of file TextAreaSelection.java.
References net.sf.gridarta.textedit.textarea.TextAreaSelection.rectangleSelect.
Referenced by net.sf.gridarta.textedit.textarea.JEditTextArea.MouseHandler.doSingleClick(), and net.sf.gridarta.textedit.textarea.JEditTextArea.setSelectionRectangular().
Here is the caller graph for this function:| void net.sf.gridarta.textedit.textarea.TextAreaSelection.setText | ( | @NotNull final String | text | ) |
Sets the entire text of this text area.
Definition at line 393 of file TextAreaSelection.java.
References net.sf.gridarta.textedit.textarea.SyntaxDocument.beginCompoundEdit(), and net.sf.gridarta.textedit.textarea.SyntaxDocument.endCompoundEdit().
Referenced by net.sf.gridarta.textedit.textarea.JEditTextArea.setText().
Here is the call graph for this function:
Here is the caller graph for this function:
|
private |
Definition at line 45 of file TextAreaSelection.java.
Referenced by net.sf.gridarta.textedit.textarea.TextAreaSelection.getBiasLeft().
|
private |
The SyntaxDocument this selection is part of.
Definition at line 35 of file TextAreaSelection.java.
Referenced by net.sf.gridarta.textedit.textarea.TextAreaSelection.getDocument(), and net.sf.gridarta.textedit.textarea.TextAreaSelection.TextAreaSelection().
|
private |
Definition at line 47 of file TextAreaSelection.java.
Referenced by net.sf.gridarta.textedit.textarea.TextAreaSelection.isSelectionRectangular(), and net.sf.gridarta.textedit.textarea.TextAreaSelection.setSelectionRectangular().
|
private |
|
private |
Definition at line 43 of file TextAreaSelection.java.
Referenced by net.sf.gridarta.textedit.textarea.TextAreaSelection.getCaretLine(), net.sf.gridarta.textedit.textarea.TextAreaSelection.getSelectedText(), net.sf.gridarta.textedit.textarea.TextAreaSelection.getSelectionEndLine(), and net.sf.gridarta.textedit.textarea.TextAreaSelection.setSelectedText().
|
private |
|
private |
Definition at line 39 of file TextAreaSelection.java.
Referenced by net.sf.gridarta.textedit.textarea.TextAreaSelection.getCaretLine(), and net.sf.gridarta.textedit.textarea.TextAreaSelection.getSelectionStartLine().