Gridarta Editor
net.sf.gridarta.utils.ConfigFileUtils Class Reference

Loader for loading resources the user's home directory. More...

+ Collaboration diagram for net.sf.gridarta.utils.ConfigFileUtils:

Static Public Member Functions

static File getHomeDir ()
 Returns the user's home directory. More...
 
static File getHomeFile (@NotNull final String filename)
 Return the filename to use when dealing with this application's and current users' home directory. More...
 

Private Member Functions

 ConfigFileUtils ()
 Private constructor to prevent instantiation. More...
 

Static Private Attributes

static final String APP_SETTINGS_DIR = ".gridarta"
 Name of directory with settings file. More...
 

Detailed Description

Loader for loading resources the user's home directory.

Author
tchize

Definition at line 29 of file ConfigFileUtils.java.

Constructor & Destructor Documentation

◆ ConfigFileUtils()

net.sf.gridarta.utils.ConfigFileUtils.ConfigFileUtils ( )
private

Private constructor to prevent instantiation.

Definition at line 40 of file ConfigFileUtils.java.

Member Function Documentation

◆ getHomeDir()

static File net.sf.gridarta.utils.ConfigFileUtils.getHomeDir ( )
static

Returns the user's home directory.

Returns
the home directory

Definition at line 72 of file ConfigFileUtils.java.

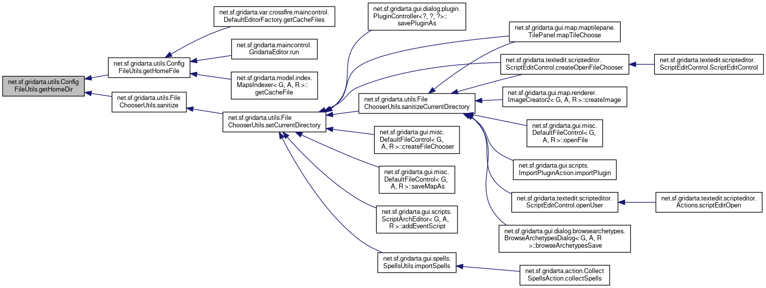
Referenced by net.sf.gridarta.utils.ConfigFileUtils.getHomeFile(), and net.sf.gridarta.utils.FileChooserUtils.sanitize().

+ Here is the caller graph for this function:

◆ getHomeFile()

static File net.sf.gridarta.utils.ConfigFileUtils.getHomeFile ( @NotNull final String  filename)
static

Return the filename to use when dealing with this application's and current users' home directory.

For example, if called like this

CResourceLoader.getHomeFile("file");

will return something like /home/user/.gridarta/file under Linux.

Parameters
filenamethe name of the requested file
Returns
the full to user home directory, appended with application directory and the filename.

Definition at line 53 of file ConfigFileUtils.java.

References net.sf.gridarta.utils.ConfigFileUtils.getHomeDir().

Referenced by net.sf.gridarta.model.index.MapsIndexer< G, A, R >.getCacheFile(), net.sf.gridarta.var.crossfire.maincontrol.DefaultEditorFactory.getCacheFiles(), and net.sf.gridarta.maincontrol.GridartaEditor< G extends GameObject< G, A, R, A extends MapArchObject< A, R extends Archetype< G, A, R >.run().

+ Here is the call graph for this function:
+ Here is the caller graph for this function:

Member Data Documentation

◆ APP_SETTINGS_DIR

final String net.sf.gridarta.utils.ConfigFileUtils.APP_SETTINGS_DIR = ".gridarta"
staticprivate

Name of directory with settings file.

Definition at line 35 of file ConfigFileUtils.java.


The documentation for this class was generated from the following file: