|
Gridarta Editor
|
Utility class for parsing strings into numbers. More...
Collaboration diagram for net.sf.gridarta.utils.NumberUtils:Static Public Member Functions | |
| static double | parseDouble (@NotNull final String s) |
| Parses a double string. More... | |
| static int | parseInt (@NotNull final String s) |
| Parses an integer string. More... | |
| static int | parseInt (@NotNull final String s, final int defaultValue) |
| Parses an integer string. More... | |
| static long | parseLong (@NotNull final String s) |
| Parses a long string. More... | |
Private Member Functions | |
| NumberUtils () | |
| Private constructor to prevent instantiation. More... | |
Utility class for parsing strings into numbers.
Definition at line 28 of file NumberUtils.java.
|
private |
Private constructor to prevent instantiation.
Definition at line 33 of file NumberUtils.java.
|
static |
Parses a double string.
| s | the string to parse |
Definition at line 85 of file NumberUtils.java.
Referenced by net.sf.gridarta.model.baseobject.AbstractBaseObject< G, A, R, G >.getAttributeDouble(), and net.sf.gridarta.var.crossfire.model.io.MapArchObjectParser.parseLine().
Here is the caller graph for this function:
|
static |
Parses an integer string.
| s | the string to parse |
Definition at line 41 of file NumberUtils.java.
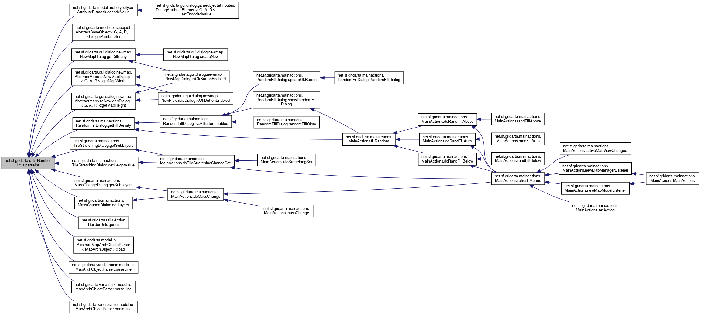
Referenced by net.sf.gridarta.model.archetypetype.AttributeBitmask.decodeValue(), net.sf.gridarta.model.baseobject.AbstractBaseObject< G, A, R, G >.getAttributeInt(), net.sf.gridarta.gui.dialog.newmap.NewMapDialog< G extends GameObject< G, A, R, A extends MapArchObject< A, R extends Archetype< G, A, R >.getDifficulty(), net.sf.gridarta.mainactions.RandomFillDialog.getFillDensity(), net.sf.gridarta.mainactions.TileStretchingDialog.getHeightValue(), net.sf.gridarta.utils.ActionBuilderUtils.getInt(), net.sf.gridarta.mainactions.MassChangeDialog.getLayers(), net.sf.gridarta.gui.dialog.newmap.AbstractMapsizeNewMapDialog< G, A, R >.getMapHeight(), net.sf.gridarta.gui.dialog.newmap.AbstractMapsizeNewMapDialog< G, A, R >.getMapWidth(), net.sf.gridarta.mainactions.TileStretchingDialog.getSubLayers(), net.sf.gridarta.mainactions.MassChangeDialog.getSubLayers(), net.sf.gridarta.model.io.AbstractMapArchObjectParser< MapArchObject >.load(), net.sf.gridarta.var.daimonin.model.io.MapArchObjectParser.parseLine(), net.sf.gridarta.var.atrinik.model.io.MapArchObjectParser.parseLine(), and net.sf.gridarta.var.crossfire.model.io.MapArchObjectParser.parseLine().
Here is the caller graph for this function:
|
static |
Parses an integer string.
| s | the string to parse |
| defaultValue | the default value |
Definition at line 51 of file NumberUtils.java.
|
static |
Parses a long string.
| s | the string to parse |
Definition at line 68 of file NumberUtils.java.
Referenced by net.sf.gridarta.model.baseobject.AbstractBaseObject< G, A, R, G >.getAttributeLong().
Here is the caller graph for this function: