
Public Types | |
| enum | EscAction { IGNORE, DISCONNECT, QUIT } |
Public Member Functions | |
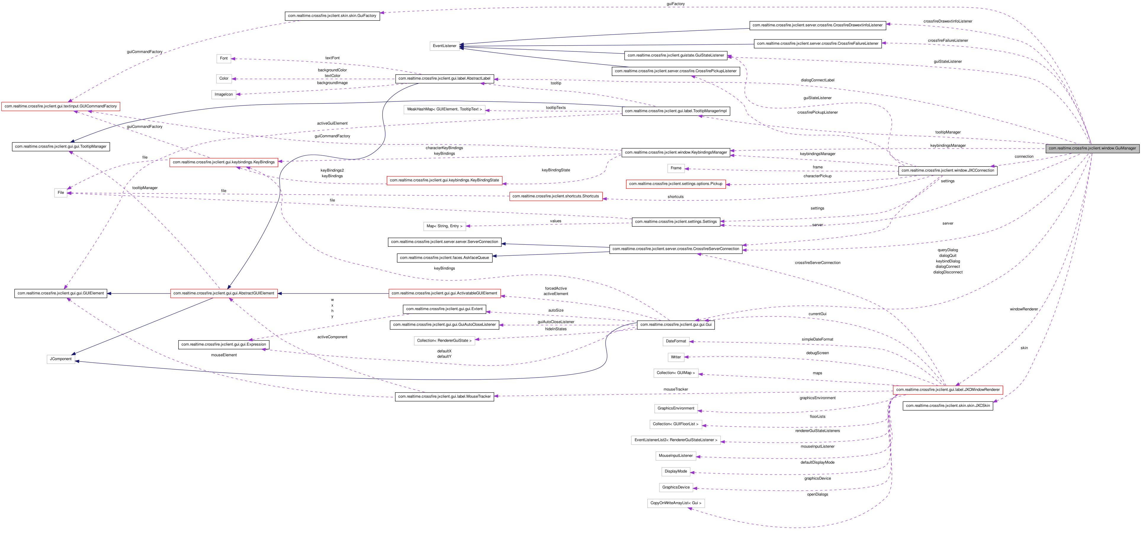
| GuiManager (@NotNull final GuiStateManager guiStateManager,@NotNull final TooltipManagerImpl tooltipManager,@NotNull final Settings settings,@NotNull final CrossfireServerConnection server,@NotNull final JXCWindowRenderer windowRenderer,@NotNull final GuiFactory guiFactory,@NotNull final KeybindingsManager keybindingsManager,@NotNull final JXCConnection connection) | |
| void | playerReceived () |
| void | manageAccount () |
| void | showCharacters () |
| void | hideAccountWindows () |
| boolean | openQuitDialog () |
| EscAction | escPressed (final boolean connected) |
| void | openQueryDialog (@NotNull final String prompt, final int queryType) |
| boolean | openDialog (@NotNull final Gui dialog, final boolean autoCloseOnDeactivate) |
| void | toggleDialog (@NotNull final Gui dialog) |
| void | closeQueryDialog () |
| void | closeKeybindDialog () |
| boolean | closeDialog (@NotNull final Gui dialog) |
| void | updatePlayerName (@NotNull final String playerName) |
| void | activateCommandInput (@Nullable final String newText) |
| void | unsetSkin () |
| void | setSkin (@NotNull final JXCSkin skin) |
| void | term () |
| boolean | createKeyBinding (final boolean perCharacter,@NotNull final CommandList cmdList) |
| boolean | removeKeyBinding (final boolean perCharacter) |
| void | updateWindowSize (final int width, final int height) |
| CommandList | getCommandList (@NotNull final String args) throws NoSuchCommandException |
| void | setAccountName (@NotNull final String accountName) |
| void | selectCharacter (@NotNull final String accountName,@NotNull final String characterName) |
Maintains the application's main GUI state.
Definition at line 54 of file GuiManager.java.
Action after ESC has been pressed.
| IGNORE |
Ignore the key press. |
| DISCONNECT |
Disconnect from server. |
| QUIT |
Quit the application. |
Definition at line 969 of file GuiManager.java.
| com.realtime.crossfire.jxclient.window.GuiManager.GuiManager | ( | @NotNull final GuiStateManager | guiStateManager, | |
| @NotNull final TooltipManagerImpl | tooltipManager, | |||
| @NotNull final Settings | settings, | |||
| @NotNull final CrossfireServerConnection | server, | |||
| @NotNull final JXCWindowRenderer | windowRenderer, | |||
| @NotNull final GuiFactory | guiFactory, | |||
| @NotNull final KeybindingsManager | keybindingsManager, | |||
| @NotNull final JXCConnection | connection | |||
| ) |
Creates a new instance.
| guiStateManager | the gui state manager to watch | |
| tooltipManager | the tooltip manager to update | |
| settings | the settings to use | |
| server | the crossfire server connection to monitor | |
| windowRenderer | the window renderer to use | |
| guiFactory | the gui factory for creating gui instances | |
| keybindingsManager | the keybindings manager to use | |
| connection | the connection to use |
Definition at line 344 of file GuiManager.java.
| void com.realtime.crossfire.jxclient.window.GuiManager.activateCommandInput | ( | @Nullable final String | newText | ) |
Activates the command input text field. If the skin defines more than one input field, the first matching one is selected.
If neither the main gui nor any visible dialog has an input text field, invisible GUIs are checked as well. If one is found, it is made visible.
| newText | the new command text if non-null |
Definition at line 740 of file GuiManager.java.

| boolean com.realtime.crossfire.jxclient.window.GuiManager.closeDialog | ( | @NotNull final Gui | dialog | ) |
Closes the given dialog. Does nothing if the dialog is not opened.
| dialog | the dialog to close |
false if the dialog was not open Definition at line 688 of file GuiManager.java.


| void com.realtime.crossfire.jxclient.window.GuiManager.closeKeybindDialog | ( | ) |
Closes the keybinding dialog. Does nothing if the dialog is not opened.
Definition at line 674 of file GuiManager.java.


| void com.realtime.crossfire.jxclient.window.GuiManager.closeQueryDialog | ( | ) |
Closes the "query" dialog. Does nothing if the dialog is not open.
Definition at line 576 of file GuiManager.java.

| boolean com.realtime.crossfire.jxclient.window.GuiManager.createKeyBinding | ( | final boolean | perCharacter, | |
| @NotNull final CommandList | cmdList | |||
| ) |
Adds a key binding.
| perCharacter | whether a per-character key binding should be added | |
| cmdList | the command list to execute on key press |
Definition at line 879 of file GuiManager.java.


| EscAction com.realtime.crossfire.jxclient.window.GuiManager.escPressed | ( | final boolean | connected | ) |
The ESC key has been pressed.
| connected | whether a connection to the server is active |
Definition at line 432 of file GuiManager.java.


| CommandList com.realtime.crossfire.jxclient.window.GuiManager.getCommandList | ( | @NotNull final String | args | ) | throws NoSuchCommandException |
Returns a named command list.
| args | the name of the command list |
| NoSuchCommandException | if the command list does not exist |
Definition at line 924 of file GuiManager.java.

| void com.realtime.crossfire.jxclient.window.GuiManager.hideAccountWindows | ( | ) |
Hides all account-related windows.
Definition at line 395 of file GuiManager.java.

| void com.realtime.crossfire.jxclient.window.GuiManager.manageAccount | ( | ) |
Displays the main account dialog, to let the player login or create a new account.
Definition at line 372 of file GuiManager.java.

| boolean com.realtime.crossfire.jxclient.window.GuiManager.openDialog | ( | @NotNull final Gui | dialog, | |
| final boolean | autoCloseOnDeactivate | |||
| ) |
Opens a dialog. Raises the dialog if it is open.
| dialog | the dialog to show | |
| autoCloseOnDeactivate | whether the dialog should auto-close when it becomes inactive; ignored if the dialog is already open |
false if the dialog already was opened as the topmost dialog Definition at line 512 of file GuiManager.java.


| void com.realtime.crossfire.jxclient.window.GuiManager.openQueryDialog | ( | @NotNull final String | prompt, | |
| final int | queryType | |||
| ) |
Opens the "query" dialog.
| prompt | the query prompt | |
| queryType | the query type |
Definition at line 471 of file GuiManager.java.

| boolean com.realtime.crossfire.jxclient.window.GuiManager.openQuitDialog | ( | ) |
Opens the "quit" dialog. Does nothing if the dialog is open.
Definition at line 409 of file GuiManager.java.

| void com.realtime.crossfire.jxclient.window.GuiManager.playerReceived | ( | ) |
A "player" protocol command has been received.
Definition at line 361 of file GuiManager.java.

| boolean com.realtime.crossfire.jxclient.window.GuiManager.removeKeyBinding | ( | final boolean | perCharacter | ) |
Removes a key binding.
| perCharacter | whether a per-character key binding should be removed |
Definition at line 893 of file GuiManager.java.


| void com.realtime.crossfire.jxclient.window.GuiManager.selectCharacter | ( | @NotNull final String | accountName, | |
| @NotNull final String | characterName | |||
| ) |
Updates the selected character name in an account.
| accountName | the account name | |
| characterName | the character name |
Definition at line 949 of file GuiManager.java.

| void com.realtime.crossfire.jxclient.window.GuiManager.setAccountName | ( | @NotNull final String | accountName | ) |
Updates the current account name.
| accountName | the current account name |
Definition at line 940 of file GuiManager.java.

| void com.realtime.crossfire.jxclient.window.GuiManager.setSkin | ( | @NotNull final JXCSkin | skin | ) |
Sets a new skin.
| skin | the new skin |
Definition at line 768 of file GuiManager.java.


| void com.realtime.crossfire.jxclient.window.GuiManager.showCharacters | ( | ) |
Displays the window with the characters for an account.
Definition at line 384 of file GuiManager.java.

| void com.realtime.crossfire.jxclient.window.GuiManager.term | ( | ) |
Terminates the GUI. Stops display updates and saves the display state.
Definition at line 816 of file GuiManager.java.


| void com.realtime.crossfire.jxclient.window.GuiManager.toggleDialog | ( | @NotNull final Gui | dialog | ) |
Toggles a dialog.
| dialog | the dialog to toggle |
Definition at line 567 of file GuiManager.java.


| void com.realtime.crossfire.jxclient.window.GuiManager.unsetSkin | ( | ) |
Unsets the current skin.
Definition at line 750 of file GuiManager.java.


| void com.realtime.crossfire.jxclient.window.GuiManager.updatePlayerName | ( | @NotNull final String | playerName | ) |
Sets the current player name. Does nothing if not currently in the character name prompt.
| playerName | the player name |
Definition at line 697 of file GuiManager.java.


| void com.realtime.crossfire.jxclient.window.GuiManager.updateWindowSize | ( | final int | width, | |
| final int | height | |||
| ) |
Sets a new window size.
| width | the new window width | |
| height | the new window height |
Definition at line 906 of file GuiManager.java.


1.6.3