|
Crossfire Server, Trunk
|
#include <stdlib.h>#include <check.h>#include <global.h>#include <sproto.h>#include <toolkit_common.h>
Go to the source code of this file.
Functions | |
| static END_TEST Suite * | bug_suite (void) |
| static void | local_check_loaded_object (object *op) |
| int | main (void) |
| static void | setup (void) |
| START_TEST (test_randommaps) | |
| static void | teardown (void) |
This is the unit tests file for the bug #1727944: The horn of plenty location: http://sourceforge.net/tracker/index.php?func=detail&aid=1727944&group_id=13833&atid=113833.
I did try different combos to generate an empty horn, so far no success...
Definition in file check_1727944.cpp.
|
static |
Definition at line 411 of file check_1727944.cpp.
References setup(), and teardown().
Referenced by main().


|
static |
Definition at line 184 of file check_1727944.cpp.
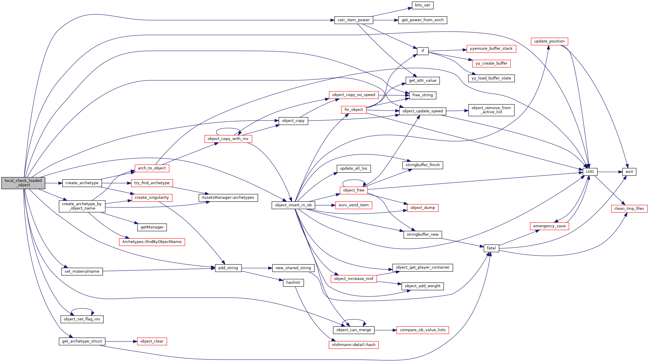
References add_string(), ALTAR, AMULET, ARMOUR, BOOTS, BOW, BRACERS, calc_item_power(), CLOAK, CONVERTER, create_archetype(), create_archetype_by_object_name(), CREATOR, FABS, FIREWALL, FLAG_CONTENT_ON_GEN, FLAG_GENERATOR, FLAG_IS_A_TEMPLATE, FLAG_MONSTER, free_string(), get_archetype_struct(), GIRDLE, GLOVES, HELMET, log_login::ip, IS_WEAPON, llevDebug, llevError, LOG(), MIN_ACTIVE_SPEED, object_can_merge(), object_copy(), object_insert_in_ob(), object_set_flag_inv(), object_update_speed(), give::op, POTION, QUERY_FLAG, RING, ROD, RUNE, SCROLL, set_materialname(), SHIELD, spell_mapping, SPELLBOOK, guildbuy::temp, Ice::tmp, WAND, and WEAPON.
Referenced by START_TEST().


| int main | ( | void | ) |
Definition at line 425 of file check_1727944.cpp.
References bug_suite(), cctk_setdatadir(), and init.

|
static |
Definition at line 40 of file check_1727944.cpp.
Referenced by bug_suite().

| START_TEST | ( | test_randommaps | ) |
Definition at line 335 of file check_1727944.cpp.
References above, apply_auto_fix(), arch_to_object(), bigchest::check, create_archetype(), delete_map(), find_archetype(), find_treasurelist(), is_valid_types_gen::found, generate_artifact(), get_empty_map(), GET_MAP_OB, living::hp, object::inv, level, local_check_loaded_object(), disinfect::map, MAP_PLAYER_UNIQUE, object_insert_in_map_at(), RANDOM, object::randomitems, ready_map_name(), ROD, save_map(), SAVE_MODE_OVERLAY, and object::stats.

|
static |
Definition at line 44 of file check_1727944.cpp.
Referenced by bug_suite().
