|
Crossfire Server, Trunk
|

Go to the source code of this file.
Functions | |
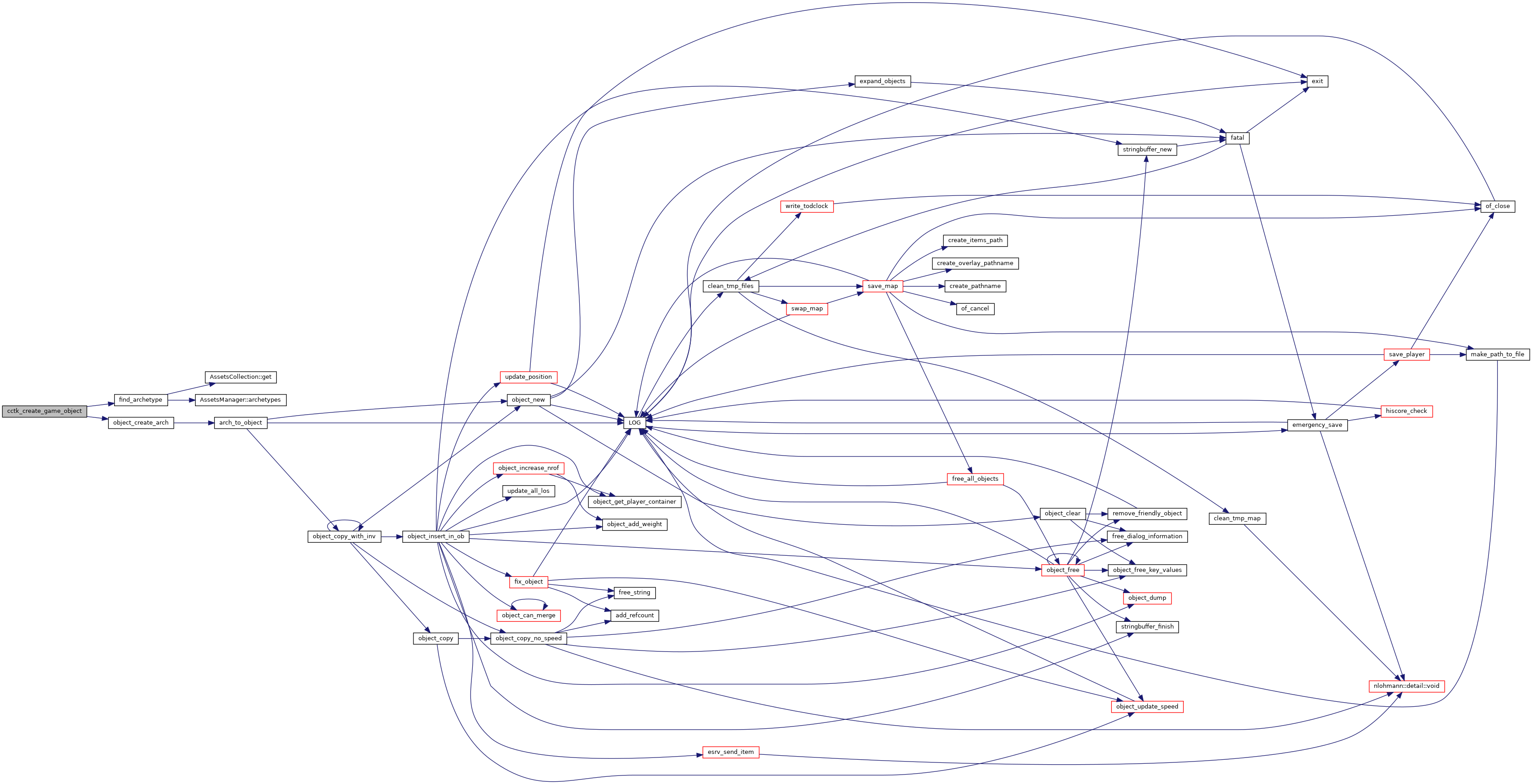
| object * | cctk_create_game_object (const char *archname) |
| void | cctk_init_std_archetypes (void) |
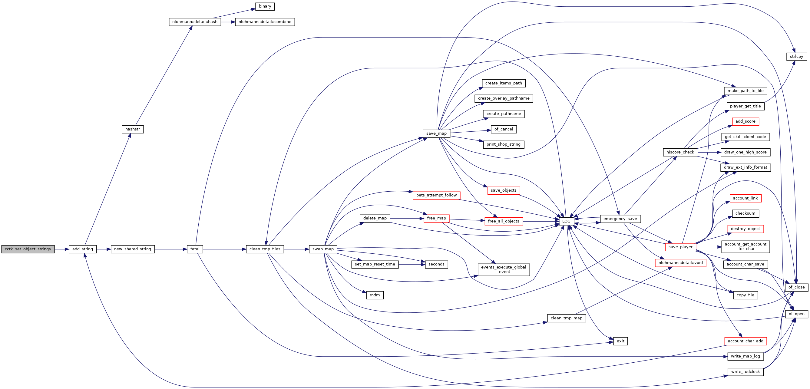
| void | cctk_set_object_strings (object *op, const char *string) |
| void | cctk_setdatadir (const char *datadir) |
| void | cctk_setlog (const char *logfile) |
| object* cctk_create_game_object | ( | const char * | archname | ) |
Initialize a simple object. Make it appear as an actual ingame object by setting appropriate flags (so it is part of game, not just a storage) Requires arch and object initialized in status flag
| archname | the archetype name to use (NULL= default one) |
Definition at line 105 of file toolkit_common.cpp.
References archininventory::arch, CCTK_ASSERT, CLEAR_FLAG, find_archetype(), FLAG_FREED, altar_valkyrie::obj, object_create_arch(), STATUS_ARCH, and STATUS_OBJECTS.
Referenced by START_TEST().


| void cctk_init_std_archetypes | ( | void | ) |
Loads up to archetype initialisation using standard crossfire files in source tree. This function requires that cctk_setlog and cctk_setdatadir have both been run already.
Definition at line 83 of file toolkit_common.cpp.
References ASSETS_ALL, assets_collect(), assets_init(), CCTK_ASSERT, Settings::datadir, init_block(), init_globals(), init_hash_table(), init_objects(), init_stats(), SET_TKFLAG, settings, STATUS_ANIM, STATUS_ARCH, STATUS_BLOCK, STATUS_BMAP, STATUS_DATADIR, STATUS_GLOBALS, STATUS_HASHTABLE, STATUS_LOGDIR, STATUS_OBJECTS, and STATUS_VARS.
Referenced by setup().


| void cctk_set_object_strings | ( | object * | op, |
| const char * | string | ||
| ) |
Set all strings in given object to given parameter string, used for checking cleaning of objects, mainly
| op | The object to initialize |
| string | The string to set in all object's char *fields |
Definition at line 127 of file toolkit_common.cpp.
References add_string(), and give::op.
Referenced by START_TEST().


| void cctk_setdatadir | ( | const char * | datadir | ) |
Definition at line 69 of file toolkit_common.cpp.
References Settings::confdir, Settings::datadir, SET_TKFLAG, settings, STATUS_CONFDIR, and STATUS_DATADIR.
Referenced by main(), and setup().

| void cctk_setlog | ( | const char * | logfile | ) |
set the logdir to use
Definition at line 64 of file toolkit_common.cpp.
References logfile, Settings::logfilename, SET_TKFLAG, settings, and STATUS_LOGDIR.
Referenced by setup().
