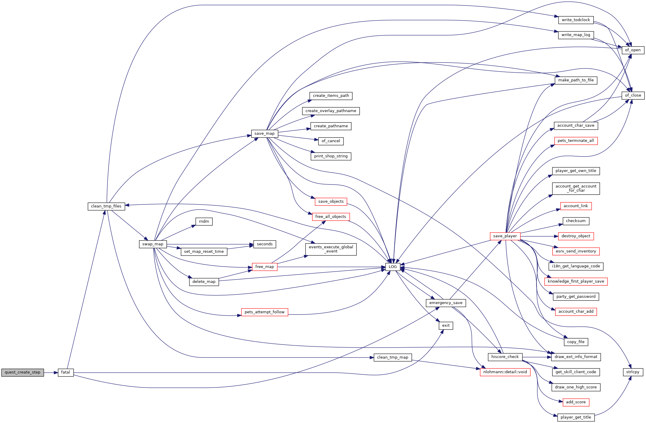
|
Crossfire Server, Trunk
|
#include "Quests.h"
Go to the source code of this file.
Functions | |
| template<> | |
| quest_definition * | asset_create (const std::string &name) |
| template<> | |
| void | asset_destroy (quest_definition *quest) |
| void | quest_clear (quest_definition *quest) |
| int | quest_condition_from_string (quest_condition *condition, const char *buffer) |
| quest_definition * | quest_create (const char *name) |
| quest_condition * | quest_create_condition (void) |
| quest_step_definition * | quest_create_step (void) |
| void | quest_destroy (quest_definition *quest) |
| void | quest_destroy_condition (quest_condition *condition) |
| void | quest_destroy_step (quest_step_definition *step) |
| void | quest_write_condition (char *buf, size_t len, const quest_condition *cond) |
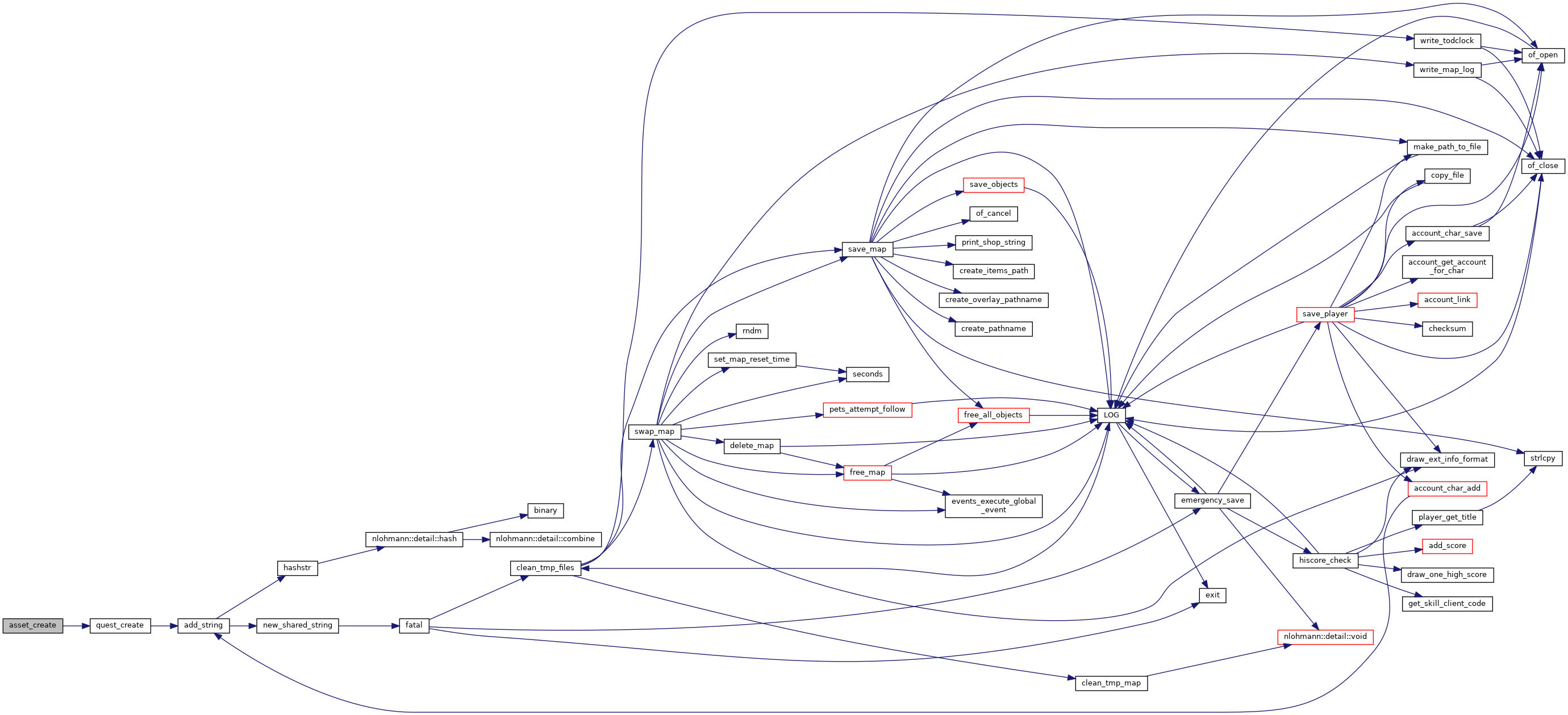
| quest_definition* asset_create | ( | const std::string & | name | ) |
Definition at line 16 of file Quests.cpp.
References name, and quest_create().

| void asset_destroy | ( | quest_definition * | quest | ) |
Definition at line 21 of file Quests.cpp.
References quest_destroy().

| void quest_clear | ( | quest_definition * | quest | ) |
Definition at line 83 of file Quests.cpp.
References FREE_AND_CLEAR_STR_IF, free_string(), and quest_destroy_step().
Referenced by quest_destroy(), and Quests::replace().


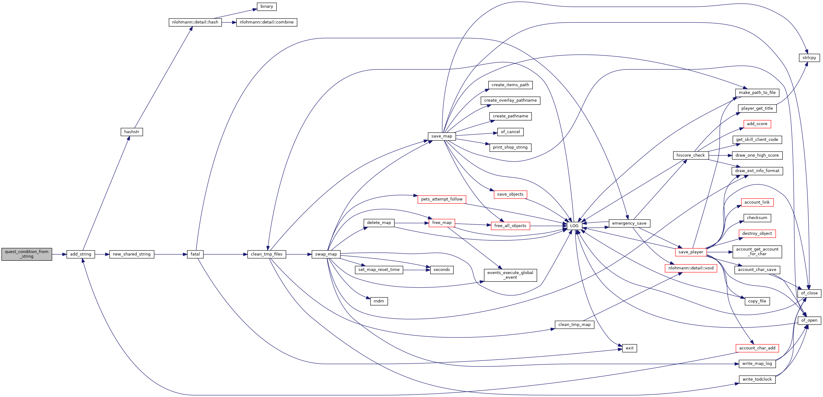
| int quest_condition_from_string | ( | quest_condition * | condition, |
| const char * | buffer | ||
| ) |
Parse a single step condition. This may be expressed as one of the following:
| condition | condition to fill. |
| buffer | where to read from. |
Definition at line 100 of file Quests.cpp.
References add_string(), quest_condition::maxstep, quest_condition::minstep, and quest_condition::quest_code.
Referenced by QuestLoader::load(), and QuestStepWrapper::setConditions().


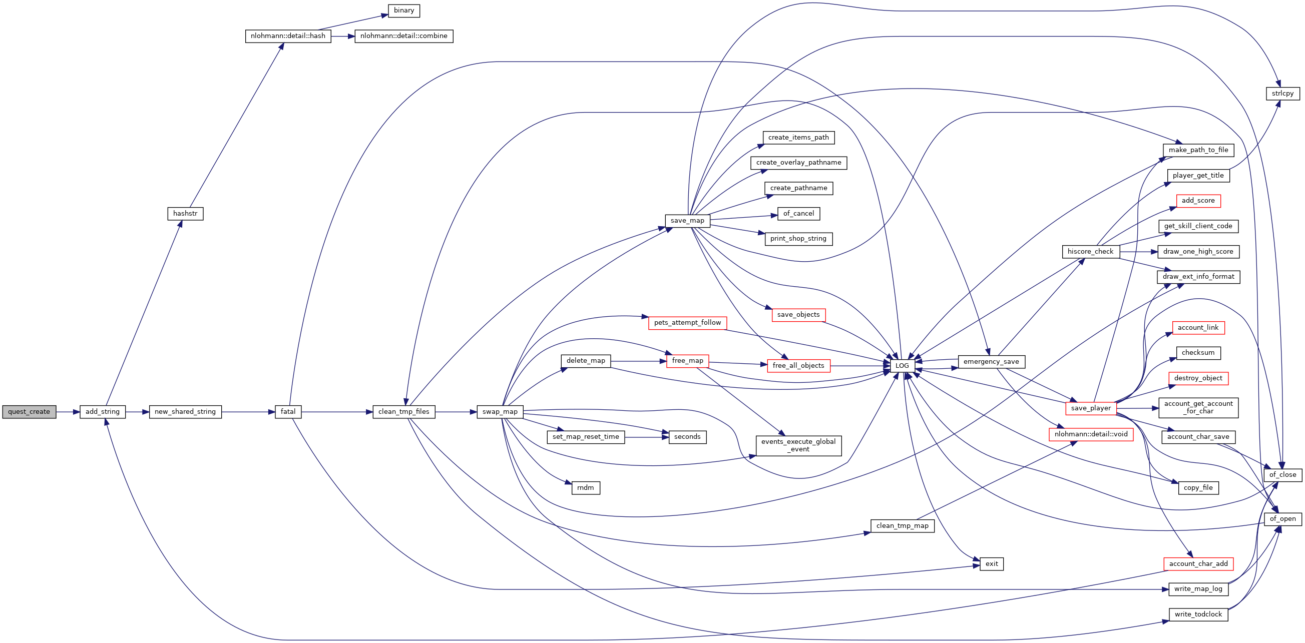
| quest_definition* quest_create | ( | const char * | name | ) |
Definition at line 63 of file Quests.cpp.
References add_string(), and name.
Referenced by QuestsWrapper::addQuest(), CREResourcesWindow::addQuest(), asset_create(), and QuestLoader::load().


| quest_condition* quest_create_condition | ( | void | ) |
Allocate a quest_condition, will call fatal() if out of memory.
Definition at line 56 of file Quests.cpp.
References fatal(), and OUT_OF_MEMORY.
Referenced by QuestLoader::load(), and QuestStepWrapper::setConditions().


| quest_step_definition* quest_create_step | ( | void | ) |
Allocate a quest_step_definition, will call fatal() if out of memory.
Definition at line 49 of file Quests.cpp.
References fatal(), OUT_OF_MEMORY, and step.
Referenced by QuestWrapper::addStep(), and QuestLoader::load().


| void quest_destroy | ( | quest_definition * | quest | ) |
Definition at line 95 of file Quests.cpp.
References quest_clear().
Referenced by asset_destroy().


| void quest_destroy_condition | ( | quest_condition * | condition | ) |
Definition at line 69 of file Quests.cpp.
References free_string(), and quest_condition::quest_code.
Referenced by quest_destroy_step(), and QuestStepWrapper::setConditions().


| void quest_destroy_step | ( | quest_step_definition * | step | ) |
Definition at line 74 of file Quests.cpp.
References FREE_AND_CLEAR_STR_IF, quest_destroy_condition(), and step.
Referenced by quest_clear(), and QuestWrapper::removeChild().


| void quest_write_condition | ( | char * | buf, |
| size_t | len, | ||
| const quest_condition * | condition | ||
| ) |
Write a step condition to a buffer. If the buffer is too small, the line is truncated.
| buf | where to write. |
| len | length of buf. |
| condition | item to write, must not be NULL. |
Definition at line 130 of file Quests.cpp.
References buf, quest_condition::maxstep, quest_condition::minstep, and quest_condition::quest_code.
Referenced by QuestWriter::write().
