|
Crossfire Server, Trunk
|
#include <global.h>#include <stdlib.h>#include <check.h>#include <loader.h>#include <toolkit_common.h>
Go to the source code of this file.
Functions | |
| static END_TEST Suite * | arch_suite (void) |
| int | main (void) |
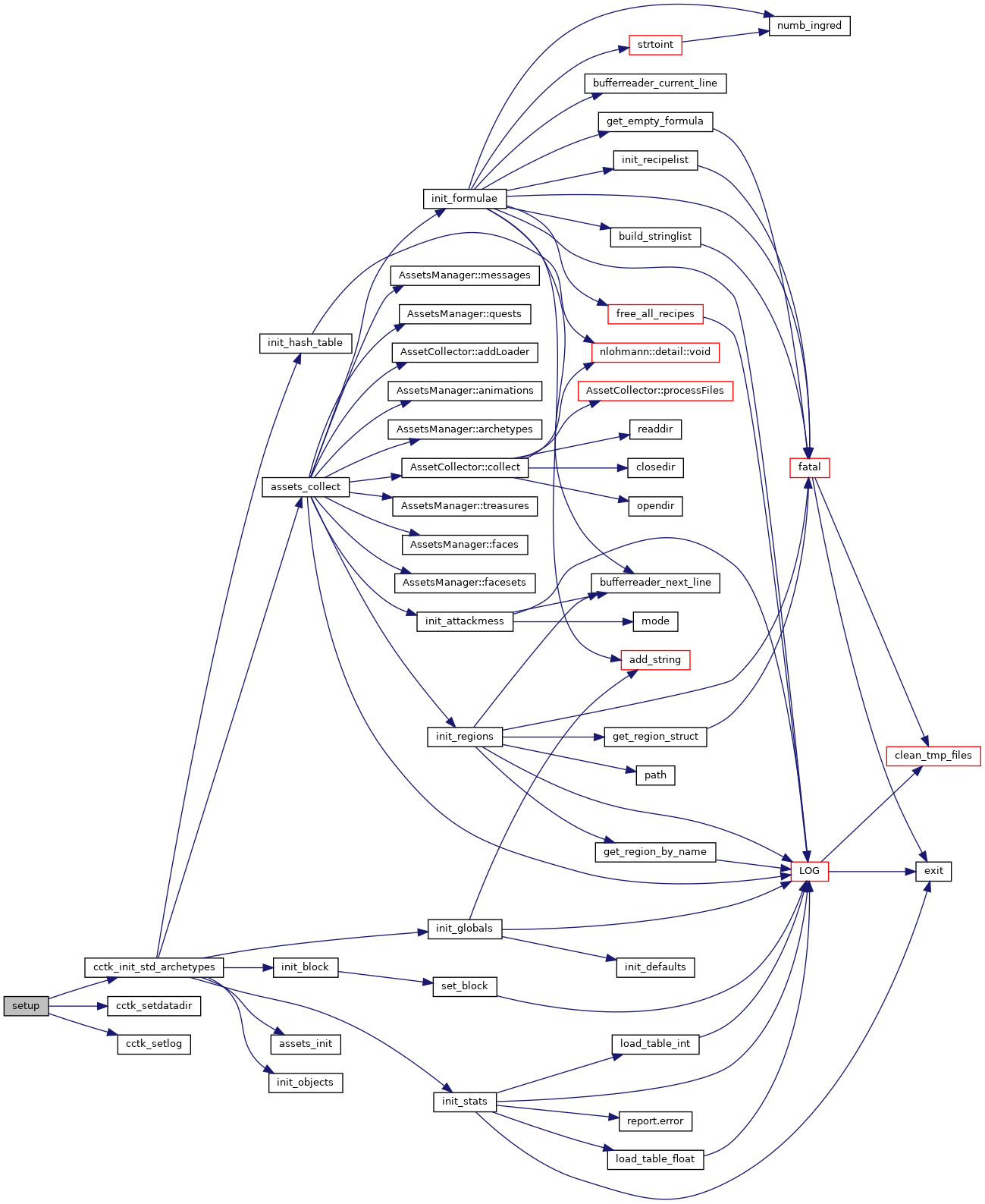
| static void | setup (void) |
| END_TEST | START_TEST (test_arch_to_object) |
| END_TEST | START_TEST (test_create_archetype) |
| END_TEST | START_TEST (test_create_archetype_by_object_name) |
| END_TEST | START_TEST (test_create_singularity) |
| END_TEST | START_TEST (test_find_archetype) |
| START_TEST (test_find_archetype_by_object_name) | |
| END_TEST | START_TEST (test_find_archetype_by_object_type_name) |
| END_TEST | START_TEST (test_get_archetype_by_skill_name) |
| END_TEST | START_TEST (test_get_archetype_by_type_subtype) |
| END_TEST | START_TEST (test_get_archetype_struct) |
| END_TEST | START_TEST (test_init_archetypes) |
| END_TEST | START_TEST (test_object_create_arch) |
| static void | teardown (void) |
|
static |
Definition at line 250 of file check_arch.cpp.
References setup(), and teardown().
Referenced by main().


| int main | ( | void | ) |
Definition at line 275 of file check_arch.cpp.
References arch_suite().

|
static |
Definition at line 39 of file check_arch.cpp.
References cctk_init_std_archetypes(), cctk_setdatadir(), and cctk_setlog().
Referenced by arch_suite().


| END_TEST START_TEST | ( | test_arch_to_object | ) |
Definition at line 199 of file check_arch.cpp.
References archininventory::arch, arch_to_object(), find_archetype(), and altar_valkyrie::obj.

| END_TEST START_TEST | ( | test_create_archetype | ) |
Definition at line 218 of file check_arch.cpp.
References create_archetype(), and altar_valkyrie::obj.

| END_TEST START_TEST | ( | test_create_archetype_by_object_name | ) |
Definition at line 126 of file check_arch.cpp.
References ARCH_SINGULARITY, create_archetype_by_object_name(), and guildjoin::ob.

| END_TEST START_TEST | ( | test_create_singularity | ) |
Definition at line 209 of file check_arch.cpp.
References create_singularity(), and altar_valkyrie::obj.

| END_TEST START_TEST | ( | test_find_archetype | ) |
Definition at line 226 of file check_arch.cpp.
References archininventory::arch, and find_archetype().

| START_TEST | ( | test_find_archetype_by_object_name | ) |
Definition at line 49 of file check_arch.cpp.
References archininventory::arch, and find_archetype_by_object_name().

| END_TEST START_TEST | ( | test_find_archetype_by_object_type_name | ) |
Definition at line 69 of file check_arch.cpp.
References archininventory::arch, and find_archetype_by_object_type_name().

| END_TEST START_TEST | ( | test_get_archetype_by_skill_name | ) |
Definition at line 90 of file check_arch.cpp.
References archininventory::arch, get_archetype_by_skill_name(), SKILL, and SKILLSCROLL.

| END_TEST START_TEST | ( | test_get_archetype_by_type_subtype | ) |
Definition at line 105 of file check_arch.cpp.
References archininventory::arch, get_archetype_by_type_subtype(), OBJECT_TYPE_MAX, SK_LITERACY, and SKILL.

| END_TEST START_TEST | ( | test_get_archetype_struct | ) |
Definition at line 154 of file check_arch.cpp.
References archininventory::arch, and get_archetype_struct().

| END_TEST START_TEST | ( | test_init_archetypes | ) |
Definition at line 146 of file check_arch.cpp.
References archininventory::arch, and find_archetype().

| END_TEST START_TEST | ( | test_object_create_arch | ) |
Definition at line 238 of file check_arch.cpp.
References archininventory::arch, find_archetype(), altar_valkyrie::obj, and object_create_arch().

|
static |
Definition at line 45 of file check_arch.cpp.
Referenced by arch_suite().
