|
Crossfire Server, Trunk
|
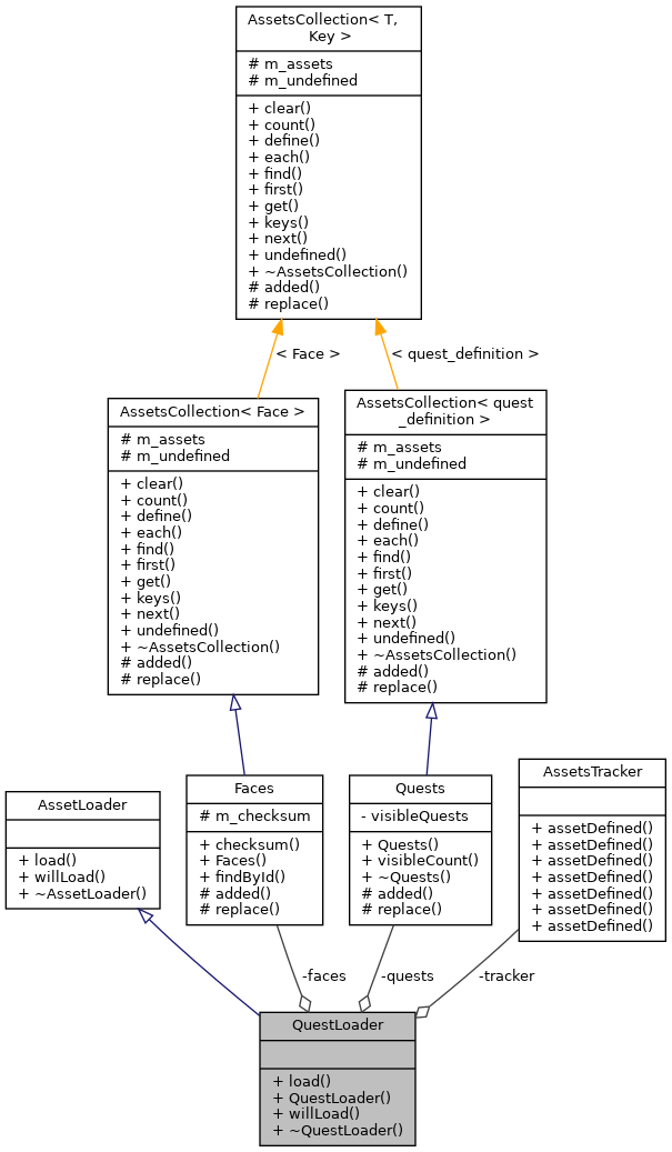
#include <QuestLoader.h>


Public Member Functions | |
| virtual void | load (BufferReader *reader, const std::string &filename) override |
| QuestLoader (Quests *quests, Faces *faces, AssetsTracker *tracker) | |
| virtual bool | willLoad (const std::string &filename) override |
| virtual | ~QuestLoader () |
Public Member Functions inherited from AssetLoader | |
| virtual | ~AssetLoader () |
Private Attributes | |
| Faces * | faces |
| Quests * | quests |
| AssetsTracker * | tracker |
Definition at line 24 of file QuestLoader.h.
| QuestLoader::QuestLoader | ( | Quests * | quests, |
| Faces * | faces, | ||
| AssetsTracker * | tracker | ||
| ) |
Definition at line 34 of file QuestLoader.cpp.
|
inlinevirtual |
Definition at line 27 of file QuestLoader.h.
|
overridevirtual |
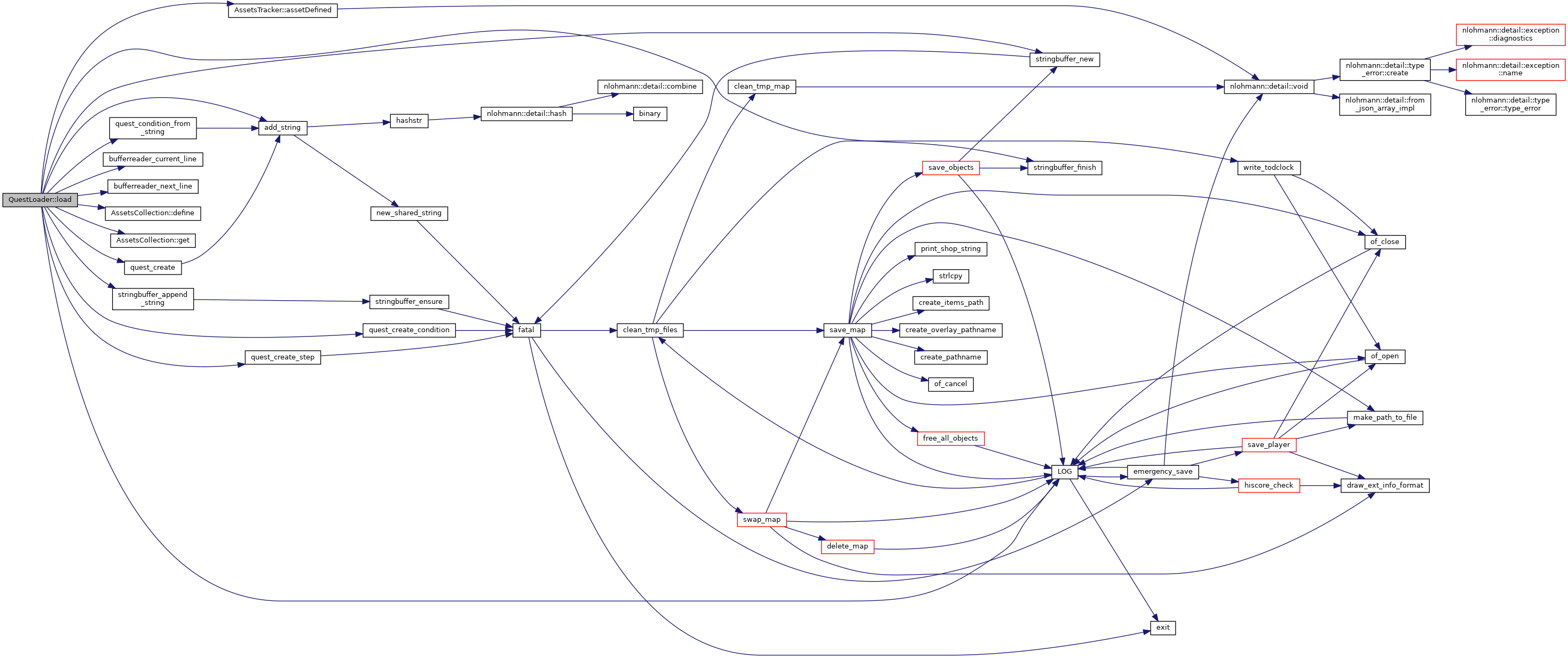
Load assets from the specified reader.
| reader | reader. |
| filename | full filename. |
Implements AssetLoader.
Definition at line 37 of file QuestLoader.cpp.
References add_string(), AssetsTracker::assetDefined(), buf, bufferreader_current_line(), bufferreader_next_line(), AssetsCollection< T, Key >::define(), faces, npc_dialog::filename, AssetsCollection< T, Key >::get(), llevDebug, llevError, LOG(), quest_condition::maxstep, message, quest_condition::minstep, quest_condition::quest_code, quest_condition_from_string(), quest_create(), quest_create_condition(), quest_create_step(), QUESTFILE_COMMENT, QUESTFILE_NEXTQUEST, QUESTFILE_QUEST, QUESTFILE_QUESTDESC, QUESTFILE_STEP, QUESTFILE_STEPCOND, QUESTFILE_STEPDESC, quests, step, stringbuffer_append_string(), stringbuffer_finish(), stringbuffer_new(), and tracker.

|
inlineoverridevirtual |
Whether this instance will process or not the specified file.
| filename | full file path. |
Implements AssetLoader.
Definition at line 29 of file QuestLoader.h.
References Utils::endsWith(), and npc_dialog::filename.

|
private |
Definition at line 37 of file QuestLoader.h.
Referenced by load().
|
private |
Definition at line 36 of file QuestLoader.h.
Referenced by load().
|
private |
Definition at line 38 of file QuestLoader.h.
Referenced by load().