|
Crossfire Server, Trunk
|
#include <ArtifactPanel.h>


Public Member Functions | |
| ArtifactPanel (QWidget *parent, ResourcesManager *resources) | |
| virtual void | updateItem () override |
Public Member Functions inherited from AssetTWrapperPanel< artifact > | |
| AssetTWrapperPanel (QWidget *parent) | |
| virtual void | setAsset (AssetWrapper *asset) override |
Public Member Functions inherited from AssetWrapperPanel | |
| ArchetypeComboBox * | addArchetype (const QString &label, const char *property, bool readOnly=false, bool allowNone=true) |
| AssetUseTree * | addAssetUseTree (const QString &label, AssetModel *assets, const char *property) |
| void | addBottomFiller () |
| QCheckBox * | addCheckBox (const QString &label, const char *property, bool readOnly=true) |
| void | addFaceChoice (const QString &label, const char *property, bool readOnly=true, bool allowNone=true) |
| QLabel * | addLabel (const QString &label, const char *property, bool wrapText=false) |
| QLineEdit * | addLineEdit (const QString &label, const char *property, bool readOnly=true) |
| void | addQuestChoice (const QString &label, const char *property, bool readOnly=true, bool allowNone=true) |
| QSpinBox * | addSpinBox (const QString &label, const char *property, int min=0, int max=100, bool readOnly=true) |
| void | addTab (const QString &title) |
| QTextEdit * | addTextEdit (const QString &label, const char *property, bool readOnly=true) |
| TreasureListComboBox * | addTreasureList (const QString &label, const char *property, bool readOnly=true, bool allowNone=true) |
| AssetWrapperPanel (QWidget *parent) | |
| virtual | ~AssetWrapperPanel () |
Protected Slots | |
| void | artifactChanged (QTreeWidgetItem *current, QTreeWidgetItem *previous) |
Protected Slots inherited from AssetWrapperPanel | |
| void | dataChanged () |
| void | itemChanged () |
Protected Member Functions | |
| void | computeMadeViaAlchemy (const artifact *artifact) const |
Protected Member Functions inherited from AssetWrapperPanel | |
| template<class T > | |
| T * | addWidget (const QString &label, T *widget, bool sideBySide, const char *property, const char *widgetProperty) |
Protected Attributes | |
| AnimationControl * | myAnimation |
| QTreeWidget * | myArchetypes |
| QLineEdit * | myChance |
| AnimationWidget * | myFace |
| QTextEdit * | myInstance |
| QLineEdit * | myName |
| QLabel * | myOrigin |
| ResourcesManager * | myResources |
| QLineEdit * | myType |
| QTextEdit * | myValues |
| QLabel * | myViaAlchemy |
Protected Attributes inherited from AssetTWrapperPanel< artifact > | |
| artifact * | myItem |
Protected Attributes inherited from AssetWrapperPanel | |
| AssetWrapper * | myAsset |
| QMetaObject::Connection | myChanged |
| QMetaObject::Connection | myDelete |
| bool | myInhibit |
| QGridLayout * | myLayout |
| QList< PropertyLink > | myLinks |
| QTabWidget * | myTab |
Display details about an artifact definition.
Definition at line 29 of file ArtifactPanel.h.
| ArtifactPanel::ArtifactPanel | ( | QWidget * | parent, |
| ResourcesManager * | resources | ||
| ) |
Definition at line 24 of file ArtifactPanel.cpp.
References AssetWrapperPanel::addLabel(), AssetWrapperPanel::addLineEdit(), AssetWrapperPanel::addSpinBox(), AssetWrapperPanel::addTextEdit(), AssetWrapperPanel::addWidget(), artifactChanged(), myAnimation, myArchetypes, myFace, myInstance, myOrigin, myType, myValues, and myViaAlchemy.

|
protectedslot |
Definition at line 166 of file ArtifactPanel.cpp.
References archininventory::arch, arch_to_object(), AssetsManager::archetypes(), replace::current, describe_item(), dragon_attune::faces, AssetsCollection< T, Key >::find(), FLAG_IDENTIFIED, FLAG_IS_TURNABLE, FREE_OBJ_FREE_INVENTORY, FREE_OBJ_NO_DESTROY_CALLBACK, getManager(), give_artifact_abilities(), artifact::item, myAnimation, myFace, myInstance, AssetTWrapperPanel< artifact >::myItem, altar_valkyrie::obj, object_free(), object_give_identified_properties(), QUERY_FLAG, SET_FLAG, AnimationWidget::setAnimation(), AnimationControl::setAnimation(), AnimationWidget::step(), and stringbuffer_finish().
Referenced by ArtifactPanel().


|
protected |
Definition at line 49 of file ArtifactPanel.cpp.
References a(), artifact::allowed, archininventory::arch, recipe::arch_name, recipe::arch_names, find_archetype(), get_formulalist(), artifact::item, legal_artifact_combination(), guildoracle::list, myViaAlchemy, object::name, recipe::next, recipe::title, and object::type.
Referenced by updateItem().


|
overridevirtual |
Called when myItem is updated.
Implements AssetTWrapperPanel< artifact >.
Definition at line 132 of file ArtifactPanel.cpp.
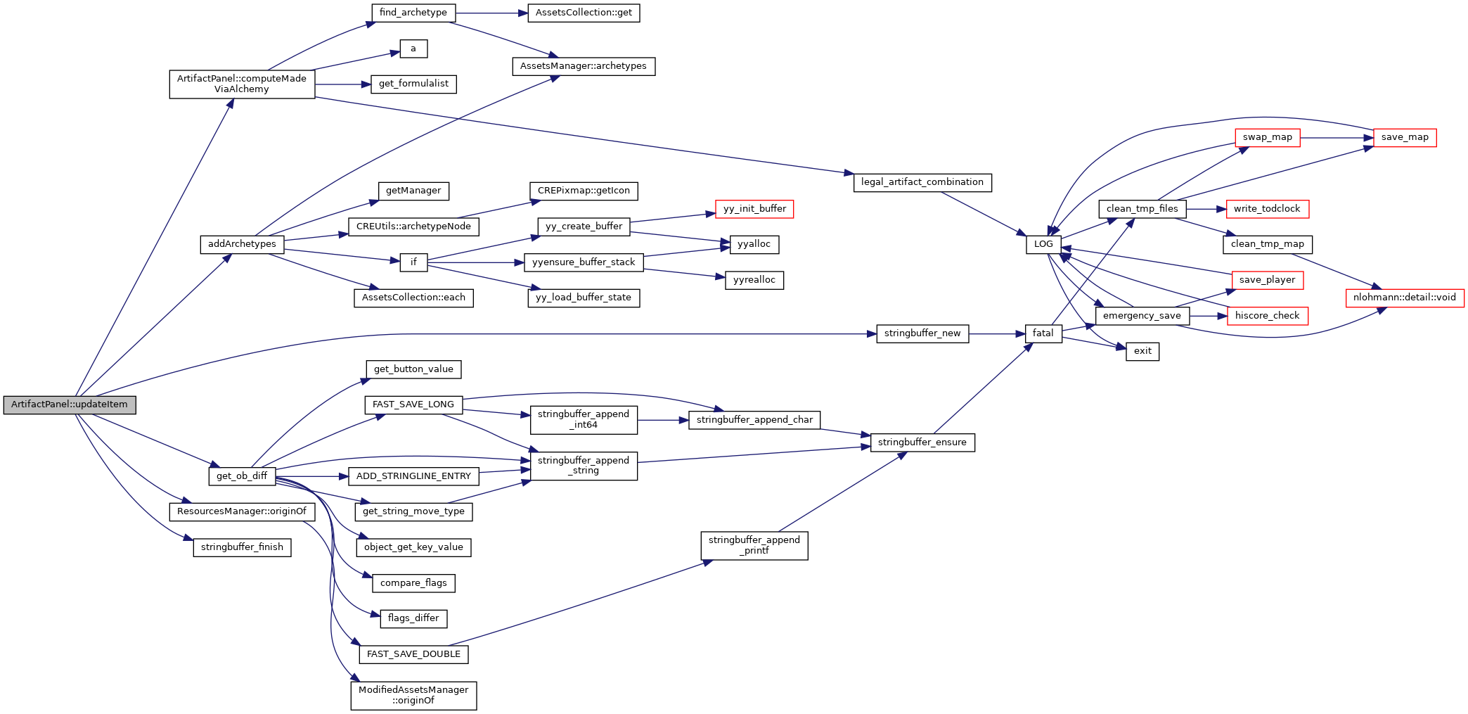
References addArchetypes(), artifact::allowed, bigchest::check, archetype::clone, computeMadeViaAlchemy(), empty_archetype, get_ob_diff(), artifact::item, myArchetypes, myInstance, AssetTWrapperPanel< artifact >::myItem, myOrigin, myResources, myType, myValues, name, ResourcesManager::originOf(), stringbuffer_finish(), stringbuffer_new(), and object::type.

|
protected |
Definition at line 46 of file ArtifactPanel.h.
Referenced by artifactChanged(), and ArtifactPanel().
|
protected |
Definition at line 43 of file ArtifactPanel.h.
Referenced by ArtifactPanel(), and updateItem().
|
protected |
Definition at line 40 of file ArtifactPanel.h.
|
protected |
Definition at line 47 of file ArtifactPanel.h.
Referenced by artifactChanged(), and ArtifactPanel().
|
protected |
Definition at line 45 of file ArtifactPanel.h.
Referenced by artifactChanged(), ArtifactPanel(), and updateItem().
|
protected |
Definition at line 39 of file ArtifactPanel.h.
|
protected |
Definition at line 48 of file ArtifactPanel.h.
Referenced by ArtifactPanel(), and updateItem().
|
protected |
Definition at line 38 of file ArtifactPanel.h.
Referenced by updateItem().
|
protected |
Definition at line 41 of file ArtifactPanel.h.
Referenced by ArtifactPanel(), and updateItem().
|
protected |
Definition at line 44 of file ArtifactPanel.h.
Referenced by ArtifactPanel(), and updateItem().
|
protected |
Definition at line 42 of file ArtifactPanel.h.
Referenced by ArtifactPanel(), and computeMadeViaAlchemy().