|
Crossfire Server, Trunk
|
#include "global.h"#include <check.h>#include <stdlib.h>#include <sys/stat.h>#include "account_char.h"#include "loader.h"#include "sproto.h"#include "toolkit_common.h"#include "toolkit_server.h"
Go to the source code of this file.
Functions | |
| static END_TEST Suite * | account_suite (void) |
| int | main (void) |
| static void | setup (void) |
| START_TEST (test_account_char_add) | |
| END_TEST | START_TEST (test_account_char_load) |
| END_TEST | START_TEST (test_account_char_load_duplicate) |
| static void | teardown (void) |
|
static |
Definition at line 138 of file check_account_char.cpp.
References setup(), and teardown().
Referenced by main().


| int main | ( | void | ) |
Definition at line 153 of file check_account_char.cpp.
References account_suite(), cctk_setdatadir(), clean_test_account_data(), Settings::debug, init, llevError, Settings::localdir, settings, and strdup_local.

|
static |
Definition at line 17 of file check_account_char.cpp.
Referenced by account_suite().

| START_TEST | ( | test_account_char_add | ) |
Definition at line 29 of file check_account_char.cpp.
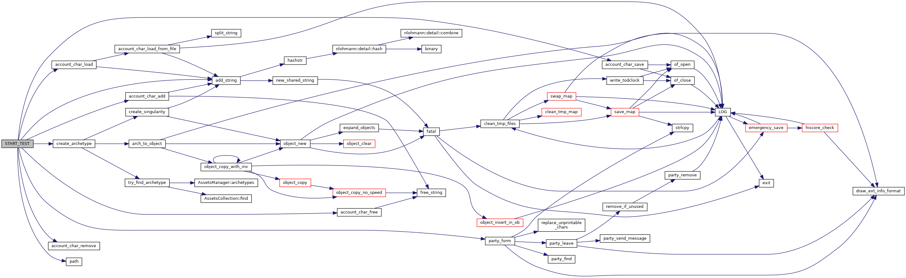
References account_char_add(), account_char_free(), account_char_load(), account_char_remove(), account_char_save(), add_string(), Account_Chars::chars, create_archetype(), Settings::localdir, MAX_BUF, party_form(), path(), altar_valkyrie::pl, and settings.

| END_TEST START_TEST | ( | test_account_char_load | ) |
Definition at line 82 of file check_account_char.cpp.
References account_char_free(), account_char_load(), Account_Chars::chars, create_archetype(), and guildjoin::ob.

| END_TEST START_TEST | ( | test_account_char_load_duplicate | ) |
Definition at line 126 of file check_account_char.cpp.
References account_char_free(), account_char_load(), and first.

|
static |
Definition at line 20 of file check_account_char.cpp.
Referenced by account_suite().
