|
Crossfire Server, Trunk
|

Go to the source code of this file.
Macros | |
| #define | DO(v, s) { if (recipe->v) { stringbuffer_append_printf(buf, s "\n", recipe->v); } } |
Functions | |
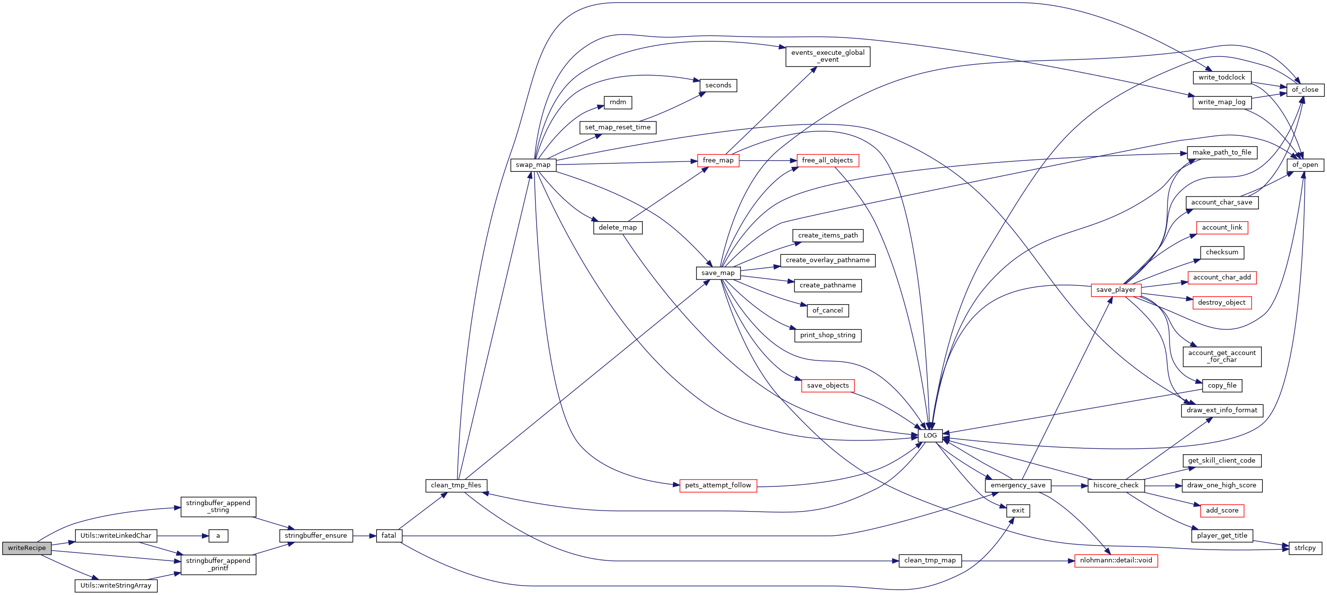
| static void | writeRecipe (const recipe *recipe, StringBuffer *buf) |
| #define DO | ( | v, | |
| s | |||
| ) | { if (recipe->v) { stringbuffer_append_printf(buf, s "\n", recipe->v); } } |
Definition at line 16 of file FormulaeWriter.cpp.
|
static |
Definition at line 18 of file FormulaeWriter.cpp.
References recipe::arch_name, recipe::arch_names, buf, DO, recipe::ingred, recipe::next, skill, stringbuffer_append_printf(), stringbuffer_append_string(), recipe::title, recipe::tool, recipe::tool_size, Utils::writeLinkedChar(), and Utils::writeStringArray().
Referenced by FormulaeWriter::write().

