Gridarta Editor
net.sf.gridarta.action.AbstractMoveSquareAction< G extends GameObject< G, A, R, A extends MapArchObject< A, R extends Archetype< G, A, R > Class Template Referenceabstract

Abstract base class for actions that move the selected game object in the SelectedSquareModel. More...

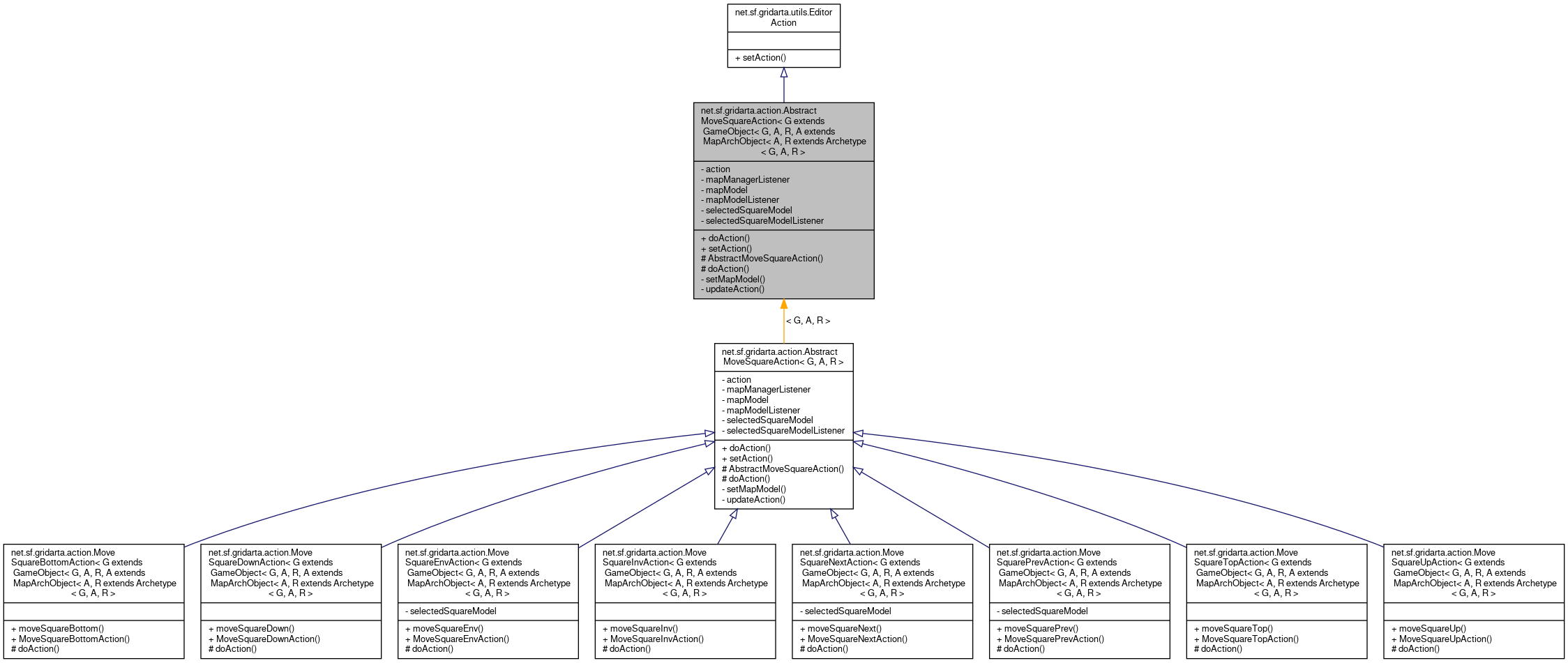
+ Inheritance diagram for net.sf.gridarta.action.AbstractMoveSquareAction< G extends GameObject< G, A, R, A extends MapArchObject< A, R extends Archetype< G, A, R >:
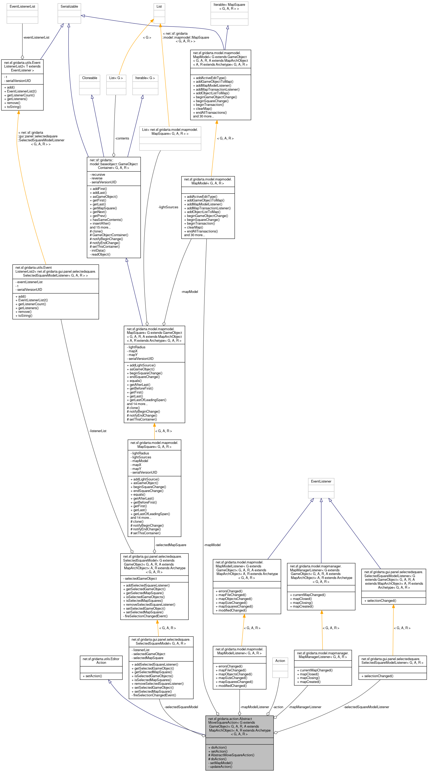
+ Collaboration diagram for net.sf.gridarta.action.AbstractMoveSquareAction< G extends GameObject< G, A, R, A extends MapArchObject< A, R extends Archetype< G, A, R >:

Public Member Functions

boolean doAction (final boolean performAction)
 Executes the action. More...
 
void setAction (@NotNull final Action action, @NotNull final String name)
 Sets the Action instance for this editor action. More...
 

Protected Member Functions

 AbstractMoveSquareAction (@NotNull final SelectedSquareModel< G, A, R > selectedSquareModel, @Nullable final MapManager< G, A, R > mapManager)
 Creates a new instance. More...
 
abstract boolean doAction (boolean performAction, @Nullable G gameObject)
 Executes the action. More...
 

Private Member Functions

void setMapModel (@Nullable final MapModel< G, A, R > mapModel)
 Called whether the current map has changed. More...
 
void updateAction ()
 Updates the enabled state of action. More...
 

Private Attributes

Action action
 The Action for this instance. More...
 
final MapManagerListener< G, A, R > mapManagerListener
 The map view manager listener. More...
 
MapModel< G, A, R > mapModel
 The currently active MapModel. More...
 
final MapModelListener< G, A, R > mapModelListener
 The MapModelListener attached to mapModel. More...
 
final SelectedSquareModel< G, A, R > selectedSquareModel
 The SelectedSquareModel that is updated. More...
 
final SelectedSquareModelListener< G, A, R > selectedSquareModelListener
 The SelectedSquareModelListener attached to selectedSquareModel. More...
 

Detailed Description

Abstract base class for actions that move the selected game object in the SelectedSquareModel.

Author
Andreas Kirschbaum

Definition at line 47 of file AbstractMoveSquareAction.java.

Constructor & Destructor Documentation

◆ AbstractMoveSquareAction()

net.sf.gridarta.action.AbstractMoveSquareAction< G extends GameObject< G, A, R, A extends MapArchObject< A, R extends Archetype< G, A, R >.AbstractMoveSquareAction ( @NotNull final SelectedSquareModel< G, A, R >  selectedSquareModel,
@Nullable final MapManager< G, A, R >  mapManager 
)
protected

Creates a new instance.

Parameters
selectedSquareModelthe selected square model to update
mapManagerthe map manager to track or
null

Definition at line 150 of file AbstractMoveSquareAction.java.

Member Function Documentation

◆ doAction() [1/2]

boolean net.sf.gridarta.action.AbstractMoveSquareAction< G extends GameObject< G, A, R, A extends MapArchObject< A, R extends Archetype< G, A, R >.doAction ( final boolean  performAction)

Executes the action.

Parameters
performActionwhether the action should be performed
Returns
whether the action was or can be performed

Definition at line 163 of file AbstractMoveSquareAction.java.

Referenced by net.sf.gridarta.action.AbstractMoveSquareAction< G, A, R >.doAction(), and net.sf.gridarta.action.AbstractMoveSquareAction< G, A, R >.updateAction().

+ Here is the caller graph for this function:

◆ doAction() [2/2]

abstract boolean net.sf.gridarta.action.AbstractMoveSquareAction< G extends GameObject< G, A, R, A extends MapArchObject< A, R extends Archetype< G, A, R >.doAction ( boolean  performAction,
@Nullable G  gameObject 
)
abstractprotected

Executes the action.

Parameters
performActionwhether the action should be performed
gameObjectthe current game object or
null
if none is selected
Returns
whether the action was or can be performed

◆ setAction()

void net.sf.gridarta.action.AbstractMoveSquareAction< G extends GameObject< G, A, R, A extends MapArchObject< A, R extends Archetype< G, A, R >.setAction ( @NotNull final Action  action,
@NotNull final String  name 
)

Sets the Action instance for this editor action.

Parameters
actionthe action instance
namethe name of the action

Implements net.sf.gridarta.utils.EditorAction.

Definition at line 177 of file AbstractMoveSquareAction.java.

◆ setMapModel()

void net.sf.gridarta.action.AbstractMoveSquareAction< G extends GameObject< G, A, R, A extends MapArchObject< A, R extends Archetype< G, A, R >.setMapModel ( @Nullable final MapModel< G, A, R >  mapModel)
private

Called whether the current map has changed.

Updates listeners attached to the current map.

Parameters
mapModelthe new map model

Definition at line 197 of file AbstractMoveSquareAction.java.

◆ updateAction()

void net.sf.gridarta.action.AbstractMoveSquareAction< G extends GameObject< G, A, R, A extends MapArchObject< A, R extends Archetype< G, A, R >.updateAction ( )
private

Updates the enabled state of action.

Definition at line 185 of file AbstractMoveSquareAction.java.

Referenced by net.sf.gridarta.action.AbstractMoveSquareAction< G, A, R >.setAction(), and net.sf.gridarta.action.AbstractMoveSquareAction< G, A, R >.setMapModel().

+ Here is the caller graph for this function:

Member Data Documentation

◆ action

Action net.sf.gridarta.action.AbstractMoveSquareAction< G extends GameObject< G, A, R, A extends MapArchObject< A, R extends Archetype< G, A, R >.action
private

The Action for this instance.

May be

null

.

Definition at line 65 of file AbstractMoveSquareAction.java.

Referenced by net.sf.gridarta.action.AbstractMoveSquareAction< G, A, R >.setAction().

◆ mapManagerListener

final MapManagerListener<G, A, R> net.sf.gridarta.action.AbstractMoveSquareAction< G extends GameObject< G, A, R, A extends MapArchObject< A, R extends Archetype< G, A, R >.mapManagerListener
private
Initial value:
= new MapManagerListener<G, A, R>() {
@Override
public void currentMapChanged(@Nullable final MapControl<G, A, R> mapControl) {
setMapModel(mapControl == null ? null : mapControl.getMapModel());
}
@Override
public void mapCreated(@NotNull final MapControl<G, A, R> mapControl, final boolean interactive) {
}
@Override
public void mapClosing(@NotNull final MapControl<G, A, R> mapControl) {
}
@Override
public void mapClosed(@NotNull final MapControl<G, A, R> mapControl) {
}
}

The map view manager listener.

Definition at line 71 of file AbstractMoveSquareAction.java.

◆ mapModel

MapModel<G, A, R> net.sf.gridarta.action.AbstractMoveSquareAction< G extends GameObject< G, A, R, A extends MapArchObject< A, R extends Archetype< G, A, R >.mapModel
private

◆ mapModelListener

final MapModelListener<G, A, R> net.sf.gridarta.action.AbstractMoveSquareAction< G extends GameObject< G, A, R, A extends MapArchObject< A, R extends Archetype< G, A, R >.mapModelListener
private

The MapModelListener attached to mapModel.

Definition at line 96 of file AbstractMoveSquareAction.java.

◆ selectedSquareModel

final SelectedSquareModel<G, A, R> net.sf.gridarta.action.AbstractMoveSquareAction< G extends GameObject< G, A, R, A extends MapArchObject< A, R extends Archetype< G, A, R >.selectedSquareModel
private

◆ selectedSquareModelListener

final SelectedSquareModelListener<G, A, R> net.sf.gridarta.action.AbstractMoveSquareAction< G extends GameObject< G, A, R, A extends MapArchObject< A, R extends Archetype< G, A, R >.selectedSquareModelListener
private
Initial value:
= new SelectedSquareModelListener<G, A, R>() {
@Override
public void selectionChanged(@Nullable final MapSquare<G, A, R> mapSquare, @Nullable final G gameObject) {
}
}

The SelectedSquareModelListener attached to selectedSquareModel.

Definition at line 136 of file AbstractMoveSquareAction.java.


The documentation for this class was generated from the following file: