|
Gridarta Editor
|
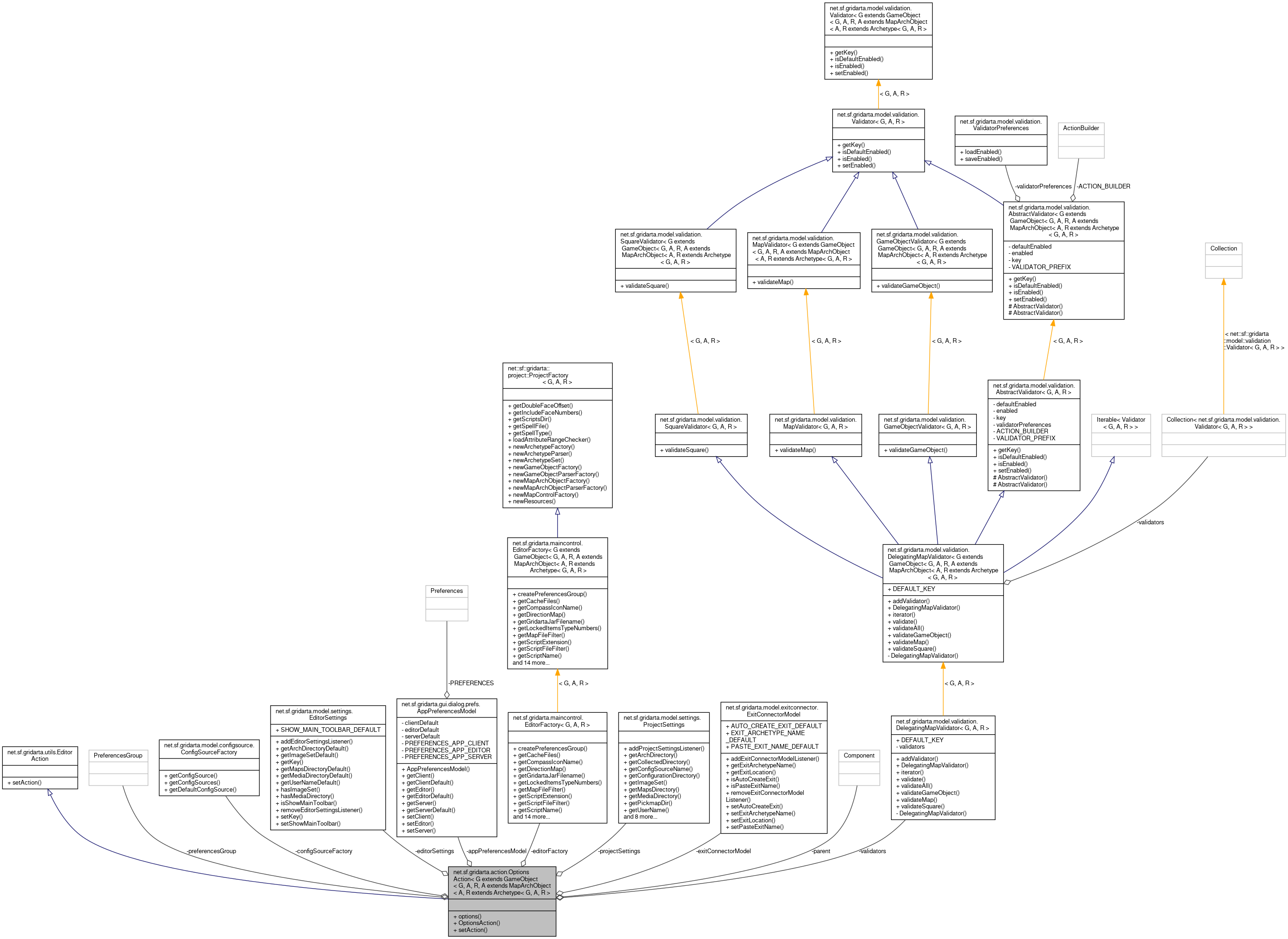
Inheritance diagram for net.sf.gridarta.action.OptionsAction< G extends GameObject< G, A, R, A extends MapArchObject< A, R extends Archetype< G, A, R >:
Collaboration diagram for net.sf.gridarta.action.OptionsAction< G extends GameObject< G, A, R, A extends MapArchObject< A, R extends Archetype< G, A, R >:Public Member Functions | |
| void | options () |
| The action method for "options". More... | |
| OptionsAction (@NotNull final EditorFactory< G, A, R > editorFactory, @NotNull final ProjectSettings projectSettings, @NotNull final EditorSettings editorSettings, @NotNull final DelegatingMapValidator< G, A, R > validators, @NotNull final AppPreferencesModel appPreferencesModel, @NotNull final ExitConnectorModel exitConnectorModel, @NotNull final ConfigSourceFactory configSourceFactory, @NotNull final Component parent) | |
| Creates a new instance. More... | |
| void | setAction (@NotNull final Action action, @NotNull final String name) |
| Sets the Action instance for this editor action. More... | |
Private Attributes | |
| final AppPreferencesModel | appPreferencesModel |
| final ConfigSourceFactory | configSourceFactory |
| final EditorFactory< G, A, R > | editorFactory |
| final EditorSettings | editorSettings |
| final ExitConnectorModel | exitConnectorModel |
| final Component | parent |
| PreferencesGroup | preferencesGroup |
| The PreferencesGroup instance. More... | |
| final ProjectSettings | projectSettings |
| final DelegatingMapValidator< G, A, R > | validators |
Definition at line 44 of file OptionsAction.java.
| net.sf.gridarta.action.OptionsAction< G extends GameObject< G, A, R, A extends MapArchObject< A, R extends Archetype< G, A, R >.OptionsAction | ( | @NotNull final EditorFactory< G, A, R > | editorFactory, |
| @NotNull final ProjectSettings | projectSettings, | ||
| @NotNull final EditorSettings | editorSettings, | ||
| @NotNull final DelegatingMapValidator< G, A, R > | validators, | ||
| @NotNull final AppPreferencesModel | appPreferencesModel, | ||
| @NotNull final ExitConnectorModel | exitConnectorModel, | ||
| @NotNull final ConfigSourceFactory | configSourceFactory, | ||
| @NotNull final Component | parent | ||
| ) |
Creates a new instance.
Definition at line 80 of file OptionsAction.java.
References net.sf.gridarta.action.OptionsAction< G extends GameObject< G, A, R, A extends MapArchObject< A, R extends Archetype< G, A, R >.appPreferencesModel, net.sf.gridarta.action.OptionsAction< G extends GameObject< G, A, R, A extends MapArchObject< A, R extends Archetype< G, A, R >.configSourceFactory, net.sf.gridarta.action.OptionsAction< G extends GameObject< G, A, R, A extends MapArchObject< A, R extends Archetype< G, A, R >.editorFactory, net.sf.gridarta.action.OptionsAction< G extends GameObject< G, A, R, A extends MapArchObject< A, R extends Archetype< G, A, R >.editorSettings, net.sf.gridarta.action.OptionsAction< G extends GameObject< G, A, R, A extends MapArchObject< A, R extends Archetype< G, A, R >.exitConnectorModel, net.sf.gridarta.action.OptionsAction< G extends GameObject< G, A, R, A extends MapArchObject< A, R extends Archetype< G, A, R >.parent, net.sf.gridarta.action.OptionsAction< G extends GameObject< G, A, R, A extends MapArchObject< A, R extends Archetype< G, A, R >.projectSettings, and net.sf.gridarta.action.OptionsAction< G extends GameObject< G, A, R, A extends MapArchObject< A, R extends Archetype< G, A, R >.validators.
| void net.sf.gridarta.action.OptionsAction< G extends GameObject< G, A, R, A extends MapArchObject< A, R extends Archetype< G, A, R >.options | ( | ) |
The action method for "options".
Opens the options dialog.
Definition at line 95 of file OptionsAction.java.
Here is the call graph for this function:| void net.sf.gridarta.action.OptionsAction< G extends GameObject< G, A, R, A extends MapArchObject< A, R extends Archetype< G, A, R >.setAction | ( | @NotNull final Action | action, |
| @NotNull final String | name | ||
| ) |
Sets the Action instance for this editor action.
| action | the action instance |
| name | the name of the action |
Implements net.sf.gridarta.utils.EditorAction.
Definition at line 103 of file OptionsAction.java.
|
private |
Definition at line 59 of file OptionsAction.java.
|
private |
Definition at line 65 of file OptionsAction.java.
|
private |
Definition at line 47 of file OptionsAction.java.
|
private |
Definition at line 53 of file OptionsAction.java.
|
private |
Definition at line 62 of file OptionsAction.java.
|
private |
Definition at line 68 of file OptionsAction.java.
|
private |
The PreferencesGroup instance.
Set to
if not yet created.
Definition at line 75 of file OptionsAction.java.
|
private |
Definition at line 50 of file OptionsAction.java.
|
private |
Definition at line 56 of file OptionsAction.java.