|
Gridarta Editor
|
Implements actions related to the MainView. More...
Inheritance diagram for net.sf.gridarta.gui.misc.MainViewActions< G extends GameObject< G, A, R, A extends MapArchObject< A, R extends Archetype< G, A, R >:
Collaboration diagram for net.sf.gridarta.gui.misc.MainViewActions< G extends GameObject< G, A, R, A extends MapArchObject< A, R extends Archetype< G, A, R >:Public Member Functions | |
| void | gameObjectTextEditor () |
| Action method to open the game object text editor. More... | |
| MainViewActions (@NotNull final MainView mainView, @NotNull final GameObjectAttributesControl< G, A, R > gameObjectAttributesControl, @NotNull final Tab gameObjectTab, @NotNull final TextEditorTab< G, A, R > textEditorTab) | |
| Creates a new instance. More... | |
| void | setAction (@NotNull final Action action, @NotNull final String name) |
| Sets the Action instance for this editor action. More... | |
Private Attributes | |
| final GameObjectAttributesControl< G, A, R > | gameObjectAttributesControl |
| The GameObjectAttributesControl to display. More... | |
| final Tab | gameObjectTab |
| The game object Tab to display. More... | |
| final MainView | mainView |
| The MainView instance. More... | |
| Tab | prevTab |
| The previously active Tab before the last switch to gameObjectTab. More... | |
| GameObjectAttributesTab< G, A, R > | prevTab2 |
| The previously active GameObjectAttributesTab in gameObjectTab before the last switch to textEditorTab. More... | |
| boolean | prevTabSaved |
| Whether a previously selected tab has been remembered. More... | |
| final TextEditorTab< G, A, R > | textEditorTab |
| The GameObjectAttributesTab that displays the game object text editor. More... | |
Implements actions related to the MainView.
Definition at line 39 of file MainViewActions.java.
| net.sf.gridarta.gui.misc.MainViewActions< G extends GameObject< G, A, R, A extends MapArchObject< A, R extends Archetype< G, A, R >.MainViewActions | ( | @NotNull final MainView | mainView, |
| @NotNull final GameObjectAttributesControl< G, A, R > | gameObjectAttributesControl, | ||
| @NotNull final Tab | gameObjectTab, | ||
| @NotNull final TextEditorTab< G, A, R > | textEditorTab | ||
| ) |
Creates a new instance.
| mainView | the main view instance |
| gameObjectAttributesControl | the game object attributes control to display |
| gameObjectTab | the game object tab to display |
| textEditorTab | the game object attributes tab that displays the game object text editor |
Definition at line 98 of file MainViewActions.java.
References net.sf.gridarta.gui.misc.MainViewActions< G extends GameObject< G, A, R, A extends MapArchObject< A, R extends Archetype< G, A, R >.gameObjectAttributesControl, net.sf.gridarta.gui.misc.MainViewActions< G extends GameObject< G, A, R, A extends MapArchObject< A, R extends Archetype< G, A, R >.gameObjectTab, net.sf.gridarta.gui.misc.MainViewActions< G extends GameObject< G, A, R, A extends MapArchObject< A, R extends Archetype< G, A, R >.mainView, and net.sf.gridarta.gui.misc.MainViewActions< G extends GameObject< G, A, R, A extends MapArchObject< A, R extends Archetype< G, A, R >.textEditorTab.
| void net.sf.gridarta.gui.misc.MainViewActions< G extends GameObject< G, A, R, A extends MapArchObject< A, R extends Archetype< G, A, R >.gameObjectTextEditor | ( | ) |
Action method to open the game object text editor.
Definition at line 109 of file MainViewActions.java.
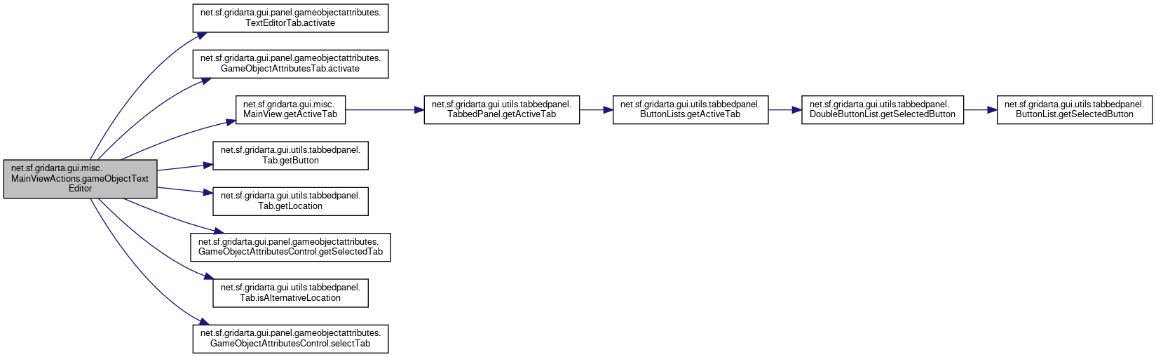
References net.sf.gridarta.gui.panel.gameobjectattributes.TextEditorTab< G extends GameObject< G, A, R, A extends MapArchObject< A, R extends Archetype< G, A, R >.activate(), net.sf.gridarta.gui.panel.gameobjectattributes.GameObjectAttributesTab< G extends GameObject< G, A, R, A extends MapArchObject< A, R extends Archetype< G, A, R >.activate(), net.sf.gridarta.gui.misc.MainView.getActiveTab(), net.sf.gridarta.gui.utils.tabbedpanel.Tab.getButton(), net.sf.gridarta.gui.utils.tabbedpanel.Tab.getLocation(), net.sf.gridarta.gui.panel.gameobjectattributes.GameObjectAttributesControl< G extends GameObject< G, A, R, A extends MapArchObject< A, R extends Archetype< G, A, R >.getSelectedTab(), net.sf.gridarta.gui.utils.tabbedpanel.Tab.isAlternativeLocation(), net.sf.gridarta.gui.panel.gameobjectattributes.GameObjectAttributesControl< G extends GameObject< G, A, R, A extends MapArchObject< A, R extends Archetype< G, A, R >.selectTab(), and net.sf.gridarta.gui.misc.MainViewActions< G extends GameObject< G, A, R, A extends MapArchObject< A, R extends Archetype< G, A, R >.textEditorTab.
Here is the call graph for this function:| void net.sf.gridarta.gui.misc.MainViewActions< G extends GameObject< G, A, R, A extends MapArchObject< A, R extends Archetype< G, A, R >.setAction | ( | @NotNull final Action | action, |
| @NotNull final String | name | ||
| ) |
Sets the Action instance for this editor action.
| action | the action instance |
| name | the name of the action |
Implements net.sf.gridarta.utils.EditorAction.
Definition at line 140 of file MainViewActions.java.
|
private |
The GameObjectAttributesControl to display.
Definition at line 51 of file MainViewActions.java.
|
private |
The game object Tab to display.
Definition at line 57 of file MainViewActions.java.
|
private |
The MainView instance.
Definition at line 45 of file MainViewActions.java.
|
private |
The previously active Tab before the last switch to gameObjectTab.
Set to
if not yet switched or if no other tab was active. Ignored unless prevTabSaved is set.
Definition at line 78 of file MainViewActions.java.
|
private |
The previously active GameObjectAttributesTab in gameObjectTab before the last switch to textEditorTab.
Set to
if not yet switched or if no other tab was active. Ignored unless prevTabSaved is set.
Definition at line 87 of file MainViewActions.java.
|
private |
Whether a previously selected tab has been remembered.
Applies to prevTab and prevTab2.
Definition at line 70 of file MainViewActions.java.
|
private |
The GameObjectAttributesTab that displays the game object text editor.
Definition at line 64 of file MainViewActions.java.
Referenced by net.sf.gridarta.gui.misc.MainViewActions< G extends GameObject< G, A, R, A extends MapArchObject< A, R extends Archetype< G, A, R >.gameObjectTextEditor(), and net.sf.gridarta.gui.misc.MainViewActions< G extends GameObject< G, A, R, A extends MapArchObject< A, R extends Archetype< G, A, R >.MainViewActions().