|
Gridarta Editor
|
Creates the main GUI of Gridarta. More...
Inheritance diagram for net.sf.gridarta.maincontrol.GUIMainControl< G extends GameObject< G, A, R, A extends MapArchObject< A, R extends Archetype< G, A, R >:
Collaboration diagram for net.sf.gridarta.maincontrol.GUIMainControl< G extends GameObject< G, A, R, A extends MapArchObject< A, R extends Archetype< G, A, R >:Public Member Functions | |
| GUIMainControl (@NotNull final ProjectModel< G, A, R > projectModel, @NotNull final EditorSettings editorSettings, @NotNull final ErrorView errorView, @NotNull final ResourceIcons resourceIcons, @NotNull final EditorFactory< G, A, R > editorFactory, @NotNull final ConfigSourceFactory configSourceFactory) | |
| Creates a new instance. More... | |
| void | handleThrowable (@NotNull final Throwable t) |
| void | openFile (@NotNull final File file) throws IOException |
| Loads a map file. More... | |
| void | openFiles (final Iterable< String > filenames) |
| Load a list of map files. More... | |
| void | run (@NotNull final Iterable< String > args) |
| Starts the editor: makes the main window visible and opens map files. More... | |
Static Private Member Functions | |
| static String | getBuildNumberAsString () |
| Returns the application's build number as a string. More... | |
Private Attributes | |
| final DefaultFileControl< G, A, R > | fileControl |
| The DefaultFileControl instance. More... | |
| final MainView | mainView |
| The MainView instance. More... | |
| final JFrame | mainViewFrame |
| The main window's JFrame. More... | |
| final MapViewsManager< G, A, R > | mapViewsManager |
| The MapViewsManager instance. More... | |
| final NewMapDialogFactory< G, A, R > | newMapDialogFactory |
| The NewMapDialogFactory instance for creating new maps or pickmaps. More... | |
| final ProjectModel< G, A, R > | projectModel |
| The ProjectModel to edit. More... | |
| final ScriptEditControl | scriptEditControl |
| The ScriptEditControl instance. More... | |
| final String | scriptExtension |
| The extensions of event script files. More... | |
| final UpdaterManager | updaterManager |
| The UpdaterManager instance. More... | |
Static Private Attributes | |
| static final ActionBuilder | ACTION_BUILDER = ActionBuilderFactory.getInstance().getActionBuilder("net.sf.gridarta") |
| The ActionBuilder. More... | |
| static final Category | LOG = Logger.getLogger(GUIMainControl.class) |
| The logger for printing log messages. More... | |
| static final Preferences | PREFERENCES = Preferences.userNodeForPackage(MainControl.class) |
| The Preferences. More... | |
Creates the main GUI of Gridarta.
Definition at line 225 of file GUIMainControl.java.
| net.sf.gridarta.maincontrol.GUIMainControl< G extends GameObject< G, A, R, A extends MapArchObject< A, R extends Archetype< G, A, R >.GUIMainControl | ( | @NotNull final ProjectModel< G, A, R > | projectModel, |
| @NotNull final EditorSettings | editorSettings, | ||
| @NotNull final ErrorView | errorView, | ||
| @NotNull final ResourceIcons | resourceIcons, | ||
| @NotNull final EditorFactory< G, A, R > | editorFactory, | ||
| @NotNull final ConfigSourceFactory | configSourceFactory | ||
| ) |
Creates a new instance.
| projectModel | the project model to edit |
| editorSettings | the editor settings instance |
| errorView | the error view for reporting errors |
| resourceIcons | the gui utils for creating icons |
| editorFactory | the editor factory instance |
| configSourceFactory | the config source factory instance |
Definition at line 309 of file GUIMainControl.java.
References net.sf.gridarta.gui.mapuserlistener.MapUserListenerManager< G extends GameObject< G, A, R, A extends MapArchObject< A, R extends Archetype< G, A, R >.addMapManager(), net.sf.gridarta.gui.misc.MainView.addTab(), net.sf.gridarta.utils.ResourceIcons.APP_ICON, net.sf.gridarta.utils.ResourceIcons.CLOSE_TAB_SMALL_ICON, net.sf.gridarta.utils.ResourceIcons.DEFAULT_ICON, net.sf.gridarta.utils.ResourceIcons.DEFAULT_PREVIEW, net.sf.gridarta.maincontrol.GUIMainControl< G extends GameObject< G, A, R, A extends MapArchObject< A, R extends Archetype< G, A, R >.fileControl, net.sf.gridarta.maincontrol.GUIMainControl< G extends GameObject< G, A, R, A extends MapArchObject< A, R extends Archetype< G, A, R >.getBuildNumberAsString(), net.sf.gridarta.gui.utils.MenuUtils.getMenu(), net.sf.gridarta.utils.ActionBuilderUtils.getString(), net.sf.gridarta.gui.dialog.shortcuts.ShortcutsManager.loadShortcuts(), net.sf.gridarta.maincontrol.GUIMainControl< G extends GameObject< G, A, R, A extends MapArchObject< A, R extends Archetype< G, A, R >.mainViewFrame, net.sf.gridarta.utils.GuiFileFilters.MAP_FILE_FILTER, net.sf.gridarta.maincontrol.GUIMainControl< G extends GameObject< G, A, R, A extends MapArchObject< A, R extends Archetype< G, A, R >.mapViewsManager, net.sf.gridarta.maincontrol.GUIMainControl< G extends GameObject< G, A, R, A extends MapArchObject< A, R extends Archetype< G, A, R >.newMapDialogFactory, net.sf.gridarta.maincontrol.GUIMainControl< G extends GameObject< G, A, R, A extends MapArchObject< A, R extends Archetype< G, A, R >.PREFERENCES, net.sf.gridarta.maincontrol.GUIMainControl< G extends GameObject< G, A, R, A extends MapArchObject< A, R extends Archetype< G, A, R >.projectModel, net.sf.gridarta.maincontrol.GUIMainControl< G extends GameObject< G, A, R, A extends MapArchObject< A, R extends Archetype< G, A, R >.scriptEditControl, net.sf.gridarta.maincontrol.GUIMainControl< G extends GameObject< G, A, R, A extends MapArchObject< A, R extends Archetype< G, A, R >.scriptExtension, net.sf.gridarta.textedit.scripteditor.ScriptEditControl.setTextAreaDefaults(), net.sf.gridarta.utils.ResourceIcons.SQUARE_NO_FACE, and net.sf.gridarta.utils.ResourceIcons.SQUARE_UNKNOWN.
Here is the call graph for this function:
|
staticprivate |
Returns the application's build number as a string.
Definition at line 660 of file GUIMainControl.java.
Here is the caller graph for this function:| void net.sf.gridarta.maincontrol.GUIMainControl< G extends GameObject< G, A, R, A extends MapArchObject< A, R extends Archetype< G, A, R >.handleThrowable | ( | @NotNull final Throwable | t | ) |
Definition at line 707 of file GUIMainControl.java.
References net.sf.gridarta.gui.misc.MainView.handleThrowable().
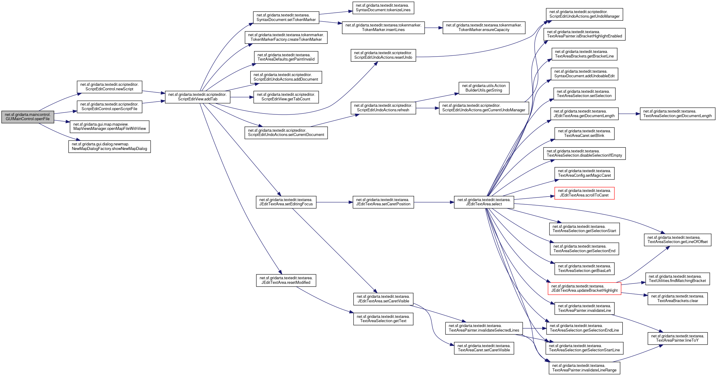
Here is the call graph for this function:| void net.sf.gridarta.maincontrol.GUIMainControl< G extends GameObject< G, A, R, A extends MapArchObject< A, R extends Archetype< G, A, R >.openFile | ( | @NotNull final File | file | ) | throws IOException |
Loads a map file.
| file | the file to load |
| IOException | if an I/O error occurs |
Definition at line 673 of file GUIMainControl.java.
References net.sf.gridarta.textedit.scripteditor.ScriptEditControl.newScript(), net.sf.gridarta.gui.map.mapview.MapViewsManager< G extends GameObject< G, A, R, A extends MapArchObject< A, R extends Archetype< G, A, R >.openMapFileWithView(), net.sf.gridarta.textedit.scripteditor.ScriptEditControl.openScriptFile(), and net.sf.gridarta.gui.dialog.newmap.NewMapDialogFactory< G extends GameObject< G, A, R, A extends MapArchObject< A, R extends Archetype< G, A, R >.showNewMapDialog().
Here is the call graph for this function:
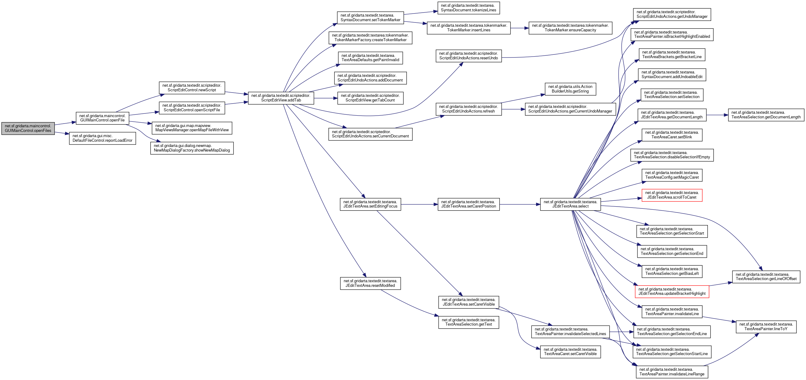
Here is the caller graph for this function:| void net.sf.gridarta.maincontrol.GUIMainControl< G extends GameObject< G, A, R, A extends MapArchObject< A, R extends Archetype< G, A, R >.openFiles | ( | final Iterable< String > | filenames | ) |
Load a list of map files.
| filenames | collection of filenames to load |
Definition at line 695 of file GUIMainControl.java.
References net.sf.gridarta.maincontrol.GUIMainControl< G extends GameObject< G, A, R, A extends MapArchObject< A, R extends Archetype< G, A, R >.openFile(), and net.sf.gridarta.gui.misc.DefaultFileControl< G extends GameObject< G, A, R, A extends MapArchObject< A, R extends Archetype< G, A, R >.reportLoadError().
Here is the call graph for this function:
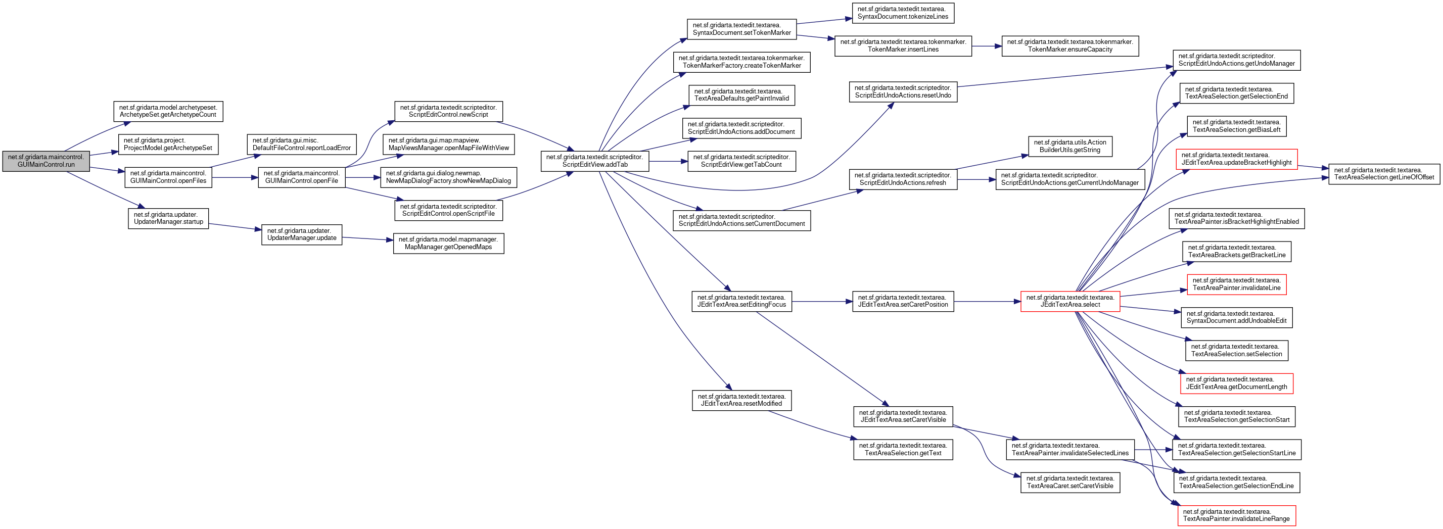
Here is the caller graph for this function:| void net.sf.gridarta.maincontrol.GUIMainControl< G extends GameObject< G, A, R, A extends MapArchObject< A, R extends Archetype< G, A, R >.run | ( | @NotNull final Iterable< String > | args | ) |
Starts the editor: makes the main window visible and opens map files.
| args | the map files to open |
Definition at line 715 of file GUIMainControl.java.
References net.sf.gridarta.model.archetypeset.ArchetypeSet< G extends GameObject< G, A, R, A extends MapArchObject< A, R extends Archetype< G, A, R >.getArchetypeCount(), net.sf.gridarta.project.ProjectModel< G extends GameObject< G, A, R, A extends MapArchObject< A, R extends Archetype< G, A, R >.getArchetypeSet(), net.sf.gridarta.maincontrol.GUIMainControl< G extends GameObject< G, A, R, A extends MapArchObject< A, R extends Archetype< G, A, R >.openFiles(), and net.sf.gridarta.updater.UpdaterManager.startup().
Here is the call graph for this function:
Here is the caller graph for this function:
|
staticprivate |
The ActionBuilder.
Definition at line 231 of file GUIMainControl.java.
|
private |
The DefaultFileControl instance.
Definition at line 292 of file GUIMainControl.java.
|
staticprivate |
The logger for printing log messages.
Definition at line 237 of file GUIMainControl.java.
|
private |
The MainView instance.
Definition at line 261 of file GUIMainControl.java.
|
private |
The main window's JFrame.
Definition at line 255 of file GUIMainControl.java.
|
private |
The MapViewsManager instance.
Definition at line 267 of file GUIMainControl.java.
|
private |
The NewMapDialogFactory instance for creating new maps or pickmaps.
Definition at line 286 of file GUIMainControl.java.
|
staticprivate |
The Preferences.
Definition at line 243 of file GUIMainControl.java.
|
private |
The ProjectModel to edit.
Definition at line 249 of file GUIMainControl.java.
|
private |
The ScriptEditControl instance.
Definition at line 279 of file GUIMainControl.java.
|
private |
The extensions of event script files.
Definition at line 273 of file GUIMainControl.java.
|
private |
The UpdaterManager instance.
Definition at line 298 of file GUIMainControl.java.