|
Gridarta Editor
|
Abstract base implementation of FaceObjects. More...
Inheritance diagram for net.sf.gridarta.model.face.DefaultFaceObjects:
Collaboration diagram for net.sf.gridarta.model.face.DefaultFaceObjects:Public Member Functions | |
| DefaultFaceObjects (final boolean includeFaceNumbers) | |
| Creates a new instance. More... | |
| boolean | isIncludeFaceNumbers () |
| Returns whether the images file contains face numbers. More... | |
| FaceProvider | loadFacesCollection (@NotNull final ErrorView errorView, @NotNull final File collectedDirectory) |
| Loads all faces from a png collection file. More... | |
Public Member Functions inherited from net.sf.gridarta.model.face.AbstractFaceObjects | |
| void | addFaceObject (@NotNull final String faceName, @NotNull final String originalFilename, final int offset, final int size) throws DuplicateFaceException, IllegalFaceException |
Public Member Functions inherited from net.sf.gridarta.model.data.AbstractNamedObjects< E extends NamedObject > | |
| boolean | containsKey (@NotNull final String name) |
| E | get (@NotNull final String objectName) |
| String | getName () |
| NamedTreeNode< E > | getTreeRoot () |
| Iterator< E > | iterator () |
| int | size () |
Public Member Functions inherited from net.sf.gridarta.model.data.NamedObjects< E > | |
| boolean | containsKey ( @NotNull String name) |
| Check whether an object is defined. More... | |
| E | get ( @NotNull String objectName) |
| Gets a AbstractNamedObject. More... | |
| String | getName () |
| Returns the tree name. More... | |
| NamedTreeNode< E > | getTreeRoot () |
| Get the object tree root. More... | |
| Iterator< E > | iterator () |
| NamedObjects are iterated in Unicode (=case sensitive ASCII) order. More... | |
| int | size () |
| Get the number of objects. More... | |
Public Member Functions inherited from net.sf.gridarta.model.face.FaceObjects | |
| void | addFaceObject (String faceName, String originalFilename, int offset, int size) throws DuplicateFaceException, IllegalFaceException |
| Adds a new face object. More... | |
Public Member Functions inherited from net.sf.gridarta.model.data.NamedObjects< E extends NamedObject > | |
| boolean | containsKey (@NotNull String name) |
| Check whether an object is defined. More... | |
| E | get (@NotNull String objectName) |
| Gets a AbstractNamedObject. More... | |
| String | getName () |
| Returns the tree name. More... | |
| NamedTreeNode< E > | getTreeRoot () |
| Get the object tree root. More... | |
| Iterator< E > | iterator () |
| NamedObjects are iterated in Unicode (=case sensitive ASCII) order. More... | |
| int | size () |
| Get the number of objects. More... | |
Static Private Member Functions | |
| static byte [] | getFileContents (@NotNull final File file) throws IOException |
| Returns the contents of a File as a. More... | |
Private Attributes | |
| final boolean | includeFaceNumbers |
| Whether the face file contains face numbers. More... | |
Static Private Attributes | |
| static final ActionBuilder | ACTION_BUILDER = ActionBuilderFactory.getInstance().getActionBuilder("net.sf.gridarta") |
| Action Builder. More... | |
| static final int | CHUNK_SIZE = 4096 |
| The chunk size in bytes when reading file contents. More... | |
| static final Category | LOG = Logger.getLogger(DefaultFaceObjects.class) |
| The Logger for printing log messages. More... | |
| static final long | serialVersionUID = 1L |
| The serial version UID. More... | |
Additional Inherited Members | |
Protected Member Functions inherited from net.sf.gridarta.model.face.AbstractFaceObjects | |
| AbstractFaceObjects (@NotNull final String name) | |
| Creates a new instance. More... | |
Protected Member Functions inherited from net.sf.gridarta.model.data.AbstractNamedObjects< E extends NamedObject > | |
| AbstractNamedObjects (final String name) | |
| Create a NamedObjects instance. More... | |
| void | put (@NotNull final E object) throws IllegalNamedObjectException |
| Store a AbstractNamedObject. More... | |
Abstract base implementation of FaceObjects.
Definition at line 50 of file DefaultFaceObjects.java.
| net.sf.gridarta.model.face.DefaultFaceObjects.DefaultFaceObjects | ( | final boolean | includeFaceNumbers | ) |
Creates a new instance.
| includeFaceNumbers | whether the face file contains face numbers |
Definition at line 83 of file DefaultFaceObjects.java.
References net.sf.gridarta.utils.ActionBuilderUtils.getString(), and net.sf.gridarta.model.face.DefaultFaceObjects.includeFaceNumbers.
Here is the call graph for this function:
|
staticprivate |
Returns the contents of a File as a.
array.
| file | the file to read |
| IOException | if the file cannot be read |
Definition at line 214 of file DefaultFaceObjects.java.
References net.sf.gridarta.model.face.DefaultFaceObjects.CHUNK_SIZE.
Referenced by net.sf.gridarta.model.face.DefaultFaceObjects.loadFacesCollection().
Here is the caller graph for this function:| boolean net.sf.gridarta.model.face.DefaultFaceObjects.isIncludeFaceNumbers | ( | ) |
Returns whether the images file contains face numbers.
Implements net.sf.gridarta.model.face.FaceObjects.
Definition at line 234 of file DefaultFaceObjects.java.
References net.sf.gridarta.model.face.DefaultFaceObjects.includeFaceNumbers.
| FaceProvider net.sf.gridarta.model.face.DefaultFaceObjects.loadFacesCollection | ( | @NotNull final ErrorView | errorView, |
| @NotNull final File | collectedDirectory | ||
| ) |
Loads all faces from a png collection file.
| errorView | the error view for reporting errors |
| collectedDirectory | directory to load from |
Implements net.sf.gridarta.model.face.FaceObjects.
Definition at line 90 of file DefaultFaceObjects.java.
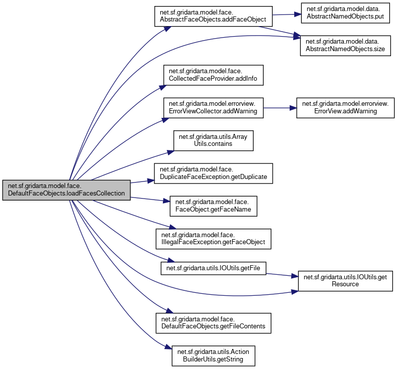
References net.sf.gridarta.model.face.AbstractFaceObjects.addFaceObject(), net.sf.gridarta.model.face.CollectedFaceProvider.addInfo(), net.sf.gridarta.model.errorview.ErrorViewCollector.addWarning(), net.sf.gridarta.utils.ArrayUtils.contains(), net.sf.gridarta.model.errorview.ErrorViewCategory.FACES_ENTRY_INVALID, net.sf.gridarta.model.errorview.ErrorViewCategory.FACES_FILE_INVALID, net.sf.gridarta.model.face.DuplicateFaceException.getDuplicate(), net.sf.gridarta.model.face.FaceObject.getFaceName(), net.sf.gridarta.model.face.IllegalFaceException.getFaceObject(), net.sf.gridarta.utils.IOUtils.getFile(), net.sf.gridarta.model.face.DefaultFaceObjects.getFileContents(), net.sf.gridarta.utils.IOUtils.getResource(), net.sf.gridarta.utils.ActionBuilderUtils.getString(), net.sf.gridarta.utils.IOUtils.MAP_ENCODING, and net.sf.gridarta.model.data.AbstractNamedObjects< E extends NamedObject >.size().
Here is the call graph for this function:
|
staticprivate |
Action Builder.
Definition at line 72 of file DefaultFaceObjects.java.
|
staticprivate |
The chunk size in bytes when reading file contents.
Definition at line 60 of file DefaultFaceObjects.java.
Referenced by net.sf.gridarta.model.face.DefaultFaceObjects.getFileContents().
|
private |
Whether the face file contains face numbers.
Definition at line 77 of file DefaultFaceObjects.java.
Referenced by net.sf.gridarta.model.face.DefaultFaceObjects.DefaultFaceObjects(), and net.sf.gridarta.model.face.DefaultFaceObjects.isIncludeFaceNumbers().
|
staticprivate |
The Logger for printing log messages.
Definition at line 66 of file DefaultFaceObjects.java.
|
staticprivate |
The serial version UID.
Definition at line 55 of file DefaultFaceObjects.java.