Gridarta Editor
net.sf.gridarta.model.mapmanager.DefaultMapManager< G extends GameObject< G, A, R, A extends MapArchObject< A, R extends Archetype< G, A, R > Class Template Reference

Manages all opened maps. More...

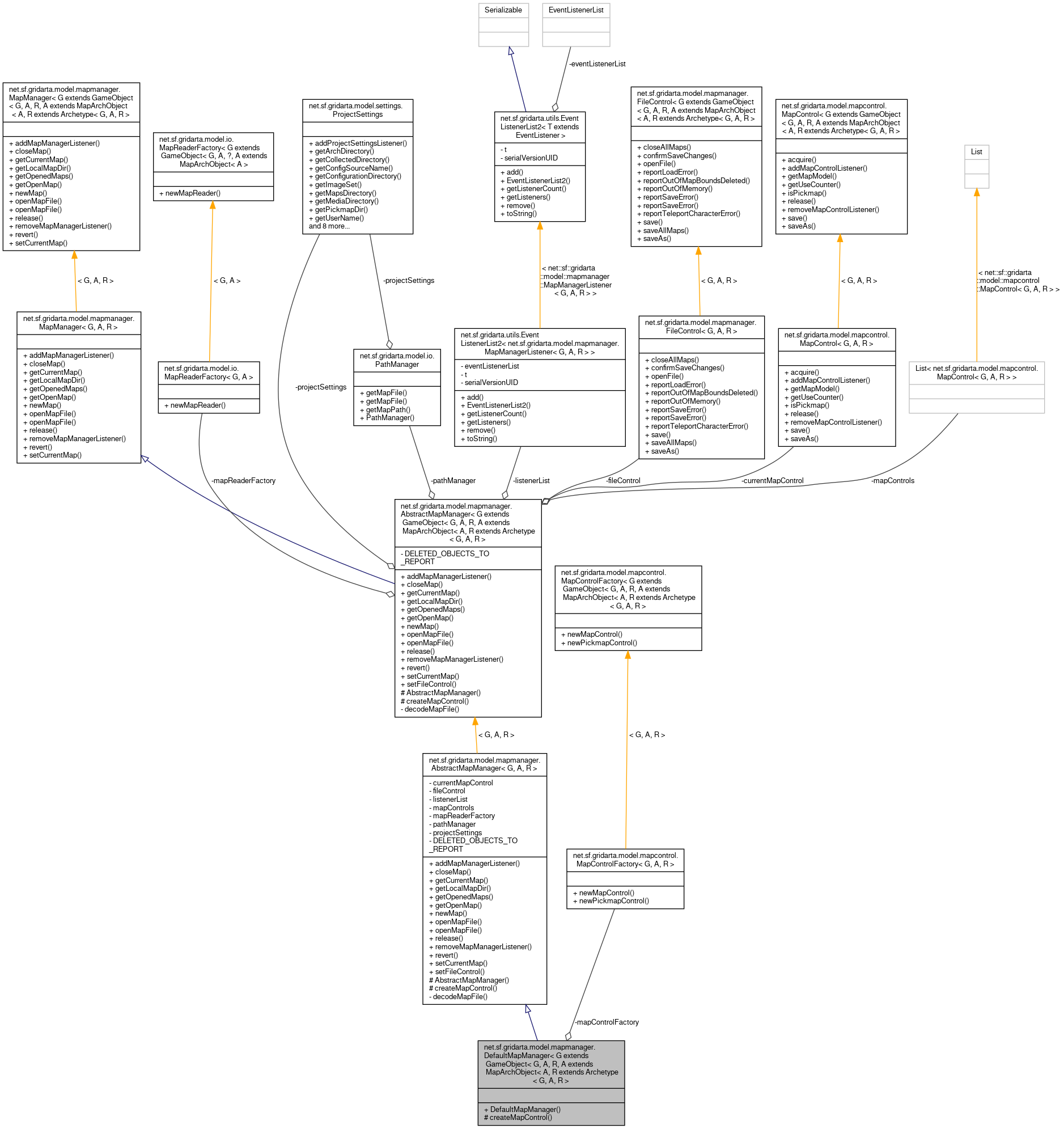
+ Inheritance diagram for net.sf.gridarta.model.mapmanager.DefaultMapManager< G extends GameObject< G, A, R, A extends MapArchObject< A, R extends Archetype< G, A, R >:
+ Collaboration diagram for net.sf.gridarta.model.mapmanager.DefaultMapManager< G extends GameObject< G, A, R, A extends MapArchObject< A, R extends Archetype< G, A, R >:

Public Member Functions

 DefaultMapManager (@NotNull final MapReaderFactory< G, A > mapReaderFactory, @NotNull final MapControlFactory< G, A, R > mapControlFactory, @NotNull final ProjectSettings projectSettings, @NotNull final FaceObjectProviders faceObjectProviders, @NotNull final PathManager pathManager)
 Create a new map manager. More...
 
- Public Member Functions inherited from net.sf.gridarta.model.mapmanager.AbstractMapManager< G, A, R >
void addMapManagerListener ( @NotNull final MapManagerListener< G, A, R > listener)
 
void closeMap ( @NotNull final MapControl< G, A, R > mapControl)
 
MapControl< G, A, R > getCurrentMap ()
 Returns the current top map we are working with. More...
 
File getLocalMapDir ()
 
List< MapControl< G, A, R > > getOpenedMaps ()
 
MapControl< G, A, R > getOpenMap ()
 
MapControl< G, A, R > newMap ( @Nullable final List< G > objects, @NotNull final A mapArchObject, @Nullable final MapFile mapFile, final boolean interactive)
 
MapControl< G, A, R > openMapFile ( @NotNull final MapFile mapFile, final boolean interactive) throws IOException
 
MapControl< G, A, R > openMapFile ( @NotNull final File file, final boolean interactive) throws IOException
 
void release ( @NotNull final MapControl< G, A, R > mapControl)
 
void removeMapManagerListener ( @NotNull final MapManagerListener< G, A, R > listener)
 
void revert ( @NotNull final MapControl< G, A, R > mapControl) throws IOException
 
void setCurrentMap ( @Nullable final MapControl< G, A, R > mapControl)
 
void setFileControl ( @NotNull final FileControl< G, A, R > fileControl)
 

Protected Member Functions

MapControl< G, A, R > createMapControl (@Nullable final List< G > objects, @NotNull final A mapArchObject, @Nullable final MapFile mapFile)
 
- Protected Member Functions inherited from net.sf.gridarta.model.mapmanager.AbstractMapManager< G, A, R >
 AbstractMapManager ( @NotNull final MapReaderFactory< G, A > mapReaderFactory, @NotNull final ProjectSettings projectSettings, @NotNull final FaceObjectProviders faceObjectProviders, @NotNull final PathManager pathManager)
 Create a new map manager. More...
 
abstract MapControl< G, A, R > createMapControl ( @Nullable List< G > objects, @NotNull A mapArchObject, @Nullable MapFile mapFile)
 Creates a new MapControl instance. More...
 

Private Attributes

final MapControlFactory< G, A, R > mapControlFactory
 The MapControlFactory instance. More...
 

Detailed Description

Manages all opened maps.

Author
Andreas Kirschbaum

Definition at line 40 of file DefaultMapManager.java.

Constructor & Destructor Documentation

◆ DefaultMapManager()

net.sf.gridarta.model.mapmanager.DefaultMapManager< G extends GameObject< G, A, R, A extends MapArchObject< A, R extends Archetype< G, A, R >.DefaultMapManager ( @NotNull final MapReaderFactory< G, A >  mapReaderFactory,
@NotNull final MapControlFactory< G, A, R >  mapControlFactory,
@NotNull final ProjectSettings  projectSettings,
@NotNull final FaceObjectProviders  faceObjectProviders,
@NotNull final PathManager  pathManager 
)

Create a new map manager.

Parameters
mapReaderFactorythe map reader factory instance
mapControlFactorythe map control factory instance
projectSettingsthe project settings instance
faceObjectProvidersthe face object providers
pathManagerthe path manager for converting file instances

Definition at line 56 of file DefaultMapManager.java.

References net.sf.gridarta.model.mapmanager.DefaultMapManager< G extends GameObject< G, A, R, A extends MapArchObject< A, R extends Archetype< G, A, R >.mapControlFactory.

Member Function Documentation

◆ createMapControl()

MapControl<G, A, R> net.sf.gridarta.model.mapmanager.DefaultMapManager< G extends GameObject< G, A, R, A extends MapArchObject< A, R extends Archetype< G, A, R >.createMapControl ( @Nullable final List< G >  objects,
@NotNull final A  mapArchObject,
@Nullable final MapFile  mapFile 
)
protected

Member Data Documentation

◆ mapControlFactory


The documentation for this class was generated from the following file: