|
Gridarta Editor
|
A MapPath that is absolute, that is, it starts with a "/". More...
Inheritance diagram for net.sf.gridarta.model.mapmodel.AbsoluteMapPath:
Collaboration diagram for net.sf.gridarta.model.mapmodel.AbsoluteMapPath:Public Member Functions | |
| AbsoluteMapPath () | |
| Creates a new instance. More... | |
| AbsoluteMapPath (@NotNull final AbsoluteMapPath parent, @NotNull final String name) | |
| Creates a new map path based on a parent map path. More... | |
| int | compareTo (@NotNull final AbsoluteMapPath o) |
| boolean | equals (@Nullable final Object obj) |
| String | getMapComponent () |
| Returns the initial path component of a map path. More... | |
| String | getPath () |
| Returns the map path information. More... | |
| RelativeMapPath | getRelativeMapPathTo (@NotNull final MapPath mapPath) |
| Returns a map path of an another map path relative to this map path. More... | |
| int | hashCode () |
| String | toString () |
Private Attributes | |
| final String | path |
| The map path information. More... | |
Static Private Attributes | |
| static final long | serialVersionUID = 1L |
| The serial versionUID,. More... | |
Additional Inherited Members | |
Public Attributes inherited from net.sf.gridarta.model.mapmodel.MapPath | |
| Pattern | SEPARATOR = Pattern.compile("/") |
| A Pattern to split a map path's string representation into components. More... | |
A MapPath that is absolute, that is, it starts with a "/".
Definition at line 29 of file AbsoluteMapPath.java.
| net.sf.gridarta.model.mapmodel.AbsoluteMapPath.AbsoluteMapPath | ( | ) |
Creates a new instance.
Definition at line 46 of file AbsoluteMapPath.java.
Referenced by net.sf.gridarta.model.mapmodel.AbsoluteMapPath.equals().
Here is the caller graph for this function:| net.sf.gridarta.model.mapmodel.AbsoluteMapPath.AbsoluteMapPath | ( | @NotNull final AbsoluteMapPath | parent, |
| @NotNull final String | name | ||
| ) |
Creates a new map path based on a parent map path.
| parent | the parent map path |
| name | the name of the child; "." or ".." are allowed |
Definition at line 55 of file AbsoluteMapPath.java.
| int net.sf.gridarta.model.mapmodel.AbsoluteMapPath.compareTo | ( | @NotNull final AbsoluteMapPath | o | ) |
Definition at line 120 of file AbsoluteMapPath.java.
| boolean net.sf.gridarta.model.mapmodel.AbsoluteMapPath.equals | ( | @Nullable final Object | obj | ) |
Definition at line 125 of file AbsoluteMapPath.java.
References net.sf.gridarta.model.mapmodel.AbsoluteMapPath.AbsoluteMapPath(), net.sf.gridarta.model.mapmodel.AbsoluteMapPath.equals(), and net.sf.gridarta.model.mapmodel.AbsoluteMapPath.path.
Referenced by net.sf.gridarta.model.mapmodel.MapFile.equals(), and net.sf.gridarta.model.mapmodel.AbsoluteMapPath.equals().
Here is the call graph for this function:
Here is the caller graph for this function:| String net.sf.gridarta.model.mapmodel.AbsoluteMapPath.getMapComponent | ( | ) |
Returns the initial path component of a map path.
"/path/to/map" returns "path", "/map" returns
. Relative map paths always return
.
Implements net.sf.gridarta.model.mapmodel.MapPath.
Definition at line 110 of file AbsoluteMapPath.java.
Referenced by net.sf.gridarta.model.exitconnector.ExitLocation.updateExitObject().
Here is the caller graph for this function:| String net.sf.gridarta.model.mapmodel.AbsoluteMapPath.getPath | ( | ) |
Returns the map path information.
Implements net.sf.gridarta.model.mapmodel.MapPath.
Definition at line 88 of file AbsoluteMapPath.java.
References net.sf.gridarta.model.mapmodel.AbsoluteMapPath.path.
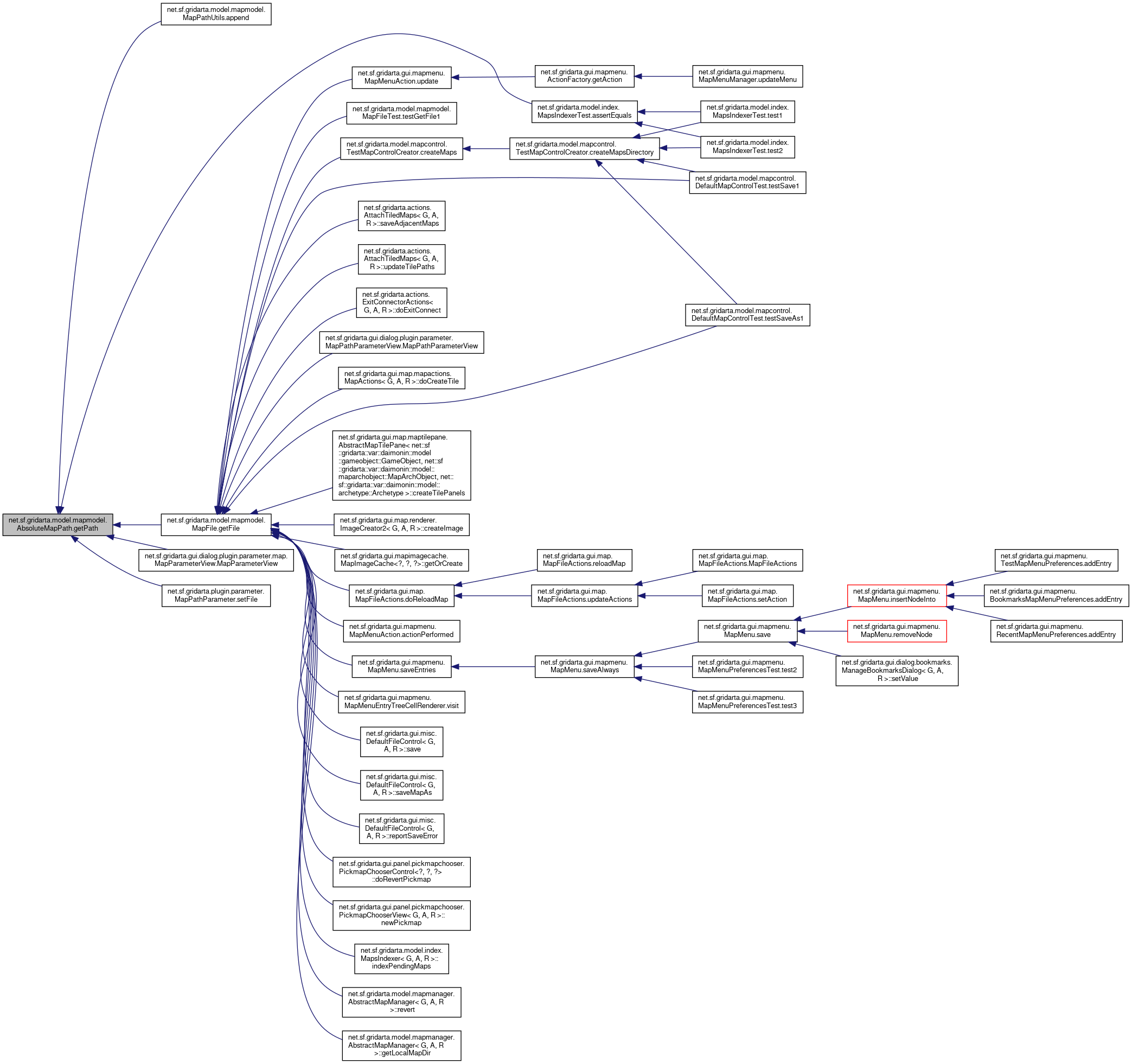
Referenced by net.sf.gridarta.model.mapmodel.MapPathUtils.append(), net.sf.gridarta.model.index.MapsIndexerTest.assertEquals(), net.sf.gridarta.model.mapmodel.MapFile.getFile(), net.sf.gridarta.gui.dialog.plugin.parameter.map.MapParameterView< G extends GameObject< G, A, R, A extends MapArchObject< A, R extends Archetype< G, A, R >.MapParameterView(), and net.sf.gridarta.plugin.parameter.MapPathParameter< G extends GameObject< G, A, R, A extends MapArchObject< A, R extends Archetype< G, A, R >.setFile().
Here is the caller graph for this function:| RelativeMapPath net.sf.gridarta.model.mapmodel.AbsoluteMapPath.getRelativeMapPathTo | ( | @NotNull final MapPath | mapPath | ) |
Returns a map path of an another map path relative to this map path.
| mapPath | the other map path |
Definition at line 98 of file AbsoluteMapPath.java.
Referenced by net.sf.gridarta.model.mapmodel.MapFile.getRelativeMapFileTo(), net.sf.gridarta.model.mapmodel.MapPathTest.testGetRelativeMapPathTo1(), and net.sf.gridarta.model.exitconnector.ExitLocation.updateExitObject().
Here is the caller graph for this function:| int net.sf.gridarta.model.mapmodel.AbsoluteMapPath.hashCode | ( | ) |
Definition at line 134 of file AbsoluteMapPath.java.
Referenced by net.sf.gridarta.model.mapmodel.MapFile.hashCode().
Here is the caller graph for this function:| String net.sf.gridarta.model.mapmodel.AbsoluteMapPath.toString | ( | ) |
Definition at line 139 of file AbsoluteMapPath.java.
References net.sf.gridarta.model.mapmodel.AbsoluteMapPath.path.
Referenced by net.sf.gridarta.actions.AbstractServerActions< GameObject, MapArchObject, Archetype >.doOpenInClient(), net.sf.gridarta.gui.map.mapview.DefaultMapView< G extends GameObject< G, A, R, A extends MapArchObject< A, R extends Archetype< G, A, R >.getWindowTitle(), net.sf.gridarta.plugin.parameter.PluginParameterCodecTest.testMapFromXml3(), net.sf.gridarta.model.mapmodel.MapFileTest.testNew1(), net.sf.gridarta.model.mapmodel.MapFileTest.testNew2(), net.sf.gridarta.model.mapmodel.MapFileTest.testNew3(), net.sf.gridarta.model.mapmodel.MapFile.toString(), and net.sf.gridarta.gui.mapmenu.MapMenuEntryTreeCellRenderer.visit().
Here is the caller graph for this function:
|
private |
The map path information.
It does not include a leading "/" for absolute paths.
Definition at line 41 of file AbsoluteMapPath.java.
Referenced by net.sf.gridarta.model.mapmodel.AbsoluteMapPath.equals(), net.sf.gridarta.model.mapmodel.AbsoluteMapPath.getPath(), and net.sf.gridarta.model.mapmodel.AbsoluteMapPath.toString().
|
staticprivate |
The serial versionUID,.
Definition at line 34 of file AbsoluteMapPath.java.