Gridarta Editor
net.sf.gridarta.plugin.PluginModel< G extends GameObject< G, A, R, A extends MapArchObject< A, R extends Archetype< G, A, R > Class Template Reference
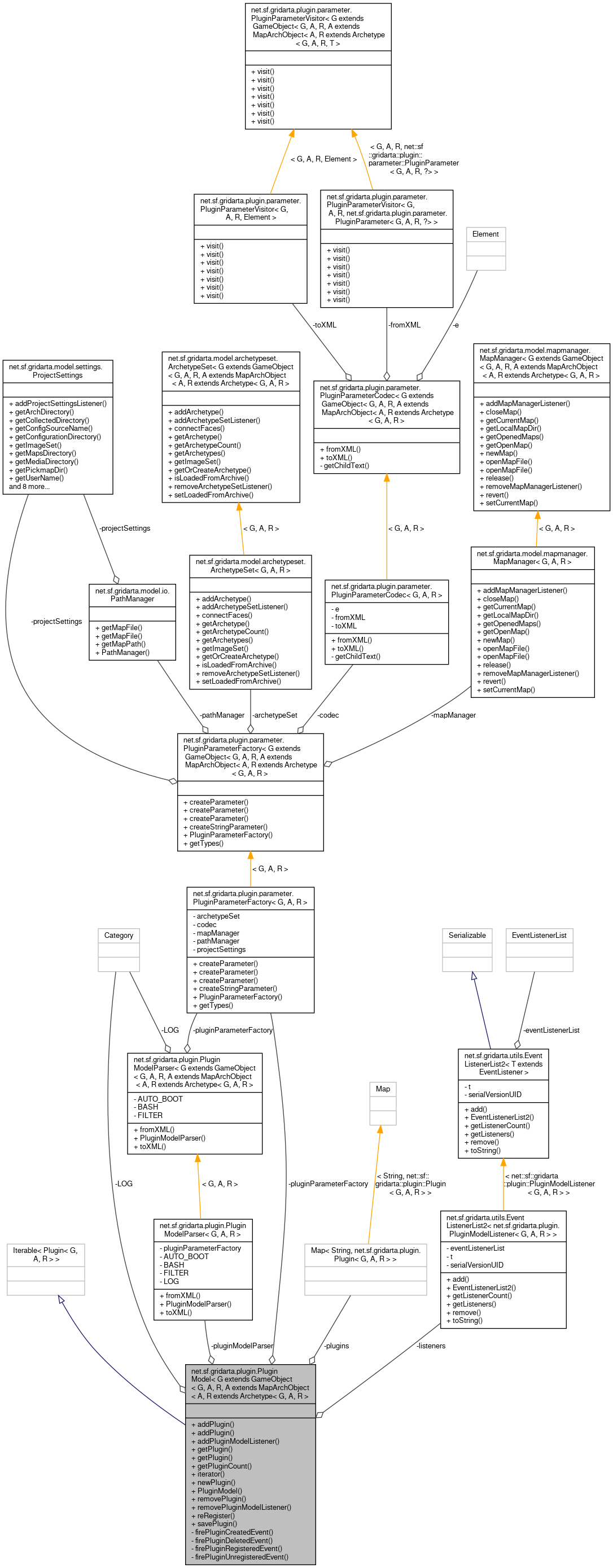
+ Inheritance diagram for net.sf.gridarta.plugin.PluginModel< G extends GameObject< G, A, R, A extends MapArchObject< A, R extends Archetype< G, A, R >:
+ Collaboration diagram for net.sf.gridarta.plugin.PluginModel< G extends GameObject< G, A, R, A extends MapArchObject< A, R extends Archetype< G, A, R >:

Public Member Functions

boolean addPlugin (@NotNull final Plugin< G, A, R > plugin)
 Add a new plugin. More...
 
void addPlugin (@NotNull final File file)
 
void addPluginModelListener (@NotNull final PluginModelListener< G, A, R > listener)
 Adds a listener to be informed of changes. More...
 
Plugin< G, A, R > getPlugin (@NotNull final String name)
 
Plugin< G, A, R > getPlugin (final int index)
 
int getPluginCount ()
 
Iterator< Plugin< G, A, R > > iterator ()
 
Plugin< G, A, R > newPlugin (@NotNull final String name, @NotNull final String code)
 
 PluginModel (@NotNull final PluginParameterFactory< G, A, R > pluginParameterFactory, @NotNull final PluginModelParser< G, A, R > pluginModelParser)
 
void removePlugin (@NotNull final Plugin< G, A, R > plugin)
 
void removePluginModelListener (@NotNull final PluginModelListener< G, A, R > listener)
 Removes a listener to be informed of changes. More...
 
void reRegister (@NotNull final Plugin< G, A, R > plugin)
 
void savePlugin (@NotNull final Plugin< G, A, R > plugin, @NotNull final File file) throws IOException
 Saves a plugin to a given file. More...
 

Private Member Functions

void firePluginCreatedEvent (@NotNull final Plugin< G, A, R > plugin)
 Notify all listeners about an added plugin. More...
 
void firePluginDeletedEvent (@NotNull final Plugin< G, A, R > plugin)
 Notifies all listeners about a removed plugin. More...
 
void firePluginRegisteredEvent (@NotNull final Plugin< G, A, R > plugin)
 Notifies all listeners about a registered plugin. More...
 
void firePluginUnregisteredEvent (@NotNull final Plugin< G, A, R > plugin)
 Notifies all listeners about an unregistered plugin. More...
 

Private Attributes

final EventListenerList2< PluginModelListener< G, A, R > > listeners = new EventListenerList2<>(PluginModelListener.class)
 The PluginModelListeners to inform of changes. More...
 
final PluginModelParser< G, A, R > pluginModelParser
 
final PluginParameterFactory< G, A, R > pluginParameterFactory
 
final Map< String, Plugin< G, A, R > > plugins = new TreeMap<>()
 

Static Private Attributes

static final Category LOG = Logger.getLogger(PluginModel.class)
 The Logger for printing log messages. More...
 

Detailed Description

Author
tchize
Andreas Kirschbaum

Definition at line 48 of file PluginModel.java.

Constructor & Destructor Documentation

◆ PluginModel()

net.sf.gridarta.plugin.PluginModel< G extends GameObject< G, A, R, A extends MapArchObject< A, R extends Archetype< G, A, R >.PluginModel ( @NotNull final PluginParameterFactory< G, A, R >  pluginParameterFactory,
@NotNull final PluginModelParser< G, A, R >  pluginModelParser 
)

Definition at line 72 of file PluginModel.java.

Member Function Documentation

◆ addPlugin() [1/2]

boolean net.sf.gridarta.plugin.PluginModel< G extends GameObject< G, A, R, A extends MapArchObject< A, R extends Archetype< G, A, R >.addPlugin ( @NotNull final Plugin< G, A, R >  plugin)

Add a new plugin.

Parameters
pluginthe plugin to add
Returns
true
if the plugin was added, or
false
if the plugin name already exists

Definition at line 103 of file PluginModel.java.

Referenced by net.sf.gridarta.plugin.PluginModel< G, A, R >.addPlugin(), net.sf.gridarta.gui.scripts.ImportPluginAction< G extends GameObject< G, A, R, A extends MapArchObject< A, R extends Archetype< G, A, R >.importPlugin(), and net.sf.gridarta.plugin.PluginModel< G, A, R >.newPlugin().

+ Here is the caller graph for this function:

◆ addPlugin() [2/2]

void net.sf.gridarta.plugin.PluginModel< G extends GameObject< G, A, R, A extends MapArchObject< A, R extends Archetype< G, A, R >.addPlugin ( @NotNull final File  file)

Definition at line 114 of file PluginModel.java.

◆ addPluginModelListener()

void net.sf.gridarta.plugin.PluginModel< G extends GameObject< G, A, R, A extends MapArchObject< A, R extends Archetype< G, A, R >.addPluginModelListener ( @NotNull final PluginModelListener< G, A, R >  listener)

Adds a listener to be informed of changes.

Parameters
listenerthe listener

Definition at line 156 of file PluginModel.java.

Referenced by net.sf.gridarta.gui.dialog.plugin.PluginManager< G, A, R >.PluginManager().

+ Here is the caller graph for this function:

◆ firePluginCreatedEvent()

void net.sf.gridarta.plugin.PluginModel< G extends GameObject< G, A, R, A extends MapArchObject< A, R extends Archetype< G, A, R >.firePluginCreatedEvent ( @NotNull final Plugin< G, A, R >  plugin)
private

Notify all listeners about an added plugin.

Parameters
pluginthe added plugin

Definition at line 172 of file PluginModel.java.

Referenced by net.sf.gridarta.plugin.PluginModel< G, A, R >.addPlugin().

+ Here is the caller graph for this function:

◆ firePluginDeletedEvent()

void net.sf.gridarta.plugin.PluginModel< G extends GameObject< G, A, R, A extends MapArchObject< A, R extends Archetype< G, A, R >.firePluginDeletedEvent ( @NotNull final Plugin< G, A, R >  plugin)
private

Notifies all listeners about a removed plugin.

Parameters
pluginthe removed plugin

Definition at line 182 of file PluginModel.java.

Referenced by net.sf.gridarta.plugin.PluginModel< G, A, R >.removePlugin().

+ Here is the caller graph for this function:

◆ firePluginRegisteredEvent()

void net.sf.gridarta.plugin.PluginModel< G extends GameObject< G, A, R, A extends MapArchObject< A, R extends Archetype< G, A, R >.firePluginRegisteredEvent ( @NotNull final Plugin< G, A, R >  plugin)
private

Notifies all listeners about a registered plugin.

Parameters
pluginthe registered plugin

Definition at line 192 of file PluginModel.java.

Referenced by net.sf.gridarta.plugin.PluginModel< G, A, R >.addPlugin(), and net.sf.gridarta.plugin.PluginModel< G, A, R >.reRegister().

+ Here is the caller graph for this function:

◆ firePluginUnregisteredEvent()

void net.sf.gridarta.plugin.PluginModel< G extends GameObject< G, A, R, A extends MapArchObject< A, R extends Archetype< G, A, R >.firePluginUnregisteredEvent ( @NotNull final Plugin< G, A, R >  plugin)
private

Notifies all listeners about an unregistered plugin.

Parameters
pluginthe unregistered plugin

Definition at line 202 of file PluginModel.java.

Referenced by net.sf.gridarta.plugin.PluginModel< G, A, R >.removePlugin(), and net.sf.gridarta.plugin.PluginModel< G, A, R >.reRegister().

+ Here is the caller graph for this function:

◆ getPlugin() [1/2]

◆ getPlugin() [2/2]

Plugin<G, A, R> net.sf.gridarta.plugin.PluginModel< G extends GameObject< G, A, R, A extends MapArchObject< A, R extends Archetype< G, A, R >.getPlugin ( final int  index)

Definition at line 87 of file PluginModel.java.

◆ getPluginCount()

int net.sf.gridarta.plugin.PluginModel< G extends GameObject< G, A, R, A extends MapArchObject< A, R extends Archetype< G, A, R >.getPluginCount ( )

Definition at line 82 of file PluginModel.java.

Referenced by net.sf.gridarta.gui.dialog.plugin.PluginManager< G, A, R >.PluginManager().

+ Here is the caller graph for this function:

◆ iterator()

Iterator<Plugin<G, A, R> > net.sf.gridarta.plugin.PluginModel< G extends GameObject< G, A, R, A extends MapArchObject< A, R extends Archetype< G, A, R >.iterator ( )

Definition at line 210 of file PluginModel.java.

Referenced by net.sf.gridarta.plugin.PluginModel< G, A, R >.iterator().

+ Here is the caller graph for this function:

◆ newPlugin()

Plugin<G, A, R> net.sf.gridarta.plugin.PluginModel< G extends GameObject< G, A, R, A extends MapArchObject< A, R extends Archetype< G, A, R >.newPlugin ( @NotNull final String  name,
@NotNull final String  code 
)

Definition at line 220 of file PluginModel.java.

Referenced by net.sf.gridarta.gui.dialog.plugin.PluginManager< G, A, R >.pluginManagerNewScript().

+ Here is the caller graph for this function:

◆ removePlugin()

void net.sf.gridarta.plugin.PluginModel< G extends GameObject< G, A, R, A extends MapArchObject< A, R extends Archetype< G, A, R >.removePlugin ( @NotNull final Plugin< G, A, R >  plugin)

Definition at line 126 of file PluginModel.java.

Referenced by net.sf.gridarta.gui.dialog.plugin.PluginManager< G, A, R >.pluginManagerRemoveScript().

+ Here is the caller graph for this function:

◆ removePluginModelListener()

void net.sf.gridarta.plugin.PluginModel< G extends GameObject< G, A, R, A extends MapArchObject< A, R extends Archetype< G, A, R >.removePluginModelListener ( @NotNull final PluginModelListener< G, A, R >  listener)

Removes a listener to be informed of changes.

Parameters
listenerthe listener

Definition at line 164 of file PluginModel.java.

◆ reRegister()

void net.sf.gridarta.plugin.PluginModel< G extends GameObject< G, A, R, A extends MapArchObject< A, R extends Archetype< G, A, R >.reRegister ( @NotNull final Plugin< G, A, R >  plugin)

◆ savePlugin()

void net.sf.gridarta.plugin.PluginModel< G extends GameObject< G, A, R, A extends MapArchObject< A, R extends Archetype< G, A, R >.savePlugin ( @NotNull final Plugin< G, A, R >  plugin,
@NotNull final File  file 
) throws IOException

Saves a plugin to a given file.

Parameters
pluginthe plugin to save
filethe file to save to
Exceptions
IOExceptionif the file cannot be saved

Definition at line 142 of file PluginModel.java.

Referenced by net.sf.gridarta.gui.dialog.plugin.PluginController<?, ?, ?>.savePlugin(), and net.sf.gridarta.gui.dialog.plugin.PluginController<?, ?, ?>.savePluginAs().

+ Here is the caller graph for this function:

Member Data Documentation

◆ listeners

final EventListenerList2<PluginModelListener<G, A, R> > net.sf.gridarta.plugin.PluginModel< G extends GameObject< G, A, R, A extends MapArchObject< A, R extends Archetype< G, A, R >.listeners = new EventListenerList2<>(PluginModelListener.class)
private

The PluginModelListeners to inform of changes.

Definition at line 70 of file PluginModel.java.

◆ LOG

final Category net.sf.gridarta.plugin.PluginModel< G extends GameObject< G, A, R, A extends MapArchObject< A, R extends Archetype< G, A, R >.LOG = Logger.getLogger(PluginModel.class)
staticprivate

The Logger for printing log messages.

Definition at line 54 of file PluginModel.java.

◆ pluginModelParser

final PluginModelParser<G, A, R> net.sf.gridarta.plugin.PluginModel< G extends GameObject< G, A, R, A extends MapArchObject< A, R extends Archetype< G, A, R >.pluginModelParser
private

◆ pluginParameterFactory

final PluginParameterFactory<G, A, R> net.sf.gridarta.plugin.PluginModel< G extends GameObject< G, A, R, A extends MapArchObject< A, R extends Archetype< G, A, R >.pluginParameterFactory
private

◆ plugins

final Map<String, Plugin<G, A, R> > net.sf.gridarta.plugin.PluginModel< G extends GameObject< G, A, R, A extends MapArchObject< A, R extends Archetype< G, A, R >.plugins = new TreeMap<>()
private

Definition at line 63 of file PluginModel.java.


The documentation for this class was generated from the following file: