|
Gridarta Editor
|
Miscellaneous configuration settings for JEditTextArea. More...
Collaboration diagram for net.sf.gridarta.textedit.textarea.TextAreaConfig:Public Member Functions | |
| int | getElectricScroll () |
| int | getMagicCaret () |
| boolean | isEditable () |
| boolean | isOverwrite () |
| Returns whether overwrite mode is active. More... | |
| void | setMagicCaret (final int magicCaret) |
| void | setOverwrite (final boolean overwrite) |
| Sets whether overwrite mode is active. More... | |
| TextAreaConfig (final boolean editable, final int electricScroll) | |
| Creates a new instance. More... | |
Private Attributes | |
| final boolean | editable |
| final int | electricScroll |
| int | magicCaret = -1 |
| boolean | overwrite |
| Whether overwrite mode is active. More... | |
Miscellaneous configuration settings for JEditTextArea.
Definition at line 25 of file TextAreaConfig.java.
| net.sf.gridarta.textedit.textarea.TextAreaConfig.TextAreaConfig | ( | final boolean | editable, |
| final int | electricScroll | ||
| ) |
Creates a new instance.
Definition at line 41 of file TextAreaConfig.java.
References net.sf.gridarta.textedit.textarea.TextAreaConfig.editable, and net.sf.gridarta.textedit.textarea.TextAreaConfig.electricScroll.
| int net.sf.gridarta.textedit.textarea.TextAreaConfig.getElectricScroll | ( | ) |
Definition at line 74 of file TextAreaConfig.java.
References net.sf.gridarta.textedit.textarea.TextAreaConfig.electricScroll.
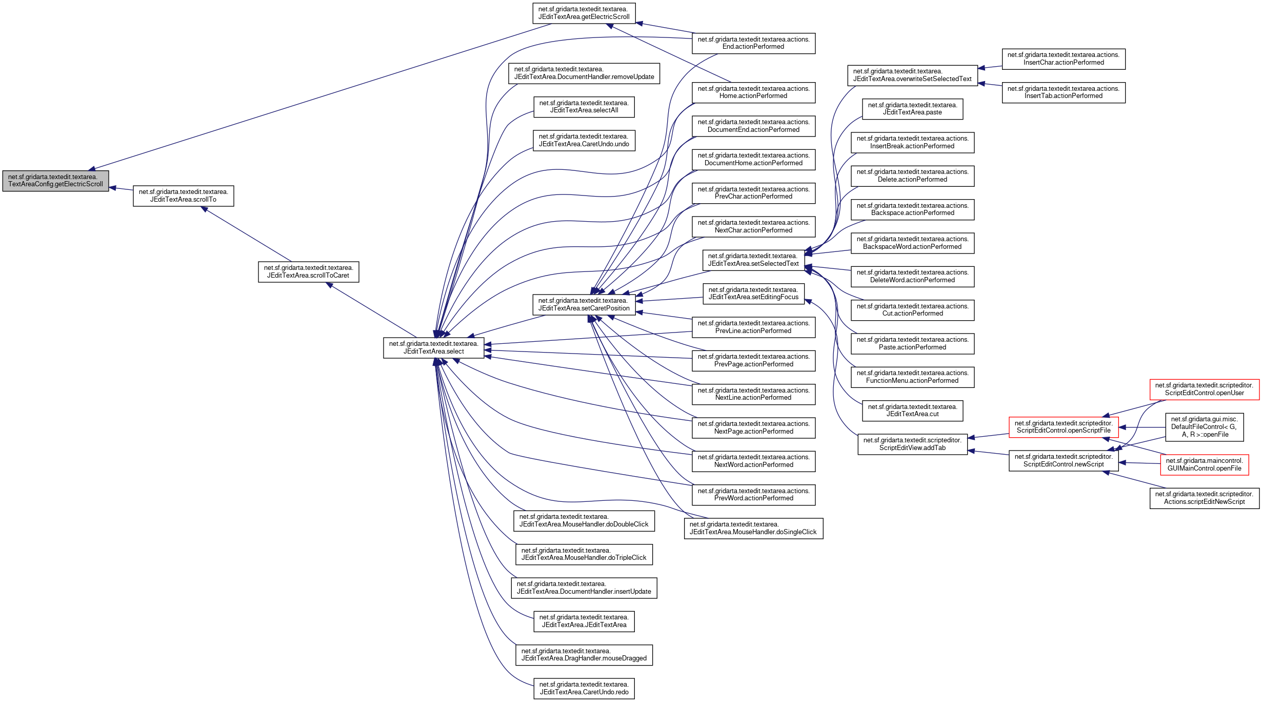
Referenced by net.sf.gridarta.textedit.textarea.JEditTextArea.getElectricScroll(), and net.sf.gridarta.textedit.textarea.JEditTextArea.scrollTo().
Here is the caller graph for this function:| int net.sf.gridarta.textedit.textarea.TextAreaConfig.getMagicCaret | ( | ) |
Definition at line 62 of file TextAreaConfig.java.
References net.sf.gridarta.textedit.textarea.TextAreaConfig.magicCaret.
Referenced by net.sf.gridarta.textedit.textarea.JEditTextArea.getMagicCaretPosition().
Here is the caller graph for this function:| boolean net.sf.gridarta.textedit.textarea.TextAreaConfig.isEditable | ( | ) |
Definition at line 70 of file TextAreaConfig.java.
References net.sf.gridarta.textedit.textarea.TextAreaConfig.editable.
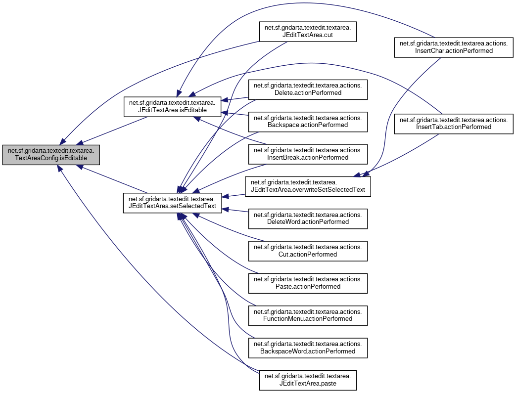
Referenced by net.sf.gridarta.textedit.textarea.JEditTextArea.cut(), net.sf.gridarta.textedit.textarea.JEditTextArea.isEditable(), net.sf.gridarta.textedit.textarea.JEditTextArea.paste(), and net.sf.gridarta.textedit.textarea.JEditTextArea.setSelectedText().
Here is the caller graph for this function:| boolean net.sf.gridarta.textedit.textarea.TextAreaConfig.isOverwrite | ( | ) |
Returns whether overwrite mode is active.
Definition at line 50 of file TextAreaConfig.java.
References net.sf.gridarta.textedit.textarea.TextAreaConfig.overwrite.
Referenced by net.sf.gridarta.textedit.textarea.JEditTextArea.isOverwriteEnabled(), net.sf.gridarta.textedit.textarea.JEditTextArea.overwriteSetSelectedText(), and net.sf.gridarta.textedit.textarea.TextAreaPainter.paintCaret().
Here is the caller graph for this function:| void net.sf.gridarta.textedit.textarea.TextAreaConfig.setMagicCaret | ( | final int | magicCaret | ) |
Definition at line 66 of file TextAreaConfig.java.
References net.sf.gridarta.textedit.textarea.TextAreaConfig.magicCaret.
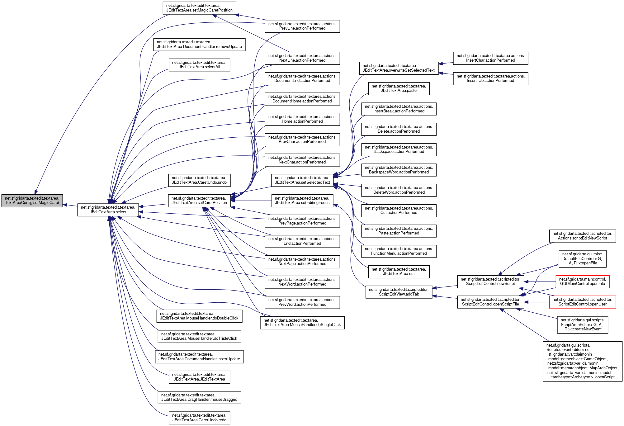
Referenced by net.sf.gridarta.textedit.textarea.JEditTextArea.select(), and net.sf.gridarta.textedit.textarea.JEditTextArea.setMagicCaretPosition().
Here is the caller graph for this function:| void net.sf.gridarta.textedit.textarea.TextAreaConfig.setOverwrite | ( | final boolean | overwrite | ) |
Sets whether overwrite mode is active.
| overwrite | whether overwrite mode is active |
Definition at line 58 of file TextAreaConfig.java.
References net.sf.gridarta.textedit.textarea.TextAreaConfig.overwrite.
Referenced by net.sf.gridarta.textedit.textarea.JEditTextArea.setOverwriteEnabled().
Here is the caller graph for this function:
|
private |
Definition at line 34 of file TextAreaConfig.java.
Referenced by net.sf.gridarta.textedit.textarea.TextAreaConfig.isEditable(), and net.sf.gridarta.textedit.textarea.TextAreaConfig.TextAreaConfig().
|
private |
Definition at line 36 of file TextAreaConfig.java.
Referenced by net.sf.gridarta.textedit.textarea.TextAreaConfig.getElectricScroll(), and net.sf.gridarta.textedit.textarea.TextAreaConfig.TextAreaConfig().
|
private |
Definition at line 32 of file TextAreaConfig.java.
Referenced by net.sf.gridarta.textedit.textarea.TextAreaConfig.getMagicCaret(), and net.sf.gridarta.textedit.textarea.TextAreaConfig.setMagicCaret().
|
private |
Whether overwrite mode is active.
Definition at line 30 of file TextAreaConfig.java.
Referenced by net.sf.gridarta.textedit.textarea.TextAreaConfig.isOverwrite(), and net.sf.gridarta.textedit.textarea.TextAreaConfig.setOverwrite().