|
Gridarta Editor
|
jEdit's text area component. More...
Inheritance diagram for net.sf.gridarta.textedit.textarea.JEditTextArea:
Collaboration diagram for net.sf.gridarta.textedit.textarea.JEditTextArea:Classes | |
| class | AdjustHandler |
| class | CaretBlinker |
| class | CaretUndo |
| class | ComponentHandler |
| class | DocumentHandler |
| class | DragHandler |
| class | FocusHandler |
| class | MouseHandler |
| RefusedBequest More... | |
Public Member Functions | |
| void | blinkCaret () |
| Blinks the caret. More... | |
| void | copy () |
| Places the selected text into the clipboard. More... | |
| void | cut () |
| Deletes the selected text from the text area and places it into the clipboard. More... | |
| int | getCaretLine () |
| Returns the caret line. More... | |
| int | getCaretPosition () |
| Returns the caret position. More... | |
| Document | getDocument () |
| Returns the document this text area is editing. More... | |
| int | getDocumentLength () |
| Returns the length of the document. More... | |
| int | getElectricScroll () |
| Returns the number of lines from the top and button of the text area that are always visible. More... | |
| int | getFirstLine () |
| Returns the line displayed at the text area's origin. More... | |
| InputHandler | getInputHandler () |
| Returns the input handler. More... | |
| int | getLineCount () |
| Returns the number of lines in the document. More... | |
| int | getLineEndOffset (final int line) |
| Returns the end offset of the specified line. More... | |
| int | getLineStartOffset (final int line) |
| Returns the start offset of the specified line. More... | |
| CharSequence | getLineText (final int lineIndex) |
| Returns the text on the specified line. More... | |
| int | getMagicCaretPosition () |
| Returns the `magic' caret position. More... | |
| int | getMarkPosition () |
| Returns the mark position. More... | |
| String | getSelectedText () |
| Returns the selected text, or null if no selection is active. More... | |
| int | getSelectionEnd () |
| Returns the selection end offset. More... | |
| int | getSelectionStart () |
| Returns the selection start offset. More... | |
| String | getText () |
| Returns the entire text of this text area. More... | |
| String | getText (final int start, final int len) |
| Returns the specified substring of the document. More... | |
| void | getText (final int start, final int len, @NotNull final Segment segment) |
| Copies the specified substring of the document into a segment. More... | |
| int | getVisibleLines () |
| Returns the number of lines visible in this text area. More... | |
| boolean | isEditable () |
| Returns true if this text area is editable, false otherwise. More... | |
| boolean | isModified () |
| Return whether the text content has been modified from the "unmodified" state. More... | |
| boolean | isOverwriteEnabled () |
| Returns whether overwrite mode is active. More... | |
| boolean | isSelectionRectangular () |
| Returns true if the selection is rectangular, false otherwise. More... | |
| JEditTextArea (@NotNull final TextAreaDefaults defaults, @NotNull final SyntaxDocument document, final boolean paintInvalid) | |
| Creates a new JEditTextArea with the specified settings. More... | |
| int | lineToY (final int line) |
| Converts a line index to a y co-ordinate. More... | |
| int | offsetToX (final int line, final int offset) |
| Converts an offset in a line into an x co-ordinate. More... | |
| int | offsetToX2 (final int line, final int offset) |
| Converts an offset in a line into an x co-ordinate. More... | |
| void | overwriteSetSelectedText (@NotNull final String str) |
| Similar to. More... | |
| void | paste () |
| Inserts the clipboard contents into the text. More... | |
| void | processKeyEvent (@NotNull final KeyEvent e) |
| Forwards key events directly to the input handler. More... | |
| void | removeNotify () |
| Called by the AWT when this component is removed from it's parent. More... | |
| void | resetModified () |
| Reset the "modified" state. More... | |
| void | scrollTo (final int line, final int offset) |
| Ensures that the specified line and offset is visible by scrolling the text area if necessary. More... | |
| void | scrollToCaret () |
| Ensures that the caret is visible by scrolling the text area if necessary. More... | |
| void | select (final int start, final int end) |
| Selects from the start offset to the end offset. More... | |
| void | selectAll () |
| Selects all text in the document. More... | |
| void | setCaretPosition (final int caret) |
| Sets the caret position. More... | |
| void | setCaretVisible (final boolean caretVisible) |
| Sets if the caret should be visible. More... | |
| void | setEditingFocus () |
| Sets the focus to this TextArea, so this component is instantly registered for key press events. More... | |
| void | setFirstLine (final int firstLine) |
| Sets the line displayed at the text area's origin without updating the scroll bars. More... | |
| void | setFont (@NotNull final Font font) |
| Set the TextArea font. More... | |
| void | setHorizontalOffset (final int horizontalOffset) |
| Sets the horizontal offset of drawn lines. More... | |
| void | setMagicCaretPosition (final int magicCaret) |
| Sets the `magic' caret position. More... | |
| void | setOrigin (final int firstLine, final int horizontalOffset) |
| A fast way of changing both the first line and horizontal offset. More... | |
| void | setOverwriteEnabled (final boolean overwrite) |
| Sets whether overwrite mode is active. More... | |
| void | setSelectedText (@NotNull final String selectedText) |
| Replaces the selection with the specified text. More... | |
| void | setSelectionRectangular (final boolean rectangleSelect) |
| Sets if the selection should be rectangular. More... | |
| void | setText (@NotNull final String text) |
| Sets the entire text of this text area. More... | |
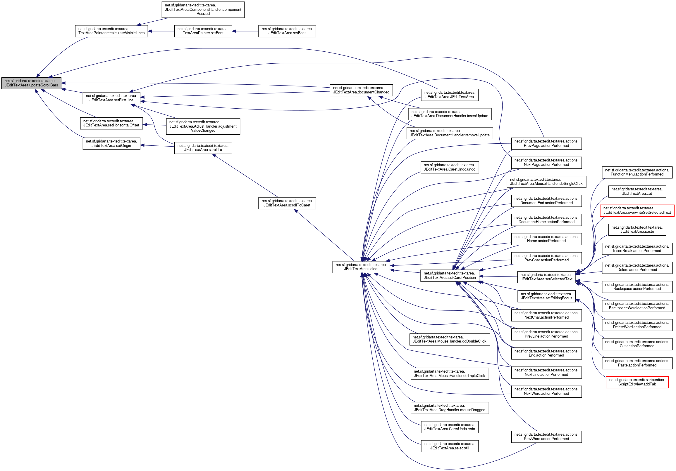
| void | updateScrollBars () |
| Updates the state of the scroll bars. More... | |
| int | xToOffset (final int line, final int x) |
| Converts an x co-ordinate to an offset within a line. More... | |
Private Member Functions | |
| void | documentChanged (@NotNull final DocumentEvent evt) |
| void | freeTabKeyFromFocusTraversal () |
| In JDKs above 1.4, the tab key is used for focus traversal. More... | |
| void | updateBracketHighlight (final int newCaretPosition) |
Private Attributes | |
| final TextAreaBrackets | brackets = new TextAreaBrackets() |
| final TextAreaCaret | caret |
| final TextAreaConfig | config |
| The TextAreaConfig for this instance. More... | |
| final SyntaxDocument | document |
| final JScrollBar | horizontal = new JScrollBar(Adjustable.HORIZONTAL) |
| final InputHandler | inputHandler |
| final TextAreaPainter | painter |
| final JPopupMenu | popup |
| boolean | scrollBarsInitialized |
| final TextAreaSelection | selection |
| String | unmodifiedText = "" |
| The text contents in the last "unmodified" state. More... | |
| final JScrollBar | vertical = new JScrollBar(Adjustable.VERTICAL) |
Static Private Attributes | |
| static final Timer | CARET_TIMER = new Timer(500, new CaretBlinker()) |
| static JEditTextArea | focusedComponent |
| static final Category | LOG = Logger.getLogger(JEditTextArea.class) |
| The Logger for printing log messages. More... | |
| static final long | serialVersionUID = 1L |
| Serial Version UID. More... | |
jEdit's text area component.
It is more suited for editing program source code than JEditorPane, because it drops the unnecessary features (images, variable-width lines, and so on) and adds a whole bunch of useful goodies such as:
It is also faster and doesn't have as many problems. It can be used in other applications; the only other part of jEdit it depends on is the syntax package.
To use it in your app, treat it like any other component, for example:
JEditTextArea ta = new JEditTextArea(); ta.setTokenMarker(new JavaTokenMarker()); ta.setText("public class Test {\n" + " public static void main(String[] args) {\n" + " System.err.println(\"Hello World");
" + " }
" + "}");
Definition at line 90 of file JEditTextArea.java.
| net.sf.gridarta.textedit.textarea.JEditTextArea.JEditTextArea | ( | @NotNull final TextAreaDefaults | defaults, |
| @NotNull final SyntaxDocument | document, | ||
| final boolean | paintInvalid | ||
| ) |
Creates a new JEditTextArea with the specified settings.
| defaults | the default settings |
| paintInvalid | whether invalid lines should be painted as red tildes |
Definition at line 160 of file JEditTextArea.java.
References net.sf.gridarta.textedit.textarea.ScrollLayout.BOTTOM, net.sf.gridarta.textedit.textarea.ScrollLayout.CENTER, net.sf.gridarta.textedit.textarea.JEditTextArea.document, net.sf.gridarta.textedit.textarea.JEditTextArea.freeTabKeyFromFocusTraversal(), net.sf.gridarta.textedit.textarea.ScrollLayout.RIGHT, net.sf.gridarta.textedit.textarea.JEditTextArea.select(), and net.sf.gridarta.textedit.textarea.JEditTextArea.updateScrollBars().
Here is the call graph for this function:| void net.sf.gridarta.textedit.textarea.JEditTextArea.blinkCaret | ( | ) |
Blinks the caret.
Definition at line 285 of file JEditTextArea.java.
References net.sf.gridarta.textedit.textarea.TextAreaCaret.blinkCaret(), and net.sf.gridarta.textedit.textarea.TextAreaPainter.invalidateSelectedLines().
Referenced by net.sf.gridarta.textedit.textarea.JEditTextArea.CaretBlinker.actionPerformed().
Here is the call graph for this function:
Here is the caller graph for this function:| void net.sf.gridarta.textedit.textarea.JEditTextArea.copy | ( | ) |
Places the selected text into the clipboard.
Definition at line 839 of file JEditTextArea.java.
References net.sf.gridarta.textedit.textarea.InputHandler.getRepeatCount(), net.sf.gridarta.textedit.textarea.TextAreaSelection.getSelectedText(), net.sf.gridarta.textedit.textarea.TextAreaSelection.getSelectionEnd(), and net.sf.gridarta.textedit.textarea.TextAreaSelection.getSelectionStart().
Referenced by net.sf.gridarta.textedit.textarea.JEditTextArea.cut().
Here is the call graph for this function:
Here is the caller graph for this function:| void net.sf.gridarta.textedit.textarea.JEditTextArea.cut | ( | ) |
Deletes the selected text from the text area and places it into the clipboard.
Definition at line 829 of file JEditTextArea.java.
References net.sf.gridarta.textedit.textarea.JEditTextArea.copy(), net.sf.gridarta.textedit.textarea.TextAreaConfig.isEditable(), and net.sf.gridarta.textedit.textarea.JEditTextArea.setSelectedText().
Here is the call graph for this function:
|
private |
Definition at line 938 of file JEditTextArea.java.
References net.sf.gridarta.textedit.textarea.TextAreaPainter.getFirstLine(), net.sf.gridarta.textedit.textarea.TextAreaSelection.getLineOfOffset(), net.sf.gridarta.textedit.textarea.JEditTextArea.getVisibleLines(), net.sf.gridarta.textedit.textarea.TextAreaPainter.invalidateLine(), net.sf.gridarta.textedit.textarea.TextAreaPainter.invalidateLineRange(), net.sf.gridarta.textedit.textarea.JEditTextArea.setFirstLine(), and net.sf.gridarta.textedit.textarea.JEditTextArea.updateScrollBars().
Referenced by net.sf.gridarta.textedit.textarea.JEditTextArea.DocumentHandler.insertUpdate(), and net.sf.gridarta.textedit.textarea.JEditTextArea.DocumentHandler.removeUpdate().
Here is the call graph for this function:
Here is the caller graph for this function:
|
private |
In JDKs above 1.4, the tab key is used for focus traversal.
That means the tab key normally does not "work" inside the text area. But that would be a pity, because we need the tab key for indentation.
So what this method does is setting the focus traversal to "tab + <control>", in order to "free" the tab key from focus traversal events. In JDKs above 1.4, this task can be accomplished simply by three lines of code:
Set forwardTraversalKeys = new HashSet();forwardTraversalKeys.add(KeyStroke.getKeyStroke("control TAB"));setFocusTraversalKeys(KeyboardFocusManager.FORWARD_TRAVERSAL_KEYS,forwardTraversalKeys);
Now, what's the big deal there? The problem is that the class "KeyboardFocusManager" as well as the method "setFocusTraversalKeys" are undefined in JDKs 1.3.* and below. Hence, if above code was inserted as-is, this application would no longer compile with java 1.3.
The solution to this problem is implemented here: The critical classes and methods are accessed through the reflection interface, which allows to execute them if defined but still compile if undefined.
Definition at line 228 of file JEditTextArea.java.
Referenced by net.sf.gridarta.textedit.textarea.JEditTextArea.JEditTextArea().
Here is the caller graph for this function:| int net.sf.gridarta.textedit.textarea.JEditTextArea.getCaretLine | ( | ) |
Returns the caret line.
Definition at line 617 of file JEditTextArea.java.
References net.sf.gridarta.textedit.textarea.TextAreaSelection.getCaretLine().
Referenced by net.sf.gridarta.textedit.textarea.actions.BackspaceWord.actionPerformed(), net.sf.gridarta.textedit.textarea.actions.DeleteWord.actionPerformed(), net.sf.gridarta.textedit.textarea.actions.PrevPage.actionPerformed(), net.sf.gridarta.textedit.textarea.actions.PrevLine.actionPerformed(), net.sf.gridarta.textedit.textarea.actions.Home.actionPerformed(), net.sf.gridarta.textedit.textarea.actions.NextPage.actionPerformed(), net.sf.gridarta.textedit.textarea.actions.NextLine.actionPerformed(), net.sf.gridarta.textedit.textarea.actions.End.actionPerformed(), net.sf.gridarta.textedit.textarea.actions.PrevWord.actionPerformed(), net.sf.gridarta.textedit.textarea.actions.NextWord.actionPerformed(), and net.sf.gridarta.textedit.textarea.actions.FunctionMenu.actionPerformed().
Here is the call graph for this function:
Here is the caller graph for this function:| int net.sf.gridarta.textedit.textarea.JEditTextArea.getCaretPosition | ( | ) |
Returns the caret position.
This will either be the selection start or the selection end, depending on which direction the selection was made in.
Definition at line 610 of file JEditTextArea.java.
References net.sf.gridarta.textedit.textarea.TextAreaSelection.getCaretPosition().
Referenced by net.sf.gridarta.textedit.textarea.actions.Backspace.actionPerformed(), net.sf.gridarta.textedit.textarea.actions.Delete.actionPerformed(), net.sf.gridarta.textedit.textarea.actions.PrevLine.actionPerformed(), net.sf.gridarta.textedit.textarea.actions.Home.actionPerformed(), net.sf.gridarta.textedit.textarea.actions.PrevChar.actionPerformed(), net.sf.gridarta.textedit.textarea.actions.End.actionPerformed(), net.sf.gridarta.textedit.textarea.actions.NextLine.actionPerformed(), net.sf.gridarta.textedit.textarea.actions.NextChar.actionPerformed(), net.sf.gridarta.textedit.textarea.actions.PrevWord.actionPerformed(), net.sf.gridarta.textedit.textarea.actions.NextWord.actionPerformed(), net.sf.gridarta.textedit.textarea.actions.Paste.actionPerformed(), and net.sf.gridarta.textedit.textarea.actions.FunctionMenu.actionPerformed().
Here is the call graph for this function:
Here is the caller graph for this function:| Document net.sf.gridarta.textedit.textarea.JEditTextArea.getDocument | ( | ) |
Returns the document this text area is editing.
Definition at line 505 of file JEditTextArea.java.
References net.sf.gridarta.textedit.textarea.TextAreaSelection.getDocument().
Referenced by net.sf.gridarta.textedit.textarea.actions.Backspace.actionPerformed(), net.sf.gridarta.textedit.textarea.actions.Delete.actionPerformed(), net.sf.gridarta.textedit.textarea.actions.DeleteWord.actionPerformed(), net.sf.gridarta.textedit.textarea.actions.BackspaceWord.actionPerformed(), net.sf.gridarta.textedit.textarea.actions.PrevWord.actionPerformed(), net.sf.gridarta.textedit.textarea.actions.NextWord.actionPerformed(), net.sf.gridarta.textedit.textarea.actions.Paste.actionPerformed(), net.sf.gridarta.textedit.textarea.actions.FunctionMenu.actionPerformed(), and net.sf.gridarta.textedit.scripteditor.CFPythonPopup.MenuActionListener.actionPerformed().
Here is the call graph for this function:
Here is the caller graph for this function:| int net.sf.gridarta.textedit.textarea.JEditTextArea.getDocumentLength | ( | ) |
Returns the length of the document.
Equivalent to calling
.
Definition at line 513 of file JEditTextArea.java.
References net.sf.gridarta.textedit.textarea.TextAreaSelection.getDocumentLength().
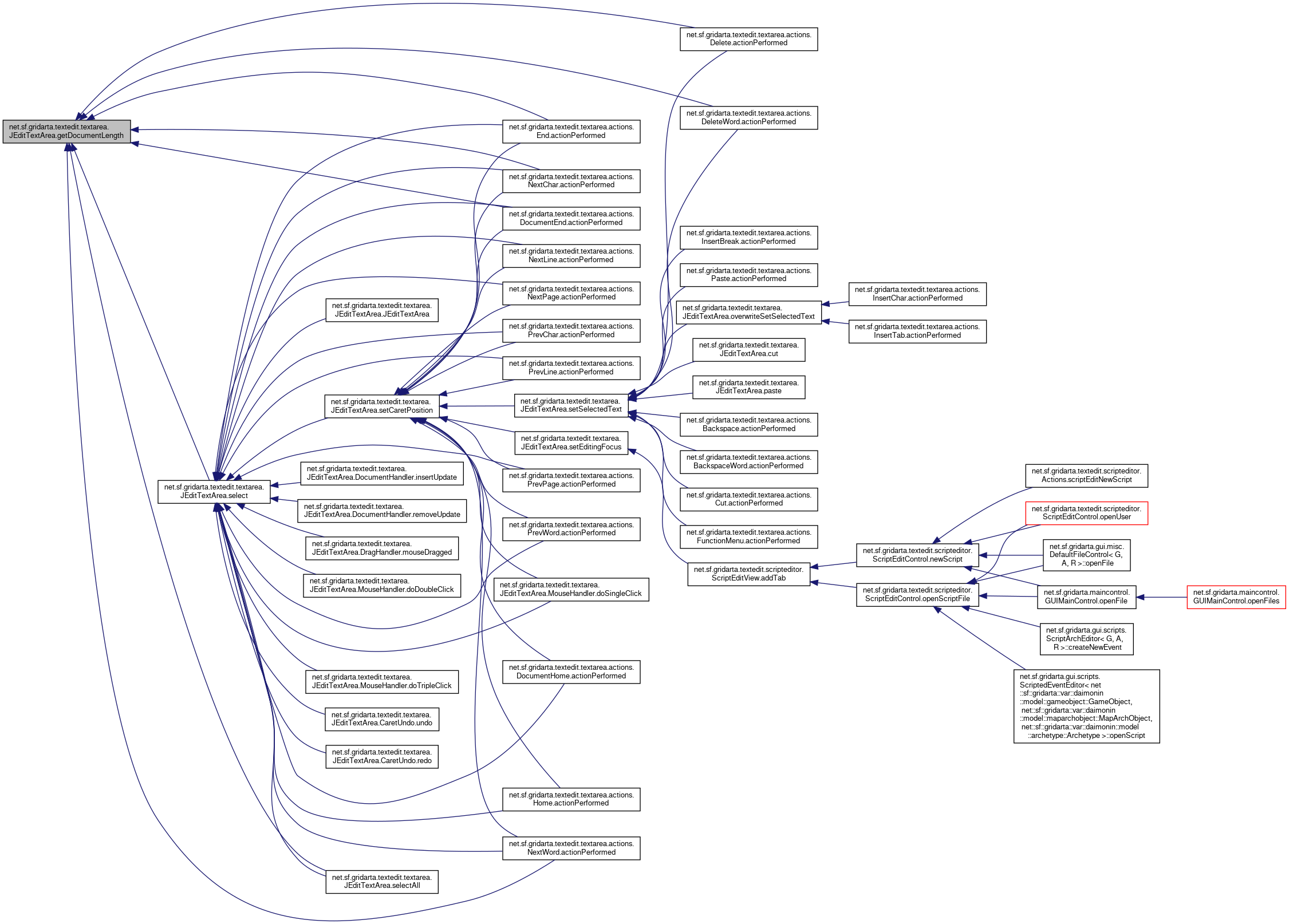
Referenced by net.sf.gridarta.textedit.textarea.actions.Delete.actionPerformed(), net.sf.gridarta.textedit.textarea.actions.DeleteWord.actionPerformed(), net.sf.gridarta.textedit.textarea.actions.End.actionPerformed(), net.sf.gridarta.textedit.textarea.actions.NextChar.actionPerformed(), net.sf.gridarta.textedit.textarea.actions.DocumentEnd.actionPerformed(), net.sf.gridarta.textedit.textarea.actions.NextWord.actionPerformed(), net.sf.gridarta.textedit.textarea.JEditTextArea.select(), and net.sf.gridarta.textedit.textarea.JEditTextArea.selectAll().
Here is the call graph for this function:
Here is the caller graph for this function:| int net.sf.gridarta.textedit.textarea.JEditTextArea.getElectricScroll | ( | ) |
Returns the number of lines from the top and button of the text area that are always visible.
Definition at line 295 of file JEditTextArea.java.
References net.sf.gridarta.textedit.textarea.TextAreaConfig.getElectricScroll().
Referenced by net.sf.gridarta.textedit.textarea.actions.End.actionPerformed(), and net.sf.gridarta.textedit.textarea.actions.Home.actionPerformed().
Here is the call graph for this function:
Here is the caller graph for this function:| int net.sf.gridarta.textedit.textarea.JEditTextArea.getFirstLine | ( | ) |
Returns the line displayed at the text area's origin.
Definition at line 325 of file JEditTextArea.java.
References net.sf.gridarta.textedit.textarea.TextAreaPainter.getFirstLine().
Referenced by net.sf.gridarta.textedit.textarea.actions.End.actionPerformed(), net.sf.gridarta.textedit.textarea.actions.PrevPage.actionPerformed(), net.sf.gridarta.textedit.textarea.actions.NextPage.actionPerformed(), and net.sf.gridarta.textedit.textarea.actions.Home.actionPerformed().
Here is the call graph for this function:
Here is the caller graph for this function:| InputHandler net.sf.gridarta.textedit.textarea.JEditTextArea.getInputHandler | ( | ) |
Returns the input handler.
Definition at line 269 of file JEditTextArea.java.
References net.sf.gridarta.textedit.textarea.JEditTextArea.inputHandler.
Referenced by net.sf.gridarta.textedit.textarea.actions.InsertChar.actionPerformed(), and net.sf.gridarta.textedit.textarea.actions.Repeat.actionPerformed().
Here is the caller graph for this function:| int net.sf.gridarta.textedit.textarea.JEditTextArea.getLineCount | ( | ) |
Returns the number of lines in the document.
Definition at line 520 of file JEditTextArea.java.
References net.sf.gridarta.textedit.textarea.TextAreaSelection.getLineCount().
Referenced by net.sf.gridarta.textedit.textarea.actions.End.actionPerformed(), net.sf.gridarta.textedit.textarea.actions.NextPage.actionPerformed(), and net.sf.gridarta.textedit.textarea.actions.NextLine.actionPerformed().
Here is the call graph for this function:
Here is the caller graph for this function:| int net.sf.gridarta.textedit.textarea.JEditTextArea.getLineEndOffset | ( | final int | line | ) |
Returns the end offset of the specified line.
| line | the line |
Definition at line 540 of file JEditTextArea.java.
References net.sf.gridarta.textedit.textarea.TextAreaSelection.getLineEndOffset().
Referenced by net.sf.gridarta.textedit.textarea.actions.End.actionPerformed().
Here is the call graph for this function:
Here is the caller graph for this function:| int net.sf.gridarta.textedit.textarea.JEditTextArea.getLineStartOffset | ( | final int | line | ) |
Returns the start offset of the specified line.
| line | the line |
Definition at line 530 of file JEditTextArea.java.
References net.sf.gridarta.textedit.textarea.TextAreaSelection.getLineStartOffset().
Referenced by net.sf.gridarta.textedit.textarea.actions.BackspaceWord.actionPerformed(), net.sf.gridarta.textedit.textarea.actions.DeleteWord.actionPerformed(), net.sf.gridarta.textedit.textarea.actions.PrevPage.actionPerformed(), net.sf.gridarta.textedit.textarea.actions.Home.actionPerformed(), net.sf.gridarta.textedit.textarea.actions.PrevLine.actionPerformed(), net.sf.gridarta.textedit.textarea.actions.NextLine.actionPerformed(), net.sf.gridarta.textedit.textarea.actions.NextPage.actionPerformed(), net.sf.gridarta.textedit.textarea.actions.PrevWord.actionPerformed(), net.sf.gridarta.textedit.textarea.actions.NextWord.actionPerformed(), and net.sf.gridarta.textedit.textarea.actions.FunctionMenu.actionPerformed().
Here is the call graph for this function:
Here is the caller graph for this function:| CharSequence net.sf.gridarta.textedit.textarea.JEditTextArea.getLineText | ( | final int | lineIndex | ) |
Returns the text on the specified line.
| lineIndex | the line |
Definition at line 587 of file JEditTextArea.java.
References net.sf.gridarta.textedit.textarea.TextAreaSelection.getLineText().
Referenced by net.sf.gridarta.textedit.textarea.actions.BackspaceWord.actionPerformed(), net.sf.gridarta.textedit.textarea.actions.DeleteWord.actionPerformed(), net.sf.gridarta.textedit.textarea.actions.NextWord.actionPerformed(), and net.sf.gridarta.textedit.textarea.actions.PrevWord.actionPerformed().
Here is the call graph for this function:
Here is the caller graph for this function:| int net.sf.gridarta.textedit.textarea.JEditTextArea.getMagicCaretPosition | ( | ) |
Returns the `magic' caret position.
This can be used to preserve the column position when moving up and down lines.
Definition at line 743 of file JEditTextArea.java.
References net.sf.gridarta.textedit.textarea.TextAreaConfig.getMagicCaret().
Referenced by net.sf.gridarta.textedit.textarea.actions.NextLine.actionPerformed(), and net.sf.gridarta.textedit.textarea.actions.PrevLine.actionPerformed().
Here is the call graph for this function:
Here is the caller graph for this function:| int net.sf.gridarta.textedit.textarea.JEditTextArea.getMarkPosition | ( | ) |
Returns the mark position.
This will be the opposite selection bound to the caret position.
Definition at line 626 of file JEditTextArea.java.
References net.sf.gridarta.textedit.textarea.TextAreaSelection.getMarkPosition().
Referenced by net.sf.gridarta.textedit.textarea.actions.DocumentEnd.actionPerformed(), net.sf.gridarta.textedit.textarea.actions.DocumentHome.actionPerformed(), net.sf.gridarta.textedit.textarea.actions.PrevPage.actionPerformed(), net.sf.gridarta.textedit.textarea.actions.PrevLine.actionPerformed(), net.sf.gridarta.textedit.textarea.actions.Home.actionPerformed(), net.sf.gridarta.textedit.textarea.actions.PrevChar.actionPerformed(), net.sf.gridarta.textedit.textarea.actions.NextPage.actionPerformed(), net.sf.gridarta.textedit.textarea.actions.NextLine.actionPerformed(), net.sf.gridarta.textedit.textarea.actions.NextChar.actionPerformed(), net.sf.gridarta.textedit.textarea.actions.End.actionPerformed(), net.sf.gridarta.textedit.textarea.actions.PrevWord.actionPerformed(), and net.sf.gridarta.textedit.textarea.actions.NextWord.actionPerformed().
Here is the call graph for this function:
Here is the caller graph for this function:| String net.sf.gridarta.textedit.textarea.JEditTextArea.getSelectedText | ( | ) |
Returns the selected text, or null if no selection is active.
Definition at line 714 of file JEditTextArea.java.
References net.sf.gridarta.textedit.textarea.TextAreaSelection.getSelectedText().
Referenced by net.sf.gridarta.textedit.textarea.actions.Copy.actionPerformed(), net.sf.gridarta.textedit.textarea.actions.Cut.actionPerformed(), net.sf.gridarta.textedit.textarea.actions.Paste.actionPerformed(), net.sf.gridarta.textedit.textarea.actions.FunctionMenu.actionPerformed(), net.sf.gridarta.textedit.textarea.actions.Find.actionPerformed(), and net.sf.gridarta.textedit.textarea.actions.Replace.ReplaceDialog.createPanel().
Here is the call graph for this function:
Here is the caller graph for this function:| int net.sf.gridarta.textedit.textarea.JEditTextArea.getSelectionEnd | ( | ) |
Returns the selection end offset.
Definition at line 601 of file JEditTextArea.java.
References net.sf.gridarta.textedit.textarea.TextAreaSelection.getSelectionEnd().
Referenced by net.sf.gridarta.textedit.textarea.actions.Backspace.actionPerformed(), net.sf.gridarta.textedit.textarea.actions.Delete.actionPerformed(), net.sf.gridarta.textedit.textarea.actions.DeleteWord.actionPerformed(), and net.sf.gridarta.textedit.textarea.actions.BackspaceWord.actionPerformed().
Here is the call graph for this function:
Here is the caller graph for this function:| int net.sf.gridarta.textedit.textarea.JEditTextArea.getSelectionStart | ( | ) |
Returns the selection start offset.
Definition at line 594 of file JEditTextArea.java.
References net.sf.gridarta.textedit.textarea.TextAreaSelection.getSelectionStart().
Referenced by net.sf.gridarta.textedit.textarea.actions.Backspace.actionPerformed(), net.sf.gridarta.textedit.textarea.actions.Delete.actionPerformed(), net.sf.gridarta.textedit.textarea.actions.DeleteWord.actionPerformed(), and net.sf.gridarta.textedit.textarea.actions.BackspaceWord.actionPerformed().
Here is the call graph for this function:
Here is the caller graph for this function:| String net.sf.gridarta.textedit.textarea.JEditTextArea.getText | ( | ) |
Returns the entire text of this text area.
Definition at line 548 of file JEditTextArea.java.
References net.sf.gridarta.textedit.textarea.TextAreaSelection.getText().
Referenced by net.sf.gridarta.gui.dialog.gameobjectattributes.DialogAttributeText< G extends GameObject< G, A, R, A extends MapArchObject< A, R extends Archetype< G, A, R >.getObjectText(), net.sf.gridarta.textedit.scripteditor.ScriptEditControl.saveActiveTab(), and net.sf.gridarta.textedit.scripteditor.ScriptEditControl.saveAsActiveTab().
Here is the call graph for this function:
Here is the caller graph for this function:| String net.sf.gridarta.textedit.textarea.JEditTextArea.getText | ( | final int | start, |
| final int | len | ||
| ) |
Returns the specified substring of the document.
| start | the start offset |
| len | the length of the substring |
Definition at line 566 of file JEditTextArea.java.
References net.sf.gridarta.textedit.textarea.TextAreaSelection.getText().
Here is the call graph for this function:| void net.sf.gridarta.textedit.textarea.JEditTextArea.getText | ( | final int | start, |
| final int | len, | ||
| @NotNull final Segment | segment | ||
| ) |
Copies the specified substring of the document into a segment.
If the offsets are invalid, the segment will contain a null string.
| start | the start offset |
| len | the length of the substring |
| segment | the segment |
Definition at line 577 of file JEditTextArea.java.
References net.sf.gridarta.textedit.textarea.TextAreaSelection.getText().
Here is the call graph for this function:| int net.sf.gridarta.textedit.textarea.JEditTextArea.getVisibleLines | ( | ) |
Returns the number of lines visible in this text area.
Definition at line 347 of file JEditTextArea.java.
References net.sf.gridarta.textedit.textarea.TextAreaPainter.getVisibleLines().
Referenced by net.sf.gridarta.textedit.textarea.actions.End.actionPerformed(), net.sf.gridarta.textedit.textarea.actions.NextPage.actionPerformed(), net.sf.gridarta.textedit.textarea.actions.PrevPage.actionPerformed(), net.sf.gridarta.textedit.textarea.JEditTextArea.documentChanged(), net.sf.gridarta.textedit.textarea.JEditTextArea.scrollTo(), and net.sf.gridarta.textedit.textarea.JEditTextArea.updateScrollBars().
Here is the call graph for this function:
Here is the caller graph for this function:| boolean net.sf.gridarta.textedit.textarea.JEditTextArea.isEditable | ( | ) |
Returns true if this text area is editable, false otherwise.
Definition at line 735 of file JEditTextArea.java.
References net.sf.gridarta.textedit.textarea.TextAreaConfig.isEditable().
Referenced by net.sf.gridarta.textedit.textarea.actions.InsertBreak.actionPerformed(), net.sf.gridarta.textedit.textarea.actions.InsertTab.actionPerformed(), net.sf.gridarta.textedit.textarea.actions.InsertChar.actionPerformed(), net.sf.gridarta.textedit.textarea.actions.Backspace.actionPerformed(), and net.sf.gridarta.textedit.textarea.actions.Delete.actionPerformed().
Here is the call graph for this function:
Here is the caller graph for this function:| boolean net.sf.gridarta.textedit.textarea.JEditTextArea.isModified | ( | ) |
Return whether the text content has been modified from the "unmodified" state.
Definition at line 970 of file JEditTextArea.java.
References net.sf.gridarta.textedit.textarea.TextAreaSelection.getText().
Referenced by net.sf.gridarta.textedit.scripteditor.ScriptEditControl.closeActiveTab().
Here is the call graph for this function:
Here is the caller graph for this function:| boolean net.sf.gridarta.textedit.textarea.JEditTextArea.isOverwriteEnabled | ( | ) |
Returns whether overwrite mode is active.
Definition at line 795 of file JEditTextArea.java.
References net.sf.gridarta.textedit.textarea.TextAreaConfig.isOverwrite().
Referenced by net.sf.gridarta.textedit.textarea.actions.Overwrite.actionPerformed().
Here is the call graph for this function:
Here is the caller graph for this function:| boolean net.sf.gridarta.textedit.textarea.JEditTextArea.isSelectionRectangular | ( | ) |
Returns true if the selection is rectangular, false otherwise.
Definition at line 811 of file JEditTextArea.java.
References net.sf.gridarta.textedit.textarea.TextAreaSelection.isSelectionRectangular().
Referenced by net.sf.gridarta.textedit.textarea.actions.ToggleRectangle.actionPerformed().
Here is the call graph for this function:
Here is the caller graph for this function:| int net.sf.gridarta.textedit.textarea.JEditTextArea.lineToY | ( | final int | line | ) |
Converts a line index to a y co-ordinate.
| line | the line |
Definition at line 467 of file JEditTextArea.java.
References net.sf.gridarta.textedit.textarea.TextAreaPainter.lineToY().
Referenced by net.sf.gridarta.textedit.textarea.actions.FunctionMenu.actionPerformed().
Here is the call graph for this function:
Here is the caller graph for this function:| int net.sf.gridarta.textedit.textarea.JEditTextArea.offsetToX | ( | final int | line, |
| final int | offset | ||
| ) |
Converts an offset in a line into an x co-ordinate.
This is a slow version that can be used any time.
| line | the line |
| offset | the offset, from the start of the line |
Definition at line 477 of file JEditTextArea.java.
References net.sf.gridarta.textedit.textarea.TextAreaPainter.offsetToX().
Referenced by net.sf.gridarta.textedit.textarea.actions.NextLine.actionPerformed(), and net.sf.gridarta.textedit.textarea.actions.PrevLine.actionPerformed().
Here is the call graph for this function:
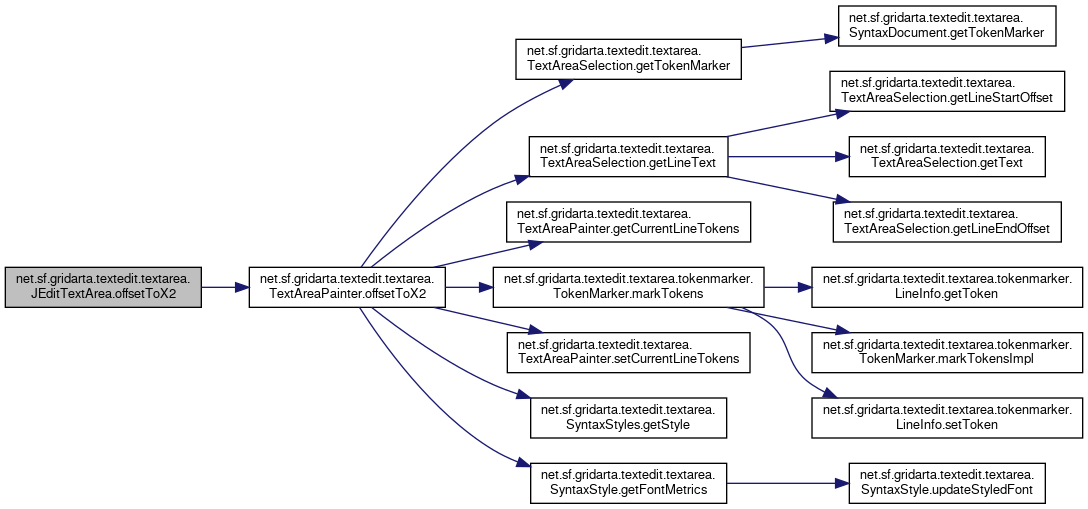
Here is the caller graph for this function:| int net.sf.gridarta.textedit.textarea.JEditTextArea.offsetToX2 | ( | final int | line, |
| final int | offset | ||
| ) |
Converts an offset in a line into an x co-ordinate.
This is a fast version that should only be used if no changes were made to the text since the last repaint.
| line | the line |
| offset | the offset, from the start of the line |
Definition at line 488 of file JEditTextArea.java.
References net.sf.gridarta.textedit.textarea.TextAreaPainter.offsetToX2().
Referenced by net.sf.gridarta.textedit.textarea.actions.FunctionMenu.actionPerformed().
Here is the call graph for this function:
Here is the caller graph for this function:| void net.sf.gridarta.textedit.textarea.JEditTextArea.overwriteSetSelectedText | ( | @NotNull final String | str | ) |
Similar to.
, but overstrikes the appropriate number of characters if overwrite mode is enabled.
| str | the string |
Definition at line 763 of file JEditTextArea.java.
References net.sf.gridarta.textedit.textarea.SyntaxDocument.beginCompoundEdit(), net.sf.gridarta.textedit.textarea.SyntaxDocument.endCompoundEdit(), net.sf.gridarta.textedit.textarea.TextAreaSelection.getCaretLine(), net.sf.gridarta.textedit.textarea.TextAreaSelection.getCaretPosition(), net.sf.gridarta.textedit.textarea.TextAreaSelection.getLineEndOffset(), net.sf.gridarta.textedit.textarea.TextAreaSelection.getSelectionEnd(), net.sf.gridarta.textedit.textarea.TextAreaSelection.getSelectionStart(), net.sf.gridarta.textedit.textarea.TextAreaConfig.isOverwrite(), and net.sf.gridarta.textedit.textarea.JEditTextArea.setSelectedText().
Referenced by net.sf.gridarta.textedit.textarea.actions.InsertChar.actionPerformed(), and net.sf.gridarta.textedit.textarea.actions.InsertTab.actionPerformed().
Here is the call graph for this function:
Here is the caller graph for this function:| void net.sf.gridarta.textedit.textarea.JEditTextArea.paste | ( | ) |
Inserts the clipboard contents into the text.
Definition at line 858 of file JEditTextArea.java.
References net.sf.gridarta.textedit.textarea.InputHandler.getRepeatCount(), net.sf.gridarta.textedit.textarea.TextAreaConfig.isEditable(), and net.sf.gridarta.textedit.textarea.JEditTextArea.setSelectedText().
Here is the call graph for this function:| void net.sf.gridarta.textedit.textarea.JEditTextArea.processKeyEvent | ( | @NotNull final KeyEvent | e | ) |
Forwards key events directly to the input handler.
This is slightly faster than using a KeyListener because some Swing overhead is avoided.
Definition at line 899 of file JEditTextArea.java.
| void net.sf.gridarta.textedit.textarea.JEditTextArea.removeNotify | ( | ) |
Called by the AWT when this component is removed from it's parent.
This stops clears the currently focused component.
Definition at line 887 of file JEditTextArea.java.
| void net.sf.gridarta.textedit.textarea.JEditTextArea.resetModified | ( | ) |
Reset the "modified" state.
Definition at line 977 of file JEditTextArea.java.
References net.sf.gridarta.textedit.textarea.TextAreaSelection.getText().
Referenced by net.sf.gridarta.textedit.scripteditor.ScriptEditView.addTab(), net.sf.gridarta.textedit.scripteditor.ScriptEditControl.saveActiveTab(), and net.sf.gridarta.textedit.scripteditor.ScriptEditControl.saveAsActiveTab().
Here is the call graph for this function:
Here is the caller graph for this function:| void net.sf.gridarta.textedit.textarea.JEditTextArea.scrollTo | ( | final int | line, |
| final int | offset | ||
| ) |
Ensures that the specified line and offset is visible by scrolling the text area if necessary.
| line | the line to scroll to |
| offset | the offset in the line to scroll to |
Definition at line 424 of file JEditTextArea.java.
References net.sf.gridarta.textedit.textarea.TextAreaConfig.getElectricScroll(), net.sf.gridarta.textedit.textarea.TextAreaPainter.getFirstLine(), net.sf.gridarta.textedit.textarea.TextAreaPainter.getFontMetrics(), net.sf.gridarta.textedit.textarea.TextAreaPainter.getHorizontalOffset(), net.sf.gridarta.textedit.textarea.TextAreaSelection.getLineCount(), net.sf.gridarta.textedit.textarea.JEditTextArea.getVisibleLines(), net.sf.gridarta.textedit.textarea.TextAreaPainter.offsetToX2(), net.sf.gridarta.textedit.textarea.JEditTextArea.setFirstLine(), and net.sf.gridarta.textedit.textarea.JEditTextArea.setOrigin().
Referenced by net.sf.gridarta.textedit.textarea.JEditTextArea.scrollToCaret().
Here is the call graph for this function:
Here is the caller graph for this function:| void net.sf.gridarta.textedit.textarea.JEditTextArea.scrollToCaret | ( | ) |
Ensures that the caret is visible by scrolling the text area if necessary.
Definition at line 394 of file JEditTextArea.java.
References net.sf.gridarta.textedit.textarea.TextAreaSelection.getCaretLine(), net.sf.gridarta.textedit.textarea.TextAreaSelection.getCaretPosition(), net.sf.gridarta.textedit.textarea.TextAreaSelection.getLineLength(), net.sf.gridarta.textedit.textarea.TextAreaSelection.getLineStartOffset(), and net.sf.gridarta.textedit.textarea.JEditTextArea.scrollTo().
Referenced by net.sf.gridarta.textedit.textarea.JEditTextArea.select().
Here is the call graph for this function:
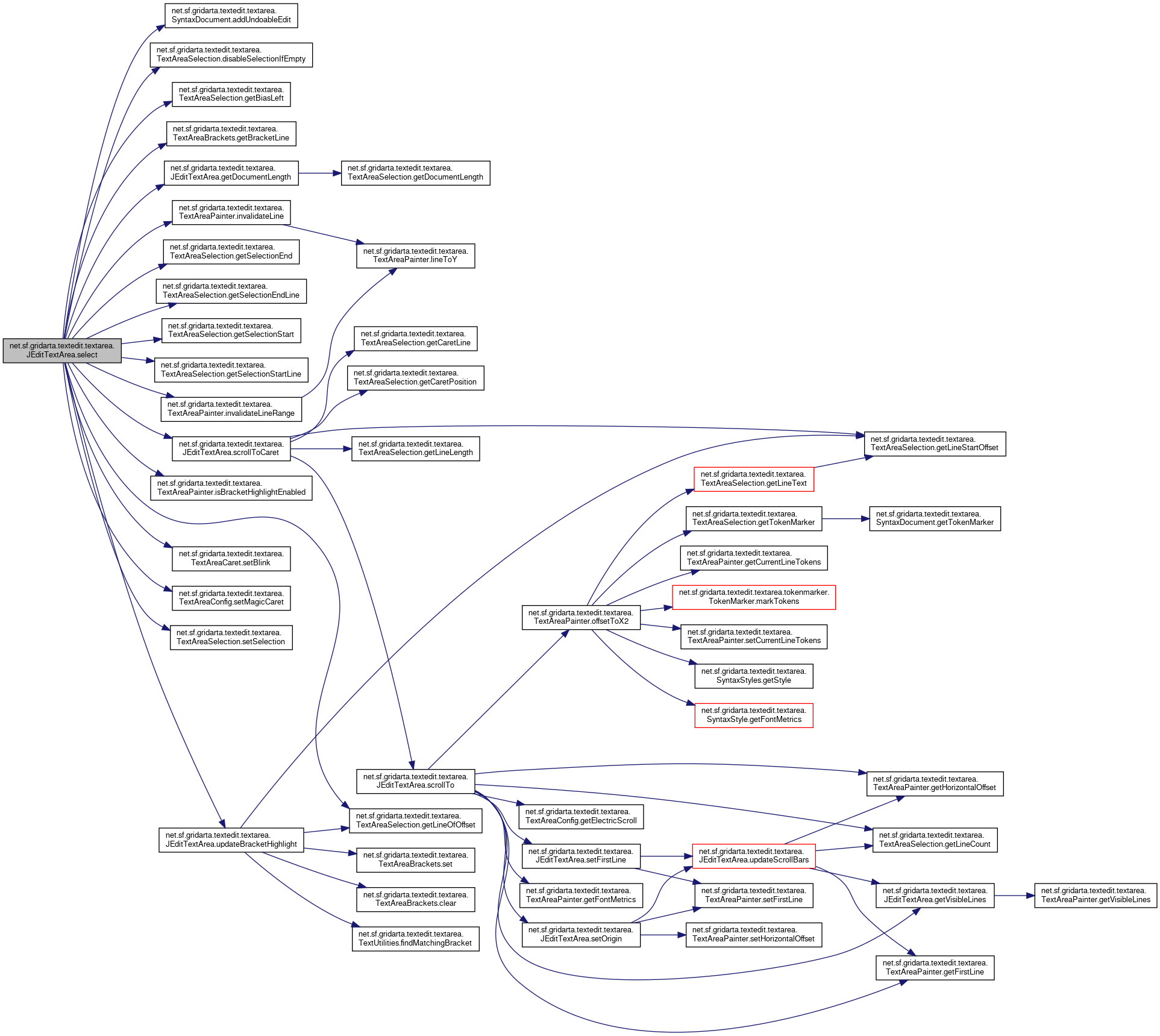
Here is the caller graph for this function:| void net.sf.gridarta.textedit.textarea.JEditTextArea.select | ( | final int | start, |
| final int | end | ||
| ) |
Selects from the start offset to the end offset.
This is the general selection method used by all other selecting methods. The caret position will be start if start < end, and end if end > start.
| start | the start offset |
| end | the end offset |
Definition at line 654 of file JEditTextArea.java.
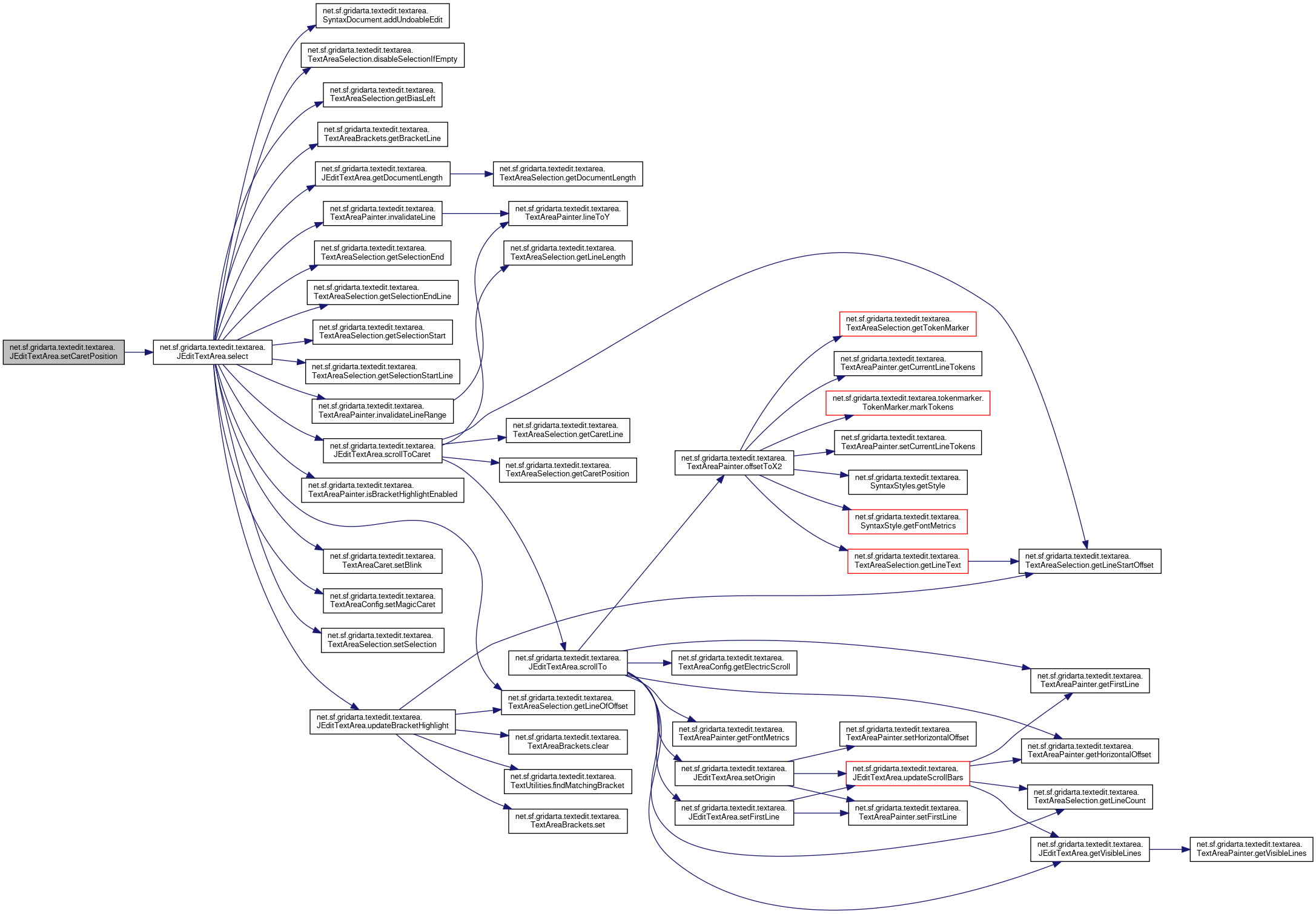
References net.sf.gridarta.textedit.textarea.SyntaxDocument.addUndoableEdit(), net.sf.gridarta.textedit.textarea.TextAreaSelection.disableSelectionIfEmpty(), net.sf.gridarta.textedit.textarea.TextAreaSelection.getBiasLeft(), net.sf.gridarta.textedit.textarea.TextAreaBrackets.getBracketLine(), net.sf.gridarta.textedit.textarea.JEditTextArea.getDocumentLength(), net.sf.gridarta.textedit.textarea.TextAreaSelection.getLineOfOffset(), net.sf.gridarta.textedit.textarea.TextAreaSelection.getSelectionEnd(), net.sf.gridarta.textedit.textarea.TextAreaSelection.getSelectionEndLine(), net.sf.gridarta.textedit.textarea.TextAreaSelection.getSelectionStart(), net.sf.gridarta.textedit.textarea.TextAreaSelection.getSelectionStartLine(), net.sf.gridarta.textedit.textarea.TextAreaPainter.invalidateLine(), net.sf.gridarta.textedit.textarea.TextAreaPainter.invalidateLineRange(), net.sf.gridarta.textedit.textarea.TextAreaPainter.isBracketHighlightEnabled(), net.sf.gridarta.textedit.textarea.JEditTextArea.scrollToCaret(), net.sf.gridarta.textedit.textarea.TextAreaCaret.setBlink(), net.sf.gridarta.textedit.textarea.TextAreaConfig.setMagicCaret(), net.sf.gridarta.textedit.textarea.TextAreaSelection.setSelection(), and net.sf.gridarta.textedit.textarea.JEditTextArea.updateBracketHighlight().
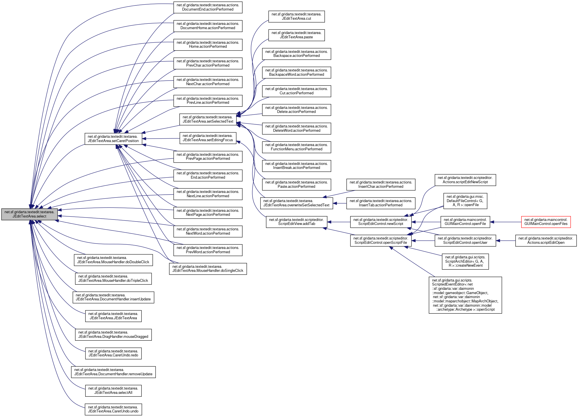
Referenced by net.sf.gridarta.textedit.textarea.actions.DocumentEnd.actionPerformed(), net.sf.gridarta.textedit.textarea.actions.DocumentHome.actionPerformed(), net.sf.gridarta.textedit.textarea.actions.Home.actionPerformed(), net.sf.gridarta.textedit.textarea.actions.PrevChar.actionPerformed(), net.sf.gridarta.textedit.textarea.actions.NextChar.actionPerformed(), net.sf.gridarta.textedit.textarea.actions.PrevLine.actionPerformed(), net.sf.gridarta.textedit.textarea.actions.PrevPage.actionPerformed(), net.sf.gridarta.textedit.textarea.actions.End.actionPerformed(), net.sf.gridarta.textedit.textarea.actions.NextLine.actionPerformed(), net.sf.gridarta.textedit.textarea.actions.NextPage.actionPerformed(), net.sf.gridarta.textedit.textarea.actions.NextWord.actionPerformed(), net.sf.gridarta.textedit.textarea.actions.PrevWord.actionPerformed(), net.sf.gridarta.textedit.textarea.JEditTextArea.MouseHandler.doDoubleClick(), net.sf.gridarta.textedit.textarea.JEditTextArea.MouseHandler.doSingleClick(), net.sf.gridarta.textedit.textarea.JEditTextArea.MouseHandler.doTripleClick(), net.sf.gridarta.textedit.textarea.JEditTextArea.DocumentHandler.insertUpdate(), net.sf.gridarta.textedit.textarea.JEditTextArea.JEditTextArea(), net.sf.gridarta.textedit.textarea.JEditTextArea.DragHandler.mouseDragged(), net.sf.gridarta.textedit.textarea.JEditTextArea.CaretUndo.redo(), net.sf.gridarta.textedit.textarea.JEditTextArea.DocumentHandler.removeUpdate(), net.sf.gridarta.textedit.textarea.JEditTextArea.selectAll(), net.sf.gridarta.textedit.textarea.JEditTextArea.setCaretPosition(), and net.sf.gridarta.textedit.textarea.JEditTextArea.CaretUndo.undo().
Here is the call graph for this function:
Here is the caller graph for this function:| void net.sf.gridarta.textedit.textarea.JEditTextArea.selectAll | ( | ) |
Selects all text in the document.
Definition at line 643 of file JEditTextArea.java.
References net.sf.gridarta.textedit.textarea.JEditTextArea.getDocumentLength(), and net.sf.gridarta.textedit.textarea.JEditTextArea.select().
Here is the call graph for this function:| void net.sf.gridarta.textedit.textarea.JEditTextArea.setCaretPosition | ( | final int | caret | ) |
Sets the caret position.
The new selection will consist of the caret position only (hence no text will be selected).
| caret | the caret position |
Definition at line 636 of file JEditTextArea.java.
References net.sf.gridarta.textedit.textarea.JEditTextArea.select().
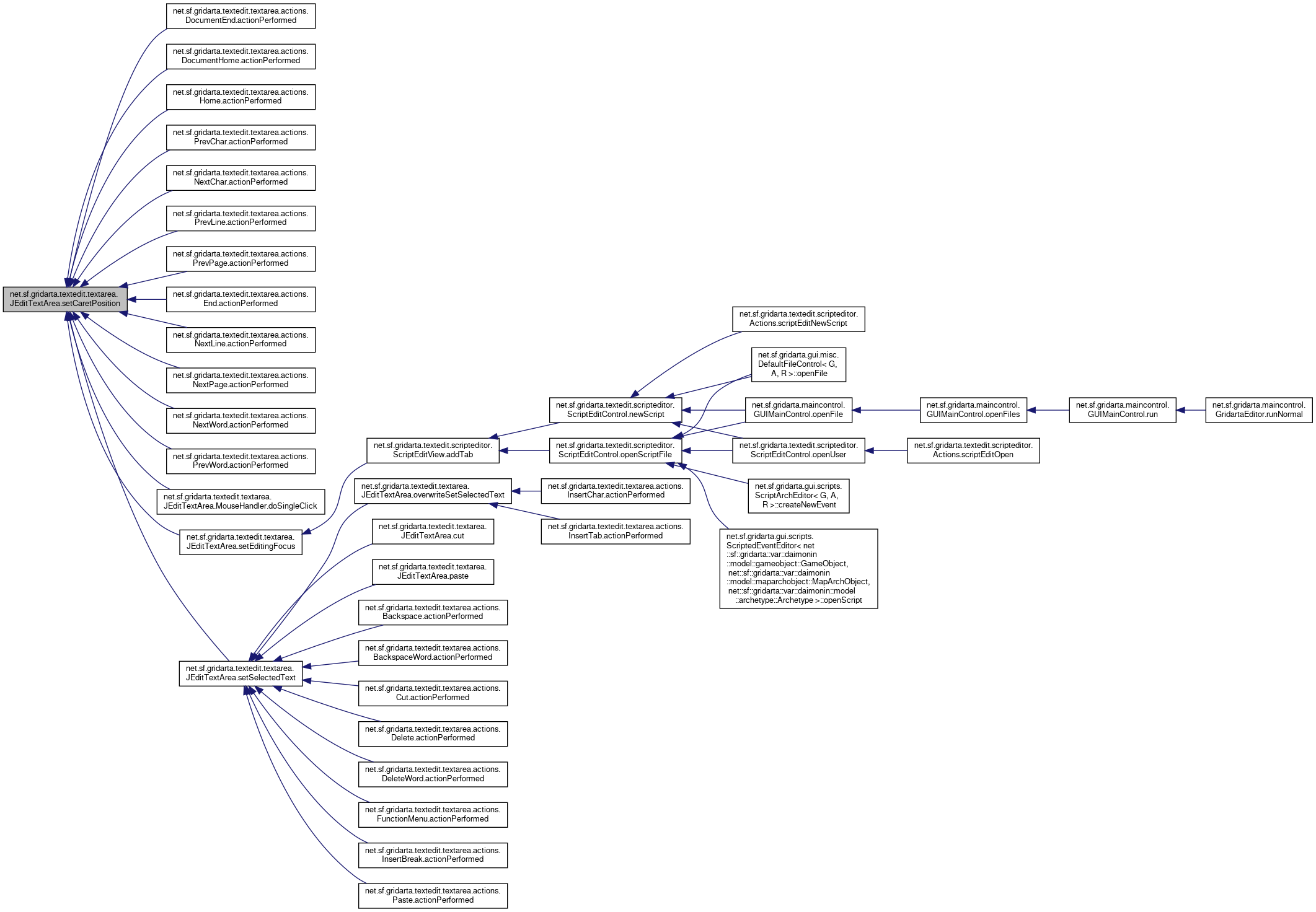
Referenced by net.sf.gridarta.textedit.textarea.actions.DocumentEnd.actionPerformed(), net.sf.gridarta.textedit.textarea.actions.DocumentHome.actionPerformed(), net.sf.gridarta.textedit.textarea.actions.Home.actionPerformed(), net.sf.gridarta.textedit.textarea.actions.PrevChar.actionPerformed(), net.sf.gridarta.textedit.textarea.actions.NextChar.actionPerformed(), net.sf.gridarta.textedit.textarea.actions.PrevLine.actionPerformed(), net.sf.gridarta.textedit.textarea.actions.PrevPage.actionPerformed(), net.sf.gridarta.textedit.textarea.actions.End.actionPerformed(), net.sf.gridarta.textedit.textarea.actions.NextLine.actionPerformed(), net.sf.gridarta.textedit.textarea.actions.NextPage.actionPerformed(), net.sf.gridarta.textedit.textarea.actions.NextWord.actionPerformed(), net.sf.gridarta.textedit.textarea.actions.PrevWord.actionPerformed(), net.sf.gridarta.textedit.textarea.JEditTextArea.MouseHandler.doSingleClick(), net.sf.gridarta.textedit.textarea.JEditTextArea.setEditingFocus(), and net.sf.gridarta.textedit.textarea.JEditTextArea.setSelectedText().
Here is the call graph for this function:
Here is the caller graph for this function:| void net.sf.gridarta.textedit.textarea.JEditTextArea.setCaretVisible | ( | final boolean | caretVisible | ) |
Sets if the caret should be visible.
| caretVisible | true if the caret should be visible, false otherwise |
Definition at line 277 of file JEditTextArea.java.
References net.sf.gridarta.textedit.textarea.TextAreaPainter.invalidateSelectedLines(), and net.sf.gridarta.textedit.textarea.TextAreaCaret.setCaretVisible().
Referenced by net.sf.gridarta.textedit.textarea.JEditTextArea.FocusHandler.focusGained(), net.sf.gridarta.textedit.textarea.JEditTextArea.FocusHandler.focusLost(), net.sf.gridarta.textedit.textarea.JEditTextArea.MouseHandler.mousePressed(), and net.sf.gridarta.textedit.textarea.JEditTextArea.setEditingFocus().
Here is the call graph for this function:
Here is the caller graph for this function:| void net.sf.gridarta.textedit.textarea.JEditTextArea.setEditingFocus | ( | ) |
Sets the focus to this TextArea, so this component is instantly registered for key press events.
The graphics context must be fully initialized before calling this method.
Definition at line 407 of file JEditTextArea.java.
References net.sf.gridarta.textedit.textarea.JEditTextArea.setCaretPosition(), and net.sf.gridarta.textedit.textarea.JEditTextArea.setCaretVisible().
Referenced by net.sf.gridarta.textedit.scripteditor.ScriptEditView.addTab().
Here is the call graph for this function:
Here is the caller graph for this function:| void net.sf.gridarta.textedit.textarea.JEditTextArea.setFirstLine | ( | final int | firstLine | ) |
Sets the line displayed at the text area's origin without updating the scroll bars.
Definition at line 333 of file JEditTextArea.java.
References net.sf.gridarta.textedit.textarea.TextAreaPainter.setFirstLine(), and net.sf.gridarta.textedit.textarea.JEditTextArea.updateScrollBars().
Referenced by net.sf.gridarta.textedit.textarea.actions.NextPage.actionPerformed(), net.sf.gridarta.textedit.textarea.actions.PrevPage.actionPerformed(), net.sf.gridarta.textedit.textarea.JEditTextArea.AdjustHandler.adjustmentValueChanged(), net.sf.gridarta.textedit.textarea.JEditTextArea.documentChanged(), and net.sf.gridarta.textedit.textarea.JEditTextArea.scrollTo().
Here is the call graph for this function:
Here is the caller graph for this function:| void net.sf.gridarta.textedit.textarea.JEditTextArea.setFont | ( | @NotNull final Font | font | ) |
Set the TextArea font.
| font | font |
Definition at line 261 of file JEditTextArea.java.
References net.sf.gridarta.textedit.textarea.TextAreaPainter.setFont().
Here is the call graph for this function:| void net.sf.gridarta.textedit.textarea.JEditTextArea.setHorizontalOffset | ( | final int | horizontalOffset | ) |
Sets the horizontal offset of drawn lines.
This can be used to implement horizontal scrolling.
| horizontalOffset | offset The new horizontal offset |
Definition at line 356 of file JEditTextArea.java.
References net.sf.gridarta.textedit.textarea.TextAreaPainter.setHorizontalOffset(), and net.sf.gridarta.textedit.textarea.JEditTextArea.updateScrollBars().
Referenced by net.sf.gridarta.textedit.textarea.JEditTextArea.AdjustHandler.adjustmentValueChanged().
Here is the call graph for this function:
Here is the caller graph for this function:| void net.sf.gridarta.textedit.textarea.JEditTextArea.setMagicCaretPosition | ( | final int | magicCaret | ) |
Sets the `magic' caret position.
This can be used to preserve the column position when moving up and down lines.
| magicCaret | the magic caret position |
Definition at line 752 of file JEditTextArea.java.
References net.sf.gridarta.textedit.textarea.TextAreaConfig.setMagicCaret().
Referenced by net.sf.gridarta.textedit.textarea.actions.NextLine.actionPerformed(), and net.sf.gridarta.textedit.textarea.actions.PrevLine.actionPerformed().
Here is the call graph for this function:
Here is the caller graph for this function:| void net.sf.gridarta.textedit.textarea.JEditTextArea.setOrigin | ( | final int | firstLine, |
| final int | horizontalOffset | ||
| ) |
A fast way of changing both the first line and horizontal offset.
| firstLine | the new first line |
| horizontalOffset | the new horizontal offset |
Definition at line 373 of file JEditTextArea.java.
References net.sf.gridarta.textedit.textarea.TextAreaPainter.setFirstLine(), net.sf.gridarta.textedit.textarea.TextAreaPainter.setHorizontalOffset(), and net.sf.gridarta.textedit.textarea.JEditTextArea.updateScrollBars().
Referenced by net.sf.gridarta.textedit.textarea.JEditTextArea.scrollTo().
Here is the call graph for this function:
Here is the caller graph for this function:| void net.sf.gridarta.textedit.textarea.JEditTextArea.setOverwriteEnabled | ( | final boolean | overwrite | ) |
Sets whether overwrite mode is active.
| overwrite | whether overwrite mode is active |
Definition at line 803 of file JEditTextArea.java.
References net.sf.gridarta.textedit.textarea.TextAreaPainter.invalidateSelectedLines(), and net.sf.gridarta.textedit.textarea.TextAreaConfig.setOverwrite().
Referenced by net.sf.gridarta.textedit.textarea.actions.Overwrite.actionPerformed().
Here is the call graph for this function:
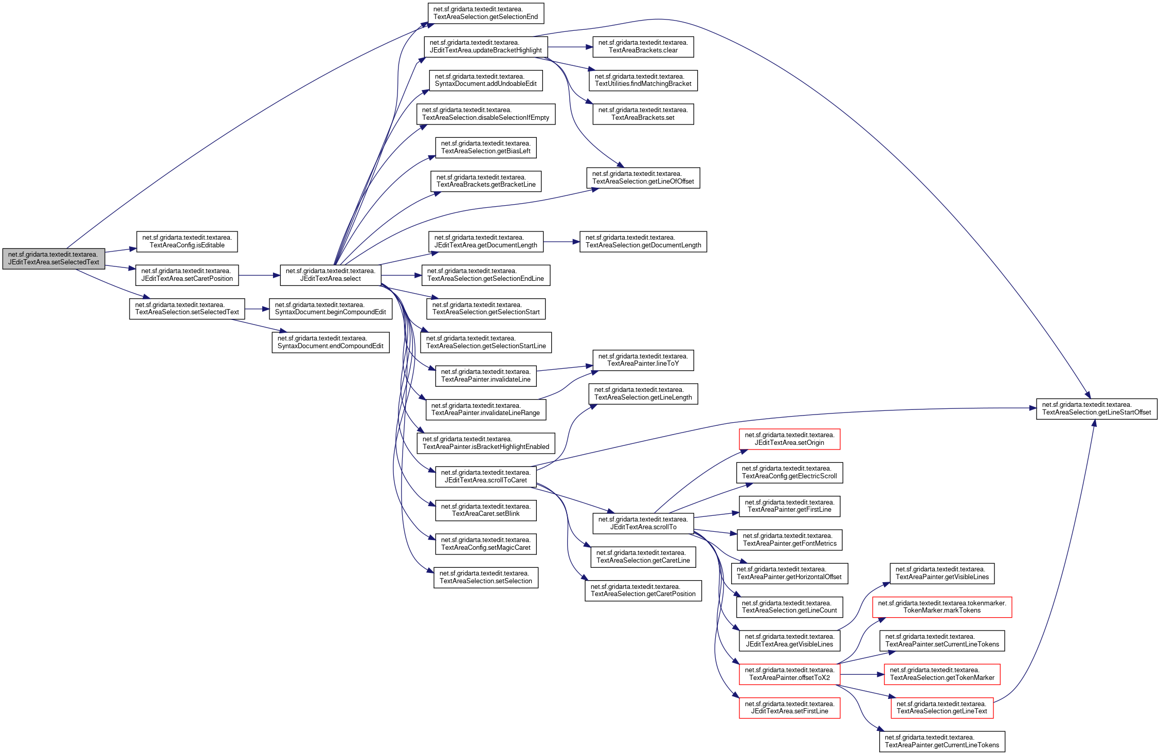
Here is the caller graph for this function:| void net.sf.gridarta.textedit.textarea.JEditTextArea.setSelectedText | ( | @NotNull final String | selectedText | ) |
Replaces the selection with the specified text.
| selectedText | the replacement text for the selection |
Definition at line 722 of file JEditTextArea.java.
References net.sf.gridarta.textedit.textarea.TextAreaSelection.getSelectionEnd(), net.sf.gridarta.textedit.textarea.TextAreaConfig.isEditable(), net.sf.gridarta.textedit.textarea.JEditTextArea.setCaretPosition(), and net.sf.gridarta.textedit.textarea.TextAreaSelection.setSelectedText().
Referenced by net.sf.gridarta.textedit.textarea.actions.InsertBreak.actionPerformed(), net.sf.gridarta.textedit.textarea.actions.Delete.actionPerformed(), net.sf.gridarta.textedit.textarea.actions.Backspace.actionPerformed(), net.sf.gridarta.textedit.textarea.actions.BackspaceWord.actionPerformed(), net.sf.gridarta.textedit.textarea.actions.DeleteWord.actionPerformed(), net.sf.gridarta.textedit.textarea.actions.Cut.actionPerformed(), net.sf.gridarta.textedit.textarea.actions.Paste.actionPerformed(), net.sf.gridarta.textedit.textarea.actions.FunctionMenu.actionPerformed(), net.sf.gridarta.textedit.textarea.JEditTextArea.cut(), net.sf.gridarta.textedit.textarea.JEditTextArea.overwriteSetSelectedText(), and net.sf.gridarta.textedit.textarea.JEditTextArea.paste().
Here is the call graph for this function:
Here is the caller graph for this function:| void net.sf.gridarta.textedit.textarea.JEditTextArea.setSelectionRectangular | ( | final boolean | rectangleSelect | ) |
Sets if the selection should be rectangular.
| rectangleSelect | true if the selection should be rectangular, false otherwise |
Definition at line 820 of file JEditTextArea.java.
References net.sf.gridarta.textedit.textarea.TextAreaPainter.invalidateSelectedLines(), and net.sf.gridarta.textedit.textarea.TextAreaSelection.setSelectionRectangular().
Referenced by net.sf.gridarta.textedit.textarea.actions.ToggleRectangle.actionPerformed(), and net.sf.gridarta.textedit.textarea.JEditTextArea.DragHandler.mouseDragged().
Here is the call graph for this function:
Here is the caller graph for this function:| void net.sf.gridarta.textedit.textarea.JEditTextArea.setText | ( | @NotNull final String | text | ) |
Sets the entire text of this text area.
Definition at line 555 of file JEditTextArea.java.
References net.sf.gridarta.textedit.textarea.TextAreaSelection.setText().
Here is the call graph for this function:
|
private |
Definition at line 917 of file JEditTextArea.java.
References net.sf.gridarta.textedit.textarea.TextAreaBrackets.clear(), net.sf.gridarta.textedit.textarea.TextUtilities.findMatchingBracket(), net.sf.gridarta.textedit.textarea.TextAreaSelection.getLineOfOffset(), net.sf.gridarta.textedit.textarea.TextAreaSelection.getLineStartOffset(), and net.sf.gridarta.textedit.textarea.TextAreaBrackets.set().
Referenced by net.sf.gridarta.textedit.textarea.JEditTextArea.select().
Here is the call graph for this function:
Here is the caller graph for this function:| void net.sf.gridarta.textedit.textarea.JEditTextArea.updateScrollBars | ( | ) |
Updates the state of the scroll bars.
This should be called if the number of lines in the document changes, or when the size of the text are changes.
Definition at line 304 of file JEditTextArea.java.
References net.sf.gridarta.textedit.textarea.TextAreaPainter.getDefaultCharWidth(), net.sf.gridarta.textedit.textarea.TextAreaPainter.getFirstLine(), net.sf.gridarta.textedit.textarea.TextAreaPainter.getHorizontalOffset(), net.sf.gridarta.textedit.textarea.TextAreaSelection.getLineCount(), and net.sf.gridarta.textedit.textarea.JEditTextArea.getVisibleLines().
Referenced by net.sf.gridarta.textedit.textarea.JEditTextArea.documentChanged(), net.sf.gridarta.textedit.textarea.JEditTextArea.JEditTextArea(), net.sf.gridarta.textedit.textarea.TextAreaPainter.recalculateVisibleLines(), net.sf.gridarta.textedit.textarea.JEditTextArea.setFirstLine(), net.sf.gridarta.textedit.textarea.JEditTextArea.setHorizontalOffset(), and net.sf.gridarta.textedit.textarea.JEditTextArea.setOrigin().
Here is the call graph for this function:
Here is the caller graph for this function:| int net.sf.gridarta.textedit.textarea.JEditTextArea.xToOffset | ( | final int | line, |
| final int | x | ||
| ) |
Converts an x co-ordinate to an offset within a line.
| line | the line |
| x | the x co-ordinate |
Definition at line 497 of file JEditTextArea.java.
References net.sf.gridarta.textedit.textarea.TextAreaPainter.xToOffset().
Referenced by net.sf.gridarta.textedit.textarea.actions.NextLine.actionPerformed(), net.sf.gridarta.textedit.textarea.actions.PrevLine.actionPerformed(), and net.sf.gridarta.textedit.textarea.JEditTextArea.MouseHandler.mousePressed().
Here is the call graph for this function:
Here is the caller graph for this function:
|
private |
Definition at line 146 of file JEditTextArea.java.
|
private |
Definition at line 126 of file JEditTextArea.java.
|
staticprivate |
Definition at line 112 of file JEditTextArea.java.
|
private |
The TextAreaConfig for this instance.
Definition at line 152 of file JEditTextArea.java.
|
private |
Definition at line 140 of file JEditTextArea.java.
Referenced by net.sf.gridarta.textedit.textarea.JEditTextArea.JEditTextArea().
|
staticprivate |
Definition at line 109 of file JEditTextArea.java.
|
private |
Definition at line 132 of file JEditTextArea.java.
|
private |
Definition at line 137 of file JEditTextArea.java.
Referenced by net.sf.gridarta.textedit.textarea.JEditTextArea.getInputHandler().
|
staticprivate |
The Logger for printing log messages.
Definition at line 95 of file JEditTextArea.java.
|
private |
Definition at line 120 of file JEditTextArea.java.
|
private |
Definition at line 123 of file JEditTextArea.java.
|
private |
Definition at line 134 of file JEditTextArea.java.
|
private |
Definition at line 143 of file JEditTextArea.java.
|
staticprivate |
Serial Version UID.
Definition at line 100 of file JEditTextArea.java.
|
private |
The text contents in the last "unmodified" state.
Definition at line 106 of file JEditTextArea.java.
|
private |
Definition at line 129 of file JEditTextArea.java.
Referenced by net.sf.gridarta.textedit.textarea.JEditTextArea.AdjustHandler.adjustmentValueChanged().