|
Crossfire Server, Trunk
|
#include <global.h>#include <stdlib.h>#include <check.h>#include <loader.h>#include <toolkit_common.h>#include "assets.h"#include "AssetsManager.h"
Go to the source code of this file.
Macros | |
| #define | DESCRIBE_ABILITY_SAFE(retbuf, variable, name, len, maxlen) |
| #define | DESCRIBE_PATH_SAFE(retbuf, variable, name, len, maxlen) |
Functions | |
| static END_TEST Suite * | item_suite (void) |
| int | main (void) |
| static void | old_describe_monster (const object *op, char *retbuf, size_t size) |
| static void | setup (void) |
| START_TEST (test_describe_item) | |
| START_TEST (test_describe_monster_rewrite) | |
| static void | teardown (void) |
| #define DESCRIBE_ABILITY_SAFE | ( | retbuf, | |
| variable, | |||
| name, | |||
| len, | |||
| maxlen | |||
| ) |
Definition at line 223 of file check_item.cpp.
| #define DESCRIBE_PATH_SAFE | ( | retbuf, | |
| variable, | |||
| name, | |||
| len, | |||
| maxlen | |||
| ) |
Definition at line 208 of file check_item.cpp.
|
static |
Definition at line 401 of file check_item.cpp.
References setup(), and teardown().
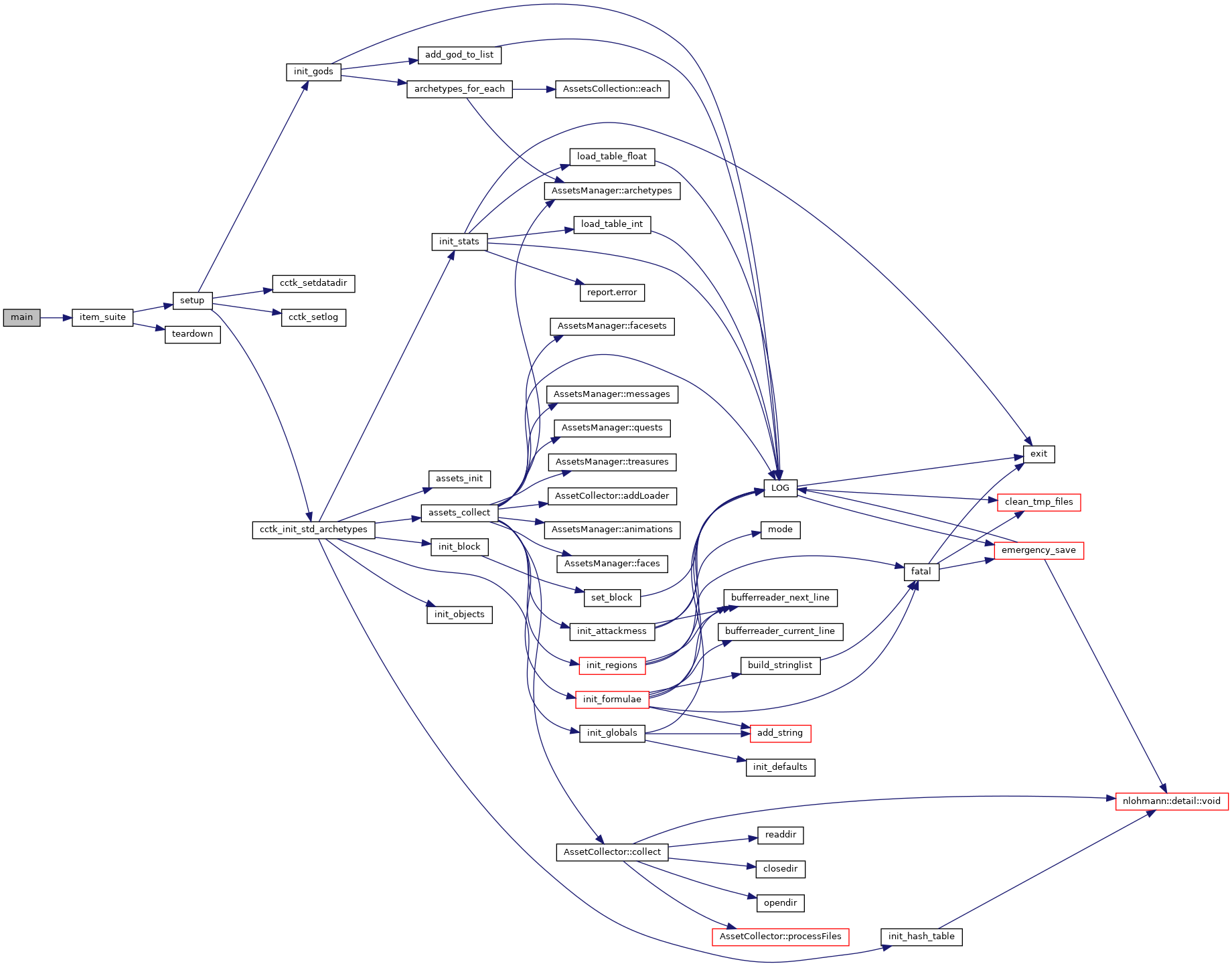
Referenced by main().


| int main | ( | void | ) |
Definition at line 415 of file check_item.cpp.
References item_suite().

|
static |
Definition at line 238 of file check_item.cpp.
References DESCRIBE_ABILITY_SAFE, DESCRIBE_PATH_SAFE, FABS, first, FLAG_CAN_USE_SKILL, FLAG_CAST_SPELL, FLAG_FRIENDLY, FLAG_HITBACK, FLAG_SEE_INVISIBLE, FLAG_STEALTH, FLAG_UNAGGRESSIVE, FLAG_UNDEAD, FLAG_USE_ARMOUR, FLAG_USE_BOW, FLAG_USE_RANGE, FLAG_USE_RING, FLAG_USE_SCROLL, FLAG_USE_WEAPON, is_dragon_pl(), MIN_ACTIVE_SPEED, NROFATTACKS, object_find_by_type_and_name(), give::op, PLAYER, QUERY_FLAG, resist_plus, SKILL, SPELL, Floor::t, and Ice::tmp.
Referenced by START_TEST().


|
static |
Definition at line 41 of file check_item.cpp.
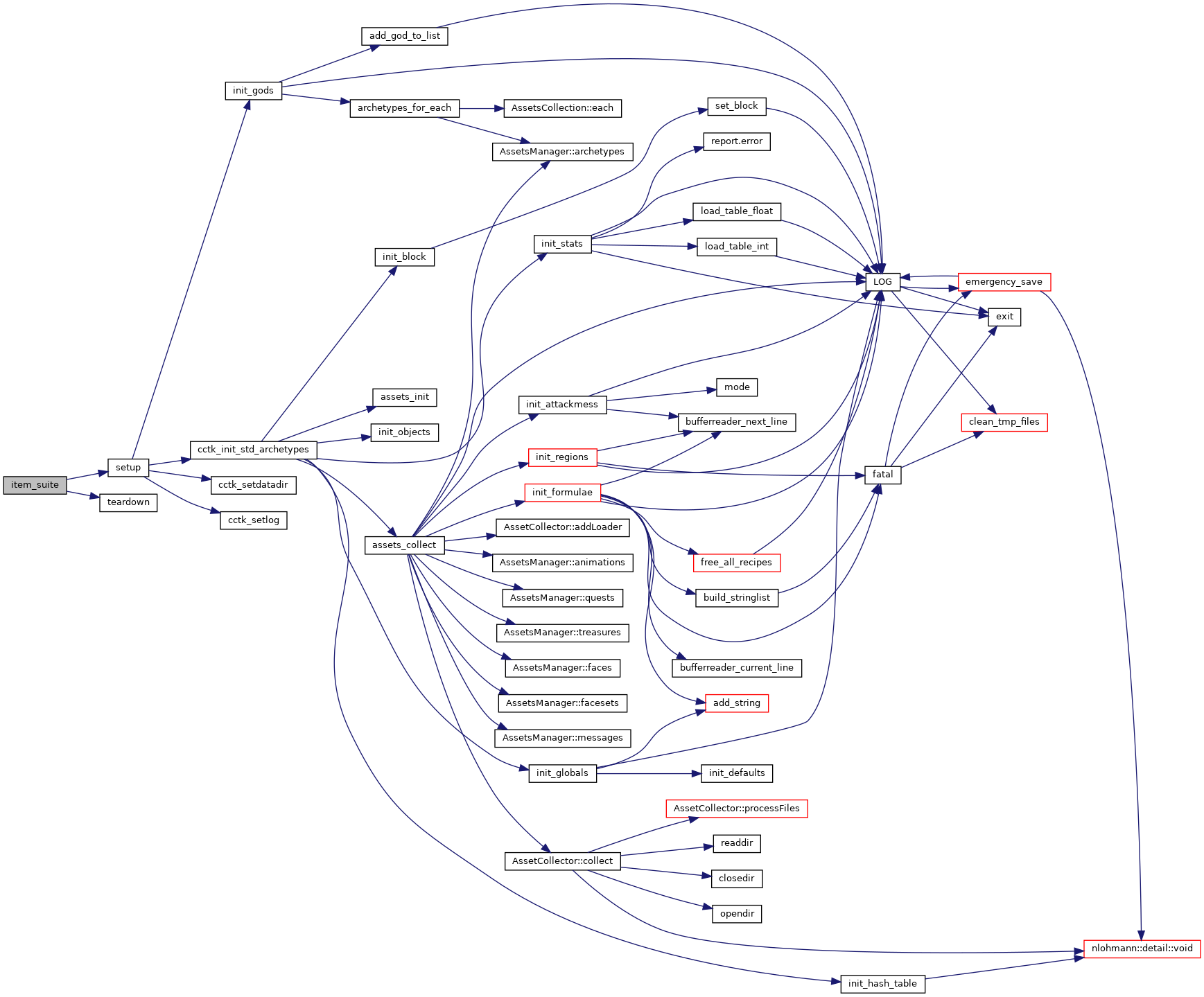
References cctk_init_std_archetypes(), cctk_setdatadir(), cctk_setlog(), and init_gods().
Referenced by item_suite().


| START_TEST | ( | test_describe_item | ) |
Definition at line 52 of file check_item.cpp.
References object::arch, buf, cctk_create_game_object(), bigchest::check, describe_item(), find_treasurelist(), FLAG_IDENTIFIED, generate_treasure(), guildoracle::list, archetype::name, object_free_drop_inventory(), SET_FLAG, SRANDOM, and stringbuffer_finish().

| START_TEST | ( | test_describe_monster_rewrite | ) |
Definition at line 372 of file check_item.cpp.
References archininventory::arch, AssetsManager::archetypes(), buf, describe_item(), describe_monster(), AssetsCollection< T, Key >::each(), FLAG_MONSTER, FREE_OBJ_FREE_INVENTORY, FREE_OBJ_NO_DESTROY_CALLBACK, getManager(), HUGE_BUF, guildjoin::ob, object_create_arch(), object_free(), old_describe_monster(), altar_valkyrie::pl, PLAYER, QUERY_FLAG, and stringbuffer_finish().

|
static |
Definition at line 48 of file check_item.cpp.
Referenced by item_suite().
