|
Crossfire Server, Trunk
|
#include <global.h>#include <stdlib.h>#include <check.h>#include <loader.h>#include <toolkit_common.h>#include <sproto.h>
Go to the source code of this file.
Functions | |
| static Suite * | change_suite (void) |
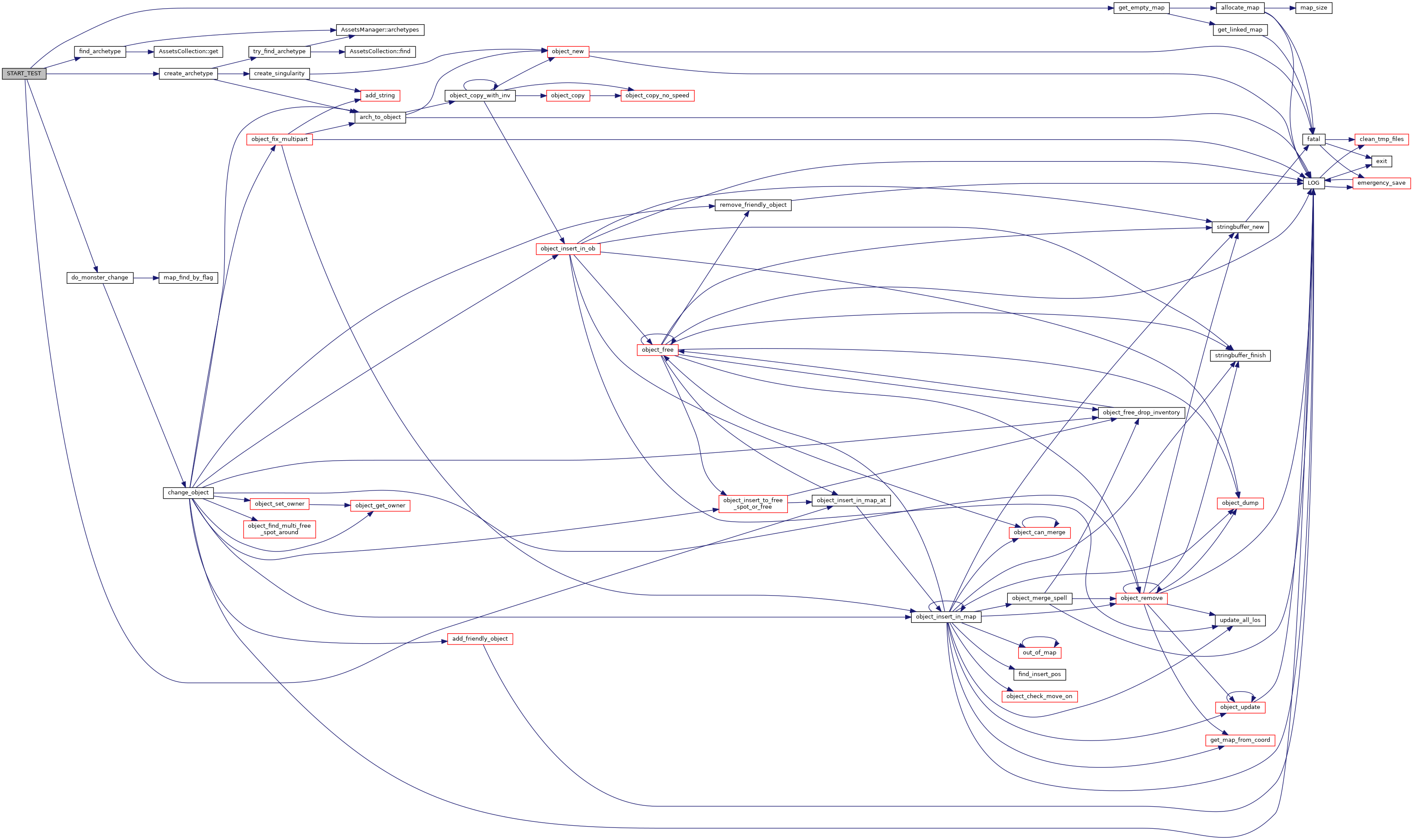
| static object * | do_monster_change (object *op, mapstruct *map, short expect, const char *new_name) |
| int | main (void) |
| static void | setup (void) |
| START_TEST (test_monster_change) | |
| static void | teardown (void) |
|
static |
Definition at line 159 of file check_monster_change.cpp.
References setup(), and teardown().
Referenced by main().


|
static |
Function to change the object and return the result.
| op | The object to change |
| map | The map we should look for the new object on |
| expect | 1 if success expected, 0 if failure expected |
Definition at line 128 of file check_monster_change.cpp.
References change_object(), FLAG_FREED, FLAG_MONSTER, FLAG_REMOVED, disinfect::map, map_find_by_flag(), give::op, QUERY_FLAG, diamondslots::x, and diamondslots::y.
Referenced by START_TEST().


| int main | ( | void | ) |
Definition at line 172 of file check_monster_change.cpp.
References cctk_setdatadir(), change_suite(), Settings::debug, init, llevError, and settings.

|
static |
Definition at line 40 of file check_monster_change.cpp.
Referenced by change_suite().

| START_TEST | ( | test_monster_change | ) |
Definition at line 49 of file check_monster_change.cpp.
References create_archetype(), do_monster_change(), find_archetype(), floor, get_empty_map(), disinfect::map, monster, object_insert_in_map_at(), Ice::tmp, diamondslots::x, and diamondslots::y.

|
static |
Definition at line 43 of file check_monster_change.cpp.
Referenced by change_suite().
