|
Crossfire Server, Trunk
|
#include <stdlib.h>#include <check.h>#include "global.h"#include <toolkit_common.h>#include "image.h"#include "assets.h"#include "AssetsManager.h"
Go to the source code of this file.
Functions | |
| END_TEST Suite * | image_suite (void) |
| int | main (void) |
| void | setup (void) |
| START_TEST (test_all_faces_have_data) | |
| void | teardown (void) |
| static void | test_faceset (const face_sets *fs) |
| END_TEST Suite* image_suite | ( | void | ) |
Definition at line 66 of file check_image.cpp.
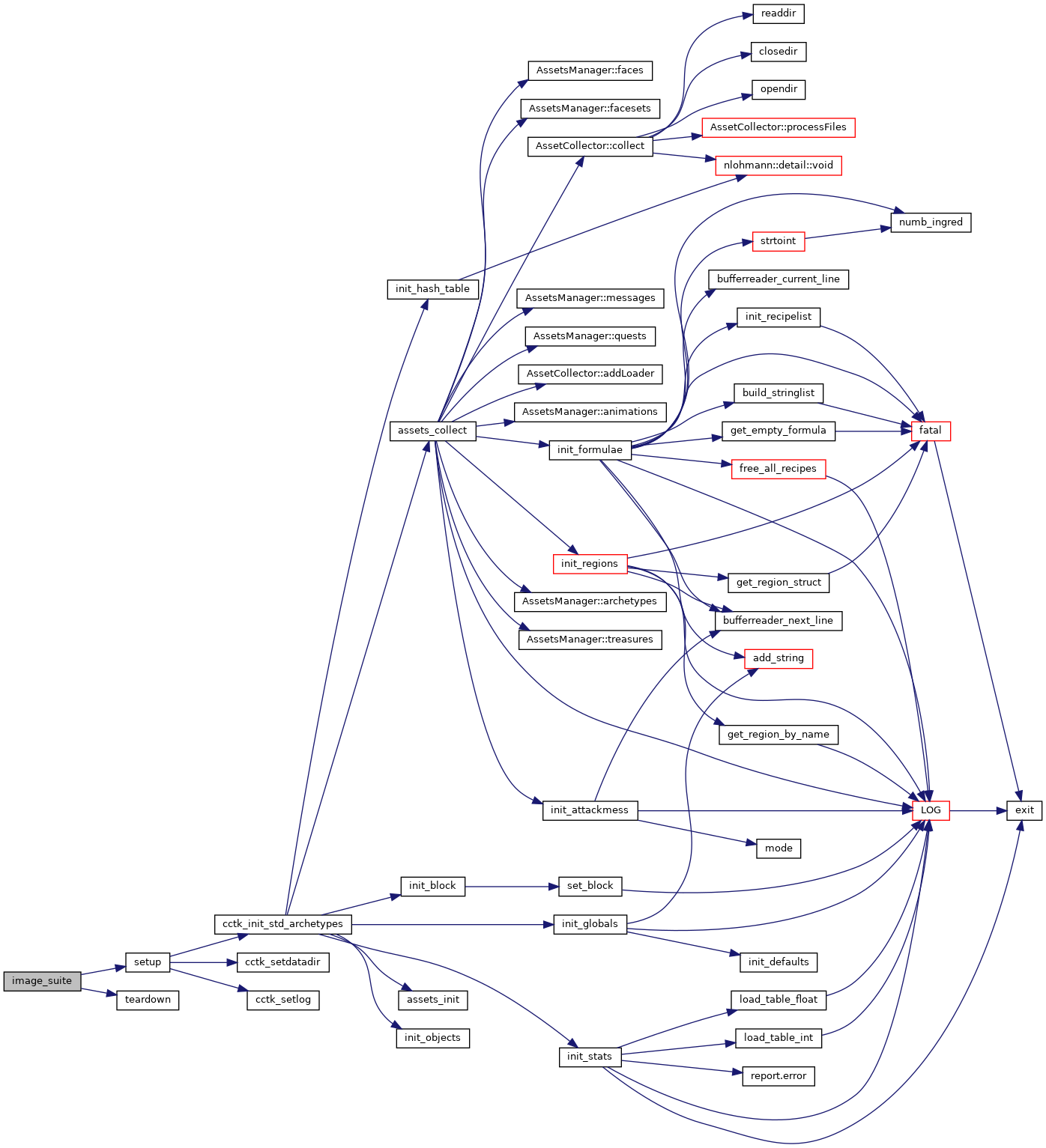
References setup(), and teardown().
Referenced by main().


| int main | ( | void | ) |
Definition at line 79 of file check_image.cpp.
References image_suite().

| void setup | ( | void | ) |
Definition at line 40 of file check_image.cpp.
References cctk_init_std_archetypes(), cctk_setdatadir(), and cctk_setlog().
Referenced by image_suite().


| START_TEST | ( | test_all_faces_have_data | ) |
Definition at line 61 of file check_image.cpp.
References AssetsCollection< T, Key >::each(), AssetsManager::facesets(), getManager(), and test_faceset().

| void teardown | ( | void | ) |
Definition at line 46 of file check_image.cpp.
Referenced by image_suite().

|
static |
Definition at line 50 of file check_image.cpp.
References face_sets::allocated, face_info::datalen, face_sets::faces, find_faceset(), get_face_by_id(), get_face_fallback(), get_faces_count(), face_sets::id, and Face::name.
Referenced by START_TEST().

