|
Crossfire Server, Trunk
|
#include <check.h>#include <global.h>#include <sproto.h>#include <stdlib.h>#include <string.h>#include <toolkit_common.h>
Go to the source code of this file.
Functions | |
| static END_TEST Suite * | bug_suite (void) |
| static object * | find_arch_at (mapstruct *map, int x, int y, const char *arch_name) |
| int | main (void) |
| static void | setup (void) |
| START_TEST (test_merge) | |
| static void | teardown (void) |
Makes sure that inventory objects are freed correctly.
Definition in file check_free_objects.cpp.
|
static |
Definition at line 104 of file check_free_objects.cpp.
References setup(), and teardown().
Referenced by main().


Definition at line 35 of file check_free_objects.cpp.
References FOR_MAP_FINISH, FOR_MAP_PREPARE, disinfect::map, give::op, diamondslots::x, and diamondslots::y.
Referenced by START_TEST().

| int main | ( | void | ) |
Definition at line 117 of file check_free_objects.cpp.
References bug_suite(), cctk_setdatadir(), and init.

|
static |
Definition at line 44 of file check_free_objects.cpp.
Referenced by bug_suite().

| START_TEST | ( | test_merge | ) |
Definition at line 50 of file check_free_objects.cpp.
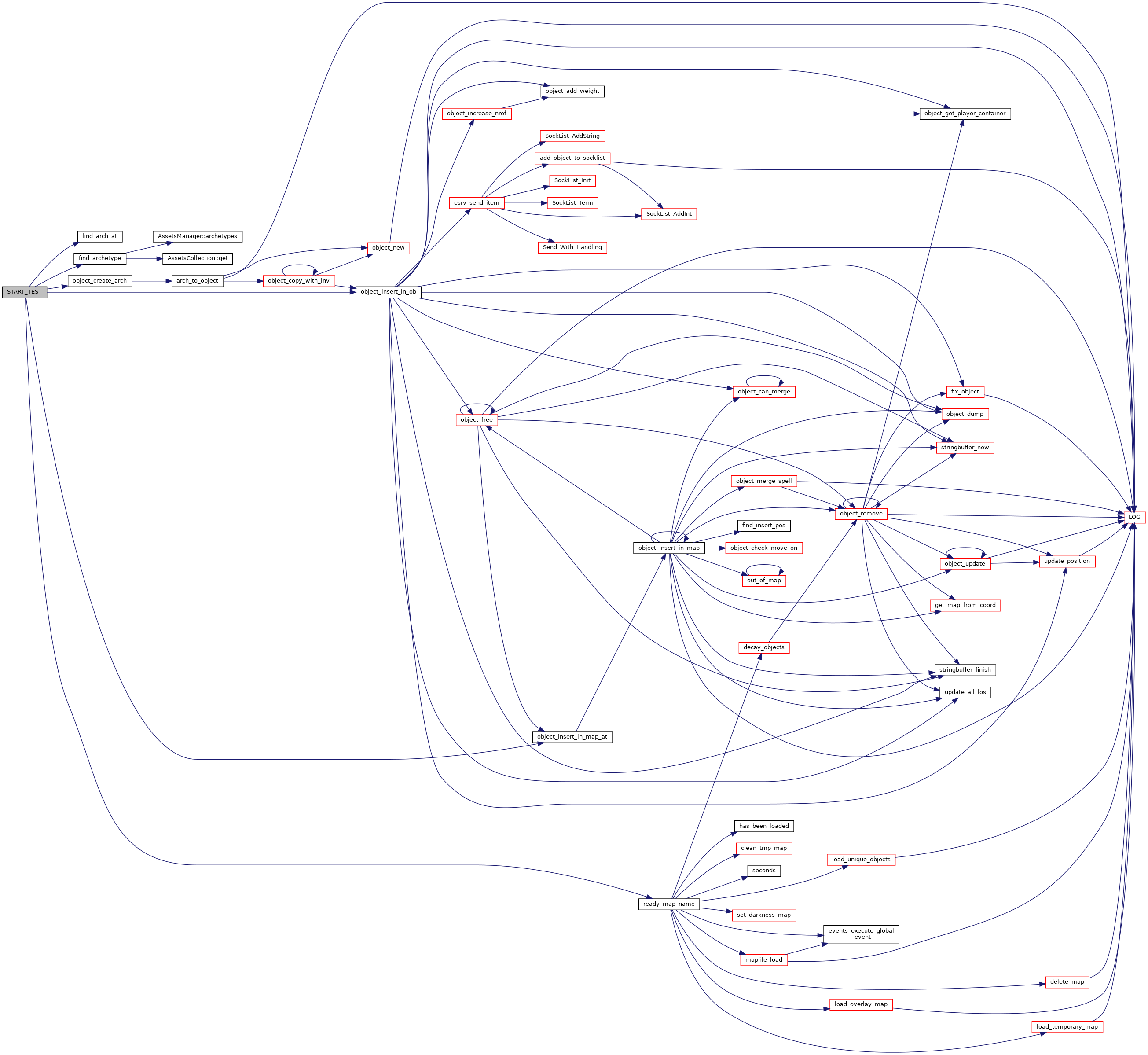
References find_arch_at(), find_archetype(), FLAG_FREED, object::nrof, object_create_arch(), object_insert_in_map_at(), object_insert_in_ob(), QUERY_FLAG, and ready_map_name().

|
static |
Definition at line 47 of file check_free_objects.cpp.
Referenced by bug_suite().
