Gridarta Editor
net.sf.gridarta.model.resource.AbstractCollectedResourcesReader< G extends GameObject< G, A, R, A extends MapArchObject< A, R extends Archetype< G, A, R > Class Template Referenceabstract

Abstract base class for AbstractResourcesReaders that read from collected files. More...

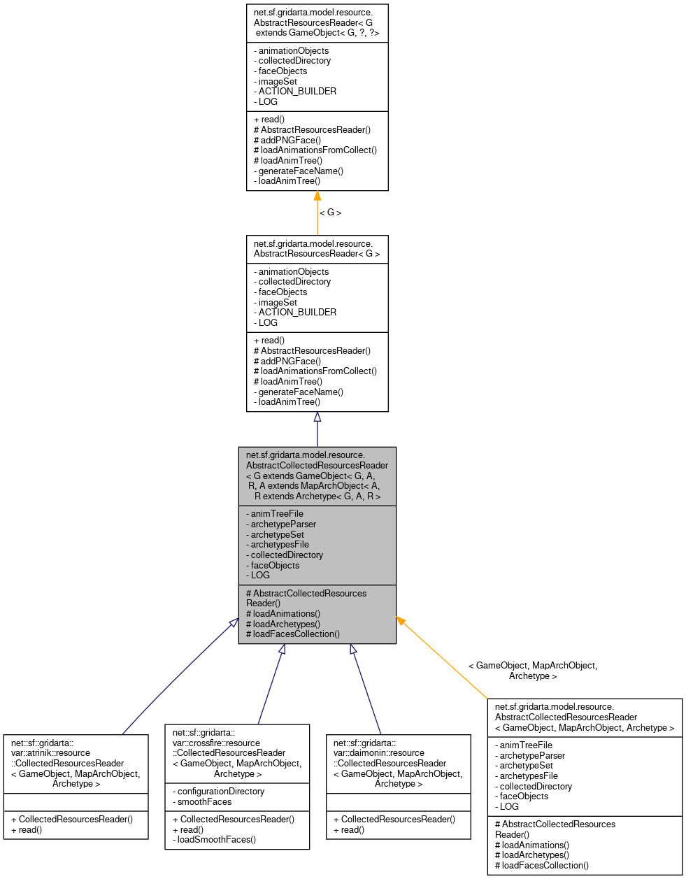
+ Inheritance diagram for net.sf.gridarta.model.resource.AbstractCollectedResourcesReader< G extends GameObject< G, A, R, A extends MapArchObject< A, R extends Archetype< G, A, R >:
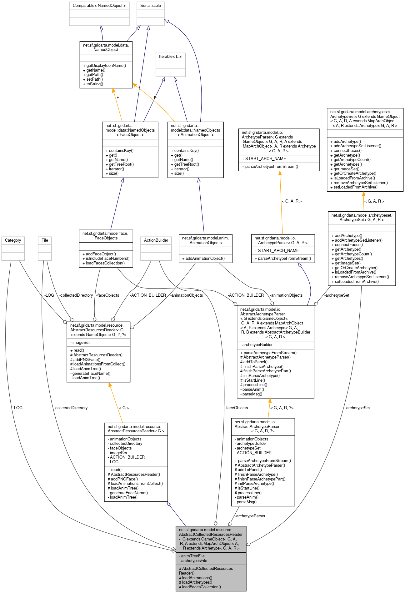
+ Collaboration diagram for net.sf.gridarta.model.resource.AbstractCollectedResourcesReader< G extends GameObject< G, A, R, A extends MapArchObject< A, R extends Archetype< G, A, R >:

Protected Member Functions

 AbstractCollectedResourcesReader (@NotNull final File collectedDirectory, @Nullable final String imageSet, @NotNull final ArchetypeSet< G, A, R > archetypeSet, @NotNull final AbstractArchetypeParser< G, A, R, ?> archetypeParser, @NotNull final AnimationObjects animationObjects, @NotNull final FaceObjects faceObjects, @NotNull final String animTreeFile, @NotNull final String archetypesFile)
 Creates a new instance. More...
 
void loadAnimations (@NotNull final ErrorView errorView)
 Loads all animations. More...
 
void loadArchetypes (@NotNull final ErrorView errorView, @NotNull final List< G > invObjects)
 Loads all archetypes. More...
 
FaceProvider loadFacesCollection (@NotNull final ErrorView errorView)
 Loads all faces. More...
 
- Protected Member Functions inherited from net.sf.gridarta.model.resource.AbstractResourcesReader< G >
 AbstractResourcesReader ( @NotNull final File collectedDirectory, @Nullable final String imageSet, @NotNull final AnimationObjects animationObjects, @NotNull final FaceObjects faceObjects)
 Creates a new instance. More...
 
void addPNGFace ( @NotNull final String filename, @NotNull final String path, @NotNull final String name, @NotNull final ErrorView errorView, @NotNull final ArchFaceProvider archFaceProvider)
 Loads a png from the file, convert it to IconImage and attach it to the face list. More...
 
void loadAnimationsFromCollect ( @NotNull final ErrorView errorView, @NotNull final Map< String, String > animations)
 Loads all animations from the big collected animations file. More...
 

Private Attributes

final String animTreeFile
 The name of the animation tree information file. More...
 
final AbstractArchetypeParser< G, A, R, ?> archetypeParser
 The AbstractArchetypeParser to use. More...
 
final ArchetypeSet< G, A, R > archetypeSet
 The ArchetypeSet to update. More...
 
final String archetypesFile
 The name of the collected archetypes file. More...
 
final File collectedDirectory
 The collected directory. More...
 
final FaceObjects faceObjects
 The FaceObjects instance. More...
 

Static Private Attributes

static final Category LOG = Logger.getLogger(AbstractCollectedResourcesReader.class)
 The logger for printing log messages. More...
 

Additional Inherited Members

- Public Member Functions inherited from net.sf.gridarta.model.resource.AbstractResourcesReader< G >
abstract FaceProvider read ( @NotNull ErrorView errorView, @NotNull List< G > invObjects)
 Reads the resources. More...
 
- Static Protected Member Functions inherited from net.sf.gridarta.model.resource.AbstractResourcesReader< G >
static Map< String, String > loadAnimTree ( @NotNull final URL url) throws IOException
 Loads animations from a file. More...
 

Detailed Description

Abstract base class for AbstractResourcesReaders that read from collected files.

Author
Andreas Kirschbaum

Definition at line 54 of file AbstractCollectedResourcesReader.java.

Constructor & Destructor Documentation

◆ AbstractCollectedResourcesReader()

net.sf.gridarta.model.resource.AbstractCollectedResourcesReader< G extends GameObject< G, A, R, A extends MapArchObject< A, R extends Archetype< G, A, R >.AbstractCollectedResourcesReader ( @NotNull final File  collectedDirectory,
@Nullable final String  imageSet,
@NotNull final ArchetypeSet< G, A, R >  archetypeSet,
@NotNull final AbstractArchetypeParser< G, A, R, ?>  archetypeParser,
@NotNull final AnimationObjects  animationObjects,
@NotNull final FaceObjects  faceObjects,
@NotNull final String  animTreeFile,
@NotNull final String  archetypesFile 
)
protected

Creates a new instance.

Parameters
collectedDirectorythe collected directory
imageSetthe active image set or
null
archetypeSetthe archetype set to update
archetypeParserthe archetype parser to use
animationObjectsthe animation objects instance
faceObjectsthe face objects instance
animTreeFilethe name of the animation tree information file
archetypesFilethe name of the collected archetypes file

Definition at line 108 of file AbstractCollectedResourcesReader.java.

Member Function Documentation

◆ loadAnimations()

void net.sf.gridarta.model.resource.AbstractCollectedResourcesReader< G extends GameObject< G, A, R, A extends MapArchObject< A, R extends Archetype< G, A, R >.loadAnimations ( @NotNull final ErrorView  errorView)
protected

Loads all animations.

Parameters
errorViewthe error view for reporting problems

Definition at line 122 of file AbstractCollectedResourcesReader.java.

Referenced by net.sf.gridarta.var.atrinik.resource.CollectedResourcesReader.read(), net.sf.gridarta.var.daimonin.resource.CollectedResourcesReader.read(), and net.sf.gridarta.var.crossfire.resource.CollectedResourcesReader.read().

+ Here is the caller graph for this function:

◆ loadArchetypes()

void net.sf.gridarta.model.resource.AbstractCollectedResourcesReader< G extends GameObject< G, A, R, A extends MapArchObject< A, R extends Archetype< G, A, R >.loadArchetypes ( @NotNull final ErrorView  errorView,
@NotNull final List< G >  invObjects 
)
protected

Loads all archetypes.

Parameters
errorViewthe error view for reporting problems
invObjectsall read archetypes are added to this list

Definition at line 142 of file AbstractCollectedResourcesReader.java.

Referenced by net.sf.gridarta.var.atrinik.resource.CollectedResourcesReader.read(), net.sf.gridarta.var.daimonin.resource.CollectedResourcesReader.read(), and net.sf.gridarta.var.crossfire.resource.CollectedResourcesReader.read().

+ Here is the caller graph for this function:

◆ loadFacesCollection()

FaceProvider net.sf.gridarta.model.resource.AbstractCollectedResourcesReader< G extends GameObject< G, A, R, A extends MapArchObject< A, R extends Archetype< G, A, R >.loadFacesCollection ( @NotNull final ErrorView  errorView)
protected

Loads all faces.

Parameters
errorViewthe error view for reporting problems
Returns
the face provider for accessing the read faces

Definition at line 174 of file AbstractCollectedResourcesReader.java.

Referenced by net.sf.gridarta.var.atrinik.resource.CollectedResourcesReader.read(), net.sf.gridarta.var.daimonin.resource.CollectedResourcesReader.read(), and net.sf.gridarta.var.crossfire.resource.CollectedResourcesReader.read().

+ Here is the caller graph for this function:

Member Data Documentation

◆ animTreeFile

final String net.sf.gridarta.model.resource.AbstractCollectedResourcesReader< G extends GameObject< G, A, R, A extends MapArchObject< A, R extends Archetype< G, A, R >.animTreeFile
private

◆ archetypeParser

◆ archetypeSet

◆ archetypesFile

final String net.sf.gridarta.model.resource.AbstractCollectedResourcesReader< G extends GameObject< G, A, R, A extends MapArchObject< A, R extends Archetype< G, A, R >.archetypesFile
private

◆ collectedDirectory

◆ faceObjects

◆ LOG

final Category net.sf.gridarta.model.resource.AbstractCollectedResourcesReader< G extends GameObject< G, A, R, A extends MapArchObject< A, R extends Archetype< G, A, R >.LOG = Logger.getLogger(AbstractCollectedResourcesReader.class)
staticprivate

The logger for printing log messages.

Definition at line 59 of file AbstractCollectedResourcesReader.java.


The documentation for this class was generated from the following file: