![]() |
Gridarta Editor
|
Settings that apply to a project. More...
Public Member Functions | |
void | addProjectSettingsListener (@NotNull ProjectSettingsListener listener) |
Adds a ProjectSettingsListener to be notified of changes. More... | |
File | getArchDirectory () |
Returns the archetype directory. More... | |
File | getCollectedDirectory () |
Returns the directory where collected archetypes are stored. More... | |
String | getConfigSourceName () |
Returns the name of the configuration source. More... | |
File | getConfigurationDirectory () |
Returns the configuration directory which is used to load configuration information like types.xml. More... | |
String | getImageSet () |
Returns the image set. More... | |
File | getMapsDirectory () |
Returns the default maps directory. More... | |
File | getMediaDirectory () |
Returns the media directory. More... | |
File | getPickmapDir () |
Returns the pickmap directory. More... | |
String | getUserName () |
Returns the user name. More... | |
void | removeProjectSettingsListener (@NotNull ProjectSettingsListener listener) |
Removes a ProjectSettingsListener to be notified of changes. More... | |
boolean | saveIndices () |
Returns whether indices should be saved to disk. More... | |
void | setArchDirectory (@NotNull File archDirectory) |
Sets the archetype directory. More... | |
void | setConfigSourceName (@NotNull String configSourceName) |
Sets the name of the configuration source. More... | |
void | setImageSet (@NotNull String imageSet) |
Sets the image set. More... | |
void | setMapsDirectory (@NotNull File mapsDirectory) |
Sets the default maps directory. More... | |
void | setMediaDirectory (@NotNull File mediaDirectory) |
Sets the media directory. More... | |
void | setUserName (@NotNull String userName) |
Sets the user name. More... | |
Settings that apply to a project.
These settings are project specific.
Definition at line 29 of file ProjectSettings.java.
void net.sf.gridarta.model.settings.ProjectSettings.addProjectSettingsListener | ( | @NotNull ProjectSettingsListener | listener | ) |
Adds a ProjectSettingsListener to be notified of changes.
listener | the listener |
Implemented in net.sf.gridarta.model.settings.AbstractProjectSettings.
Referenced by net.sf.gridarta.model.index.MapsIndexer< G, A, R >.start().
File net.sf.gridarta.model.settings.ProjectSettings.getArchDirectory | ( | ) |
Returns the archetype directory.
Implemented in net.sf.gridarta.model.settings.AbstractDefaultProjectSettings, and net.sf.gridarta.model.settings.TestProjectSettings.
Referenced by net.sf.gridarta.gui.dialog.prefs.ResPreferences.createResourcePanel(), net.sf.gridarta.model.validation.checks.ValidatorFactory< G extends GameObject< G, A, R, A extends MapArchObject< A, R extends Archetype< G, A, R >.createStringArray(), net.sf.gridarta.gui.dialog.prefs.ResPreferences.isChanged(), and net.sf.gridarta.gui.dialog.prefs.ResPreferences.revert().
File net.sf.gridarta.model.settings.ProjectSettings.getCollectedDirectory | ( | ) |
Returns the directory where collected archetypes are stored.
Implemented in net.sf.gridarta.model.settings.TestProjectSettings, net.sf.gridarta.var.atrinik.model.settings.AtrinikDefaultProjectSettings, net.sf.gridarta.var.crossfire.model.settings.CrossfireDefaultProjectSettings, and net.sf.gridarta.var.daimonin.model.settings.DaimoninDefaultProjectSettings.
Referenced by net.sf.gridarta.model.validation.checks.ValidatorFactory< G extends GameObject< G, A, R, A extends MapArchObject< A, R extends Archetype< G, A, R >.createStringArray(), net.sf.gridarta.action.CollectArchesAction< G extends GameObject< G, A, R, A extends MapArchObject< A, R extends Archetype< G, A, R >.doCollectArches(), and net.sf.gridarta.commands.CollectArchesCommand.execute().
String net.sf.gridarta.model.settings.ProjectSettings.getConfigSourceName | ( | ) |
Returns the name of the configuration source.
Implemented in net.sf.gridarta.model.settings.AbstractDefaultProjectSettings, and net.sf.gridarta.model.settings.TestProjectSettings.
Referenced by net.sf.gridarta.gui.dialog.prefs.ResPreferences.createGlobalPanel(), net.sf.gridarta.gui.dialog.prefs.ResPreferences.isChanged(), net.sf.gridarta.gui.dialog.prefs.ResPreferences.revert(), and net.sf.gridarta.maincontrol.GridartaEditor< G extends GameObject< G, A, R, A extends MapArchObject< A, R extends Archetype< G, A, R >.run().
File net.sf.gridarta.model.settings.ProjectSettings.getConfigurationDirectory | ( | ) |
Returns the configuration directory which is used to load configuration information like types.xml.
Implemented in net.sf.gridarta.model.settings.TestProjectSettings, net.sf.gridarta.var.atrinik.model.settings.AtrinikDefaultProjectSettings, net.sf.gridarta.var.crossfire.model.settings.CrossfireDefaultProjectSettings, and net.sf.gridarta.var.daimonin.model.settings.DaimoninDefaultProjectSettings.
Referenced by net.sf.gridarta.action.CollectSpellsAction.collectSpells(), net.sf.gridarta.maincontrol.GUIMainControl< G extends GameObject< G, A, R, A extends MapArchObject< A, R extends Archetype< G, A, R >.GUIMainControl(), net.sf.gridarta.project.ProjectModel<?, ?, ?>.loadArchetypeTypeSet(), net.sf.gridarta.project.ProjectModel<?, ?, ?>.loadGameObjectMatchers(), net.sf.gridarta.project.ProjectModel<?, ?, ?>.loadSpecialTreasureLists(), net.sf.gridarta.project.ProjectModel<?, ?, ?>.loadSpellFile(), and net.sf.gridarta.project.ProjectModel<?, ?, ?>.ProjectModel().
String net.sf.gridarta.model.settings.ProjectSettings.getImageSet | ( | ) |
Returns the image set.
Implemented in net.sf.gridarta.model.settings.AbstractDefaultProjectSettings, and net.sf.gridarta.model.settings.TestProjectSettings.
Referenced by net.sf.gridarta.gui.dialog.prefs.ResPreferences.getCurrentImageSet().
File net.sf.gridarta.model.settings.ProjectSettings.getMapsDirectory | ( | ) |
Returns the default maps directory.
Implemented in net.sf.gridarta.model.settings.AbstractDefaultProjectSettings, and net.sf.gridarta.model.settings.TestProjectSettings.
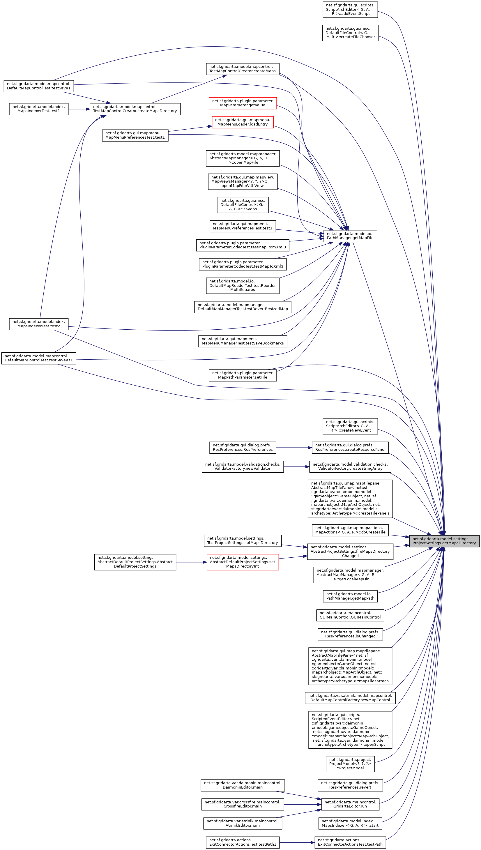
Referenced by net.sf.gridarta.gui.scripts.ScriptArchEditor< G, A, R >.addEventScript(), net.sf.gridarta.gui.misc.DefaultFileControl< G, A, R >.createFileChooser(), net.sf.gridarta.model.mapcontrol.TestMapControlCreator.createMaps(), net.sf.gridarta.gui.scripts.ScriptArchEditor< G, A, R >.createNewEvent(), net.sf.gridarta.gui.dialog.prefs.ResPreferences.createResourcePanel(), net.sf.gridarta.model.validation.checks.ValidatorFactory< G extends GameObject< G, A, R, A extends MapArchObject< A, R extends Archetype< G, A, R >.createStringArray(), net.sf.gridarta.gui.map.maptilepane.AbstractMapTilePane< net.sf.gridarta.var.daimonin.model.gameobject.GameObject, net.sf.gridarta.var.daimonin.model.maparchobject.MapArchObject, net.sf.gridarta.var.daimonin.model.archetype.Archetype >.createTilePanels(), net.sf.gridarta.gui.map.mapactions.MapActions< G, A, R >.doCreateTile(), net.sf.gridarta.model.settings.AbstractProjectSettings.fireMapsDirectoryChanged(), net.sf.gridarta.model.mapmanager.AbstractMapManager< G, A, R >.getLocalMapDir(), net.sf.gridarta.model.io.PathManager.getMapFile(), net.sf.gridarta.model.io.PathManager.getMapPath(), net.sf.gridarta.maincontrol.GUIMainControl< G extends GameObject< G, A, R, A extends MapArchObject< A, R extends Archetype< G, A, R >.GUIMainControl(), net.sf.gridarta.gui.dialog.prefs.ResPreferences.isChanged(), net.sf.gridarta.gui.map.maptilepane.AbstractMapTilePane< net.sf.gridarta.var.daimonin.model.gameobject.GameObject, net.sf.gridarta.var.daimonin.model.maparchobject.MapArchObject, net.sf.gridarta.var.daimonin.model.archetype.Archetype >.mapTilesAttach(), net.sf.gridarta.var.atrinik.model.mapcontrol.DefaultMapControlFactory.newMapControl(), net.sf.gridarta.gui.scripts.ScriptedEventEditor< net.sf.gridarta.var.daimonin.model.gameobject.GameObject, net.sf.gridarta.var.daimonin.model.maparchobject.MapArchObject, net.sf.gridarta.var.daimonin.model.archetype.Archetype >.openScript(), net.sf.gridarta.project.ProjectModel<?, ?, ?>.ProjectModel(), net.sf.gridarta.gui.dialog.prefs.ResPreferences.revert(), net.sf.gridarta.maincontrol.GridartaEditor< G extends GameObject< G, A, R, A extends MapArchObject< A, R extends Archetype< G, A, R >.run(), net.sf.gridarta.plugin.parameter.MapPathParameter< G extends GameObject< G, A, R, A extends MapArchObject< A, R extends Archetype< G, A, R >.setFile(), net.sf.gridarta.model.index.MapsIndexer< G, A, R >.start(), net.sf.gridarta.model.index.MapsIndexerTest.test2(), net.sf.gridarta.actions.ExitConnectorActionsTest.testPath(), net.sf.gridarta.model.mapcontrol.DefaultMapControlTest.testSave1(), and net.sf.gridarta.model.mapcontrol.DefaultMapControlTest.testSaveAs1().
File net.sf.gridarta.model.settings.ProjectSettings.getMediaDirectory | ( | ) |
Returns the media directory.
It contains background music files.
Implemented in net.sf.gridarta.model.settings.AbstractDefaultProjectSettings, and net.sf.gridarta.model.settings.TestProjectSettings.
Referenced by net.sf.gridarta.var.daimonin.gui.mappropertiesdialog.MapPropertiesDialog.createMapPanel(), net.sf.gridarta.gui.dialog.prefs.ResPreferences.createResourcePanel(), net.sf.gridarta.gui.dialog.prefs.ResPreferences.isChanged(), and net.sf.gridarta.gui.dialog.prefs.ResPreferences.revert().
File net.sf.gridarta.model.settings.ProjectSettings.getPickmapDir | ( | ) |
Returns the pickmap directory.
Implemented in net.sf.gridarta.model.settings.TestProjectSettings, net.sf.gridarta.var.atrinik.model.settings.AtrinikDefaultProjectSettings, net.sf.gridarta.var.crossfire.model.settings.CrossfireDefaultProjectSettings, and net.sf.gridarta.var.daimonin.model.settings.DaimoninDefaultProjectSettings.
String net.sf.gridarta.model.settings.ProjectSettings.getUserName | ( | ) |
Returns the user name.
Implemented in net.sf.gridarta.model.settings.AbstractDefaultProjectSettings, and net.sf.gridarta.model.settings.TestProjectSettings.
Referenced by net.sf.gridarta.gui.dialog.prefs.MiscPreferences.createUserPanel(), net.sf.gridarta.gui.dialog.prefs.MiscPreferences.isChanged(), net.sf.gridarta.var.atrinik.model.maparchobject.DefaultMapArchObjectFactory.newMapArchObject(), net.sf.gridarta.var.crossfire.model.maparchobject.DefaultMapArchObjectFactory.newMapArchObject(), net.sf.gridarta.var.daimonin.model.maparchobject.DefaultMapArchObjectFactory.newMapArchObject(), net.sf.gridarta.gui.dialog.prefs.MiscPreferences.revert(), and net.sf.gridarta.model.mapcontrol.DefaultMapControl< G extends GameObject< G, A, R, A extends MapArchObject< A, R extends Archetype< G, A, R >.save().
void net.sf.gridarta.model.settings.ProjectSettings.removeProjectSettingsListener | ( | @NotNull ProjectSettingsListener | listener | ) |
Removes a ProjectSettingsListener to be notified of changes.
listener | the listener |
Implemented in net.sf.gridarta.model.settings.AbstractProjectSettings.
Referenced by net.sf.gridarta.model.index.MapsIndexer< G, A, R >.stop().
boolean net.sf.gridarta.model.settings.ProjectSettings.saveIndices | ( | ) |
Returns whether indices should be saved to disk.
Implemented in net.sf.gridarta.model.settings.AbstractDefaultProjectSettings, and net.sf.gridarta.model.settings.TestProjectSettings.
Referenced by net.sf.gridarta.model.index.MapsIndexer< G, A, R >.saveMapsIndex().
void net.sf.gridarta.model.settings.ProjectSettings.setArchDirectory | ( | @NotNull File | archDirectory | ) |
Sets the archetype directory.
archDirectory | the archetype directory |
Implemented in net.sf.gridarta.model.settings.AbstractDefaultProjectSettings, and net.sf.gridarta.model.settings.TestProjectSettings.
Referenced by net.sf.gridarta.gui.dialog.prefs.ResPreferences.apply().
void net.sf.gridarta.model.settings.ProjectSettings.setConfigSourceName | ( | @NotNull String | configSourceName | ) |
Sets the name of the configuration source.
configSourceName | the name |
Implemented in net.sf.gridarta.model.settings.AbstractDefaultProjectSettings, and net.sf.gridarta.model.settings.TestProjectSettings.
Referenced by net.sf.gridarta.gui.dialog.prefs.ResPreferences.apply().
void net.sf.gridarta.model.settings.ProjectSettings.setImageSet | ( | @NotNull String | imageSet | ) |
Sets the image set.
imageSet | the image set |
Implemented in net.sf.gridarta.model.settings.AbstractDefaultProjectSettings, and net.sf.gridarta.model.settings.TestProjectSettings.
Referenced by net.sf.gridarta.gui.dialog.prefs.ResPreferences.apply().
void net.sf.gridarta.model.settings.ProjectSettings.setMapsDirectory | ( | @NotNull File | mapsDirectory | ) |
Sets the default maps directory.
mapsDirectory | the default maps directory |
Implemented in net.sf.gridarta.model.settings.AbstractDefaultProjectSettings, and net.sf.gridarta.model.settings.TestProjectSettings.
Referenced by net.sf.gridarta.gui.dialog.prefs.ResPreferences.apply(), and net.sf.gridarta.model.mapcontrol.TestMapControlCreator.createMapsDirectory().
void net.sf.gridarta.model.settings.ProjectSettings.setMediaDirectory | ( | @NotNull File | mediaDirectory | ) |
Sets the media directory.
It contains background music files.
mediaDirectory | the media directory |
Implemented in net.sf.gridarta.model.settings.AbstractDefaultProjectSettings, and net.sf.gridarta.model.settings.TestProjectSettings.
Referenced by net.sf.gridarta.gui.dialog.prefs.ResPreferences.apply().
void net.sf.gridarta.model.settings.ProjectSettings.setUserName | ( | @NotNull String | userName | ) |
Sets the user name.
userName | the user name |
Implemented in net.sf.gridarta.model.settings.AbstractDefaultProjectSettings, and net.sf.gridarta.model.settings.TestProjectSettings.
Referenced by net.sf.gridarta.gui.dialog.prefs.MiscPreferences.apply().