|
Gridarta Editor
|
Regression tests for AbstractMoveSquareAction implementations. More...
Collaboration diagram for net.sf.gridarta.action.SelectedSquareActionsTest:Public Member Functions | |
| void | testDoMoveSquareBottomMulti () throws DuplicateArchetypeException |
| Checks that MoveSquareBottomAction does work for multi-square game objects. More... | |
| void | testDoMoveSquareBottomSingle () throws DuplicateArchetypeException |
| Checks that MoveSquareBottomAction does work for single-square game objects. More... | |
| void | testDoMoveSquareDownMulti () throws DuplicateArchetypeException |
| Checks that MoveSquareDownAction does work for multi-square game objects. More... | |
| void | testDoMoveSquareDownSingle () throws DuplicateArchetypeException |
| Checks that MoveSquareDownAction does work for single-square game objects. More... | |
| void | testDoMoveSquareEnvMulti3 () throws DuplicateArchetypeException |
| Checks that MoveSquareEnvAction does work for multi-square game objects. More... | |
| void | testDoMoveSquareEnvMulti4 () throws DuplicateArchetypeException |
| Checks that MoveSquareEnvAction does work for multi-square game objects. More... | |
| void | testDoMoveSquareEnvSingle1 () throws DuplicateArchetypeException |
| Checks that MoveSquareEnvAction does work for single-square game objects. More... | |
| void | testDoMoveSquareEnvSingle2 () throws DuplicateArchetypeException |
| Checks that MoveSquareEnvAction does work for single-square game objects. More... | |
| void | testDoMoveSquareEnvSingle3 () throws DuplicateArchetypeException |
| Checks that MoveSquareEnvAction does work for single-square game objects. More... | |
| void | testDoMoveSquareInvIntoHead1 () throws DuplicateArchetypeException |
| Checks that MoveSquareInvAction always inserts into the head-part. More... | |
| void | testDoMoveSquareInvMulti1 () throws DuplicateArchetypeException |
| Checks that MoveSquareInvAction does work for multi-square game objects. More... | |
| void | testDoMoveSquareInvSingle1 () throws DuplicateArchetypeException |
| Checks that MoveSquareInvAction does work for single-square game objects. More... | |
| void | testDoMoveSquareTopMulti () throws DuplicateArchetypeException |
| Checks that MoveSquareTopAction does work for multi-square game objects. More... | |
| void | testDoMoveSquareTopSingle () throws DuplicateArchetypeException |
| Checks that MoveSquareTopAction does work for single-square game objects. More... | |
| void | testDoMoveSquareUpMulti () throws DuplicateArchetypeException |
| Checks that MoveSquareUpAction does work for multi-square game objects. More... | |
| void | testDoMoveSquareUpSingle () throws DuplicateArchetypeException |
| Checks that MoveSquareUpAction does work for single-square game objects. More... | |
| void | testMoveEnvIntoSelectedMapSquare () throws DuplicateArchetypeException |
| Checks that MoveSquareEnvAction inserts into selected map square. More... | |
| void | testMoveTailPart () throws DuplicateArchetypeException |
| Checks that tail parts cannot be moved. More... | |
Static Private Attributes | |
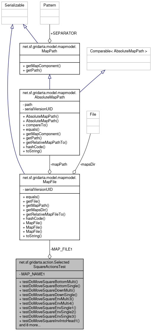
| static final MapFile | MAP_FILE1 = new MapFile(new File("a")) |
| The first map file. More... | |
| static final String | MAP_NAME1 = "name1" |
| The first map name. More... | |
Regression tests for AbstractMoveSquareAction implementations.
Definition at line 43 of file SelectedSquareActionsTest.java.
| void net.sf.gridarta.action.SelectedSquareActionsTest.testDoMoveSquareBottomMulti | ( | ) | throws DuplicateArchetypeException |
Checks that MoveSquareBottomAction does work for multi-square game objects.
| DuplicateArchetypeException | if the test fails |
Definition at line 407 of file SelectedSquareActionsTest.java.
References net.sf.gridarta.model.mapmodel.MapModel< G extends GameObject< G, A, R, A extends MapArchObject< A, R extends Archetype< G, A, R >.beginTransaction(), net.sf.gridarta.model.mapmodel.TestMapModelHelper.checkContents(), net.sf.gridarta.model.mapcontrol.MapControl< G extends GameObject< G, A, R, A extends MapArchObject< A, R extends Archetype< G, A, R >.getMapModel(), net.sf.gridarta.model.mapmodel.MapModel< G extends GameObject< G, A, R, A extends MapArchObject< A, R extends Archetype< G, A, R >.getMapSquare(), net.sf.gridarta.model.mapmodel.TestMapModelHelper.insertFloor(), net.sf.gridarta.model.mapmodel.TestMapModelHelper.insertMob21(), net.sf.gridarta.model.mapcontrol.TestMapControlCreator.newMapControl(), and net.sf.gridarta.model.mapcontrol.TestMapControlCreator.newMapModelCreator().
Here is the call graph for this function:| void net.sf.gridarta.action.SelectedSquareActionsTest.testDoMoveSquareBottomSingle | ( | ) | throws DuplicateArchetypeException |
Checks that MoveSquareBottomAction does work for single-square game objects.
| DuplicateArchetypeException | if the test fails |
Definition at line 367 of file SelectedSquareActionsTest.java.
References net.sf.gridarta.model.mapmodel.MapModel< G extends GameObject< G, A, R, A extends MapArchObject< A, R extends Archetype< G, A, R >.beginTransaction(), net.sf.gridarta.model.mapmodel.TestMapModelHelper.checkContents(), net.sf.gridarta.model.mapcontrol.MapControl< G extends GameObject< G, A, R, A extends MapArchObject< A, R extends Archetype< G, A, R >.getMapModel(), net.sf.gridarta.model.mapmodel.MapModel< G extends GameObject< G, A, R, A extends MapArchObject< A, R extends Archetype< G, A, R >.getMapSquare(), net.sf.gridarta.model.mapmodel.TestMapModelHelper.insertExit(), net.sf.gridarta.model.mapmodel.TestMapModelHelper.insertFloor(), net.sf.gridarta.model.mapcontrol.TestMapControlCreator.newMapControl(), and net.sf.gridarta.model.mapcontrol.TestMapControlCreator.newMapModelCreator().
Here is the call graph for this function:| void net.sf.gridarta.action.SelectedSquareActionsTest.testDoMoveSquareDownMulti | ( | ) | throws DuplicateArchetypeException |
Checks that MoveSquareDownAction does work for multi-square game objects.
| DuplicateArchetypeException | if the test fails |
Definition at line 305 of file SelectedSquareActionsTest.java.
References net.sf.gridarta.model.mapmodel.MapModel< G extends GameObject< G, A, R, A extends MapArchObject< A, R extends Archetype< G, A, R >.beginTransaction(), net.sf.gridarta.model.mapmodel.TestMapModelHelper.checkContents(), net.sf.gridarta.model.mapcontrol.MapControl< G extends GameObject< G, A, R, A extends MapArchObject< A, R extends Archetype< G, A, R >.getMapModel(), net.sf.gridarta.model.mapmodel.MapModel< G extends GameObject< G, A, R, A extends MapArchObject< A, R extends Archetype< G, A, R >.getMapSquare(), net.sf.gridarta.model.mapmodel.TestMapModelHelper.insertFloor(), net.sf.gridarta.model.mapmodel.TestMapModelHelper.insertMob21(), net.sf.gridarta.model.mapcontrol.TestMapControlCreator.newMapControl(), and net.sf.gridarta.model.mapcontrol.TestMapControlCreator.newMapModelCreator().
Here is the call graph for this function:| void net.sf.gridarta.action.SelectedSquareActionsTest.testDoMoveSquareDownSingle | ( | ) | throws DuplicateArchetypeException |
Checks that MoveSquareDownAction does work for single-square game objects.
| DuplicateArchetypeException | if the test fails |
Definition at line 265 of file SelectedSquareActionsTest.java.
References net.sf.gridarta.model.mapmodel.MapModel< G extends GameObject< G, A, R, A extends MapArchObject< A, R extends Archetype< G, A, R >.beginTransaction(), net.sf.gridarta.model.mapmodel.TestMapModelHelper.checkContents(), net.sf.gridarta.model.mapcontrol.MapControl< G extends GameObject< G, A, R, A extends MapArchObject< A, R extends Archetype< G, A, R >.getMapModel(), net.sf.gridarta.model.mapmodel.MapModel< G extends GameObject< G, A, R, A extends MapArchObject< A, R extends Archetype< G, A, R >.getMapSquare(), net.sf.gridarta.model.mapmodel.TestMapModelHelper.insertExit(), net.sf.gridarta.model.mapmodel.TestMapModelHelper.insertFloor(), net.sf.gridarta.model.mapcontrol.TestMapControlCreator.newMapControl(), and net.sf.gridarta.model.mapcontrol.TestMapControlCreator.newMapModelCreator().
Here is the call graph for this function:| void net.sf.gridarta.action.SelectedSquareActionsTest.testDoMoveSquareEnvMulti3 | ( | ) | throws DuplicateArchetypeException |
Checks that MoveSquareEnvAction does work for multi-square game objects.
| DuplicateArchetypeException | if the test fails |
Definition at line 612 of file SelectedSquareActionsTest.java.
References net.sf.gridarta.model.mapmodel.MapModel< G extends GameObject< G, A, R, A extends MapArchObject< A, R extends Archetype< G, A, R >.beginTransaction(), net.sf.gridarta.model.mapmodel.TestMapModelHelper.checkContents(), net.sf.gridarta.model.mapcontrol.MapControl< G extends GameObject< G, A, R, A extends MapArchObject< A, R extends Archetype< G, A, R >.getMapModel(), net.sf.gridarta.model.mapmodel.MapModel< G extends GameObject< G, A, R, A extends MapArchObject< A, R extends Archetype< G, A, R >.getMapSquare(), net.sf.gridarta.model.mapmodel.TestMapModelHelper.insertExit(), net.sf.gridarta.model.mapmodel.TestMapModelHelper.insertMob21(), net.sf.gridarta.model.mapcontrol.TestMapControlCreator.newMapControl(), and net.sf.gridarta.model.mapcontrol.TestMapControlCreator.newMapModelCreator().
Here is the call graph for this function:| void net.sf.gridarta.action.SelectedSquareActionsTest.testDoMoveSquareEnvMulti4 | ( | ) | throws DuplicateArchetypeException |
Checks that MoveSquareEnvAction does work for multi-square game objects.
| DuplicateArchetypeException | if the test fails |
Definition at line 684 of file SelectedSquareActionsTest.java.
References net.sf.gridarta.model.mapmodel.MapModel< G extends GameObject< G, A, R, A extends MapArchObject< A, R extends Archetype< G, A, R >.beginTransaction(), net.sf.gridarta.model.mapmodel.TestMapModelHelper.checkContents(), net.sf.gridarta.model.mapcontrol.MapControl< G extends GameObject< G, A, R, A extends MapArchObject< A, R extends Archetype< G, A, R >.getMapModel(), net.sf.gridarta.model.mapmodel.MapModel< G extends GameObject< G, A, R, A extends MapArchObject< A, R extends Archetype< G, A, R >.getMapSquare(), net.sf.gridarta.model.mapmodel.TestMapModelHelper.insertExit(), net.sf.gridarta.model.mapmodel.TestMapModelHelper.insertMob21(), net.sf.gridarta.model.mapcontrol.TestMapControlCreator.newMapControl(), and net.sf.gridarta.model.mapcontrol.TestMapControlCreator.newMapModelCreator().
Here is the call graph for this function:| void net.sf.gridarta.action.SelectedSquareActionsTest.testDoMoveSquareEnvSingle1 | ( | ) | throws DuplicateArchetypeException |
Checks that MoveSquareEnvAction does work for single-square game objects.
| DuplicateArchetypeException | if the test fails |
Definition at line 469 of file SelectedSquareActionsTest.java.
References net.sf.gridarta.model.mapmodel.MapModel< G extends GameObject< G, A, R, A extends MapArchObject< A, R extends Archetype< G, A, R >.beginTransaction(), net.sf.gridarta.model.mapmodel.TestMapModelHelper.checkContents(), net.sf.gridarta.model.mapcontrol.MapControl< G extends GameObject< G, A, R, A extends MapArchObject< A, R extends Archetype< G, A, R >.getMapModel(), net.sf.gridarta.model.mapmodel.MapModel< G extends GameObject< G, A, R, A extends MapArchObject< A, R extends Archetype< G, A, R >.getMapSquare(), net.sf.gridarta.model.mapmodel.TestMapModelHelper.insertExit(), net.sf.gridarta.model.mapcontrol.TestMapControlCreator.newMapControl(), and net.sf.gridarta.model.mapcontrol.TestMapControlCreator.newMapModelCreator().
Here is the call graph for this function:| void net.sf.gridarta.action.SelectedSquareActionsTest.testDoMoveSquareEnvSingle2 | ( | ) | throws DuplicateArchetypeException |
Checks that MoveSquareEnvAction does work for single-square game objects.
| DuplicateArchetypeException | if the test fails |
Definition at line 503 of file SelectedSquareActionsTest.java.
References net.sf.gridarta.model.mapmodel.MapModel< G extends GameObject< G, A, R, A extends MapArchObject< A, R extends Archetype< G, A, R >.beginTransaction(), net.sf.gridarta.model.mapmodel.TestMapModelHelper.checkContents(), net.sf.gridarta.model.mapcontrol.MapControl< G extends GameObject< G, A, R, A extends MapArchObject< A, R extends Archetype< G, A, R >.getMapModel(), net.sf.gridarta.model.mapmodel.MapModel< G extends GameObject< G, A, R, A extends MapArchObject< A, R extends Archetype< G, A, R >.getMapSquare(), net.sf.gridarta.model.mapmodel.TestMapModelHelper.insertExit(), net.sf.gridarta.model.mapcontrol.TestMapControlCreator.newMapControl(), and net.sf.gridarta.model.mapcontrol.TestMapControlCreator.newMapModelCreator().
Here is the call graph for this function:| void net.sf.gridarta.action.SelectedSquareActionsTest.testDoMoveSquareEnvSingle3 | ( | ) | throws DuplicateArchetypeException |
Checks that MoveSquareEnvAction does work for single-square game objects.
| DuplicateArchetypeException | if the test fails |
Definition at line 550 of file SelectedSquareActionsTest.java.
References net.sf.gridarta.model.mapmodel.MapModel< G extends GameObject< G, A, R, A extends MapArchObject< A, R extends Archetype< G, A, R >.beginTransaction(), net.sf.gridarta.model.mapmodel.TestMapModelHelper.checkContents(), net.sf.gridarta.model.mapcontrol.MapControl< G extends GameObject< G, A, R, A extends MapArchObject< A, R extends Archetype< G, A, R >.getMapModel(), net.sf.gridarta.model.mapmodel.MapModel< G extends GameObject< G, A, R, A extends MapArchObject< A, R extends Archetype< G, A, R >.getMapSquare(), net.sf.gridarta.model.mapmodel.TestMapModelHelper.insertExit(), net.sf.gridarta.model.mapcontrol.TestMapControlCreator.newMapControl(), and net.sf.gridarta.model.mapcontrol.TestMapControlCreator.newMapModelCreator().
Here is the call graph for this function:| void net.sf.gridarta.action.SelectedSquareActionsTest.testDoMoveSquareInvIntoHead1 | ( | ) | throws DuplicateArchetypeException |
Checks that MoveSquareInvAction always inserts into the head-part.
| DuplicateArchetypeException | if the test fails |
Definition at line 898 of file SelectedSquareActionsTest.java.
References net.sf.gridarta.model.mapmodel.MapModel< G extends GameObject< G, A, R, A extends MapArchObject< A, R extends Archetype< G, A, R >.beginTransaction(), net.sf.gridarta.model.mapmodel.TestMapModelHelper.checkContents(), net.sf.gridarta.model.mapmodel.TestMapModelHelper.checkMapContents(), net.sf.gridarta.model.mapcontrol.MapControl< G extends GameObject< G, A, R, A extends MapArchObject< A, R extends Archetype< G, A, R >.getMapModel(), net.sf.gridarta.model.mapmodel.MapModel< G extends GameObject< G, A, R, A extends MapArchObject< A, R extends Archetype< G, A, R >.getMapSquare(), net.sf.gridarta.model.mapmodel.TestMapModelHelper.insertMob21(), net.sf.gridarta.model.mapcontrol.TestMapControlCreator.newMapControl(), and net.sf.gridarta.model.mapcontrol.TestMapControlCreator.newMapModelCreator().
Here is the call graph for this function:| void net.sf.gridarta.action.SelectedSquareActionsTest.testDoMoveSquareInvMulti1 | ( | ) | throws DuplicateArchetypeException |
Checks that MoveSquareInvAction does work for multi-square game objects.
| DuplicateArchetypeException | if the test fails |
Definition at line 829 of file SelectedSquareActionsTest.java.
References net.sf.gridarta.model.mapmodel.MapModel< G extends GameObject< G, A, R, A extends MapArchObject< A, R extends Archetype< G, A, R >.beginTransaction(), net.sf.gridarta.model.mapmodel.TestMapModelHelper.checkContents(), net.sf.gridarta.model.mapcontrol.MapControl< G extends GameObject< G, A, R, A extends MapArchObject< A, R extends Archetype< G, A, R >.getMapModel(), net.sf.gridarta.model.mapmodel.MapModel< G extends GameObject< G, A, R, A extends MapArchObject< A, R extends Archetype< G, A, R >.getMapSquare(), net.sf.gridarta.model.mapmodel.TestMapModelHelper.insertExit(), net.sf.gridarta.model.mapmodel.TestMapModelHelper.insertMob21(), net.sf.gridarta.model.mapcontrol.TestMapControlCreator.newMapControl(), and net.sf.gridarta.model.mapcontrol.TestMapControlCreator.newMapModelCreator().
Here is the call graph for this function:| void net.sf.gridarta.action.SelectedSquareActionsTest.testDoMoveSquareInvSingle1 | ( | ) | throws DuplicateArchetypeException |
Checks that MoveSquareInvAction does work for single-square game objects.
| DuplicateArchetypeException | if the test fails |
Definition at line 718 of file SelectedSquareActionsTest.java.
References net.sf.gridarta.model.mapmodel.MapModel< G extends GameObject< G, A, R, A extends MapArchObject< A, R extends Archetype< G, A, R >.beginTransaction(), net.sf.gridarta.model.mapmodel.TestMapModelHelper.checkContents(), net.sf.gridarta.model.mapcontrol.MapControl< G extends GameObject< G, A, R, A extends MapArchObject< A, R extends Archetype< G, A, R >.getMapModel(), net.sf.gridarta.model.mapmodel.MapModel< G extends GameObject< G, A, R, A extends MapArchObject< A, R extends Archetype< G, A, R >.getMapSquare(), net.sf.gridarta.model.mapmodel.TestMapModelHelper.insertExit(), net.sf.gridarta.model.mapcontrol.TestMapControlCreator.newMapControl(), and net.sf.gridarta.model.mapcontrol.TestMapControlCreator.newMapModelCreator().
Here is the call graph for this function:| void net.sf.gridarta.action.SelectedSquareActionsTest.testDoMoveSquareTopMulti | ( | ) | throws DuplicateArchetypeException |
Checks that MoveSquareTopAction does work for multi-square game objects.
| DuplicateArchetypeException | if the test fails |
Definition at line 101 of file SelectedSquareActionsTest.java.
References net.sf.gridarta.model.mapmodel.MapModel< G extends GameObject< G, A, R, A extends MapArchObject< A, R extends Archetype< G, A, R >.beginTransaction(), net.sf.gridarta.model.mapmodel.TestMapModelHelper.checkContents(), net.sf.gridarta.model.mapcontrol.MapControl< G extends GameObject< G, A, R, A extends MapArchObject< A, R extends Archetype< G, A, R >.getMapModel(), net.sf.gridarta.model.mapmodel.MapModel< G extends GameObject< G, A, R, A extends MapArchObject< A, R extends Archetype< G, A, R >.getMapSquare(), net.sf.gridarta.model.mapmodel.TestMapModelHelper.insertFloor(), net.sf.gridarta.model.mapmodel.TestMapModelHelper.insertMob21(), net.sf.gridarta.model.mapcontrol.TestMapControlCreator.newMapControl(), and net.sf.gridarta.model.mapcontrol.TestMapControlCreator.newMapModelCreator().
Here is the call graph for this function:| void net.sf.gridarta.action.SelectedSquareActionsTest.testDoMoveSquareTopSingle | ( | ) | throws DuplicateArchetypeException |
Checks that MoveSquareTopAction does work for single-square game objects.
| DuplicateArchetypeException | if the test fails |
Definition at line 61 of file SelectedSquareActionsTest.java.
References net.sf.gridarta.model.mapmodel.MapModel< G extends GameObject< G, A, R, A extends MapArchObject< A, R extends Archetype< G, A, R >.beginTransaction(), net.sf.gridarta.model.mapmodel.TestMapModelHelper.checkContents(), net.sf.gridarta.model.mapcontrol.MapControl< G extends GameObject< G, A, R, A extends MapArchObject< A, R extends Archetype< G, A, R >.getMapModel(), net.sf.gridarta.model.mapmodel.MapModel< G extends GameObject< G, A, R, A extends MapArchObject< A, R extends Archetype< G, A, R >.getMapSquare(), net.sf.gridarta.model.mapmodel.TestMapModelHelper.insertExit(), net.sf.gridarta.model.mapmodel.TestMapModelHelper.insertFloor(), net.sf.gridarta.model.mapcontrol.TestMapControlCreator.newMapControl(), and net.sf.gridarta.model.mapcontrol.TestMapControlCreator.newMapModelCreator().
Here is the call graph for this function:| void net.sf.gridarta.action.SelectedSquareActionsTest.testDoMoveSquareUpMulti | ( | ) | throws DuplicateArchetypeException |
Checks that MoveSquareUpAction does work for multi-square game objects.
| DuplicateArchetypeException | if the test fails |
Definition at line 203 of file SelectedSquareActionsTest.java.
References net.sf.gridarta.model.mapmodel.MapModel< G extends GameObject< G, A, R, A extends MapArchObject< A, R extends Archetype< G, A, R >.beginTransaction(), net.sf.gridarta.model.mapmodel.TestMapModelHelper.checkContents(), net.sf.gridarta.model.mapcontrol.MapControl< G extends GameObject< G, A, R, A extends MapArchObject< A, R extends Archetype< G, A, R >.getMapModel(), net.sf.gridarta.model.mapmodel.MapModel< G extends GameObject< G, A, R, A extends MapArchObject< A, R extends Archetype< G, A, R >.getMapSquare(), net.sf.gridarta.model.mapmodel.TestMapModelHelper.insertFloor(), net.sf.gridarta.model.mapmodel.TestMapModelHelper.insertMob21(), net.sf.gridarta.model.mapcontrol.TestMapControlCreator.newMapControl(), and net.sf.gridarta.model.mapcontrol.TestMapControlCreator.newMapModelCreator().
Here is the call graph for this function:| void net.sf.gridarta.action.SelectedSquareActionsTest.testDoMoveSquareUpSingle | ( | ) | throws DuplicateArchetypeException |
Checks that MoveSquareUpAction does work for single-square game objects.
| DuplicateArchetypeException | if the test fails |
Definition at line 163 of file SelectedSquareActionsTest.java.
References net.sf.gridarta.model.mapmodel.MapModel< G extends GameObject< G, A, R, A extends MapArchObject< A, R extends Archetype< G, A, R >.beginTransaction(), net.sf.gridarta.model.mapmodel.TestMapModelHelper.checkContents(), net.sf.gridarta.model.mapcontrol.MapControl< G extends GameObject< G, A, R, A extends MapArchObject< A, R extends Archetype< G, A, R >.getMapModel(), net.sf.gridarta.model.mapmodel.MapModel< G extends GameObject< G, A, R, A extends MapArchObject< A, R extends Archetype< G, A, R >.getMapSquare(), net.sf.gridarta.model.mapmodel.TestMapModelHelper.insertExit(), net.sf.gridarta.model.mapmodel.TestMapModelHelper.insertFloor(), net.sf.gridarta.model.mapcontrol.TestMapControlCreator.newMapControl(), and net.sf.gridarta.model.mapcontrol.TestMapControlCreator.newMapModelCreator().
Here is the call graph for this function:| void net.sf.gridarta.action.SelectedSquareActionsTest.testMoveEnvIntoSelectedMapSquare | ( | ) | throws DuplicateArchetypeException |
Checks that MoveSquareEnvAction inserts into selected map square.
| DuplicateArchetypeException | if the test fails |
Definition at line 980 of file SelectedSquareActionsTest.java.
References net.sf.gridarta.model.mapmodel.TestMapModelHelper.checkMapContents(), net.sf.gridarta.model.mapcontrol.MapControl< G extends GameObject< G, A, R, A extends MapArchObject< A, R extends Archetype< G, A, R >.getMapModel(), net.sf.gridarta.model.mapmodel.TestMapModelHelper.insertMob21(), net.sf.gridarta.model.mapcontrol.TestMapControlCreator.newMapControl(), and net.sf.gridarta.model.mapcontrol.TestMapControlCreator.newMapModelCreator().
Here is the call graph for this function:| void net.sf.gridarta.action.SelectedSquareActionsTest.testMoveTailPart | ( | ) | throws DuplicateArchetypeException |
Checks that tail parts cannot be moved.
| DuplicateArchetypeException | if the test fails |
Definition at line 936 of file SelectedSquareActionsTest.java.
References net.sf.gridarta.model.mapmodel.MapModel< G extends GameObject< G, A, R, A extends MapArchObject< A, R extends Archetype< G, A, R >.beginTransaction(), net.sf.gridarta.model.mapmodel.TestMapModelHelper.checkMapContents(), net.sf.gridarta.action.MoveSquareTopAction< G extends GameObject< G, A, R, A extends MapArchObject< A, R extends Archetype< G, A, R >.doAction(), net.sf.gridarta.action.MoveSquareUpAction< G extends GameObject< G, A, R, A extends MapArchObject< A, R extends Archetype< G, A, R >.doAction(), net.sf.gridarta.action.MoveSquareDownAction< G extends GameObject< G, A, R, A extends MapArchObject< A, R extends Archetype< G, A, R >.doAction(), net.sf.gridarta.action.MoveSquareBottomAction< G extends GameObject< G, A, R, A extends MapArchObject< A, R extends Archetype< G, A, R >.doAction(), net.sf.gridarta.action.MoveSquareInvAction< G extends GameObject< G, A, R, A extends MapArchObject< A, R extends Archetype< G, A, R >.doAction(), net.sf.gridarta.model.mapcontrol.MapControl< G extends GameObject< G, A, R, A extends MapArchObject< A, R extends Archetype< G, A, R >.getMapModel(), net.sf.gridarta.model.mapmodel.MapModel< G extends GameObject< G, A, R, A extends MapArchObject< A, R extends Archetype< G, A, R >.getMapSquare(), net.sf.gridarta.model.mapmodel.TestMapModelHelper.insertExit(), net.sf.gridarta.model.mapmodel.TestMapModelHelper.insertMob21(), net.sf.gridarta.model.mapcontrol.TestMapControlCreator.newMapControl(), and net.sf.gridarta.model.mapcontrol.TestMapControlCreator.newMapModelCreator().
Here is the call graph for this function:
|
staticprivate |
The first map file.
Definition at line 48 of file SelectedSquareActionsTest.java.
|
staticprivate |
The first map name.
Definition at line 53 of file SelectedSquareActionsTest.java.