|
Gridarta Editor
|
Abstract base class of GameObject implementations. More...
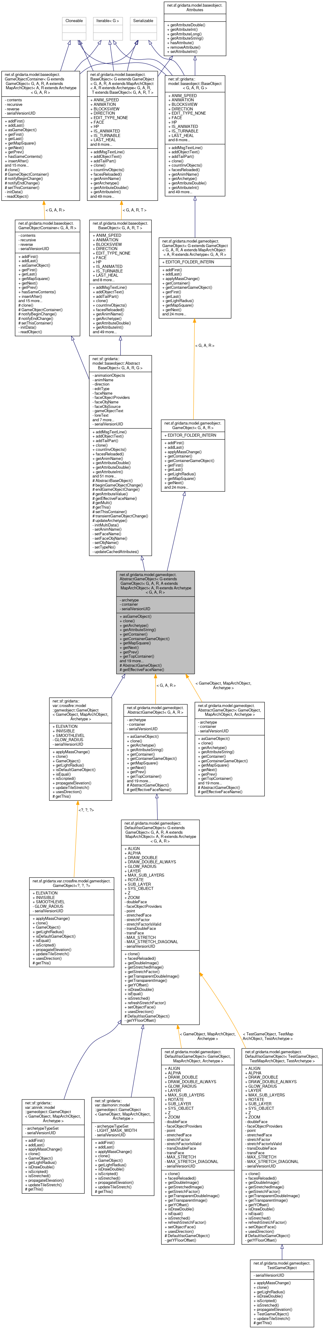
Inheritance diagram for net.sf.gridarta.model.gameobject.AbstractGameObject< G extends GameObject< G, A, R, A extends MapArchObject< A, R extends Archetype< G, A, R >:
Collaboration diagram for net.sf.gridarta.model.gameobject.AbstractGameObject< G extends GameObject< G, A, R, A extends MapArchObject< A, R extends Archetype< G, A, R >:Public Member Functions | |
| G | asGameObject () |
| G | clone () |
| R | getArchetype () |
| String | getAttributeString (@NotNull final String attributeName, final boolean queryArchetype) |
| GameObjectContainer< G, A, R > | getContainer () |
| G | getContainerGameObject () |
| MapSquare< G, A, R > | getMapSquare () |
| G | getNext () |
| G | getPrev () |
| G | getTopContainer () |
| boolean | hasUndefinedArchetype () |
| void | insertAfter (@NotNull final G node) |
| void | insertBefore (@NotNull final G node) |
| boolean | isBottom () |
| boolean | isInContainer () |
| boolean | isTop () |
| void | markModified () |
| void | moveBottom () |
| void | moveDown () |
| void | moveTop () |
| void | moveUp () |
| G | newInstance (@NotNull final GameObjectFactory< G, A, R > gameObjectFactory) |
| void | notifyBeginChange () |
| void | notifyEndChange () |
| void | notifyTransientChange () |
| void | remove () |
| void | setArchetype (@NotNull final R archetype) |
| void | setContainer (@Nullable final GameObjectContainer< G, A, R > container, final int mapX, final int mapY) |
| void | visit (@NotNull final BaseObjectVisitor< G, A, R > baseObjectVisitor) |
Public Member Functions inherited from net.sf.gridarta.model.baseobject.AbstractBaseObject< G extends GameObject< G, A, R, A extends MapArchObject< A, R extends Archetype< G, A, R, T extends BaseObject< G, A, R, T > | |
| void | addMsgTextLine (@NotNull final String text) |
| void | addObjectText (@NotNull final String line) |
| void | addTailPart (@NotNull final T tail) |
| T | clone () |
| int | countInvObjects () |
| void | facesReloaded () |
| String | getAnimName () |
| double | getAttributeDouble (@NotNull final String attributeName, final boolean queryArchetype) |
| double | getAttributeDouble (@NotNull final String attributeName) |
| int | getAttributeInt (@NotNull final String attributeName, final boolean queryArchetype) |
| int | getAttributeInt (@NotNull final String attributeName) |
| Collection< String > | getAttributeKeys () |
| Returns all attribute keys of this object. More... | |
| long | getAttributeLong (@NotNull final String attributeName, final boolean queryArchetype) |
| long | getAttributeLong (@NotNull final String attributeName) |
| String | getAttributeString (@NotNull final String attributeName) |
| String | getBestName () |
| int | getDirection () |
| int | getEditType () |
| String | getFaceName () |
| String | getFaceObjName () |
| FaceSource | getFaceObjSource () |
| T | getHead () |
| String | getLoreText () |
| Point | getMapLocation () |
| int | getMapX () |
| int | getMapY () |
| int | getMaxX () |
| int | getMaxY () |
| int | getMinX () |
| int | getMinY () |
| String | getMsgText () |
| T | getMultiNext () |
| int | getMultiRefCount () |
| ImageIcon | getNormalImage () |
| String | getObjectText () |
| String | getObjName () |
| int | getSizeX () |
| int | getSizeY () |
| int | getTypeNo () |
| boolean | hasAttribute (@NotNull final String attributeName, final boolean queryArchetype) |
| boolean | hasAttribute (@NotNull final String attributeName) |
| boolean | isDefaultGameObject () |
| boolean | isEqual (@NotNull final BaseObject<?, ?, ?, ?> gameObject) |
| boolean | isHead () |
| boolean | isMulti () |
| boolean | isTail () |
| abstract void | notifyBeginChange () |
| AbstractMethodOverridesAbstractMethod // needed because of public modifier More... | |
| abstract void | notifyEndChange () |
| AbstractMethodOverridesAbstractMethod // needed because of public modifier More... | |
| void | removeAttribute (@NotNull final String attributeName) |
| void | removeTailParts () |
| void | setAttributeInt (@NotNull final String attributeName, final int value) |
| void | setAttributeString (@NotNull final String attributeName, @NotNull final String value) |
| void | setEditType (final int editType) |
| void | setLoreText (@NotNull final CharSequence loreText) |
| void | setMapX (final int mapX) |
| void | setMapY (final int mapY) |
| void | setMsgText (@Nullable final String msgText) |
| void | setMulti (@NotNull final MultiArchData< G, A, R, T > multi) |
| void | setObjectFace () |
| void | setObjectText (@NotNull final String objectText) |
| String | toString (@NotNull final String format) |
Public Member Functions inherited from net.sf.gridarta.model.baseobject.GameObjectContainer< G, A, R > | |
| void | addFirst ( @NotNull final G gameObject) |
| Add the given GameObject at the end of this Container. More... | |
| void | addLast ( @NotNull final G gameObject) |
| Add the given GameObject at the end of this Container. More... | |
| abstract G | asGameObject () |
| Returns this instance as a GameObject or. More... | |
| G | getFirst () |
| Return the first GameObject contained in this container. More... | |
| G | getLast () |
| Return the last GameObject contained in this container. More... | |
| abstract MapSquare< G, A, R > | getMapSquare () |
| Returns the MapSquare of this container. More... | |
| G | getNext ( @NotNull final G gameObject) |
| Return the GameObject succeeding a given game object. More... | |
| G | getPrev ( @NotNull final G gameObject) |
| Return the GameObject preceding a given game object. More... | |
| boolean | hasSameContents ( @NotNull final GameObjectContainer<?, ?, ?> gameObjectContainer) |
| Compare this object to another game object container. More... | |
| void | insertAfter ( @Nullable final G previousGameObject, @NotNull final G gameObject) |
| Add a GameObject after another. More... | |
| void | insertBefore ( @NotNull final G gameObject, @Nullable final G nextGameObject) |
| Add a GameObject before another. More... | |
| boolean | isBottom ( @NotNull final G gameObject) |
| Returns whether this game object is the bottom-most one. More... | |
| boolean | isEmpty () |
| Check whether this square is empty. More... | |
| boolean | isTop ( @NotNull final G gameObject) |
| Returns whether this game object is the top-most one. More... | |
| Iterator< G > | iterator () |
| The Iterator returned does not recurse, it only contains objects on the first level. More... | |
| void | moveBottom ( @NotNull final G gameObject) |
| Move an item to bottom. More... | |
| void | moveDown ( @NotNull final G gameObject) |
| Move an item down. More... | |
| void | moveTop ( @NotNull final G gameObject) |
| Move an item to top. More... | |
| void | moveUp ( @NotNull final G gameObject) |
| Move an item up. More... | |
| Iterable< G > | recursive () |
| Return an object that is a recursive representation. More... | |
| void | remove ( @NotNull final G gameObject) |
| Remove a GameObject from this container. More... | |
| void | removeAll () |
| Removes all GameObjects from this container. More... | |
| void | replace ( @NotNull final G oldGameObject, @NotNull final G newGameObject) |
| Replace an GameObject with another one. More... | |
| Iterable< G > | reverse () |
| Return an object that is the reverse representation. More... | |
| String | toString () |
Public Member Functions inherited from net.sf.gridarta.model.baseobject.BaseObject< G, A, R, T > | |
| void | addMsgTextLine ( @NotNull String text) |
| Adds a line of message text. More... | |
| void | addObjectText ( @NotNull String line) |
| Appends. More... | |
| void | addTailPart ( @NotNull T tail) |
| Appends a tail to this GameObject. More... | |
| T | clone () |
| Creates a clone of this base object. More... | |
| int | countInvObjects () |
| Counts the number of all inventory items (recursively). More... | |
| void | facesReloaded () |
| Will be called whenever the archetype faces have been reloaded. More... | |
| String | getAnimName () |
| DaiEditor only: Returns the name of the animation. More... | |
| R | getArchetype () |
| Returns the Archetype this GameObject is based on. More... | |
| double | getAttributeDouble ( @NotNull String attributeName, boolean queryArchetype) |
| Returns the requested attribute value of this GameObject as. More... | |
| int | getAttributeInt ( @NotNull String attributeName, boolean queryArchetype) |
| Returns the requested attribute value of this GameObject as. More... | |
| long | getAttributeLong ( @NotNull String attributeName, boolean queryArchetype) |
| Returns the requested attribute value of this GameObject as. More... | |
| String | getAttributeString ( @NotNull String attributeName, boolean queryArchetype) |
| Returns the requested attribute value of this GameObject as String. More... | |
| String | getBestName () |
| Returns the name which is best appropriate to describe this GameObject. More... | |
| int | getDirection () |
| Returns the direction of this Archetype or GameObject. More... | |
| int | getEditType () |
| Returns the edit type. More... | |
| String | getFaceName () |
| Returns the name of the face of this Archetype or GameObject. More... | |
| String | getFaceObjName () |
| Returns the face name, can be from animation or face. More... | |
| FaceSource | getFaceObjSource () |
| Returns the FaceSource of this base object. More... | |
| T | getHead () |
| Return the head part of a multi-part object. More... | |
| String | getLoreText () |
| Returns the map lore. More... | |
| Point | getMapLocation () |
| Returns the coordinate of this GameObject on its map. More... | |
| int | getMapX () |
| Returns the X coordinate of this GameObject on its map. More... | |
| int | getMapY () |
| Returns the Y coordinate of this GameObject on its map. More... | |
| int | getMaxX () |
| Determines the maximum x-coordinate of any part relative to the head part. More... | |
| int | getMaxY () |
| Determines the maximum y-coordinate of any part relative to the head part. More... | |
| int | getMinX () |
| Determines the minimum x-coordinate of any part relative to the head part. More... | |
| int | getMinY () |
| Determines the minimum y-coordinate of any part relative to the head part. More... | |
| String | getMsgText () |
| Returns the message bound to this object. More... | |
| T | getMultiNext () |
| Returns the next of this multi-part object. More... | |
| int | getMultiRefCount () |
| Returns the number of parts for multi-part heads. More... | |
| ImageIcon | getNormalImage () |
| Returns the normal face for this GameObject. More... | |
| String | getObjectText () |
| Returns the object text of this GameObject as String. More... | |
| String | getObjName () |
| Returns the name of the object as shown to the player. More... | |
| int | getSizeX () |
| Determines the horizontal extent in squares. More... | |
| int | getSizeY () |
| Determines the vertical extent in squares. More... | |
| int | getTypeNo () |
| Returns the type number of this Archetype. More... | |
| boolean | hasAttribute ( @NotNull String attributeName, boolean queryArchetype) |
| Returns whether an attribute name exists. More... | |
| boolean | isDefaultGameObject () |
| Returns whether this game object is unmodified from its underlying archetype. More... | |
| boolean | isEqual ( @NotNull BaseObject<?, ?, ?, ?> gameObject) |
| Compares this object to another game object. More... | |
| boolean | isHead () |
| Returns whether this object is a single-part object or the head of the multi-part object. More... | |
| boolean | isMulti () |
| Returns whether this Archetype is a multi-part object. More... | |
| boolean | isTail () |
| Determines if this part is a tail part. More... | |
| G | newInstance ( @NotNull GameObjectFactory< G, A, R > gameObjectFactory) |
| Creates a new GameObject instance: an Archetype is instantiated, a GameObject is cloned. More... | |
| void | notifyBeginChange () |
| Notifies the map model that this container is about to change. More... | |
| void | notifyEndChange () |
| Notifies the map model that this container has changed. More... | |
| void | notifyTransientChange () |
| Notifies the map model that this container has changed but need not be restored by undo/redo. More... | |
| void | removeTailParts () |
| Removes all tail parts of this game object. More... | |
| void | setAttributeString ( @NotNull String attributeName, @NotNull String value) |
| Sets the String of an archetype attribute in the objectText. More... | |
| void | setEditType (int editType) |
| Sets the edit type. More... | |
| void | setLoreText ( @NotNull CharSequence loreText) |
| Sets the map lore. More... | |
| void | setMapX (int mapX) |
| Sets the X coordinate of this GameObject on its map. More... | |
| void | setMapY (int mapY) |
| Sets the Y coordinate of this GameObject on its map. More... | |
| void | setMsgText ( @Nullable String msgText) |
| Sets the message text. More... | |
| void | setMulti ( @NotNull MultiArchData< G, A, R, T > multi) |
| void | setObjectFace () |
| We set here the real face of the objects, depending on the set face and the set animation. More... | |
| void | setObjectText ( @NotNull String objectText) |
| Sets. More... | |
| String | toString ( @NotNull String format) |
| Returns a string representation of this game object. More... | |
| boolean | usesDirection () |
| Return whether this base object uses the "direction" attribute. More... | |
| void | visit ( @NotNull BaseObjectVisitor< G, A, R > baseObjectVisitor) |
| Calls the appropriate. More... | |
Public Member Functions inherited from net.sf.gridarta.model.gameobject.GameObject< G, A, R > | |
| void | addFirst ( @NotNull G gameObject) |
| Add the given GameObject at the beginning of this Container. More... | |
| void | addLast ( @NotNull G gameObject) |
| Add the given GameObject at the end of this Container. More... | |
| void | applyMassChange ( @NotNull Integer[] layers, @NotNull Integer[] subLayers, @NotNull String changes) |
| Applies mass changes to the specified object if all the match conditions are met. More... | |
| GameObjectContainer< G, A, R > | getContainer () |
| Returns container of this GameObject. More... | |
| G | getContainerGameObject () |
| Returns the environment game object if this game object is in the inventory or. More... | |
| G | getFirst () |
| Return the first GameObject contained in this container. More... | |
| G | getLast () |
| Return the last GameObject contained in this container. More... | |
| int | getLightRadius () |
| Returns the effective light radius of this game object. More... | |
| MapSquare< G, A, R > | getMapSquare () |
| Get the MapSquare of this GameObjectContainer. More... | |
| G | getNext () |
| Returns the game object succeeding this game object. More... | |
| G | getPrev () |
| Returns the game object preceding this game object. More... | |
| G | getTopContainer () |
| Get the topmost container of this GameObject (in Game sense, which means being in a MapSquare isn't, but being in an GameObject is). More... | |
| boolean | hasUndefinedArchetype () |
| Return whether this instance references an undefined archetype. More... | |
| void | insertAfter ( @NotNull G node) |
| Insert a GameObject after this GameObject. More... | |
| void | insertBefore ( @NotNull G node) |
| Insert a GameObject before this GameObject. More... | |
| boolean | isBottom () |
| Returns whether this game object is the bottom-most one. More... | |
| boolean | isEmpty () |
| Check whether this square is empty. More... | |
| boolean | isInContainer () |
| Check whether this GameObject is in a Container (in Gridarta sense, which means being in a MapSquare isn't, but being in an GameObject is). More... | |
| boolean | isScripted () |
| Returns whether this GameObject has one or more scripted events defined. More... | |
| boolean | isTop () |
| Returns whether this game object is the top-most one. More... | |
| Iterator< G > | iterator () |
| The Iterator returned does not recurse, it only contains objects on the first level. More... | |
| void | markModified () |
| Marks this game object as "modified". More... | |
| void | moveBottom () |
| Move this GameObject bottom. More... | |
| void | moveDown () |
| Move this GameObject down. More... | |
| void | moveTop () |
| Move this GameObject top. More... | |
| void | moveUp () |
| Move this GameObject up. More... | |
| void | propagateElevation ( @NotNull BaseObject<?, ?, ?, ?> gameObject) |
| If there is elevation data in the other game object, move it to here. More... | |
| Iterable< G > | recursive () |
| Return an object that is a recursive representation. More... | |
| void | remove () |
| Remove this GameObject from its container. More... | |
| void | removeAll () |
| Removes all GameObjects from this container. More... | |
| Iterable< G > | reverse () |
| Return an object that is the reverse representation. More... | |
| void | setArchetype ( @NotNull R archetype) |
| Set the Archetype of this GameObject. More... | |
| void | setContainer ( @Nullable GameObjectContainer< G, A, R > container, int mapX, int mapY) |
| Sets container of this GameObject. More... | |
| void | updateTileStretch (int heightValue, boolean isAbsolute, @Nullable Integer[] subLayers) |
| Updates the tile stretching value of the selected object. More... | |
Protected Member Functions | |
| AbstractGameObject (@NotNull final R archetype, @NotNull final FaceObjectProviders faceObjectProviders, @NotNull final AnimationObjects animationObjects) | |
| Creates a new instance. More... | |
| String | getEffectiveFaceName (@NotNull final String faceName) |
Protected Member Functions inherited from net.sf.gridarta.model.baseobject.AbstractBaseObject< G extends GameObject< G, A, R, A extends MapArchObject< A, R extends Archetype< G, A, R, T extends BaseObject< G, A, R, T > | |
| AbstractBaseObject (@NotNull final FaceObjectProviders faceObjectProviders, @NotNull final AnimationObjects animationObjects) | |
| Creates a new instance. More... | |
| void | beginGameObjectChange () |
| Records that this game object is about to change. More... | |
| void | endGameObjectChange () |
| Records that this game object has changed. More... | |
| String | getAttributeValue (@NotNull final String attributeName) |
| Returns an attribute value by attribute name. More... | |
| abstract String | getEffectiveFaceName (@NotNull String faceName) |
| Returns the effective face name for faceName for a given real face name. More... | |
| MultiArchData< G, A, R, T > | getMulti () |
| Returns the MultiArchData for this base object. More... | |
| abstract T | getThis () |
| Returns. More... | |
| void | setThisContainer (@NotNull final G gameObject) |
| void | transientGameObjectChange () |
| Records that this game object has changed but need not be restored by undo/redo actions. More... | |
| void | updateArchetype () |
| Called whenever getArchetype() has changed. More... | |
Protected Member Functions inherited from net.sf.gridarta.model.baseobject.GameObjectContainer< G, A, R > | |
| Object | clone () |
| GameObjectContainer () | |
| Create a new GameObjectContainer. More... | |
| abstract void | notifyBeginChange () |
| Notify the map model that this container is about to change. More... | |
| abstract void | notifyEndChange () |
| Notify the map model that this container has changed. More... | |
| abstract void | setThisContainer ( @NotNull G gameObject) |
| Sets a GameObject's container to this container. More... | |
Private Attributes | |
| R | archetype |
| The Archetype of this game object. More... | |
| GameObjectContainer< G, A, R > | container |
| Container of this GameObject. More... | |
Static Private Attributes | |
| static final long | serialVersionUID = 1L |
| The serial version UID. More... | |
Additional Inherited Members | |
Public Attributes inherited from net.sf.gridarta.model.baseobject.BaseObject< G, A, R, T > | |
| String | ANIM_SPEED |
| The name of the "anim_speed" attribute. More... | |
| String | ANIMATION |
| The attribute name of the object's animation. More... | |
| String | BLOCKSVIEW |
| The name of the "blocksview" attribute. More... | |
| String | DIRECTION |
| The attribute name of the object's direction. More... | |
| int | EDIT_TYPE_NONE |
| String | FACE |
| The attribute name of the object's face. More... | |
| String | HP |
| The attribute name of the "hp" attribute. More... | |
| String | IS_ANIMATED |
| The attribute name of the "is_animated" flag. More... | |
| String | IS_TURNABLE |
| The name of the "is_turnable" attribute. More... | |
| String | LAST_HEAL |
| The name of the "last_heal" attribute. More... | |
| String | LEVEL |
| The name of the "level" attribute. More... | |
| String | NAME |
| The attribute name of the object's name. More... | |
| String | NO_PASS |
| The name of the "no_pass" attribute. More... | |
| String | NO_PICK |
| The name of the "no_pick" attribute. More... | |
| String | SLAYING |
| The name of the "slaying" attribute. More... | |
| String | SP |
| The attribute name of the "sp" attribute. More... | |
| String | TITLE |
| The attribute name of the object's title. More... | |
| String | TYPE |
| The attribute name of the object's type. More... | |
Public Attributes inherited from net.sf.gridarta.model.gameobject.GameObject< G, A, R > | |
| String | EDITOR_FOLDER_INTERN |
| The editor folder name for server-internal archetypes. More... | |
Abstract base class of GameObject implementations.
Definition at line 38 of file AbstractGameObject.java.
|
protected |
Creates a new instance.
| archetype | the archetype associated with with game object |
| faceObjectProviders | the face object providers for looking up faces |
| animationObjects | the animation objects for looking up animations |
Definition at line 74 of file AbstractGameObject.java.
| G net.sf.gridarta.model.gameobject.AbstractGameObject< G extends GameObject< G, A, R, A extends MapArchObject< A, R extends Archetype< G, A, R >.asGameObject | ( | ) |
Definition at line 135 of file AbstractGameObject.java.
| G net.sf.gridarta.model.gameobject.AbstractGameObject< G extends GameObject< G, A, R, A extends MapArchObject< A, R extends Archetype< G, A, R >.clone | ( | ) |
Definition at line 126 of file AbstractGameObject.java.
Referenced by net.sf.gridarta.model.gameobject.AbstractGameObject< GameObject, MapArchObject, Archetype >.clone().
Here is the caller graph for this function:| R net.sf.gridarta.model.gameobject.AbstractGameObject< G extends GameObject< G, A, R, A extends MapArchObject< A, R extends Archetype< G, A, R >.getArchetype | ( | ) |
Definition at line 288 of file AbstractGameObject.java.
Referenced by net.sf.gridarta.var.crossfire.model.io.ArchetypeParserTest.testInventoryGameObjects(), and net.sf.gridarta.var.atrinik.model.io.ArchetypeParserTest.testInventoryGameObjects().
Here is the caller graph for this function:| String net.sf.gridarta.model.gameobject.AbstractGameObject< G extends GameObject< G, A, R, A extends MapArchObject< A, R extends Archetype< G, A, R >.getAttributeString | ( | @NotNull final String | attributeName, |
| final boolean | queryArchetype | ||
| ) |
Definition at line 82 of file AbstractGameObject.java.
Referenced by net.sf.gridarta.var.crossfire.model.io.ArchetypeParserTest.testInventoryGameObjects(), and net.sf.gridarta.var.atrinik.model.io.ArchetypeParserTest.testInventoryGameObjects().
Here is the caller graph for this function:| GameObjectContainer<G, A, R> net.sf.gridarta.model.gameobject.AbstractGameObject< G extends GameObject< G, A, R, A extends MapArchObject< A, R extends Archetype< G, A, R >.getContainer | ( | ) |
Definition at line 169 of file AbstractGameObject.java.
| G net.sf.gridarta.model.gameobject.AbstractGameObject< G extends GameObject< G, A, R, A extends MapArchObject< A, R extends Archetype< G, A, R >.getContainerGameObject | ( | ) |
Definition at line 237 of file AbstractGameObject.java.
|
protected |
Definition at line 92 of file AbstractGameObject.java.
| MapSquare<G, A, R> net.sf.gridarta.model.gameobject.AbstractGameObject< G extends GameObject< G, A, R, A extends MapArchObject< A, R extends Archetype< G, A, R >.getMapSquare | ( | ) |
Definition at line 268 of file AbstractGameObject.java.
Referenced by net.sf.gridarta.model.gameobject.AbstractGameObject< GameObject, MapArchObject, Archetype >.notifyBeginChange(), net.sf.gridarta.model.gameobject.AbstractGameObject< GameObject, MapArchObject, Archetype >.notifyEndChange(), and net.sf.gridarta.model.gameobject.AbstractGameObject< GameObject, MapArchObject, Archetype >.notifyTransientChange().
Here is the caller graph for this function:| G net.sf.gridarta.model.gameobject.AbstractGameObject< G extends GameObject< G, A, R, A extends MapArchObject< A, R extends Archetype< G, A, R >.getNext | ( | ) |
Definition at line 281 of file AbstractGameObject.java.
| G net.sf.gridarta.model.gameobject.AbstractGameObject< G extends GameObject< G, A, R, A extends MapArchObject< A, R extends Archetype< G, A, R >.getPrev | ( | ) |
Definition at line 274 of file AbstractGameObject.java.
| G net.sf.gridarta.model.gameobject.AbstractGameObject< G extends GameObject< G, A, R, A extends MapArchObject< A, R extends Archetype< G, A, R >.getTopContainer | ( | ) |
Definition at line 243 of file AbstractGameObject.java.
| boolean net.sf.gridarta.model.gameobject.AbstractGameObject< G extends GameObject< G, A, R, A extends MapArchObject< A, R extends Archetype< G, A, R >.hasUndefinedArchetype | ( | ) |
Definition at line 308 of file AbstractGameObject.java.
| void net.sf.gridarta.model.gameobject.AbstractGameObject< G extends GameObject< G, A, R, A extends MapArchObject< A, R extends Archetype< G, A, R >.insertAfter | ( | @NotNull final G | node | ) |
Definition at line 227 of file AbstractGameObject.java.
| void net.sf.gridarta.model.gameobject.AbstractGameObject< G extends GameObject< G, A, R, A extends MapArchObject< A, R extends Archetype< G, A, R >.insertBefore | ( | @NotNull final G | node | ) |
Definition at line 218 of file AbstractGameObject.java.
| boolean net.sf.gridarta.model.gameobject.AbstractGameObject< G extends GameObject< G, A, R, A extends MapArchObject< A, R extends Archetype< G, A, R >.isBottom | ( | ) |
Definition at line 180 of file AbstractGameObject.java.
| boolean net.sf.gridarta.model.gameobject.AbstractGameObject< G extends GameObject< G, A, R, A extends MapArchObject< A, R extends Archetype< G, A, R >.isInContainer | ( | ) |
Definition at line 262 of file AbstractGameObject.java.
| boolean net.sf.gridarta.model.gameobject.AbstractGameObject< G extends GameObject< G, A, R, A extends MapArchObject< A, R extends Archetype< G, A, R >.isTop | ( | ) |
Definition at line 174 of file AbstractGameObject.java.
| void net.sf.gridarta.model.gameobject.AbstractGameObject< G extends GameObject< G, A, R, A extends MapArchObject< A, R extends Archetype< G, A, R >.markModified | ( | ) |
Definition at line 313 of file AbstractGameObject.java.
| void net.sf.gridarta.model.gameobject.AbstractGameObject< G extends GameObject< G, A, R, A extends MapArchObject< A, R extends Archetype< G, A, R >.moveBottom | ( | ) |
Definition at line 210 of file AbstractGameObject.java.
| void net.sf.gridarta.model.gameobject.AbstractGameObject< G extends GameObject< G, A, R, A extends MapArchObject< A, R extends Archetype< G, A, R >.moveDown | ( | ) |
Definition at line 202 of file AbstractGameObject.java.
| void net.sf.gridarta.model.gameobject.AbstractGameObject< G extends GameObject< G, A, R, A extends MapArchObject< A, R extends Archetype< G, A, R >.moveTop | ( | ) |
Definition at line 186 of file AbstractGameObject.java.
| void net.sf.gridarta.model.gameobject.AbstractGameObject< G extends GameObject< G, A, R, A extends MapArchObject< A, R extends Archetype< G, A, R >.moveUp | ( | ) |
Definition at line 194 of file AbstractGameObject.java.
| G net.sf.gridarta.model.gameobject.AbstractGameObject< G extends GameObject< G, A, R, A extends MapArchObject< A, R extends Archetype< G, A, R >.newInstance | ( | @NotNull final GameObjectFactory< G, A, R > | gameObjectFactory | ) |
Definition at line 141 of file AbstractGameObject.java.
| void net.sf.gridarta.model.gameobject.AbstractGameObject< G extends GameObject< G, A, R, A extends MapArchObject< A, R extends Archetype< G, A, R >.notifyBeginChange | ( | ) |
Definition at line 100 of file AbstractGameObject.java.
| void net.sf.gridarta.model.gameobject.AbstractGameObject< G extends GameObject< G, A, R, A extends MapArchObject< A, R extends Archetype< G, A, R >.notifyEndChange | ( | ) |
Definition at line 108 of file AbstractGameObject.java.
| void net.sf.gridarta.model.gameobject.AbstractGameObject< G extends GameObject< G, A, R, A extends MapArchObject< A, R extends Archetype< G, A, R >.notifyTransientChange | ( | ) |
Definition at line 116 of file AbstractGameObject.java.
| void net.sf.gridarta.model.gameobject.AbstractGameObject< G extends GameObject< G, A, R, A extends MapArchObject< A, R extends Archetype< G, A, R >.remove | ( | ) |
Definition at line 151 of file AbstractGameObject.java.
| void net.sf.gridarta.model.gameobject.AbstractGameObject< G extends GameObject< G, A, R, A extends MapArchObject< A, R extends Archetype< G, A, R >.setArchetype | ( | @NotNull final R | archetype | ) |
Definition at line 293 of file AbstractGameObject.java.
| void net.sf.gridarta.model.gameobject.AbstractGameObject< G extends GameObject< G, A, R, A extends MapArchObject< A, R extends Archetype< G, A, R >.setContainer | ( | @Nullable final GameObjectContainer< G, A, R > | container, |
| final int | mapX, | ||
| final int | mapY | ||
| ) |
Definition at line 255 of file AbstractGameObject.java.
| void net.sf.gridarta.model.gameobject.AbstractGameObject< G extends GameObject< G, A, R, A extends MapArchObject< A, R extends Archetype< G, A, R >.visit | ( | @NotNull final BaseObjectVisitor< G, A, R > | baseObjectVisitor | ) |
Definition at line 146 of file AbstractGameObject.java.
|
private |
The Archetype of this game object.
Set to
if not yet known.
Definition at line 51 of file AbstractGameObject.java.
Referenced by net.sf.gridarta.model.gameobject.AbstractGameObject< GameObject, MapArchObject, Archetype >.AbstractGameObject(), net.sf.gridarta.model.gameobject.AbstractGameObject< GameObject, MapArchObject, Archetype >.getArchetype(), net.sf.gridarta.model.gameobject.AbstractGameObject< GameObject, MapArchObject, Archetype >.hasUndefinedArchetype(), and net.sf.gridarta.model.gameobject.AbstractGameObject< GameObject, MapArchObject, Archetype >.setArchetype().
|
private |
Container of this GameObject.
There are two possibilities for the container:
Definition at line 65 of file AbstractGameObject.java.
Referenced by net.sf.gridarta.model.gameobject.AbstractGameObject< GameObject, MapArchObject, Archetype >.clone(), net.sf.gridarta.model.gameobject.AbstractGameObject< GameObject, MapArchObject, Archetype >.getContainer(), net.sf.gridarta.model.gameobject.AbstractGameObject< GameObject, MapArchObject, Archetype >.getContainerGameObject(), net.sf.gridarta.model.gameobject.AbstractGameObject< GameObject, MapArchObject, Archetype >.getMapSquare(), net.sf.gridarta.model.gameobject.AbstractGameObject< GameObject, MapArchObject, Archetype >.getNext(), net.sf.gridarta.model.gameobject.AbstractGameObject< GameObject, MapArchObject, Archetype >.getPrev(), net.sf.gridarta.model.gameobject.AbstractGameObject< GameObject, MapArchObject, Archetype >.getTopContainer(), net.sf.gridarta.model.gameobject.AbstractGameObject< GameObject, MapArchObject, Archetype >.insertAfter(), net.sf.gridarta.model.gameobject.AbstractGameObject< GameObject, MapArchObject, Archetype >.insertBefore(), net.sf.gridarta.model.gameobject.AbstractGameObject< GameObject, MapArchObject, Archetype >.isBottom(), net.sf.gridarta.model.gameobject.AbstractGameObject< GameObject, MapArchObject, Archetype >.isInContainer(), net.sf.gridarta.model.gameobject.AbstractGameObject< GameObject, MapArchObject, Archetype >.isTop(), net.sf.gridarta.model.gameobject.AbstractGameObject< GameObject, MapArchObject, Archetype >.moveBottom(), net.sf.gridarta.model.gameobject.AbstractGameObject< GameObject, MapArchObject, Archetype >.moveDown(), net.sf.gridarta.model.gameobject.AbstractGameObject< GameObject, MapArchObject, Archetype >.moveTop(), net.sf.gridarta.model.gameobject.AbstractGameObject< GameObject, MapArchObject, Archetype >.moveUp(), and net.sf.gridarta.model.gameobject.AbstractGameObject< GameObject, MapArchObject, Archetype >.setContainer().
|
staticprivate |
The serial version UID.
Definition at line 43 of file AbstractGameObject.java.